Optical Goniometer Paired with Digital Monte Carlo Twin to Determine the Optical Properties of Turbid Media
Abstract
1. Introduction
2. Materials and Methods
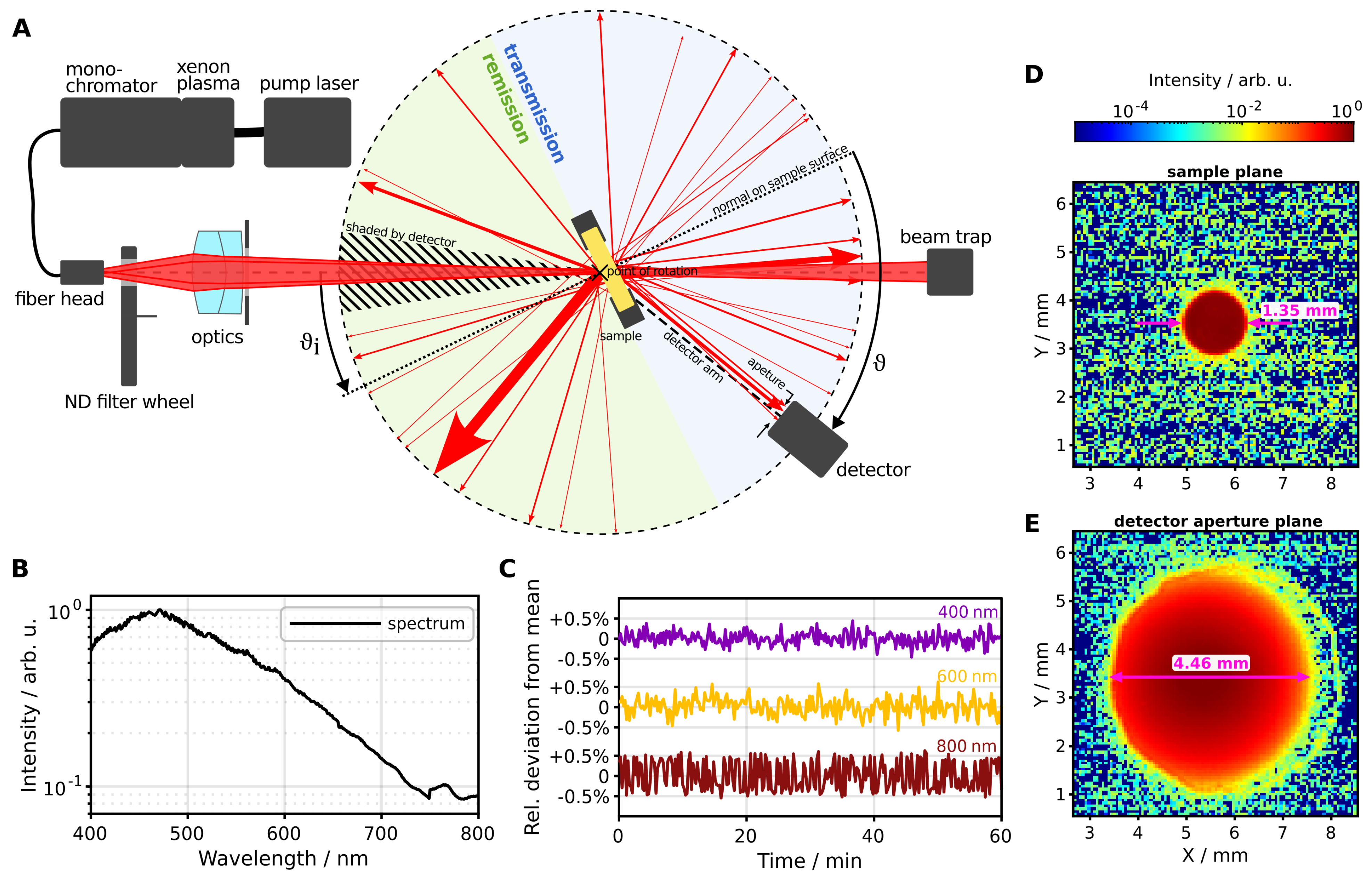
2.1. Optical Goniometer Instrument
2.2. Monte Carlo Simulation of Light Transport
2.3. Variance Reduction in Rotational Symmetry
2.4. Principle of Inverse Monte Carlo Using Parameter Perturbation
2.5. Bounds Implementation in Levenberg–Marquardt Algorithm
3. Results
3.1. Validation Measurements
3.2. Convergence of Inverse Monte Carlo Tested on Forward Simulation
3.3. Fitting Monte Carlo Simulations to Goniometric Measurements
4. Discussion
Author Contributions
Funding
Data Availability Statement
Conflicts of Interest
References
- Cheong, W.; Prahl, S.; Welch, A. A review of the optical properties of biological tissues. IEEE J. Quantum Electron. 1990, 26, 2166–2185. [Google Scholar] [CrossRef]
- Balas, C. Review of biomedical optical imaging—A powerful, non-invasive, non-ionizing technology for improving in vivo diagnosis. Meas. Sci. Technol. 2009, 20, 104020. [Google Scholar] [CrossRef]
- Jacques, S.L. Optical properties of biological tissues: A review. Phys. Med. Biol. 2013, 58, R37–R61. [Google Scholar] [CrossRef] [PubMed]
- Tromberg, B.J.; Anderson, R.R.; Birngruber, R.; Brinkmann, R.; Berns, M.W.; Parrish, J.A.; Apiou-Sbirlea, G. Biomedical optics centers: Forty years of multidisciplinary clinical translation for improving human health. J. Biomed. Opt. 2016, 21, 124001. [Google Scholar] [CrossRef] [PubMed]
- Steelman, Z.A.; Ho, D.S.; Chu, K.K.; Wax, A. Light-scattering methods for tissue diagnosis. Optica 2019, 6, 479. [Google Scholar] [CrossRef] [PubMed]
- Oshina, I.; Spigulis, J. Beer–Lambert law for optical tissue diagnostics: Current state of the art and the main limitations. J. Biomed. Opt. 2021, 26. [Google Scholar] [CrossRef] [PubMed]
- Smirnov, A.; Holben, B.N.; Kaufman, Y.J.; Dubovik, O.; Eck, T.F.; Slutsker, I.; Pietras, C.; Halthore, R.N. Optical Properties of Atmospheric Aerosol in Maritime Environments. J. Atmos. Sci. 2002, 59, 501–523. [Google Scholar] [CrossRef]
- Reid, J.S.; Eck, T.F.; Christopher, S.A.; Koppmann, R.; Dubovik, O.; Eleuterio, D.P.; Holben, B.N.; Reid, E.A.; Zhang, J. A review of biomass burning emissions part III: Intensive optical properties of biomass burning particles. Atmos. Chem. Phys. 2005, 5, 827–849. [Google Scholar] [CrossRef]
- Xie, R.; (Bert) Hintzen, H.T. Optical Properties of (Oxy)Nitride Materials: A Review. J. Am. Ceram. Soc. 2013, 96, 665–687. [Google Scholar] [CrossRef]
- Pfeiffer, N.; Chapman, G.H. Successive order, multiple scattering of two-term Henyey-Greenstein phase functions. Opt. Express 2008, 16, 13637. [Google Scholar] [CrossRef]
- Piskozub, J.; McKee, D. Effective scattering phase functions for the multiple scattering regime. Opt. Express 2011, 19, 4786. [Google Scholar] [CrossRef]
- Henyey, L.C.; Greenstein, J.L. Diffuse radiation in the Galaxy. Astrophys. J. 1941, 93, 70. [Google Scholar] [CrossRef]
- Michels, R.; Foschum, F.; Kienle, A. Optical properties of fat emulsions. Opt. Express 2008, 16, 5907. [Google Scholar] [CrossRef]
- Hall, G.; Jacques, S.L.; Eliceiri, K.W.; Campagnola, P.J. Goniometric measurements of thick tissue using Monte Carlo simulations to obtain the single scattering anisotropy coefficient. Biomed. Opt. Express 2012, 3, 2707. [Google Scholar] [CrossRef]
- Foschum, F.; Kienle, A. Optimized goniometer for determination of the scattering phase function of suspended particles: Simulations and measurements. J. Biomed. Opt. 2013, 18, 085002. [Google Scholar] [CrossRef] [PubMed]
- Fukutomi, D.; Ishii, K.; Awazu, K. Determination of the scattering coefficient of biological tissue considering the wavelength and absorption dependence of the anisotropy factor. Opt. Rev. 2016, 23, 291–298. [Google Scholar] [CrossRef]
- Nothelfer, S.; Foschum, F.; Kienle, A. Goniometer for determination of the spectrally resolved scattering phase function of suspended particles. Rev. Sci. Instrument. 2019, 90, 083110. [Google Scholar] [CrossRef] [PubMed]
- Kato, S.; Kikuchi, Y.; Iizuka, K.; Nomura, Y. Goniometer for Determining Angular Dependence of Light Scattering in Red Blood Cells Based on Monte Carlo Simulation. Adv. Biomed. Eng. 2024, 13, 58–65. [Google Scholar] [CrossRef]
- Wang, L.; Jacques, S.L.; Zheng, L. MCML—Monte Carlo modeling of light transport in multi-layered tissues. Comput. Methods Programs Biomed. 1995, 47, 131–146. [Google Scholar] [CrossRef]
- Zhu, C.; Liu, Q. Review of Monte Carlo modeling of light transport in tissues. J. Biomed. Opt. 2013, 18, 050902. [Google Scholar] [CrossRef]
- Jönsson, J.; Berrocal, E. Multi-Scattering software: Part I: Online accelerated Monte Carlo simulation of light transport through scattering media. Opt. Express 2020, 28, 37612. [Google Scholar] [CrossRef] [PubMed]
- Flock, S.; Patterson, M.; Wilson, B.; Wyman, D. Monte Carlo modeling of light propagation in highly scattering tissues. I. Model predictions and comparison with diffusion theory. IEEE Trans. Biomed. Eng. 1989, 36, 1162–1168. [Google Scholar] [CrossRef] [PubMed]
- Liemert, A.; Kienle, A. Light transport in three-dimensional semi-infinite scattering media. J. Opt. Soc. Am. A 2012, 29, 1475. [Google Scholar] [CrossRef] [PubMed]
- García-Pareja, S.; Lallena, A.M.; Salvat, F. Variance-Reduction Methods for Monte Carlo Simulation of Radiation Transport. Front. Phys. 2021, 9, 718873. [Google Scholar] [CrossRef]
- Raeside, D.E. Monte Carlo principles and applications. Phys. Med. Biol. 1976, 21, 181–197. [Google Scholar] [CrossRef] [PubMed]
- Matsumoto, M.; Nishimura, T. Mersenne twister: A 623-dimensionally equidistributed uniform pseudo-random number generator. ACM Trans. Model. Comput. Simul. 1998, 8, 3–30. [Google Scholar] [CrossRef]
- Reynolds, L.O.; McCormick, N.J. Approximate two-parameter phase function for light scattering. J. Opt. Soc. Am. 1980, 70, 1206. [Google Scholar] [CrossRef]
- Kattawar, G.W. A three-parameter analytic phase function for multiple scattering calculations. J. Quant. Spectrosc. Radiat. Transf. 1975, 15, 839–849. [Google Scholar] [CrossRef]
- Mie, G. Beiträge zur Optik trüber Medien, speziell kolloidaler Metallösungen. Ann. Der Phys. 1908, 330, 377–445. [Google Scholar] [CrossRef]
- Graaff, R.; Koelink, M.H.; de Mul, F.F.M.; Zijlstra, W.G.; Dassel, A.C.M.; Aarnoudse, J.G. Condensed Monte Carlo simulations for the description of light transport. Appl. Opt. 1993, 32, 426. [Google Scholar] [CrossRef]
- Hayakawa, C.K.; Spanier, J.; Bevilacqua, F.; Dunn, A.K.; You, J.S.; Tromberg, B.J.; Venugopalan, V. Perturbation Monte Carlo methods to solve inverse photon migration problems in heterogeneous tissues. Opt. Lett. 2001, 26, 1335. [Google Scholar] [CrossRef]
- Amendola, C.; Maffeis, G.; Farina, A.; Spinelli, L.; Torricelli, A.; Pifferi, A.; Sassaroli, A.; Fanelli, D.; Tommasi, F.; Martelli, F. Application limits of the scaling relations for Monte Carlo simulations in diffuse optics. Part 1: Theory. Opt. Express 2024, 32, 125. [Google Scholar] [CrossRef] [PubMed]
- Kienle, A.; Patterson, M.S. Determination of the optical properties of turbid media from a single Monte Carlo simulation. Phys. Med. Biol. 1996, 41, 2221–2227. [Google Scholar] [CrossRef] [PubMed]
- Hank, P.; Foschum, F.; Geiger, S.; Kienle, A. Efficient electrical field Monte Carlo simulation of coherent backscattering. J. Quant. Spectrosc. Radiat. Transf. 2022, 287, 108230. [Google Scholar] [CrossRef]
- Hatlo, M.; James, F.; Mato, P.; Moneta, L.; Winkler, M.; Zsenei, A. Developments of mathematical software libraries for the LHC experiments. IEEE Trans. Nucl. Sci. 2005, 52, 2818–2822. [Google Scholar] [CrossRef]
- Tribastone, C.; Peck, W. Designing plastic optics: New applications emerging for optical glass substitutes. In The Photonics Design and Applications Handbook; Staff, L., Ed.; Laurin Publishing: Pittsfield, MA, USA, 1998; pp. H426–H433. [Google Scholar]
- Polyanskiy, M.N. Refractiveindex.info database of optical constants. Sci. Data 2024, 11, 94. [Google Scholar] [CrossRef]
- Malasi, A.; Kalyanaraman, R.; Garcia, H. From Mie to Fresnel through effective medium approximation with multipole contributions. J. Opt. 2014, 16, 065001. [Google Scholar] [CrossRef]
- Pink, K.; Foschum, F.; Kienle, A. Auto aligning wide range collimated transmission spectroscopy 250 nm–2150 nm: Theroretical and experimental improvements, identification of optimal working parameters. 2024; unpublished manuscript. [Google Scholar]
- Wagner, M.; Foschum, F.; Fugger, O.; Kienle, A. Development of silicone-based phantoms for biomedical diffuse optics from 400 to 1550 nm. 2024; unpublished manuscript. [Google Scholar]
- Bergmann, F.; Foschum, F.; Zuber, R.; Kienle, A. Precise determination of the optical properties of turbid media using an optimized integrating sphere and advanced Monte Carlo simulations. Part 2: Experiments. Appl. Opt. 2020, 59, 3216. [Google Scholar] [CrossRef]








| Particle Diameter | Standard Deviation | Concentration Solids Content | Sample Thickness | |
|---|---|---|---|---|
| 2 | < mm | % | mm−1 | mm |
| < mm | % | mm−1 | mm |
Disclaimer/Publisher’s Note: The statements, opinions and data contained in all publications are solely those of the individual author(s) and contributor(s) and not of MDPI and/or the editor(s). MDPI and/or the editor(s) disclaim responsibility for any injury to people or property resulting from any ideas, methods, instructions or products referred to in the content. |
© 2024 by the authors. Licensee MDPI, Basel, Switzerland. This article is an open access article distributed under the terms and conditions of the Creative Commons Attribution (CC BY) license (https://creativecommons.org/licenses/by/4.0/).
Share and Cite
Stolz, L.; Beutel, B.; Kienle, A.; Foschum, F. Optical Goniometer Paired with Digital Monte Carlo Twin to Determine the Optical Properties of Turbid Media. Sensors 2024, 24, 3525. https://doi.org/10.3390/s24113525
Stolz L, Beutel B, Kienle A, Foschum F. Optical Goniometer Paired with Digital Monte Carlo Twin to Determine the Optical Properties of Turbid Media. Sensors. 2024; 24(11):3525. https://doi.org/10.3390/s24113525
Chicago/Turabian StyleStolz, Levin, Benedikt Beutel, Alwin Kienle, and Florian Foschum. 2024. "Optical Goniometer Paired with Digital Monte Carlo Twin to Determine the Optical Properties of Turbid Media" Sensors 24, no. 11: 3525. https://doi.org/10.3390/s24113525
APA StyleStolz, L., Beutel, B., Kienle, A., & Foschum, F. (2024). Optical Goniometer Paired with Digital Monte Carlo Twin to Determine the Optical Properties of Turbid Media. Sensors, 24(11), 3525. https://doi.org/10.3390/s24113525

