Strategies for Reliable Stress Recognition: A Machine Learning Approach Using Heart Rate Variability Features
Abstract
1. Introduction
2. Background
2.1. Related Work
2.2. Methodological Limitations
2.2.1. Data Segmentation
2.2.2. Feature Engineering
2.2.3. Model Selection and Evaluation
2.3. Recommendations
- Feature selection
- —Features should be rationally selected based on the clinical or physiological motivation of the investigated ML problem to facilitate the contextual interpretation of the model’s performance [57]. After determining the most relevant features, several techniques can be used for feature selection, such as correlational analysis or feature elimination methods. To minimize the effect of performance overestimation and reduce computational costs, the selected features should be limited to a reasonable feature-to-sample ratio [27]. A common practice in biomedical research using small datasets is to choose one feature for every 10 independent observations [24].
- Validation strategy
- —Independence among observations should be considered when dealing with data generated from the same participant or obtained from data segmentation to avoid data leakage during model selection, particularly when splitting the dataset into training and validation/testing sets. Hence, an appropriate validation strategy should be implemented. The leave-one-out CV technique is notably effective for small datasets with dependent observations, such as those collected from the same participants across different conditions [24]. Another variant, leave-one-group-out (LOGO) CV, is also beneficial, particularly when dealing with data segmentation where observations are grouped by the participant’s identification key (ID). Moreover, overfitting, especially with small datasets, may arise during model selection from using the same validation/testing set in the hyperparameter selection and performance evaluation processes. Therefore, the nested CV approach is proposed as a mitigation strategy for selection bias and performance overestimation [25,27,50].
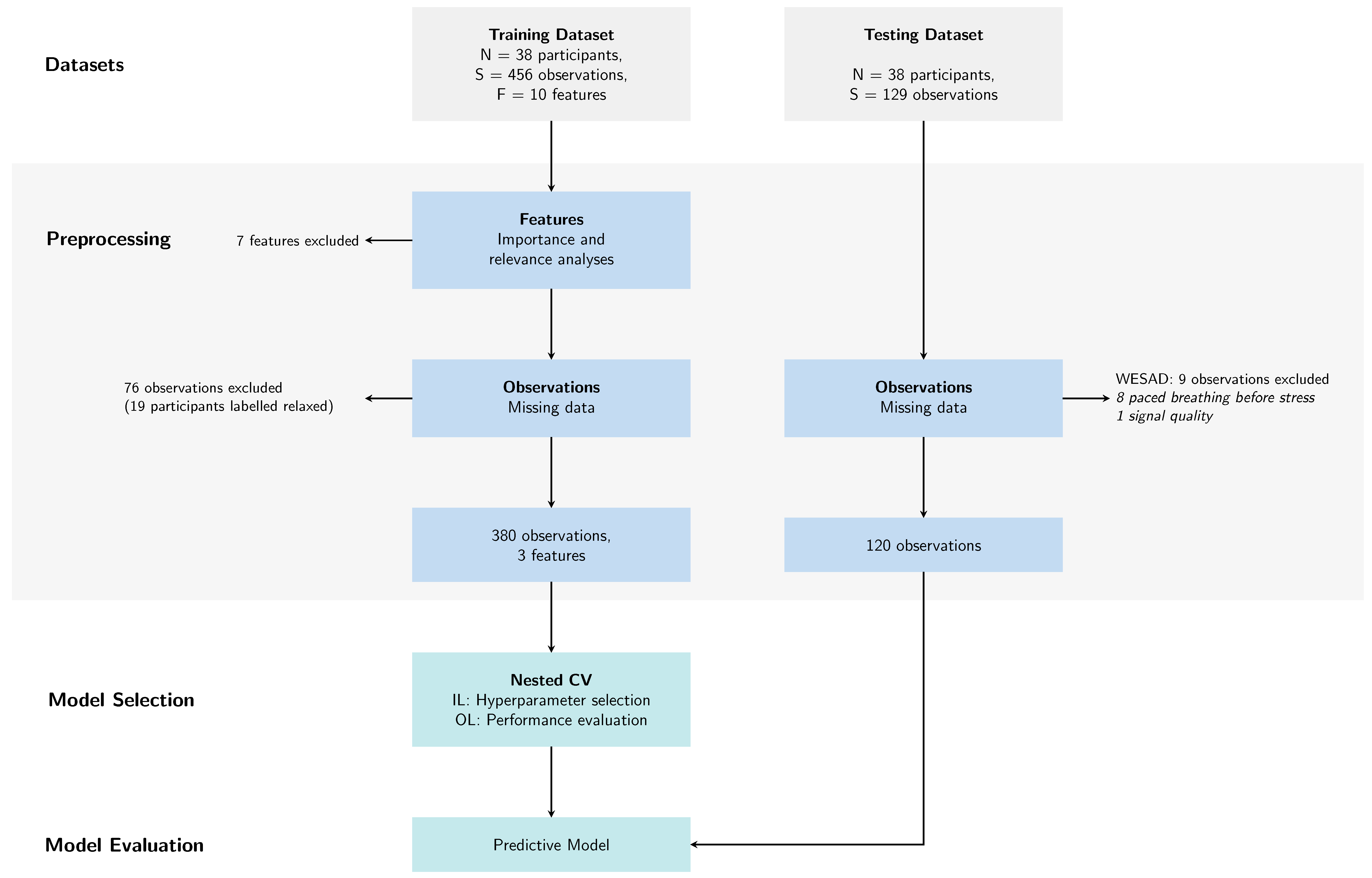
3. Materials and Methods
3.1. Dataset
3.1.1. Primary Dataset
3.1.2. Secondary Datasets
- WESADWearable Stress and Affect Detection Dataset (WESAD) is a publicly available multimodal dataset consisting of physiological data recordings, including body temperature and three-axis acceleration, ECG, electrodermal activity, electromyograms, and respiration recorded during baseline, stress, meditation, and amusement conditions using chest belt and wrist sensors. Data were collected from 15 participants in a controlled laboratory experiment, and physiological signals were sampled at 700 Hz [31]. In addition, self-report surveys were administered to gauge stress and emotional states. This dataset has been widely used in relevant research studies [10,60,61,62]. All conditions except for the data collected during the amusement phase were employed in the present study.
- SWELLSmart Reasoning Systems for Well-being at Home and at Work (SWELL) is a publicly available dataset collected by researchers at the Institute for Computing and Information Sciences at Radboud University [32]. It consists of computer recordings of body posture, ECG signals, facial expressions, and skin conductance from 25 participants performing two work-related tasks under two types of stress induction (i.e., receiving unexpected email interruptions and pressure to complete their work within a certain timeframe). ECG signals were sampled at 2048 Hz. In addition, the researchers collected subjective information regarding the participants’ emotions, mental effort, perceived stress, and task load. This dataset has been widely used in relevant research studies [10,63,64,65].
3.2. Data Preprocessing
3.3. Classification Approach
3.4. Feature Selection
3.5. Nested Cross-Validation
3.6. Performance Metrics
4. Results
4.1. Classification of Stress and Neutral States
4.1.1. Model Selection
4.1.2. Generalizability Assessment
4.2. Classification of Stress and Relax States
4.2.1. Model Selection
4.2.2. Generalizability Assessment
4.3. Effects of Validation Strategy on Model Performance
5. Discussion
5.1. Model Performance
5.2. Performance Overestimation
5.3. Model Generalizability
5.4. Limitations
6. Conclusions
Author Contributions
Funding
Institutional Review Board Statement
Informed Consent Statement
Data Availability Statement
Conflicts of Interest
Appendix A. Supplementary Data
| Algorithm | Hyperparameter | Value |
|---|---|---|
| LR | C (regularization strength) | , i = [−4, 4] |
| DT | max_depthmin_samples_leaf | [1, 2, 3, 4] [0.02, 0.04, 0.06, 0.08] |
| KNN | n_neighbors | [2, 3, …, 9] |
| NB | var_smoothing | i = [−9, 0] |
| RF | max_depthmin_samples_leaf | [2, 3] + None [0.05, 0.10] |
| SVM | C (regularization strength) kernel | , i = [−4, 4] Radial-basis function |

References
- Picard, R.W.; Vyzas, E.; Healey, J. Toward machine emotional intelligence: Analysis of affective physiological state. IEEE Trans. Pattern Anal. Mach. Intell. 2001, 23, 1175–1191. [Google Scholar] [CrossRef]
- Kroenke, K.; Spitzer, R.L.; Williams, J.B. The PHQ-9: Validity of a brief depression severity measure. J. Gen. Intern. Med. 2001, 16, 606–613. [Google Scholar] [CrossRef] [PubMed]
- Demetriou, C.; Ozer, B.U.; Essau, C.A. Self-Report Questionnaires. In The Encyclopedia of Clinical Psychology; John Wiley and Sons: Hoboken, NJ, USA, 2015; pp. 1–6. [Google Scholar] [CrossRef]
- Synnott, J.; Dietzel, D.; Ioannou, M. A review of the polygraph: History, methodology and current status. Crime Psychol. Rev. 2015, 1, 59–83. [Google Scholar] [CrossRef]
- Tutunji, R.; Kogias, N.; Kapteijns, B.; Krentz, M.; Krause, F.; Vassena, E.; Hermans, E. Detecting Prolonged Stress in Real Life Using Wearable Biosensors and Ecological Momentary Assessments: Naturalistic Experimental Study. J. Med. Internet. Res. 2023, 25, e39995. [Google Scholar] [CrossRef] [PubMed]
- Davenport, T.; Kalakota, R. The potential for artificial intelligence in healthcare. Future Healthc. J. 2019, 6, 94–98. [Google Scholar] [CrossRef] [PubMed]
- Yan, Y.; Zhang, J.W.; Zang, G.Y.; Pu, J. The primary use of artificial intelligence in cardiovascular diseases: What kind of potential role does artificial intelligence play in future medicine? J. Geriatr. Cardiol. 2019, 16, 585–591. [Google Scholar] [CrossRef]
- Kim, K.H.; Bang, S.W.; Kim, S.R. Emotion recognition system using short-term monitoring of physiological signals. Med. Biol. Eng. Comput. 2004, 42, 419–427. [Google Scholar] [CrossRef] [PubMed]
- Egger, M.; Ley, M.; Hanke, S. Emotion Recognition from Physiological Signal Analysis: A Review. Electron. Notes Theor. Comput. Sci. 2019, 343, 35–55. [Google Scholar] [CrossRef]
- Sarkar, P.; Etemad, A. Self-supervised ECG Representation Learning for Emotion Recognition. IEEE Trans. Affect. Comput. 2020, 13, 1541–1554. [Google Scholar] [CrossRef]
- Bălan, O.; Moise, G.; Moldoveanu, A.; Leordeanu, M.; Moldoveanu, F. Fear level classification based on emotional dimensions and machine learning techniques. Sensors 2019, 19, 1738. [Google Scholar] [CrossRef]
- Ihmig, F.R.; Antonio Gogeascoechea, H.; Neurohr-Parakenings, F.; Schäfer, S.K.; Lass-Hennemann, J.; Michael, T. On-line anxiety level detection from biosignals: Machine learning based on a randomized controlled trial with spider-fearful individuals. PLoS ONE 2020, 15, e0231517. [Google Scholar] [CrossRef]
- Healey, J.A.; Picard, R.W. Detecting stress during real-world driving tasks using physiological sensors. IEEE Trans. Intell. Transp. Syst. 2005, 6, 156–166. [Google Scholar] [CrossRef]
- Zhai, J.; Barreto, A. Stress recognition using non-invasive technology. In Proceedings of the FLAIRS 2006—Proceedings of the Nineteenth International Florida Artificial Intelligence Research Society Conference, Melbourne Beach, FL, USA, 11–13 May 2006; Volume 2006, pp. 395–401. [Google Scholar]
- Hazer-Rau, D.; Zhang, L.; Traue, H.C. A Workflow for Affective Computing and Stress Recognition from Biosignals. Eng. Proc. 2020, 2, 85. [Google Scholar] [CrossRef]
- Bobade, P.; Vani, M. Stress Detection with Machine Learning and Deep Learning using Multimodal Physiological Data. In Proceedings of the 2nd International Conference on Inventive Research in Computing Applications, ICIRCA 2020, Coimbatore, India, 15–17 July 2020; pp. 51–57. [Google Scholar] [CrossRef]
- Castaldo, R.; Montesinos, L.; Melillo, P.; James, C.; Pecchia, L. Ultra-short term HRV features as surrogates of short term HRV: A case study on mental stress detection in real life. BMC Med. Inform. Decis. Mak. 2019, 19, 12. [Google Scholar] [CrossRef] [PubMed]
- Dalmeida, K.M.; Masala, G.L. HRV Features as Viable Physiological Markers for Stress Detection Using Wearable Devices. Sensors 2021, 21, 2873. [Google Scholar] [CrossRef]
- Theeng Tamang, M.R.; Sharif, M.S.; Al-Bayatti, A.H.; Alfakeeh, A.S.; Alsayed, A.O. A machine-learning-based approach to predict the health impacts of commuting in large cities: Case study of London. Symmetry 2020, 12, 866. [Google Scholar] [CrossRef]
- Berntson, G.G.; Quigley, K.S.; Norman, G.J.; Lozano, D.L. Cardiovascular psychophysiology. In Handbook of Psychophysiology, 3rd ed.; Cacioppo, J.T., Tassinary, L.G., Berntson, G.G., Eds.; Cambridge University Press: New York, NY, USA, 2009; Chapter 8; pp. 183–216. [Google Scholar] [CrossRef]
- Malik, M.; Bigger, J.T.; Camm, A.J.; Kleiger, R.E.; Malliani, A.; Moss, A.J.; Schwartz, P.J. Heart rate variability: Standards of measurement, physiological interpretation, and clinical use. Eur. Heart J. 1996, 17, 354–381. [Google Scholar] [CrossRef]
- Ernst, G. Heart-Rate Variability—More than Heart Beats? Front. Public Health 2017, 5, 288099. [Google Scholar] [CrossRef] [PubMed]
- Schmidt, P.; Reiss, A.; Dürichen, R.; Laerhoven, K.V. Wearable-based affect recognition—A review. Sensors 2019, 19, 4079. [Google Scholar] [CrossRef]
- Foster, K.R.; Koprowski, R.; Skufca, J.D. Machine learning, medical diagnosis, and biomedical engineering research—Commentary. BioMed. Eng. Online 2014, 13, 94. [Google Scholar] [CrossRef]
- Cearns, M.; Hahn, T.; Baune, B.T. Recommendations and future directions for supervised machine learning in psychiatry. Transl. Psychiatry 2019, 9, 271. [Google Scholar] [CrossRef]
- Stevens, L.M.; Mortazavi, B.J.; Deo, R.C.; Curtis, L.; Kao, D.P. Recommendations for reporting machine learning analyses in clinical research. Circ. Cardiovasc. Qual. Outcomes 2020, 13, e006556. [Google Scholar] [CrossRef]
- Vabalas, A.; Gowen, E.; Poliakoff, E.; Casson, A.J. Machine learning algorithm validation with a limited sample size. PLoS ONE 2019, 14, e0224365. [Google Scholar] [CrossRef]
- Hastie, T.; Tibshirani, R.; Friedman, J. The Elements of Statistical Learning, 2nd ed.; Springer Series in Statistics; Springer: New York, NY, USA, 2009; pp. 1–737. [Google Scholar] [CrossRef]
- Gedam, S.; Paul, S. A Review on Mental Stress Detection Using Wearable Sensors and Machine Learning Techniques. IEEE Access 2021, 9, 84045–84066. [Google Scholar] [CrossRef]
- Giannakakis, G.; Marias, K.; Tsiknakis, M. A stress recognition system using HRV parameters and machine learning techniques. In Proceedings of the 2019 8th International Conference on Affective Computing and Intelligent Interaction Workshops and Demos (ACIIW), IEEE, Cambridge, UK, 3–6 September 2019; pp. 269–272. [Google Scholar] [CrossRef]
- Schmidt, P.; Reiss, A.; Duerichen, R.; Van Laerhoven, K. Introducing WeSAD, a multimodal dataset for wearable stress and affect detection. In Proceedings of the ICMI 2018—Proceedings of the 2018 International Conference on Multimodal Interaction, Boulder, CO, USA, 16–20 October 2018; pp. 400–408. [Google Scholar] [CrossRef]
- Koldijk, S.; Sappelli, M.; Verberne, S.; Neerincx, M.A.; Kraaij, W. The Swell knowledge work dataset for stress and user modeling research. In Proceedings of the ICMI 2014—Proceedings of the 2014 International Conference on Multimodal Interaction, Istanbul, Turkey, 21–16 November 2014; pp. 291–298. [Google Scholar] [CrossRef]
- Koelstra, S.; Member, S.S.; Mü hl, C.; Soleymani, M.; Lee, J.S.S.; Yazdani, A.; Ebrahimi, T.; Pun, T.; Nijholt, A.; Patras, I.; et al. DEAP: A database for emotion analysis; Using physiological signals. IEEE Trans. Affect. Comput. 2012, 3, 18–31. [Google Scholar] [CrossRef]
- Gjoreski, M.; Kolenik, T.; Knez, T.; Luštrek, M.; Gams, M.; Gjoreski, H.; Pejović, V. Datasets for cognitive load inference using wearable sensors and psychological traits. Appl. Sci. 2020, 10, 3843. [Google Scholar] [CrossRef]
- Benchekroun, M.; Velmovitsky, P.E.; Istrate, D.; Zalc, V.; Morita, P.P.; Lenne, D. Cross Dataset Analysis for Generalizability of HRV-Based Stress Detection Models. Sensors 2023, 23, 1807. [Google Scholar] [CrossRef] [PubMed]
- Shaffer, F.; Ginsberg, J.P. An Overview of Heart Rate Variability Metrics and Norms. Front. Public Health 2017, 5, 290215. [Google Scholar] [CrossRef] [PubMed]
- Casalino, G.; Castellano, G.; Kaymak, U.; Zaza, G. Balancing Accuracy and Interpretability through Neuro-Fuzzy Models for Cardiovascular Risk Assessment. In Proceedings of the 2021 IEEE Symposium Series on Computational Intelligence (SSCI), Orlando, FL, USA, 5–7 December 2021; pp. 1–8. [Google Scholar] [CrossRef]
- Adarsh, V.; Gangadharan, G.R. Mental stress detection from ultra-short heart rate variability using explainable graph convolutional network with network pruning and quantisation. Mach. Learn. 2024, 1–28. [Google Scholar] [CrossRef]
- Vos, G.; Trinh, K.; Sarnyai, Z.; Rahimi Azghadi, M. Generalizable machine learning for stress monitoring from wearable devices: A systematic literature review. Int. J. Med. Inform. 2023, 173, 105026. [Google Scholar] [CrossRef]
- Jadav, J.; Chauhan, U. Heart Rate Variability Based LSTM Model for Stress Detection with Explainable AI Insights. Int. J. Intell. Syst. Appl. Eng. 2024, 12, 1918–1927. [Google Scholar]
- Chen, W.; Zheng, S.; Sun, X. Introducing MDPSD, a Multimodal Dataset for Psychological Stress Detection; Springer: Singapore, 2021; Volume 1320 CCIS, pp. 59–82. [Google Scholar] [CrossRef]
- Oskooei, A.; Chau, S.M.; Weiss, J.; Sridhar, A.; Martínez, M.R.; Michel, B. DeStress: Deep Learning for Unsupervised Identification of Mental Stress in Firefighters from Heart-Rate Variability (HRV) Data. Stud. Comput. Intell. 2021, 914, 93–105. [Google Scholar] [CrossRef]
- Tervonen, J.; Pettersson, K.; Mäntyjärvi, J. Ultra-short window length and feature importance analysis for cognitive load detection from wearable sensors. Electronics 2021, 10, 613. [Google Scholar] [CrossRef]
- Smets, E.; Casale, P.; Großekathöfer, U.; Lamichhane, B.; De Raedt, W.; Bogaerts, K.; Van Diest, I.; Van Hoof, C. Comparison of Machine Learning Techniques for Psychophysiological Stress Detection. In Proceedings of the Pervasive Computing Paradigms for Mental Health, Milan, Italy, 24–25 September 2016; Volume 604, pp. 13–22. [Google Scholar] [CrossRef]
- Rubin, J.; Abreu, R.; Ahern, S.; Eldardiry, H.; Bobrow, D.G. Time, frequency & complexity analysis for recognizing panic states from physiologic time-series. Pervasivehealth Pervasive Comput. Technol. Healthc. 2016, 2016, 81–88. [Google Scholar] [CrossRef]
- Petrescu, L.; Petrescu, C.; Oprea, A.; Mitruț, O.; Moise, G.; Moldoveanu, A.; Moldoveanu, F. Machine Learning Methods for Fear Classification Based on Physiological Features. Sensors 2021, 21, 4519. [Google Scholar] [CrossRef]
- Anusha, A.S.; Jose, J.; Preejith, S.P.; Jayaraj, J.; Mohanasankar, S. Physiological signal based work stress detection using unobtrusive sensors. Biomed. Phys. Eng. Express 2018, 4, 065001. [Google Scholar] [CrossRef]
- Dehghani, A.; Sarbishei, O.; Glatard, T.; Shihab, E. A quantitative comparison of overlapping and non-overlapping sliding windows for human activity recognition using inertial sensors. Sensors 2019, 19, 5026. [Google Scholar] [CrossRef]
- Hastie, T.; Tibshirani, R.; Friedman, J. Model Assessment and Selection. In The Elements of Statistical Learning, 2nd ed.; Springer: New York, NY, USA, 2009; Chapter 7; pp. 219–260. [Google Scholar]
- Cawley, G.C.; Talbot, N.L. On over-fitting in model selection and subsequent selection bias in performance evaluation. J. Mach. Learn. Res. 2010, 11, 2079–2107. [Google Scholar]
- Cho, D.; Ham, J.; Oh, J.; Park, J.; Kim, S.; Lee, N.K.; Lee, B. Detection of stress levels from biosignals measured in virtual reality environments using a kernel-based extreme learning machine. Sensors 2017, 17, 2435. [Google Scholar] [CrossRef]
- Coutts, L.V.; Plans, D.; Brown, A.W.; Collomosse, J. Deep learning with wearable based heart rate variability for prediction of mental and general health. J. Biomed. Inform. 2020, 112, 103610. [Google Scholar] [CrossRef]
- Hawkins, D.M. The Problem of Overfitting. J. Chem. Inf. Comput. Sci. 2004, 44, 1–12. [Google Scholar] [CrossRef] [PubMed]
- Ying, X. An Overview of Overfitting and its Solutions. In Journal of Physics: Conference Series; IOP Publishing: Bristol, UK, 2019; Volume 1168, p. 022022. [Google Scholar] [CrossRef]
- Castaldo, R.; Xu, W.; Melillo, P.; Pecchia, L.; Santamaria, L.; James, C. Detection of mental stress due to oral academic examination via ultra-short-term HRV analysis. In Proceedings of the Annual International Conference of the IEEE Engineering in Medicine and Biology Society, EMBS, Orlando, FL, USA, 16–20 August 2016; pp. 3805–3808. [Google Scholar] [CrossRef]
- Esterman, M.; Tamber-Rosenau, B.J.; Chiu, Y.C.; Yantis, S. Avoiding non-independence in fMRI data analysis: Leave one subject out. NeuroImage 2010, 50, 572–576. [Google Scholar] [CrossRef] [PubMed]
- Remeseiro, B.; Bolon-Canedo, V. A review of feature selection methods in medical applications. Comput. Biol. Med. 2019, 112, 103375. [Google Scholar] [CrossRef] [PubMed]
- Kirchner, W.K. Age differences in short-term retention of rapidly changing information. J. Exp. Psychol. 1958, 55, 352–358. [Google Scholar] [CrossRef]
- Bahameish, M.; Stockman, T. Short-Term Effects of Heart Rate Variability Biofeedback on Working Memory. Appl. Psychophysiol. Biofeedback 2024, 49, 219–231. [Google Scholar] [CrossRef] [PubMed]
- Elzeiny, S.; Qaraqe, M. Stress classification using photoplethysmogram-based spatial and frequency domain images. Sensors 2020, 20, 5312. [Google Scholar] [CrossRef] [PubMed]
- Jiang, Y.; Li, W.; Hossain, M.S.; Chen, M.; Alelaiwi, A.; Al-Hammadi, M. A snapshot research and implementation of multimodal information fusion for data-driven emotion recognition. Inf. Fusion 2020, 53, 209–221. [Google Scholar] [CrossRef]
- Chakraborty, S.; Aich, S.; Joo, M.I.; Sain, M.; Kim, H.C. A Multichannel Convolutional Neural Network Architecture for the Detection of the State of Mind Using Physiological Signals from Wearable Devices. J. Healthc. Eng. 2019, 2019, 5397814. [Google Scholar] [CrossRef] [PubMed]
- Behinaein, B.; Bhatti, A.; Rodenburg, D.; Hungler, P.; Etemad, A. A Transformer Architecture for Stress Detection from ECG; Association for Computing Machinery: New York, NY, USA, 2020; Volume 1, pp. 132–134. [Google Scholar] [CrossRef]
- Sriramprakash, S.; Prasanna, V.D.; Murthy, O.V. Stress Detection in Working People. In Procedia Computer Science; Elsevier B.V.: Amsterdam, The Netherlands, 2017; Volume 115, pp. 359–366. [Google Scholar] [CrossRef]
- Koldijk, S.; Neerincx, M.A.; Kraaij, W. Detecting Work Stress in Offices by Combining Unobtrusive Sensors. IEEE Trans. Affect. Comput. 2018, 9, 227–239. [Google Scholar] [CrossRef]
- Sacha, J. Why should one normalize heart rate variability with respect to average heart rate. Front. Physiol. 2013, 4, 68271. [Google Scholar] [CrossRef]
- Sacha, J.; Pluta, W. Alterations of an average heart rate change heart rate variability due to mathematical reasons. Int. J. Cardiol. 2008, 128, 444–447. [Google Scholar] [CrossRef] [PubMed]
- Makowski, D.; Pham, T.; Lau, Z.J.; Brammer, J.C.; Lespinasse, F.; Pham, H.; Schölzel, C.; Chen, S.H. NeuroKit2: A Python toolbox for neurophysiological signal processing. Behav. Res. Methods 2021, 53, 1689–1696. [Google Scholar] [CrossRef] [PubMed]
- Lipponen, J.A.; Tarvainen, M.P. A robust algorithm for heart rate variability time series artefact correction using novel beat classification. J. Med. Eng. Technol. 2019, 43, 173–181. [Google Scholar] [CrossRef] [PubMed]
- Legrand, N.; Allen, M. Systole: A python package for cardiac signal synchrony and analysis. J. Open Source Softw. 2022, 7, 3832. [Google Scholar] [CrossRef]
- Maleki, F.; Muthukrishnan, N.; Ovens, K.; Reinhold, C.; Forghani, R. Machine Learning Algorithm Validation: From Essentials to Advanced Applications and Implications for Regulatory Certification and Deployment. Neuroimaging Clin. N. Am. 2020, 30, 433–445. [Google Scholar] [CrossRef] [PubMed]
- Barupal, D.K.; Fiehn, O. Generating the Blood Exposome Database Using a Comprehensive Text Mining and Database Fusion Approach. Environ. Health Perspect. 2019, 127, 097008. [Google Scholar] [CrossRef] [PubMed]
- Shaffer, F.; Meehan, Z.M.; Zerr, C.L. A Critical Review of Ultra-Short-Term Heart Rate Variability Norms Research. Front. Neurosci. 2020, 14, 594880. [Google Scholar] [CrossRef] [PubMed]
- Varma, S.; Simon, R. Bias in error estimation when using cross-validation for model selection. BMC Bioinform. 2006, 7, 91. [Google Scholar] [CrossRef] [PubMed]
- Nested Versus Non-Nested Cross-Validation. Scikit-Learn Developers. 2019. Available online: https://scikit-learn.org/stable/auto_examples/model_selection/plot_nested_cross_validation_iris.html (accessed on 13 May 2024).
- Fernández-Delgado, M.; Cernadas, E.; Barro, S.; Amorim, D. Do we need hundreds of classifiers to solve real world classification problems? J. Mach. Learn. Res. 2014, 15, 3133–3181. [Google Scholar]
- Adadi, A.; Berrada, M. Peeking Inside the Black-Box: A Survey on Explainable Artificial Intelligence (XAI). IEEE Access 2018, 6, 52138–52160. [Google Scholar] [CrossRef]
- Du, M.; Liu, N.; Hu, X. Techniques for interpretable machine learning. Commun. ACM 2020, 63, 68–77. [Google Scholar] [CrossRef]
- Aria, M.; Cuccurullo, C.; Gnasso, A. A comparison among interpretative proposals for Random Forests. Mach. Learn. Appl. 2021, 6, 100094. [Google Scholar] [CrossRef]
- Haddouchi, M.; Berrado, A. A survey of methods and tools used for interpreting Random Forest. In Proceedings of the 2019 1st International Conference on Smart Systems and Data Science (ICSSD), IEEE, Rabat, Morocco, 3–4 October 2019; pp. 1–6. [Google Scholar] [CrossRef]
- Podgorelec, V.; Kokol, P.; Stiglic, B.; Rozman, I. Decision Trees: An Overview and Their Use in Medicine. J. Med. Syst. 2002, 26, 445–463. [Google Scholar] [CrossRef]
- Can, Y.S.; Chalabianloo, N.; Ekiz, D.; Fernandez-Alvarez, J.; Riva, G.; Ersoy, C. Personal Stress-Level Clustering and Decision-Level Smoothing to Enhance the Performance of Ambulatory Stress Detection with Smartwatches. IEEE Access 2020, 8, 38146–38163. [Google Scholar] [CrossRef]
- Hawkins, D.M.; Basak, S.C.; Mills, D. Assessing model fit by cross-validation. J. Chem. Inf. Comput. Sci. 2003, 43, 579–586. [Google Scholar] [CrossRef] [PubMed]
- Tougui, I.; Jilbab, A.; El Mhamdi, J. Impact of the Choice of Cross-Validation Techniques on the Results of Machine Learning-Based Diagnostic Applications. Healthc. Inform. Res. 2021, 27, 189–199. [Google Scholar] [CrossRef] [PubMed]
- Saeb, S.; Lonini, L.; Jayaraman, A.; Mohr, D.C.; Kording, K.P. The need to approximate the use-case in clinical machine learning. GigaScience 2017, 6, gix019. [Google Scholar] [CrossRef] [PubMed]
- Bragança, H.; Colonna, J.G.; Oliveira, H.A.B.F.; Souto, E. How Validation Methodology Influences Human Activity Recognition Mobile Systems. Sensors 2022, 22, 2360. [Google Scholar] [CrossRef] [PubMed]
- Nested Cross-Validation. Scikit-Learn Developers. 2022. Available online: https://inria.github.io/scikit-learn-mooc/python_scripts/cross_validation_nested.html (accessed on 13 May 2024).
- Futoma, J.; Simons, M.; Panch, T.; Doshi-Velez, F.; Celi, L.A. The myth of generalisability in clinical research and machine learning in health care. Lancet Digit. Health 2020, 2, e489–e492. [Google Scholar] [CrossRef]
- Little, M.A.; Varoquaux, G.; Saeb, S.; Lonini, L.; Jayaraman, A.; Mohr, D.C.; Kording, K.P. Using and understanding cross-validation strategies. Perspectives on Saeb et al. GigaScience 2017, 6, gix020. [Google Scholar] [CrossRef]







| Measure | Unit | Description |
|---|---|---|
| Time Domain | ||
| MeanRR | ms | Mean of all RR intervals |
| RMSSD | ms | Root mean square of successive differences between adjacent RR intervals |
| SDNN | ms | Standard deviation of RR intervals |
| NN50 | – | Number of differences that differ by 50 ms between adjacent RR intervals |
| pNN50 | % | Percentage of differences that differ by 50 ms between adjacent RR intervals |
| Frequency Domain | ||
| ULF power | ms2 | Power of the ultra-low frequency band: (<0.003 Hz) |
| VLF power | ms2 | Power of the very low-frequency band: (0.003–0.04 Hz) |
| LF power | ms2 | Power of the low-frequency band: (0.04–0.15 Hz) |
| HF power | ms2 | Power of the high-frequency band: (0.15–0.4 Hz) |
| LF/HF | – | Ratio of LF to HF power |
| Total power | ms2 | Sum of the energy in the ULF, VLF, LF, and HF bands |
| Non-Linear Methods | ||
| SD1 | ms | Poincaré plot standard deviation perpendicular to the line of identity |
| SD2 | ms | Poincaré plot standard deviation along the line of identity |
| Feature | Score |
|---|---|
| Stress vs. Neutral | |
| MeanRR | 37.4% |
| RMSSD | 31.3% |
| HF power | 31.3% |
| Stress vs. Relax | |
| MeanRR | 31.3% |
| SDNN | 34.8% |
| SD2 | 33.9% |
| Metric | F1 Score (SD) | Accuracy | Precision | Recall | AUC | MCC |
|---|---|---|---|---|---|---|
| LR | 43.1 (17.8) | 53.6 | 38.3 | 58.6 | 43.1 | 71.7 |
| DT | 54.4 (11.4) | 59.5 | 59.9 | 57.9 | 54.4 | 60.0 |
| KNN | 56.3 (11.8) | 57.2 | 58.1 | 61.2 | 56.3 | 62.7 |
| NB | 53.8 (14.9) | 54.3 | 47.5 | 71.1 | 53.8 | 73.7 |
| RF | 56.2 (10.8) | 61.2 | 60.1 | 59.9 | 56.2 | 70.7 |
| SVM | 51.2 (13.9) | 56.9 | 57.5 | 56.6 | 51.2 | 65.8 |
| Metric | F1 Score (SD) | Accuracy | Precision | Recall | AUC | MCC |
|---|---|---|---|---|---|---|
| LR | 87.2 (11.3) | 85.2 | 89.7 | 90.1 | 87.2 | 76.0 |
| DT | 87.1 (10.4) | 85.9 | 90.5 | 89.5 | 87.1 | 74.3 |
| KNN | 84.0 (12.5) | 81.6 | 85.2 | 87.5 | 84.0 | 77.6 |
| NB | 84.4 (10.3) | 79.3 | 80.2 | 94.1 | 84.4 | 83.6 |
| RF | 89.2 (7.2) | 85.5 | 84.8 | 96.7 | 89.2 | 89.1 |
| SVM | 84.3 (10.4) | 80.6 | 83.5 | 89.5 | 84.3 | 76.3 |
Disclaimer/Publisher’s Note: The statements, opinions and data contained in all publications are solely those of the individual author(s) and contributor(s) and not of MDPI and/or the editor(s). MDPI and/or the editor(s) disclaim responsibility for any injury to people or property resulting from any ideas, methods, instructions or products referred to in the content. |
© 2024 by the authors. Licensee MDPI, Basel, Switzerland. This article is an open access article distributed under the terms and conditions of the Creative Commons Attribution (CC BY) license (https://creativecommons.org/licenses/by/4.0/).
Share and Cite
Bahameish, M.; Stockman, T.; Requena Carrión, J. Strategies for Reliable Stress Recognition: A Machine Learning Approach Using Heart Rate Variability Features. Sensors 2024, 24, 3210. https://doi.org/10.3390/s24103210
Bahameish M, Stockman T, Requena Carrión J. Strategies for Reliable Stress Recognition: A Machine Learning Approach Using Heart Rate Variability Features. Sensors. 2024; 24(10):3210. https://doi.org/10.3390/s24103210
Chicago/Turabian StyleBahameish, Mariam, Tony Stockman, and Jesús Requena Carrión. 2024. "Strategies for Reliable Stress Recognition: A Machine Learning Approach Using Heart Rate Variability Features" Sensors 24, no. 10: 3210. https://doi.org/10.3390/s24103210
APA StyleBahameish, M., Stockman, T., & Requena Carrión, J. (2024). Strategies for Reliable Stress Recognition: A Machine Learning Approach Using Heart Rate Variability Features. Sensors, 24(10), 3210. https://doi.org/10.3390/s24103210

