Intelligent Healthcare: Integration of Emerging Technologies and Internet of Things for Humanity
Abstract
1. Introduction
- We comprehensively review several key Internet of Things-based medical and healthcare applications over the past three years to highlight possible research directions.
- We investigate the core technologies and emerging technologies that enable smart healthcare applications.
- We propose an all-in-one computing architecture to reduce service response time, computation costs, and energy consumption for real-time IoHT applications.
- We indicate application scenarios for the proposed architecture.
- Finally, we discuss challenges, open issues, and future research directions.
2. Core Technologies for Smart IoHT Applications
2.1. Smart Sensors
2.2. Cloud, Fog, and Edge Computing
2.3. Wireless Body Area Networks (WBANs)
3. Emerging Technologies in Smart Healthcare
3.1. Metaverse
3.2. Digital Twins
3.3. Artificial Intelligence
3.4. Blockchain
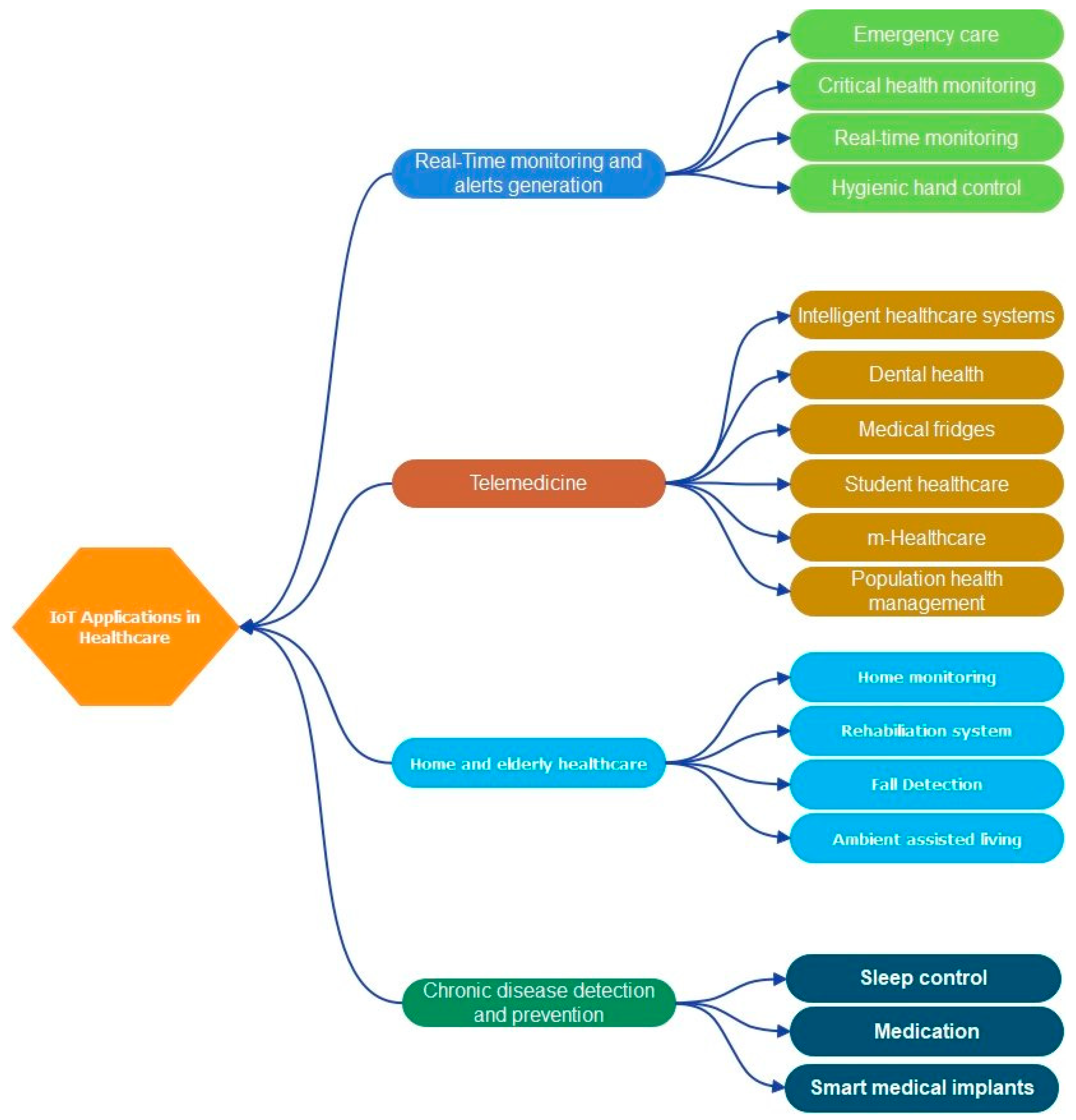
4. IoT-Based Smart Healthcare Systems
4.1. Real-Time Monitoring and Alarm Generation
4.2. Telemedicine
4.3. Chronic Disease Detection and Prevention
4.4. Home Healthcare and Healthcare for the Elderly
5. Proposed Architecture for IoT Healthcare Application
6. Challenges and Open Issues
7. Conclusions
Author Contributions
Funding
Institutional Review Board Statement
Informed Consent Statement
Data Availability Statement
Conflicts of Interest
Abbreviations
| Abbr. | Definition | Abbr. | Definition |
| 6LoWPAN | IPv6 over Low-Power Wireless Personal Area Networks | GUI | Graphical user interface |
| AI | Artificial intelligence | IoHT | Internet of Healthcare Things |
| AR | Augmented reality | IoMT | Internet of Medical Things |
| BLE | Bluetooth Low Energy | IoT | Internet of Things |
| BP | Blood pressure | LAN | Local area network |
| CC | Cloud computing | M2M | Machine-to-machine |
| DL | Deep learning | ML | Machine learning |
| DRL | Deep reinforcement learning | MEC | Mobile edge computing |
| EC | Edge computing | Pi2 | Portrait innovations photo |
| ECG | Electrocardiogram | PLL | Phase-locked loops |
| EEG | Electroencephalogram | QA | Quality assurance |
| e-Health | Electronic health | RFID | Radio frequency identification |
| EMS | Emergency Medical Service | RL | Reinforcement learning |
| FBIS | Foreign Broadcast Information Service | SNR | Signal-to-noise ratio |
| FC | Fog computing | VR | Virtual reality |
| FL | Federated learning | WBAN | Wireless Body Area Network |
| GPS | Global Positioning System | WBSN | Wireless Body Sensor Network |
| GSM | Global System for Mobile Communication | WSN | Wireless Sensor Network |
References
- Nguyen, D.C.; Pathirana, P.N.; Seneviratne, A.; Zomaya, A.Y. Federated Learning for COVID-19 Detection with Generative Adversarial Networks in Edge Cloud Computing. IEEE Internet Things J. 2022, 9, 10257–10271. [Google Scholar] [CrossRef]
- Quy, V.K.; Van-Hau, N.; Quy, N.M.; Anh, D.V.; Ngoc, L.A.; Chehri, A. An Efficient Edge Computing Management Mechanism for Sustainable Smart Cities. Sustain. Comput. Inform. Syst. 2023, 37, 100867. [Google Scholar] [CrossRef]
- Mukherjee, M.; Shu, L.; Wang, D. Survey of Fog Computing: Fundamental, Network Applications, and Research Challenges. IEEE Commun. Surv. Tutor. 2018, 20, 1826–1857. [Google Scholar] [CrossRef]
- Abbas, N.; Zhang, Y.; Taherkordi, A.; Skeie, T. Mobile Edge Computing: A Survey. IEEE Internet Things J. 2018, 5, 450–465. [Google Scholar] [CrossRef]
- Statista. Available online: https://www.statista.com/statistics/471264/iot-number-of-connected-devices-worldwide (accessed on 1 February 2023).
- Vodafone. Available online: https://www.vodafone.com/business/news-and-insights/white-paper/global-trends-barometer-2019 (accessed on 1 February 2023).
- Mahmoud, M.M.E.; Rodrigues, J.J.P.C.; Saleem, K. Cloud of Things for Healthcare: A Survey from Energy Efficiency Perspective. In Proceedings of the International Conference on Computer and Information Sciences (ICCIS), Sakaka, Saudi Arabia, 3–4 April 2019; pp. 1–7. [Google Scholar] [CrossRef]
- Habibzadeh, H.; Dinesh, K.; Rajabi Shishvan, O.; Boggio-Dandry, A.; Sharma, G.; Soyata, T. A Survey of Healthcare Internet of Things (HIoT): A Clinical Perspective. IEEE Internet Things J. 2020, 7, 53–71. [Google Scholar] [CrossRef] [PubMed]
- Alshehri, F.; Muhammad, G. A Comprehensive Survey of the Internet of Things (IoT) and AI-Based Smart Healthcare. IEEE Access 2021, 9, 3660–3678. [Google Scholar] [CrossRef]
- John Dian, F.; Vahidnia, R.; Rahmati, A. Wearables and the Internet of Things (IoT), Applications, Opportunities, and Challenges: A Survey. IEEE Access 2020, 8, 69200–69211. [Google Scholar] [CrossRef]
- Qadri, Y.A.; Nauman, A.; Zikria, Y.B.; Vasilakos, A.V.; Kim, S.W. The Future of Healthcare Internet of Things: A Survey of Emerging Technologies. IEEE Commun. Surv. Tutor. 2020, 22, 1121–1167. [Google Scholar] [CrossRef]
- Ullah, A.; Azeem, M.; Ashraf, H.; Alaboudi, A.A.; Humayun, M.; Jhanjhi, N. Secure Healthcare Data Aggregation and Transmission in IoT- A Survey. IEEE Access 2021, 9, 16849–16865. [Google Scholar] [CrossRef]
- Malamas, V.; Chantzis, F.; Dasaklis, T.K.; Stergiopoulos, G.; Kotzanikolaou, P.; Douligeris, C. Risk Assessment Methodologies for the Internet of Medical Things: A Survey and Comparative Appraisal. IEEE Access 2021, 9, 40049–40075. [Google Scholar] [CrossRef]
- Bhatia, H.; Panda, S.N.; Nagpal, D. Internet of Things and its Applications in Healthcare-A Survey. In Proceedings of the International Conference on Reliability, Infocom Technologies and Optimization (Trends and Future Directions) (ICRITO), Noida, India, 4–5 June 2020; pp. 305–310. [Google Scholar] [CrossRef]
- Amin, S.U.; Hossain, M.S. Edge Intelligence and Internet of Things in Healthcare: A Survey. IEEE Access 2021, 9, 45–59. [Google Scholar] [CrossRef]
- Adavoudi Jolfaei, A.; Aghili, S.F.; Singelee, D. A Survey on Blockchain-Based IoMT Systems: Towards Scalability. IEEE Access 2021, 9, 148948–148975. [Google Scholar] [CrossRef]
- Dong, Y.; Yao, Y.D. IoT Platform for COVID-19 Prevention and Control: A Survey. IEEE Access 2021, 9, 49929–49941. [Google Scholar] [CrossRef] [PubMed]
- Taimoor, N.; Rehman, S. Reliable and Resilient AI and IoT-Based Personalised Healthcare Services: A Survey. IEEE Access 2022, 10, 535–563. [Google Scholar] [CrossRef]
- Barua, A.; A1 Alamin, M.A.; Hossain, M.S.; Hossain, E. Security and Privacy Threats for Bluetooth Low Energy in IoT and Wearable Devices: A Comprehensive Survey. IEEE Open J. Commun. Soc. 2022, 3, 251–281. [Google Scholar] [CrossRef]
- Aledhari, M.; Razzak, R.; Qolomany, B.; A1-Fuqaha, A.; Saees, F. Biomedical IoT: Enabling Technologies, Architectural Elements, Challenges, and Future Directions. IEEE Access 2022, 10, 31306–31339. [Google Scholar] [CrossRef]
- Ali, M.; Naeem, F.; Tariq, M.; Kaddoum, G. Federated Learning for Privacy Preservation in Smart Healthcare Systems: A Comprehensive Survey. IEEE J. Biomed. Health Inform. 2023, 27, 778–789. [Google Scholar] [CrossRef]
- Andročec, D. Using Internet of Things to Tackle Covid-19: A Systematic Review. In Proceedings of the 2021 IEEE 3rd Eurasia Conference on Biomedical Engineering, Healthcare and Sustainability (ECBIOS), Tainan, Taiwan, 28–30 May 2021; pp. 230–233. [Google Scholar] [CrossRef]
- Seneviratne, S.; Hu, Y.; Nguyen, T.; Lan, G.; Khalifa, S.; Thilakarathna, K.; Hassan, M.; Seneviratne, A. A Survey of Wearable Devices and Challenges. IEEE Commun. Surv. Tutor. 2017, 19, 2573–2620. [Google Scholar] [CrossRef]
- Krichen, M. Anomalies Detection Through Smartphone Sensors: A Review. IEEE Sens. J. 2021, 21, 7207–7217. [Google Scholar] [CrossRef]
- Majumder, S.; Deen, M.J. Smartph 25one Sensors for Health Monitoring and Diagnosis. Sensors 2019, 19, 2164. [Google Scholar] [CrossRef]
- Baker, S.B.; Xiang, W.; Atkinson, I. Internet of Things for Smart Healthcare: Technologies, Challenges, and Opportunities. IEEE Access 2017, 5, 26521–26544. [Google Scholar] [CrossRef]
- Gubbi, S.V.; Amrutur, B. Adaptive Pulse Width Control and Sampling for Low Power Pulse Oximetry. IEEE Trans. Biomed. Circuits Syst. 2015, 9, 272–283. [Google Scholar] [CrossRef] [PubMed]
- Quy, V.K.; Hau, N.V.; Anh, D.V.; Ngoc, L.A. Smart Healthcare IoT Applications Based on Fog Computing: Architecture, Applications and Challenges. Complex Intell. Syst. 2022, 8, 3805–3815. [Google Scholar] [CrossRef] [PubMed]
- Hu, J.; Chen, C.; Khosravi, M.R.; Pei, Q.; Wan, S. UAV-Assisted Vehicular Edge Computing for the 6G Internet of Vehicles: Architecture, Intelligence, and Challenges. IEEE Commun. Stand. Mag. 2021, 5, 12–18. [Google Scholar] [CrossRef]
- Al_Barazanchi, I.; Shibghatullah, A.S.; Selamat, S.R. A New Routing Protocols for Reducing Path Loss in Wireless Body Area Network (WBAN). J. Telecommun. Electron. Comput. Eng. 2017, 9, 93–97. [Google Scholar]
- Khan, M.; Jilani, M.T.; Khan, M.K.; Bin Ahmed, M. A security framework for wireless body area network based smart healthcare system. Ceur. Workshop Proc. 2017, 1852, 80–85. [Google Scholar]
- Abbate, S.; Centobelli, P.; Cerchione, R.; Oropallo, E.; Riccio, E. A first bibliometric literature review on Metaverse. In Proceedings of the IEEE Technology and Engineering Management Conference (TEMSCON EUROPE), Izmir, Turkey, 25–29 April 2022; pp. 254–260. [Google Scholar] [CrossRef]
- Ning, H.; Wang, H.; Lin, Y.; Wang, W.; Dhelim, S.; Farha, E.; Ding, J.; Daneshmand, M. A survey on metaverse: The state-of-the-art, technologies, applications, and challenges. arXiv 2021, arXiv:2111.09673. [Google Scholar] [CrossRef]
- Bansal, G.; Rajgopal, K.; Chamola, V.; Xiong, Z.; Niyato, D. Healthcare in Metaverse: A Survey on Current Metaverse Applications in Healthcare. IEEE Access 2022, 10, 119914–119946. [Google Scholar] [CrossRef]
- Xi, N.; Chen, J.; Gama, F.; Riar, M.; Hamari, J. The challenges of entering the metaverse: An experiment on the effect of extended reality on workload. Inf. Syst. Front. 2022, 25, 659–680. [Google Scholar] [CrossRef]
- Chen, D.; Zhang, R. Exploring research trends of emerging technologies in health metaverse: A bibliometric analysis. SSRN Electron. J. 2022, 5, 1–32. [Google Scholar] [CrossRef]
- Zhao, R.; Zhang, Y.; Zhu, Y.; Lan, R.; Hua, Z. Metaverse: Security and Privacy Concerns. arXiv 2022, arXiv:2203.03854. [Google Scholar] [CrossRef]
- Slater, M.; Gonzalez-Liencres, C.; Haggard, P.; Vinkers, C.; Gregory-Clarke, R.; Jelley, S.; Watson, Z.; Breen, G.; Schwarz, R.; Steptoe, W.; et al. The Ethics of Realism in Virtual and Augmented Reality. Front. Virtual Real. 2020, 1, 1. [Google Scholar] [CrossRef]
- Laijawala, V.; Aachaliya, A.; Jatta, H.; Pinjarkar, V. Classification Algorithms based Mental Health Prediction using Data Mining. In Proceedings of the International Conference on Communication and Electronics Systems (ICCES), Coimbatore, India, 21–22 October 2020; pp. 1174–1178. [Google Scholar] [CrossRef]
- Erol, T.; Mendi, A.F.; Doğan, D. The Digital Twin Revolution in Healthcare. In Proceedings of the International Symposium on Multidisciplinary Studies and Innovative Technologies (ISMSIT), Istanbul, Turkey, 22–24 October 2020; pp. 1–7. [Google Scholar] [CrossRef]
- Greenbaum, D.; Lavazza, A.; Beier, K.; Bruynseels, K.; Santoni De Sio, F.; Van Den Hoven, J. Digital Twins in Health Care: Ethical Implications of an Emerging Engineering Paradigm. Front. Genet. 2018, 9, 31. [Google Scholar] [CrossRef]
- Lu, M. AI-based tank truck cleaning robot. In Proceedings of the IEEE International Conference on Advances in Electrical Engineering and Computer Applications (AEECA), Dalian, China, 20–21 August 2022; pp. 1197–1202. [Google Scholar] [CrossRef]
- Zhang, Y.; Dai, Z.; Zhang, L.; Wang, Z.; Chen, L.; Zhou, Y. Application of Artificial Intelligence in Military: From Projects View. In Proceedings of the International Conference on Big Data and Information Analytics (BigDIA), Shenzhen, China, 4–6 December 2020; pp. 113–116. [Google Scholar] [CrossRef]
- Lin, C.-H.; Chan, S.-B.; Lai, Y.-C.; Liang, W.-L.; Huang, M.-S.; Chen, Y.-Y. AI in eHealth: Diagnosis of Parkinson’s Disease with Augmented Reality. In Proceedings of the IEEE International Conference on Consumer Electronics-Taiwan (ICCE-TW), Penghu, Taiwan, 15–17 September 2021; pp. 1–2. [Google Scholar] [CrossRef]
- Lin, K.; Liu, J.; Goa, J. AI-Driven Decision Making for Auxiliary Diagnosis of Epidemic Diseases. IEEE Trans. Mol. Biol. Multi-Scale Commun. 2022, 8, 9–16. [Google Scholar] [CrossRef]
- Lanubile, F.; Calefato, F.; Quaranta, L.; Amoruso, M.; Fumarola, F.; Filannino, M. Towards Productizing AI/ML Models: An Industry Perspective from Data Scientists. In Proceedings of the IEEE/ACM 1st Workshop on AI Engineering—Software Engineering for AI (WAIN), Madrid, Spain, 30–31 May 2021; pp. 129–132. [Google Scholar] [CrossRef]
- Dalvi, C.; Rathod, M.; Patil, S.; Gite, S.; Kotecha, K. A Survey of AI-Based Facial Emotion Recognition: Features, ML & DL Techniques, Age-Wise Datasets and Future Directions. IEEE Access 2021, 9, 165806–165840. [Google Scholar] [CrossRef]
- Dahlin, N.; Chang, K.; Kalagarla, K.C.; Jain, R.; Nuzzo, P. Practical Control Design for the Deep Learning Age: Distillation of Deep RL-Based Controllers. In Proceedings of the Annual Allerton Conference on Communication, Control, and Computing (Allerton), Monticello, IL, USA, 1–27 September 2022; pp. 1–8. [Google Scholar] [CrossRef]
- Joo, H.-T.; Kim, H.-J. Visualization of Deep Reinforcement Learning using Grad-CAM: How AI Plays Atari Games? In Proceedings of the IEEE Conference on Games (CoG), London, UK, 20–23 August 2019; pp. 1–2. [Google Scholar] [CrossRef]
- Yu, K.H.; Beam, A.L.; Kohane, I.S. Artificial intelligence in healthcare. Nat. Biomed. Eng. 2018, 2, 719–731. [Google Scholar] [CrossRef] [PubMed]
- Hossain, M.S.; Muhammad, G.; Alamri, A. Smart healthcare monitoring: A voice pathology detection paradigm for smart cities. Multimed. Syst. 2019, 25, 565–575. [Google Scholar] [CrossRef]
- Chen, G.; Wang, L.; Kamruzzaman, M.M. Spectral classification of ecological spatial polarization SAR image based on target decomposition algorithm and machine learning. Neural Comput. Appl. 2020, 32, 5449–5460. [Google Scholar] [CrossRef]
- Chen, G.; Jiang, Z.; Kamruzzaman, M.M. Radar remote sensing image retrieval algorithm based on improved Sobel operator. J. Vis. Commun. Image Represent. 2020, 71, 102720. [Google Scholar] [CrossRef]
- Kim, H.; Ben-Othman, J. Toward Integrated Virtual Emotion System with AI Applicability for Secure CPS-Enabled Smart Cities: AI-Based Research Challenges and Security Issues. IEEE Netw. 2020, 34, 30–36. [Google Scholar] [CrossRef]
- Chen, X.; Zhang, L.; Liu, T.; Kamruzzaman, M.M. Research on deep learning in the field of mechanical equipment fault diagnosis image quality. J. Vis. Commun. Image Represent. 2019, 62, 402–409. [Google Scholar] [CrossRef]
- Noorbakhsh-Sabet, N.; Zand, R.; Zhang, Y.; Abedi, V. Artificial Intelligence Transforms the Future of Health Care. Am. J. Med. 2019, 132, 795–801. [Google Scholar] [CrossRef] [PubMed]
- Reddy, S.; Fox, J.; Purohit, M.P. Artificial intelligence-enabled healthcare delivery. J. R. Soc. Med. 2019, 112, 22–28. [Google Scholar] [CrossRef]
- Nguyen, D.C.; Pham, Q.V.; Pathirana, P.N.; Ding, M.; Seneviratne, A.; Lin, Z.; Dobre, O.; Hwang, W.J. Federated Learning for Smart Healthcare: A Survey. ACM Comput. Surv. 2023, 55, 60. [Google Scholar] [CrossRef]
- Iqbal, W.; Abbas, H.; Daneshmand, M.; Rauf, B.; Bangash, Y.A. An In-Depth Analysis of IoT Security Requirements, Challenges, and Their Countermeasures via Software-Defined Security. IEEE Internet Things J. 2020, 7, 10250–10276. [Google Scholar] [CrossRef]
- Zhou, W.; Jia, Y.; Peng, A.; Zhang, Y.; Liu, P. The Effect of IoT New Features on Security and Privacy: New Threats, Existing Solutions, and Challenges Yet to Be Solved. IEEE Internet Things J. 2019, 6, 1606–1616. [Google Scholar] [CrossRef]
- Lins, F.A.; Vieira, M. Security Requirements and Solutions for IoT Gateways: A Comprehensive Study. IEEE Internet Things J. 2021, 8, 8667–8679. [Google Scholar] [CrossRef]
- Xiao, Y.; Jia, Y.; Liu, C.; Cheng, X.; Yu, J.; Lv, W. Edge Computing Security: State of the Art and Challenges. Proc. IEEE 2019, 107, 1608–1631. [Google Scholar] [CrossRef]
- Jia, Y.; Zhong, F.; Alrawais, A.; Gong, B.; Cheng, X. FlowGuard. An Intelligent Edge Defense Mechanism Against IoT DDoS Attacks. IEEE Internet Things J. 2020, 7, 9552–9562. [Google Scholar] [CrossRef]
- Yaqoob, I.; Salah, K.; Jayaraman, R.; Al-Hammadi, Y. Blockchain for healthcare data management: Opportunities, challenges, and future recommendations. Neural Comput. Appl. 2022, 34, 11475–11490. [Google Scholar] [CrossRef]
- Deepa, N.; Pham, Q.V.; Nguyen, D.C.; Bhattacharya, S.; Prabadevi, B.; Gadekallu, T.R.; Maddikunta, P.K.; Fang, F.; Pathirana, P.N. A survey on blockchain for big data: Approaches, Opportunities, and Future Directions. Future Gener. Comput. Syst. 2022, 131, 209–226. [Google Scholar] [CrossRef]
- Nguyen, D.C.; Nguyen, V.D.; Ding, M.; Chatzinotas, S.; Pathirana, P.N.; Seneviratne, A.; Dobre, O.; Zomaya, A.Y. Intelligent Blockchain-Based Edge Computing via Deep Reinforcement Learning: Solutions and Challenges. IEEE Netw. 2022, 36, 12–19. [Google Scholar] [CrossRef]
- Nguyen, D.C.; Pathirana, P.N.; Ding, M.; Seneviratne, A. BEdgeHealth: A Decentralized Architecture for Edge-Based IoMT Networks Using Blockchain. IEEE Internet Things J. 2021, 8, 11743–11757. [Google Scholar] [CrossRef]
- Shanin, F.; Das, H.A.; Krishnan, G.A.; Neha, L.S.; Thaha, N.; Aneesh, R.P.; Embrandiri, S.; Jayakrishan, S. Portable and Centralised E-Health Record System for Patient Monitoring Using Internet of Things(IoT). In Proceedings of the International CET Conference on Control, Communication, and Computing (IC4), Thiruvananthapuram, India, 5–7 July 2018; pp. 165–170. [Google Scholar] [CrossRef]
- Swaroop, K.N.; Chandu, K.; Gorrepotu, R.; Deb, S. A health monitoring system for vital signs using IoT. Internet Things 2019, 5, 116–129. [Google Scholar] [CrossRef]
- Rathore, M.M.; Ahmad, A.; Paul, A.; Wan, J.; Zhang, D. Real-time Medical Emergency Response System: Exploiting IoT and Big Data for Public Health. J. Med. Syst. 2016, 40, 283. [Google Scholar] [CrossRef] [PubMed]
- El Zouka, H.A.; Hosni, M.M. Secure IoT communications for smart healthcare monitoring system. Internet Things 2019, 13, 100036. [Google Scholar] [CrossRef]
- Rohokale, V.M.; Prasad, N.R.; Prasad, R. A cooperative Internet of Things (IoT) for rural healthcare monitoring and control. In Proceedings of the International Conference on Wireless Communication, Vehicular Technology, Information Theory and Aerospace & Electronic Systems Technology (Wireless VITAE), Chennai, India, 28 February–3 March 2011; pp. 1–6. [Google Scholar] [CrossRef]
- Mohammed, J.; Lung, C.H.; Ocneanu, A.; Thakral, A.; Jones, C.; Adler, A. Internet of Things: Remote Patient Monitoring Using Web Services and Cloud Computing. In Proceedings of the IEEE International Conference on Internet of Things (iThings), and IEEE Green Computing and Communications (GreenCom) and IEEE Cyber, Physical and Social Computing (CPSCom), Taipei, Taiwan, 1–3 September 2014; pp. 256–263. [Google Scholar] [CrossRef]
- Sundhara Kumar, K.B.; Bairavi, K. IoT Based Health Monitoring System for Autistic Patients. In Proceedings of the International Symposium on Big Data and Cloud Computing Challenges (ISBCC-16′), Vellore, India, 10–11 March 2016; pp. 371–376. [Google Scholar] [CrossRef]
- Onasanya, A.; Elshakankiri, M. Smart integrated IoT healthcare system for cancer care. Wirel. Netw. 2021, 27, 4297–4312. [Google Scholar] [CrossRef]
- Sood, S.K.; Mahajan, I. Wearable IoT sensor based healthcare system for identifying and controlling chikungunya virus. Comput. Ind. 2017, 91, 33–44. [Google Scholar] [CrossRef] [PubMed]
- Abdelgawad, A.; Yelamarthi, K.; Khattab, A. IoT-Based Health Monitoring System for Active and Assisted Livin. In Smart Objects and Technologies for Social Good, Proceedings of the Lecture Notes of the Institute for Computer Sciences, Social Informatics and Telecommunications Engineering, Venice, Italy, 30 November–1 December 2016; Gaggi, O., Manzoni, P., Palazzi, C., Bujari, A., Marquez-Barja, J., Eds.; Springer: Cham, Switzerland, 2016; Volume 195. [Google Scholar] [CrossRef]
- Yang, L.; Ge, Y.; Li, W.; Rao, W.; Shen, W. A home mobile healthcare system for wheelchair users. In Proceedings of the 2014 IEEE 18th International Conference on Computer Supported Cooperative Work in Design (CSCWD), Hsinchu, Taiwan, 21–23 May 2014; pp. 609–614. [Google Scholar] [CrossRef]
- Yang, Z.; Zhou, Q.; Lei, L.; Zheng, K.; Xiang, W. An IoT-cloud Based Wearable ECG Monitoring System for Smart Healthcare. J. Med. Syst. 2016, 40, 286. [Google Scholar] [CrossRef]
- Cerina, L.; Notargiacomo, S.; Paccanit, M.G.; Santambrogio, M.D. A fog-computing architecture for preventive healthcare and assisted living in smart ambients. In Proceedings of the IEEE 3rd International Forum on Research and Technologies for Society and Industry (RTSI), Modena, Italy, 11–13 September 2017; pp. 1–6. [Google Scholar] [CrossRef]
- Verma, P.; Sood, S.K. Fog Assisted-IoT Enabled Patient Health Monitoring in Smart Homes. IEEE Internet Things J. 2018, 5, 1789–1796. [Google Scholar] [CrossRef]
- Azimi, I.; Anzanpour, A.; Rahmani, A.M.; Pahikkala, T.; Levorato, M.; Liljeberg, P.; Dutt, N. HiCH: Hierarchical fog-assisted computing architecture for healthcare IoT. ACM Trans. Embed. Comput. Syst. 2017, 16, 174. [Google Scholar] [CrossRef]
- Kumar, N. IoT architecture and system design for healthcare systems. In Proceedings of the International Conference on Smart Technologies for Smart Nation (SmartTechCon), Bengaluru, India, 17–19 August 2017; pp. 1118–1123. [Google Scholar] [CrossRef]
- Balakrishnan, L. An Internet of Things(IoT) Based Intelligent Framework for Healthcare—A Survey. In Proceedings of the International Conference on Signal Processing and Communication (ICPSC), Coimbatore, India, 13–14 May 2021; pp. 243–251. [Google Scholar] [CrossRef]
- Krishnamoorthy, S.; Dua, A.; Gupta, S. Role of emerging technologies in future IoT-driven Healthcare 4.0 technologies: A survey, current challenges and future directions. J. Ambient Intell. Humaniz. Comput. 2023, 14, 361–407. [Google Scholar] [CrossRef]
- Mahmud, R.; Koch, F.L.; Buyya, R. Cloud-fog interoperability in IoT-enabled healthcare solutions. In Proceedings of the 19th International Conference on Distributed Computing and Networking, Varanasi, India, 4–7 January 2018; pp. 1–10. [Google Scholar] [CrossRef]
- Debauche, O.; Mahmoudi, S.; Manneback, P.; Assila, A. Fog IoT for Health: A new Architecture for Patients and Elderly Monitoring. Procedia Comput. Sci. 2019, 160, 289–297. [Google Scholar] [CrossRef]
- Paul, A.; Pinjari, H.; Hong, W.H.; Seo, H.C.; Rho, S. Fog Computing-Based IoT for Health Monitoring System. J. Sens. 2018, 2018, 1386470. [Google Scholar] [CrossRef]
- Awaisi, K.S.; Hussain, S.; Ahmed, M.; Khan, A.A.; Ahmed, G. Leveraging IoT and Fog Computing in Healthcare Systems. IEEE Internet Things Mag. 2020, 3, 52–56. [Google Scholar] [CrossRef]
- Abdelmoneem, R.M.; Benslimane, A.; Shaaban, E.; Abdelhamid, S.; Ghoneim, S. A Cloud-Fog Based Architecture for IoT Applications Dedicated to Healthcare. In Proceedings of the ICC 2019—2019 IEEE International Conference on Communications (ICC), Shanghai, China, 20–24 May 2019. [Google Scholar] [CrossRef]
- Islam, S.R.; Kwak, D.; Kabir, M.H.; Hossain, M.; Kwak, K.S. The Internet of Things for Health Care: A Comprehensive Survey. IEEE Access 2015, 3, 678–708. [Google Scholar] [CrossRef]
- Farahani, B.; Firouzi, F.; Chang, V.; Badaroglu, M.; Constant, N.; Mankodiya, K. Towards fog-driven IoT eHealth: Promises and challenges of IoT in medicine and healthcare. Future Gener. Comput. Syst. 2018, 78, 659–676. [Google Scholar] [CrossRef]
- Wu, T.; Wu, F.; Redoute, J.M.; Yuce, M.R. An Autonomous Wireless Body Area Network Implementation Towards IoT Connected Healthcare Applications. IEEE Access 2017, 5, 11413–11422. [Google Scholar] [CrossRef]
- Verma, A.; Ranga, V. Security of RPL Based 6LoWPAN Networks in the Internet of Things: A Review. IEEE Sens. J. 2020, 20, 5666–5690. [Google Scholar] [CrossRef]
- Ghamari, M.; Janko, B.; Sherratt, R.S.; Harwin, W.; Piechockic, R.; Soltanpur, C. A Survey on Wireless Body Area Networks for eHealthcare Systems in Residential Environments. Sensors 2016, 16, 831. [Google Scholar] [CrossRef]










| Reference | Year | Computing | Vision | Architecture | Challenges | Technology | Results | |||
|---|---|---|---|---|---|---|---|---|---|---|
| IoT | AI | WBAN | Blockchain | |||||||
| Mahmoud et al. [7] | 2019 | CC | L | H | L | H | None | L | None | Improved energy efficiency for cloud-based IoHT applications |
| Habibzadeh et al. [8] | 2019 | CC | H | H | None | H | None | H | None | Evaluated the most advanced technologies for IoT-based clinical medical applications |
| Alshehri et al. [9] | 2020 | EC, CC | L | None | L | L | L | L | L | Reviewed IoT, AI, EC, and CC technologies, and security issues in IoHT systems. |
| Dian et al. [10] | 2020 | CC | L | None | L | H | None | M | None | Determined the integrating abilities of wearables and the IoT in IoHT systems |
| Qadri et al. [11] | 2020 | EC, FC, CC | L | H | H | H | L | M | H | Proposed some new efficient energy solutions for IoHT systems |
| Ullah et al. [12] | 2020 | CC, FC | L | H | L | H | None | L | L | Proposed efficient secure data collection, aggregation, and transmission solutions for IoHT systems |
| Malamas et al. [13] | 2020 | None | None | M | L | M | None | L | None | Proposed risk reduction methods for IoHT systems |
| H. Bhatia et al. [14] | 2020 | EC, FC | L | H | None | H | None | M | None | Proposed sensor-applied methods for IoHT systems |
| Amin et al. [15] | 2021 | EC, FC | L | H | L | H | M | L | M | Proposed an EC-based real-time IoHT systems |
| Jolfaei et al. [16] | 2021 | CC | H | M | None | M | L | M | H | Proposed blockchain-based secure IoMT systems |
| Dong et al. [17] | 2021 | FC, CC | M | M | L | H | M | M | L | Proposed an edge, fog, and cloud-based computing solution for IoHT during the COVID-19 pandemic |
| Taimoor et al. [18] | 2021 | EC, CC | L | M | M | H | H | M | M | Proposed an AI-based IoHT system |
| Barua et al. [19] | 2021 | None | None | M | H | H | None | M | M | Proposed a privacy and security solution based on the IoT and Bluetooth for IoHT systems |
| Aledhari et al. [20] | 2022 | EC, FC, CC | M | H | H | H | None | M | H | Conducted a survey of IoT contributions to healthcare and medical systems |
| Ali et al. [21] | 2022 | EC | None | H | M | M | M | None | L | Proposed an FL-based advanced security IoT system |
| This work | 2023 | EC, FC, CC | H | H | H | H | H | H | H | Fused emerging technologies into IoHT systems to enhance quality of life |

| Characteristics | Cloud | Fog | Edge |
|---|---|---|---|
| Latency | High | Low | Low |
| Bandwidth | High | Low | Very low |
| Storage | High | Low | Low |
| Server Overhead | Very high | Low | Very low |
| Network Congestion | High | Low | Low |
| Energy Consumption | High | Low | Low |
| Wireless Technology | Standard | Network Topology | Transmission Range | Frequency | Bit Rate |
|---|---|---|---|---|---|
| ZigBee | 802.15.4 | Star, cluster tree | 10–20 m | 2.4 GHZ | 250 Kbps |
| Bluetooth | 802.15.1 | Piconet, scatternet | 10–30 m | 13.56 MHz | 2.1 Mbps |
| Low-Power Bluetooth | 802.15.1 | Star | ~50 m | 2.4–2.5 GHz | 1 Mbps |
| IEEE 802.15.6 | 802.15.1 | Star | <100 m | NB, UWB, HBC | 75.9 Kbps −15.6 Mbps |
| UWB | 802.15.4a | Piconet, peer-to-peer | 10 m | 3.1–10.6 GHz | 480 Mbps |
| Wi-Fi | 802.11 | Mesh | 100 m | 2.4 GHz | 54 Mbps |
| Low-Power Wi-Fi | 802.11ah | One-hop | 100–1000 m | 780–950 MHz | 150 Kbps |
| Sequence | Category | Challenges |
|---|---|---|
| 1 | Hardware Requirements |
|
| 2 | Privacy and Security |
|
| 3 | Identity Hacking |
|
| 4 | Neurology-Related Diseases |
|
| 5 | Digital Currencies and Payments |
|
| 6 | Law and Policies |
|
| Function | Research | Proposal | Core Technologies | Results |
|---|---|---|---|---|
| Real-time monitoring and Alert Generation | Shanin et al. [69] | IoHT system monitored ECGs, temperature, foot pressure, and heart rate | RFID, Arduino Uno, IoT | Developed a flexible, low-power electronic medical system to monitor electrocardiograms, temperature, and heart rate. |
| Swaroop et al. [70] | IoHT system monitored temperature, and blood pressure readings and data were transmitted through different modes | IoT, Bluetooth, GSM, Wi-Fi | Developed a real-time health monitoring system design | |
| Rathore et al. [71] | The system proposal was tested using a UCI data set | Apache Spark, Hadoop Ecosystem | Proposed a scalable and real-time emergency response system | |
| Telemedicine | Zouka et al. [72] | Neural networks and fuzzy systems used in smart healthcare | GSM, Azure IoT Hub, M2M | Proposed a smart healthcare system that provides urgent healthcare via telemedicine application and an M2M patient monitoring system |
| Rohokale et al. [73] | The system monitored indicators such as blood pressure, sugar, and abnormal cellular growth | IoT and RFID | Proposed a healthcare monitoring system for rural people | |
| Mohammed et al. [74] | Cloud-based remote monitoring system and web services | IoT and CC | Developed an Android application called ECG Android App that provides electrocardiogram results to patients | |
| Home and Elderly Healthcare | Kumar et al. [75] | A health monitoring system in which data are obtained by automatic neural sensors | IoT, wearable devices | Developed a health monitoring system for patients with autism |
| Onasanya et al. [76] | Using cloud services, big data technology, and WSN in healthcare | CC, big data, WSN | Proposed IoT-based healthcare solutions for cancer patients | |
| Sood et al. [77] | Combining the IoT and fog for chikungunya epidemic detection | IoT, FC | Proposed a healthcare system to detect chikungunya and contain it at an early stage | |
| Chronic disease Detection and Prevention | Abdelgawad et al. [78] | Using sensors to collect data and move them to the cloud for data analytics in healthcare | IoT, Bluetooth, Wi-Fi, CC | Proposed 1 IoT architecture for healthcare application |
| Yang et al. [79] | Using the IoT to provide healthcare and real-time health monitoring. | IoT, WBAN, Zigbee, Bluetooth | Proposed a home healthcare system for wheelchair users | |
| Cerina et al. [80] | Combining the IoT cloud, ECG sensor, and GUI user interface for health monitoring | IoT and the cloud | Developed a patient health monitoring system using the IoT |
| Research | Year | No. of Layers | Complexity | Reliability | Real-Time Support |
|---|---|---|---|---|---|
| H. Bhatia et al. [14] | 2020 | 5 | Moderate | Moderate | Moderate |
| Aledhari et al. [20] | 2022 | 3 | High | Low | Moderate |
| Cerina et al. [81] | 2017 | 4 | Moderate | Low | Moderate |
| Verma et al. [82] | 2018 | 5 | High | Low | Moderate |
| Azimi et al. [83] | 2017 | 3 | Low | Low | Moderate |
| Kumar et al. [84] | 2017 | 2 | Low | Low | Low |
| Balakrishnan et al. [85] | 2021 | 3 | Moderate | Moderate | Moderate |
| Sreelakshmi et al. [86] | 2021 | 3 | Low | Moderate | Low |
| Mahmud et al. [87] | 2018 | 3 | Low | Moderate | Moderate |
| Debauche et al. [88] | 2019 | 3 | Moderate | Low | Moderate |
| Paul et al. [89] | 2018 | 3 | Moderate | Low | Moderate |
| Awaisi et al. [90] | 2020 | 3 | Moderate | Moderate | Moderate |
| Abdelmoneem et al. [91] | 2019 | 4 | Moderate | Moderate | Moderate |
Disclaimer/Publisher’s Note: The statements, opinions and data contained in all publications are solely those of the individual author(s) and contributor(s) and not of MDPI and/or the editor(s). MDPI and/or the editor(s) disclaim responsibility for any injury to people or property resulting from any ideas, methods, instructions or products referred to in the content. |
© 2023 by the authors. Licensee MDPI, Basel, Switzerland. This article is an open access article distributed under the terms and conditions of the Creative Commons Attribution (CC BY) license (https://creativecommons.org/licenses/by/4.0/).
Share and Cite
Dang, V.A.; Vu Khanh, Q.; Nguyen, V.-H.; Nguyen, T.; Nguyen, D.C. Intelligent Healthcare: Integration of Emerging Technologies and Internet of Things for Humanity. Sensors 2023, 23, 4200. https://doi.org/10.3390/s23094200
Dang VA, Vu Khanh Q, Nguyen V-H, Nguyen T, Nguyen DC. Intelligent Healthcare: Integration of Emerging Technologies and Internet of Things for Humanity. Sensors. 2023; 23(9):4200. https://doi.org/10.3390/s23094200
Chicago/Turabian StyleDang, Van Anh, Quy Vu Khanh, Van-Hau Nguyen, Tien Nguyen, and Dinh C. Nguyen. 2023. "Intelligent Healthcare: Integration of Emerging Technologies and Internet of Things for Humanity" Sensors 23, no. 9: 4200. https://doi.org/10.3390/s23094200
APA StyleDang, V. A., Vu Khanh, Q., Nguyen, V.-H., Nguyen, T., & Nguyen, D. C. (2023). Intelligent Healthcare: Integration of Emerging Technologies and Internet of Things for Humanity. Sensors, 23(9), 4200. https://doi.org/10.3390/s23094200

