Robot Pose Estimation and Normal Trajectory Generation on Curved Surface Using an Enhanced Non-Contact Approach
Abstract
1. Introduction
State-of-the-Art Literature
2. System Overview
3. Robot Trajectory Correction Algorithm
4. Calibration Methods
4.1. Hand-Eye Calibration
4.2. Depth Measurement Tool Calibration
4.3. Robot Calibration
5. Experimental Results
5.1. Experimental Setup
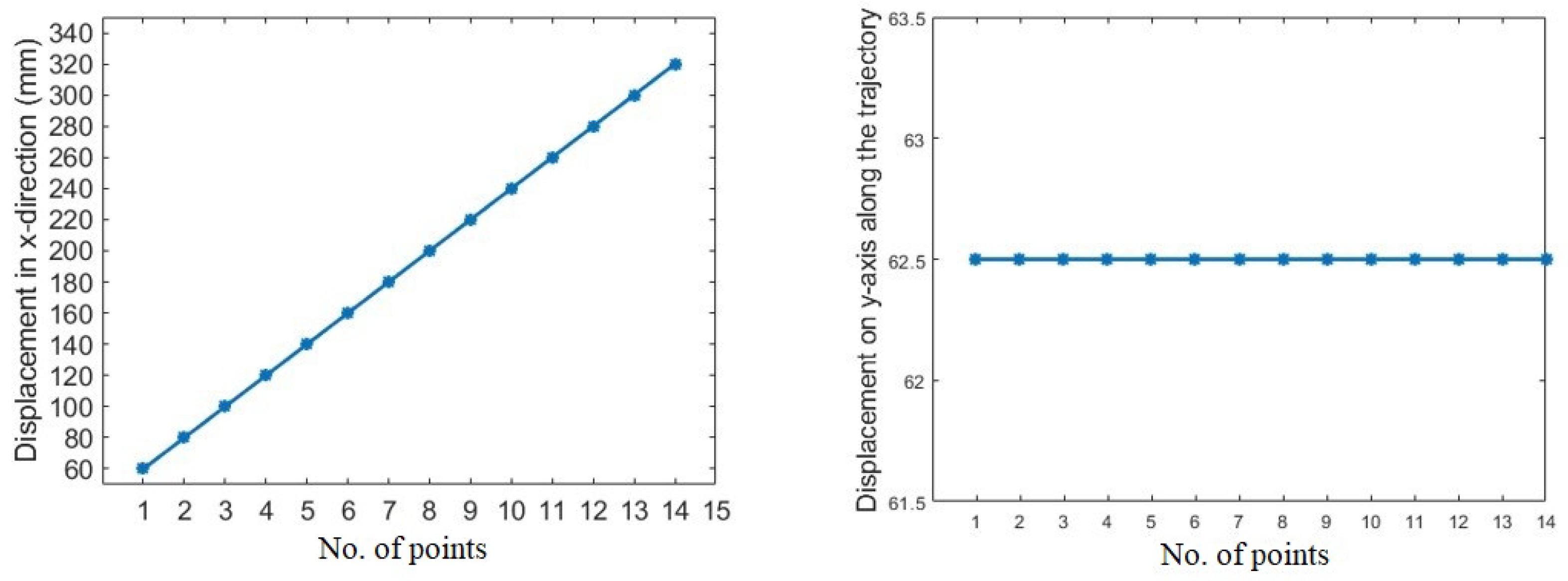
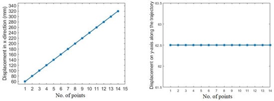
5.2. Normal Trajectory and Constant Contact Experiments
6. Conclusions
Author Contributions
Funding
Institutional Review Board Statement
Informed Consent Statement
Data Availability Statement
Acknowledgments
Conflicts of Interest
References
- Ma, Z.; Poo, A.N.; Ang, M.H., Jr.; Hong, G.S.; See, H.H. Design and control of an end-effector for industrial finishing applications. Robot. Comput.-Integr. Manuf. 2018, 53, 240–253. [Google Scholar] [CrossRef]
- Zhu, R.; Yang, G.; Fang, Z.; Yang, M.; Chen, C.Y.; Zhang, C. Kinematic design of a 3-DOF force-controlled end-effector with flexure joints for robotic finishing applications. In Proceedings of the 2019 IEEE/ASME International Conference on Advanced Intelligent Mechatronics (AIM), Hong Kong, China, 8–12 July 2019; IEEE: New York, NY, USA, 2019; pp. 1473–1478. [Google Scholar]
- Martínez, S.S.; Ortega, J.G.; García, J.G.; García, A.S.; Estévez, E.E. An industrial vision system for surface quality inspection of transparent parts. Int. J. Adv. Manuf. Technol. 2013, 68, 1123–1136. [Google Scholar] [CrossRef]
- Solanes, J.E.; Gracia, L.; Muñoz-Benavent, P.; Valls Miro, J.; Perez-Vidal, C.; Tornero, J. Robust hybrid position-force control for robotic surface polishing. J. Manuf. Sci. Eng. 2019, 141, 011013. [Google Scholar] [CrossRef]
- Hong, J.; Wang, D.; Guan, Y. Synergistic integrated design of an electrochemical mechanical polishing end-effector for robotic polishing applications. Robot. Comput.-Integr. Manuf. 2019, 55, 65–75. [Google Scholar]
- Jayaweera, N.; Webb, P. Robotic edge profiling of complex components. Ind. Robot. Int. J. 2011, 38, 38–47. [Google Scholar] [CrossRef]
- Wang, G.; Yu, Q.; Ren, T.; Hua, X.; Chen, K. Task planning for mobile painting manipulators based on manipulating space. Assem. Autom. 2017, 38, 57–66. [Google Scholar] [CrossRef]
- Tsai, M.J.; Huang, J. Efficient automatic polishing process with a new compliant abrasive tool. Int. J. Adv. Manuf. Technol. 2006, 30, 817–827. [Google Scholar] [CrossRef]
- Pham, A.D.; Ahn, H.J. High precision reducers for industrial robots driving 4th industrial revolution: State of arts, analysis, design, performance evaluation and perspective. Int. J. Precis. Eng. Manuf.-Green Technol. 2018, 5, 519–533. [Google Scholar] [CrossRef]
- Karim, A.; Verl, A. Challenges and obstacles in robot-machining. In Proceedings of the IEEE ISR 2013, Seoul, Republic of Korea, 24–26 October 2013; IEEE: New York, NY, USA, 2013; pp. 1–4. [Google Scholar]
- Wang, Z.; Liu, W.; Cui, B.; He, J.; Li, Z.; Zhao, Y. Research on robot surface tracking motion based on force control of six-axis wrist force sensor. Adv. Mech. Eng. 2015, 7, 249696. [Google Scholar] [CrossRef]
- Karayiannidis, Y.; Smith, C.; Vina, F.E.; Kragic, D. Online contact point estimation for uncalibrated tool use. In Proceedings of the 2014 IEEE International Conference on Robotics and Automation (ICRA), Hong Kong, China, 31 May–7 June 2014; IEEE: New York, NY, USA, 2014; pp. 2488–2494. [Google Scholar]
- Wang, S.; Chung, S.; Khatib, O.; Cutkosky, M. Suprapeds: Smart staff design and terrain characterization. In Proceedings of the 2015 IEEE/RSJ International Conference on Intelligent Robots and Systems (IROS), Hamburg, Germany, 28 September–3 October 2015; IEEE: New York, NY, USA, 2015; pp. 1520–1527. [Google Scholar]
- Li, J.; Guan, Y.; Chen, H.; Wang, B.; Zhang, T.; Hong, J.; Wang, D. Real-time normal contact force control for robotic surface processing of workpieces without a priori geometric model. Int. J. Adv. Manuf. Technol. 2022, 119, 2537–2551. [Google Scholar] [CrossRef]
- Chang, W.C.; Wu, C.C. Integrated vision and force control of a 3-dof planar robot. In Proceedings of the International Conference on Control Applications, Glasgow, UK, 18–20 September 2002; IEEE: New York, NY, USA, 2002; Volume 2, pp. 748–753. [Google Scholar]
- Olsson, T.; Bengtsson, J.; Johansson, R.; Malm, H. Force control and visual servoing using planar surface identification. In Proceedings of the 2002 IEEE International Conference on Robotics and Automation (Cat. No. 02CH37292), Washington, DC, USA, 11–15 May 2002; IEEE: New York, NY, USA, 2002; Volume 4, pp. 4211–4216. [Google Scholar]
- Baeten, J.; De Schutter, J. Hybrid vision/force control at corners in planar robotic-contour following. IEEE/ASME Trans. Mechatronics 2002, 7, 143–151. [Google Scholar] [CrossRef]
- Gierlak, P.; Szuster, M. Adaptive position/force control for robot manipulator in contact with a flexible environment. Robot. Auton. Syst. 2017, 95, 80–101. [Google Scholar] [CrossRef]
- Dong, Y.; Ren, T.; Hu, K.; Wu, D.; Chen, K. Contact force detection and control for robotic polishing based on joint torque sensors. Int. J. Adv. Manuf. Technol. 2020, 107, 2745–2756. [Google Scholar] [CrossRef]
- Huang, S.; Zhu, Z.; Chen, J.; Zhou, X.; Yu, J.; Gao, P.; Wang, H. Target force tracking and automatic contour surface processing in grinding of industrial robots. In Proceedings of the 2020 6th International Conference on Control, Automation and Robotics (ICCAR), Singapore, 20–23 April 2020; IEEE: New York, NY, USA, 2020; pp. 188–195. [Google Scholar]
- Yufeng, D.; Xinpu, M. Force/position Hybrid Control Method for Surface Parts Polishing Robot. J. Syst. Simul. 2020, 32, 817. [Google Scholar]
- Fan, C.; Hong, G.S.; Zhao, J.; Zhang, L.; Zhao, J.; Sun, L. The integral sliding mode control of a pneumatic force servo for the polishing process. Precis. Eng. 2019, 55, 154–170. [Google Scholar] [CrossRef]
- Xiao, C.; Wang, Q.; Zhou, X.; Xu, Z.; Lao, X.; Chen, Y. Hybrid force/position control strategy for electromagnetic based robotic polishing systems. In Proceedings of the 2019 Chinese Control Conference (CCC), Guangzhou, China, 27–30 July 2019; IEEE: New York, NY, USA, 2019; pp. 7010–7015. [Google Scholar]
- Dai, S.; Li, S.; Ji, W.; Sun, Z.; Zhao, Y. Force tracking control of grinding end effector based on backstepping+ PID. Ind. Robot Int. J. Robot. Res. Appl. 2022, 49, 34–46. [Google Scholar] [CrossRef]
- Béarée, R.; Dieulot, J.Y.; Rabaté, P. An innovative subdivision-ICP registration method for tool-path correction applied to deformed aircraft parts machining. Int. J. Adv. Manuf. Technol. 2011, 53, 463–471. [Google Scholar] [CrossRef]
- Song, H.C.; Song, J.B. Precision robotic deburring based on force control for arbitrarily shaped workpiece using CAD model matching. Int. J. Precis. Eng. Manuf. 2013, 14, 85–91. [Google Scholar] [CrossRef]
- Kosler, H.; Pavlovčič, U.; Jezeršek, M.; Možina, J. Adaptive robotic deburring of die-cast parts with position and orientation measurements using a 3D laser-triangulation sensor. Stroj. Vestn.-J. Mech. Eng. 2016, 62, 207–212. [Google Scholar] [CrossRef]
- Kuss, A.; Drust, M.; Verl, A. Detection of workpiece shape deviations for tool path adaptation in robotic deburring systems. Procedia CIRP 2016, 57, 545–550. [Google Scholar] [CrossRef]
- Amersdorfer, M.; Kappey, J.; Meurer, T. Real-time freeform surface and path tracking for force controlled robotic tooling applications. Robot. Comput.-Integr. Manuf. 2020, 65, 101955. [Google Scholar] [CrossRef]
- Wang, B.; Li, J.; Chen, H.; Guan, Y.; Zhang, T. A Normal Tracking Method for Workpieces with Free-Form Surface in Robotic Polishing. In Proceedings of the International Conference on Mechanical Design, Online, 23 August 2021; Springer: New York, NY, USA, 2021; pp. 1753–1765. [Google Scholar]
- Lin, C.Y.; Tran, C.C.; Shah, S.H.; Ahmad, A.R. Real-Time Robot Pose Correction on Curved Surface Employing 6-Axis Force/Torque Sensor. IEEE Access 2022, 10, 90149–90162. [Google Scholar] [CrossRef]
- Khansari, M.; Klingbeil, E.; Khatib, O. Adaptive human-inspired compliant contact primitives to perform surface–surface contact under uncertainty. Int. J. Robot. Res. 2016, 35, 1651–1675. [Google Scholar] [CrossRef]
- Shah, M.; Eastman, R.D.; Hong, T. An overview of robot-sensor calibration methods for evaluation of perception systems. In Proceedings of the Workshop on Performance Metrics for Intelligent Systems, College Park, MD, USA, 20–22 March 2012; pp. 15–20. [Google Scholar]
- Jiang, J.; Luo, X.; Luo, Q.; Qiao, L.; Li, M. An overview of hand-eye calibration. Int. J. Adv. Manuf. Technol. 2022, 119, 77–97. [Google Scholar] [CrossRef]
- Tsai, R.Y.; Lenz, R.K. A new technique for fully autonomous and efficient 3 d robotics hand/eye calibration. IEEE Trans. Robot. Autom. 1989, 5, 345–358. [Google Scholar] [CrossRef]
- Borrmann, C.; Wollnack, J. Enhanced calibration of robot tool Centre point using analytical algorithm. Int. J. Mater. Sci. Eng. 2015, 3, 12–18. [Google Scholar] [CrossRef]

















Disclaimer/Publisher’s Note: The statements, opinions and data contained in all publications are solely those of the individual author(s) and contributor(s) and not of MDPI and/or the editor(s). MDPI and/or the editor(s) disclaim responsibility for any injury to people or property resulting from any ideas, methods, instructions or products referred to in the content. |
© 2023 by the authors. Licensee MDPI, Basel, Switzerland. This article is an open access article distributed under the terms and conditions of the Creative Commons Attribution (CC BY) license (https://creativecommons.org/licenses/by/4.0/).
Share and Cite
Shah, S.H.; Lin, C.-Y.; Tran, C.-C.; Ahmad, A.R. Robot Pose Estimation and Normal Trajectory Generation on Curved Surface Using an Enhanced Non-Contact Approach. Sensors 2023, 23, 3816. https://doi.org/10.3390/s23083816
Shah SH, Lin C-Y, Tran C-C, Ahmad AR. Robot Pose Estimation and Normal Trajectory Generation on Curved Surface Using an Enhanced Non-Contact Approach. Sensors. 2023; 23(8):3816. https://doi.org/10.3390/s23083816
Chicago/Turabian StyleShah, Syed Humayoon, Chyi-Yeu Lin, Chi-Cuong Tran, and Anton Royanto Ahmad. 2023. "Robot Pose Estimation and Normal Trajectory Generation on Curved Surface Using an Enhanced Non-Contact Approach" Sensors 23, no. 8: 3816. https://doi.org/10.3390/s23083816
APA StyleShah, S. H., Lin, C.-Y., Tran, C.-C., & Ahmad, A. R. (2023). Robot Pose Estimation and Normal Trajectory Generation on Curved Surface Using an Enhanced Non-Contact Approach. Sensors, 23(8), 3816. https://doi.org/10.3390/s23083816

