Timing and Frequency Synchronization Using CAZAC Sequences for OFDM Systems
Abstract
1. Introduction
- A new preamble structure based on ZC sequences was designed;
- On this basis, a new timing synchronization algorithm, called the continuous correlation peak detection (CCPD) algorithm, was proposed;
- In addition, an improved algorithm of the CCPD algorithm, called the accumulated correlation peak detection (ACPD) algorithm, was proposed;
- Next, the correlation peaks that were obtained during the timing synchronization were used for the frequency offset estimation;
- The frequency offset estimation algorithm adopted the quadratic interpolation algorithm, which was improved from the FFT algorithm.
2. Related Works
3. Preliminaries
3.1. OFDM Signal Model
3.2. CAZAC Sequences
3.3. FFT Frequency Estimation Algorithm
4. Materials and Methods
4.1. Synchronization Preamble Design
4.2. Timing Synchronization Method
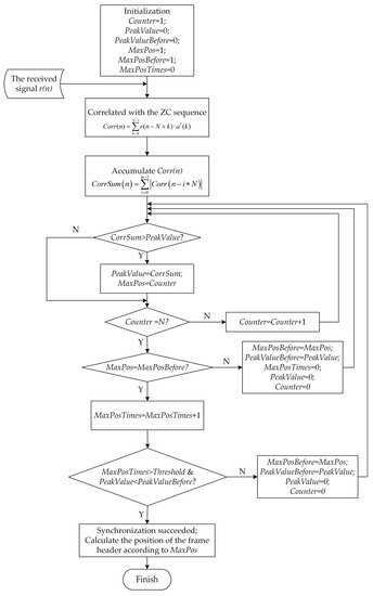
4.2.1. Continuous Correlation Peak Detection Algorithm
- Perform correlation operation on the received signal and the ZC sequence to obtain the correlation value ;
- Set a correlation window with a period of N, where the parameter Counter () indicates the relative position of each point in the correlation window, and record the relative position MaxPos of each correlation peak in the corresponding correlation window and its peak value (denoted as PeakValue);
- If the MaxPos of the current correlation window is the same as that of the one before (denoted as MaxPosBefore), then add one to the parameter MaxPosTimes; otherwise, set it to zero;
- If MaxPosTimes is greater than , the received signal has been synchronized successfully. Next, calculate the frame header position of the received signal according to the MaxPos. It is easy to calculate the distance between the synchronization decision point and the frame header as .
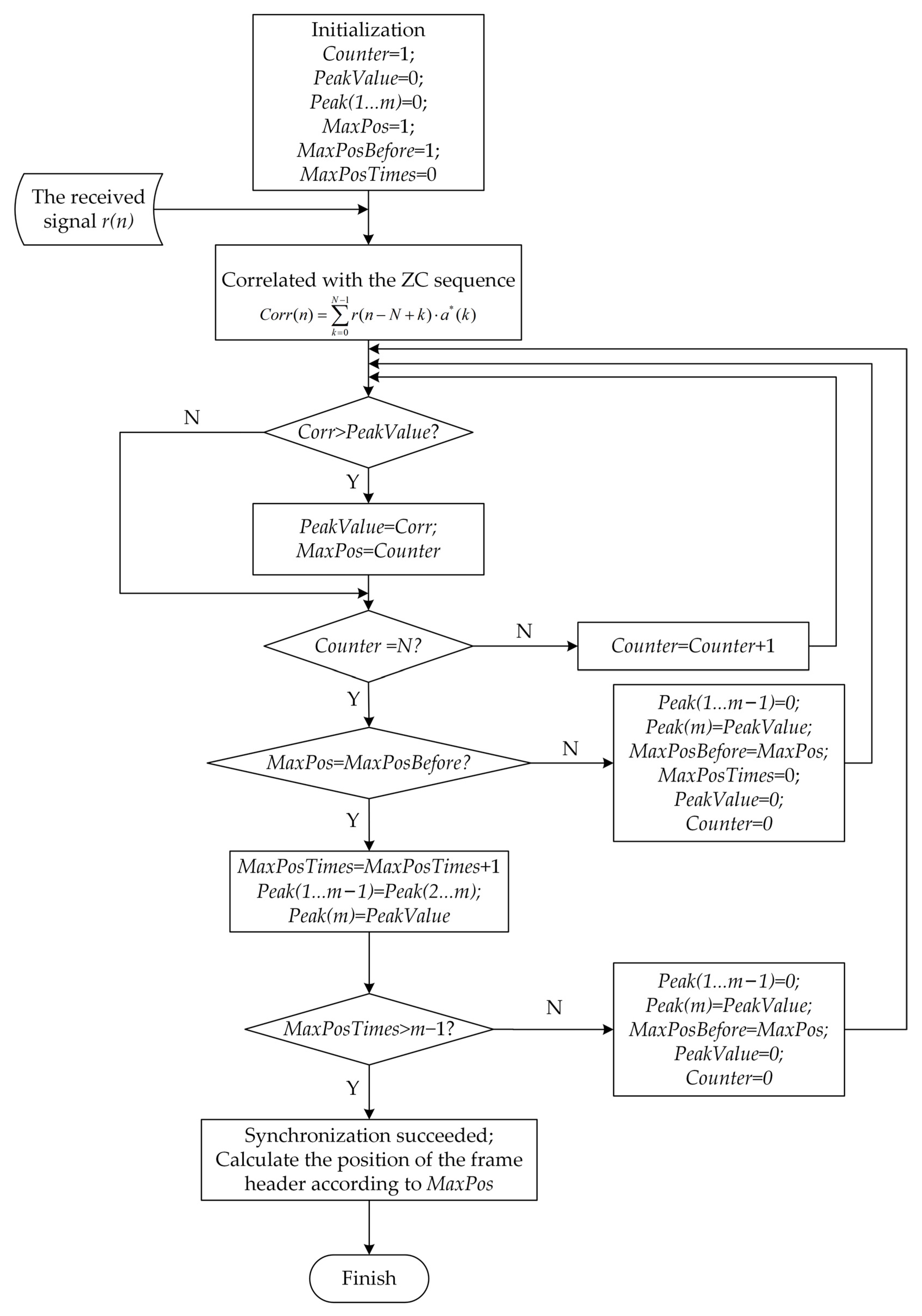
4.2.2. Accumulated Correlation Peak Detection Algorithm
- Perform correlation operation on the received signal and the ZC sequence to obtain the correlation value ;
- Accumulate m correlation values with an interval of N to obtain ;
- Set a correlation window with a period of N, where the parameter Counter () indicates the relative position of each point in the correlation window, and record the relative position MaxPos of each correlation peak in the corresponding correlation window and its peak value (denoted as PeakValue), as well as that of the one before (denoted as PeakValueBefore);
- If the MaxPos of the current correlation window is the same as that of the one before (denoted as MaxPosBefore), then add one to the parameter MaxPosTimes; otherwise, set it to zero;
- If MaxPosTimes is greater than Threshold, and PeakValue is smaller than PeakValueBefore, the received signal has been synchronized successfully. The parameter Threshold is the threshold value of the number of detected correlation peaks, which varies with the number m of ZC sequences. Next, calculate the frame header position of the received signal according to MaxPos. It is easy to calculate the distance between the synchronization decision point and the frame header as .
4.3. Frequency Offset Estimation Method
5. Results and Discussion
5.1. Simulation of the CCPD Algorithm
5.2. Comparison of the CCPD Algorithm and the ACPD Algorithm
5.3. Comparison of the Proposed Algorithms with Previous Algorithms
5.4. Comparison of the FFT Algorithm and the Quadratic Interpolation Algorithm
6. Conclusions
Author Contributions
Funding
Institutional Review Board Statement
Informed Consent Statement
Data Availability Statement
Conflicts of Interest
Abbreviations
| ACF | Autocorrelation Function |
| ACPD | Accumulated Correlation Peak Detection |
| AWGN | Additive White Gaussian Noise |
| BER | Bit Error Rate |
| CAZAC | Constant Amplitude Zero Autocorrelation |
| CCPD | Continuous Correlation Peak Detection |
| CFO | Carrier Frequency Offset |
| CP | Cyclic Prefix |
| DFT | Discrete Fourier Transform |
| FFT | Fast Fourier Transform |
| GCL | Generalized Chirp-Like |
| ICI | Inter-Carrier Interference |
| IFFT | Inverse Fast Fourier Transform |
| ISI | Inter-Symbol Interference |
| LAN | Local Area Network |
| MSE | Mean Square Error |
| OFDM | Orthogonal Frequency Division Multiplexing |
| PACF | Periodic Autocorrelation Function |
| PMEPR | Peak-to-Mean Envelope Power Ratio |
| PN | Pseudo-Noise |
| SNR | Signal-to-Noise Ratio |
| STO | Symbol Timing Offset |
| ZAC | Zero Autocorrelation |
| ZC | Zadoff–Chu |
References
- Kaur, N.; Kumar, N. Review and analysis of Simulink based OFDM. In Proceedings of the 2017 3rd International Conference on Advances in Computing, Communication & Automation (ICACCA), Dehradun, India, 15–16 September 2017. [Google Scholar]
- Peng, G.; Han, Z.; Li, D. A new construction of -QAM Golay complementary sequences. Sensors 2022, 22, 7092. [Google Scholar] [CrossRef] [PubMed]
- Liu, Y.; Yu, H.; Ji, F.; Chen, F.; Pan, W. Robust Timing Estimation Method for OFDM Systems with Reduced Complexity. IEEE Commun. Lett. 2014, 18, 1959–1962. [Google Scholar] [CrossRef]
- Hyder, M.; Mahata, K. Zadoff–Chu Sequence Design for Random Access Initial Uplink Synchronization in LTE-Like Systems. IEEE Trans. Wirel. Commun. 2017, 16, 503–511. [Google Scholar] [CrossRef]
- Liu, J.; Mei, K.; Zhang, X.; McLernon, D.; Ma, D.; Wei, J.; Zaidi, S.A.R. Fine Timing and Frequency Synchronization for MIMO-OFDM: An Extreme Learning Approach. IEEE Trans. Cogn. Commun. Netw. 2022, 8, 720–732. [Google Scholar] [CrossRef]
- Awoseyila, A.B.; Kasparis, C.; Evans, B.G. Robust time-domain timing and frequency synchronization for OFDM systems. IEEE Trans. Consum. Electron. 2009, 55, 391–399. [Google Scholar] [CrossRef]
- Tian, Y.; Lei, X.; Xiao, Y.; Li, S. Time and Frequency Synchronization in the Presence of Large Frequency Offset. J. Univ. Electron. Sci. Technol. China 2012, 41, 212–216. [Google Scholar]
- Schmidl, T.M.; Cox, D.C. Robust frequency and timing synchronization for OFDM. IEEE Trans. Commun. 1997, 45, 1613–1621. [Google Scholar] [CrossRef]
- Minn, H.; Zeng, M.; Bhargava, V.K. On timing offset estimation for OFDM systems. IEEE Commun. Lett. 2000, 4, 242–244. [Google Scholar] [CrossRef]
- Park, B.; Cheon, H.; Kang, C.; Hong, D. A novel timing estimation method for OFDM systems. IEEE Commun. Lett. 2003, 7, 239–241. [Google Scholar] [CrossRef]
- Yi, G.; Gang, L.; Jianhua, G. A novel time and frequency synchronization scheme for OFDM systems. IEEE Trans. Consum. Electron. 2008, 54, 321–325. [Google Scholar] [CrossRef]
- Nasir, A.A.; Durrani, S.; Mehrpouyan, H.; Blostein, S.D.; Kennedy, R.A. Timing and carrier synchronization in wireless communication systems: A survey and classification of research in the last 5 years. EURASIP J. Wirel. Commun. Netw. 2016, 1, 180. [Google Scholar] [CrossRef]
- Abdzadeh-Ziabari, H.; Zhu, W.P.; Swamy, M.N.S. Joint Maximum Likelihood Timing, Frequency Offset, and Doubly Selective Channel Estimation for OFDM Systems. IEEE Trans. Veh. Technol. 2018, 67, 2787–2791. [Google Scholar] [CrossRef]
- Hu, J.; Wu, Y.; Li, T.; Ghosh, B.K. Consensus Control of General Linear Multiagent Systems with Antagonistic Interactions and Communication Noises. IEEE Trans. Automat. Contr. 2019, 64, 2122–2127. [Google Scholar] [CrossRef]
- Salih Abdelgader, A.M.; Shu, F.; Wu, L.; Wang, J.; Wang, J. A Robust Symbol Timing Synchronization Scheme for OFDM Systems Applied in a Vehicular Network. IEEE Syst. J. 2019, 13, 1443–1453. [Google Scholar] [CrossRef]
- Du, X.; Kam, P.Y.; Yu, C. Joint timing and frequency synchronization in coherent optical OFDM systems. Front. Optoelectron. 2019, 12, 4–14. [Google Scholar] [CrossRef]
- Yang, H.; Li, L.; Li, J. A Robust Timing Synchronization Method for OFDM Systems over Multipath Fading Channels. In Proceedings of the 2020 IEEE/CIC International Conference on Communications in China (ICCC), Chongqing, China, 9–11 August 2020. [Google Scholar]
- Guo, L.; Ye, C.; Ding, Y.; Wang, P. Allocation of Centrally Switched Fault Current Limiters Enabled by 5G in Transmission System. IEEE Trans. Power Deliv. 2021, 36, 3231–3241. [Google Scholar] [CrossRef]
- Jung, Y.A.; Byun, S.B.; Shin, H.J.; Han, D.C.; Cho, S.H.; Lee, S.H. Frequency and Symbol Timing offset Estimation Method for CP-OFDM based System. In Proceedings of the 2021 International Conference on Information and Communication Technology Convergence (ICTC), Jeju Island, Republic of Korea, 20–22 October 2021. [Google Scholar]
- Li, D.; Yu, H.; Tee, K.P.; Wu, Y.; Ge, S.S.; Lee, T.H. On Time-Synchronized Stability and Control. IEEE Trans. Syst. Man Cybern. Syst. 2022, 52, 2450–2463. [Google Scholar] [CrossRef]
- Yuan, L.; Mu, P.; Zhou, A. Carrier Frequency Offset-Based OFDM Synchronization Technology. In Proceedings of the 2022 IEEE International Conference on Advances in Electrical Engineering and Computer Applications (AEECA), Dalian, China, 20–21 August 2022. [Google Scholar]
- Jian, D.; Wu, H.; Gao, W.; Jiang, R. A Novel Timing Synchronization Method Based on CAZAC Sequence for OFDM Systems. In Proceedings of the 2018 IEEE International Conference on Signal Processing, Communications and Computing (ICSPCC), Qingdao, China, 14–16 September 2018. [Google Scholar]
- Ren, G.; Chang, Y.; Zhang, H.; Zhang, H. Synchronization method based on a new constant envelop preamble for OFDM systems. IEEE Trans. Broadcast. 2005, 51, 139–143. [Google Scholar] [CrossRef]
- Fang, Y.; Zhang, Z.; Liu, G. A Novel Synchronization Algorithm Based on CAZAC Sequence for OFDM Systems. In Proceedings of the 2012 8th International Conference on Wireless Communications, Networking and Mobile Computing (WiCOM), Shanghai, China, 21–23 September 2012. [Google Scholar]
- Shao, H.; Li, Y.; Tan, J.; Xu, Y.; Liu, G. Robust timing and frequency synchronization based on constant amplitude zero autocorrelation sequence for OFDM systems. In Proceedings of the 2014 IEEE International Conference on Communication Problem-solving (ICCP), Beijing, China, 5–7 December 2014. [Google Scholar]
- Gul, M.M.U.; Ma, X.; Lee, S. Timing and Frequency Synchronization for OFDM Downlink Transmissions Using Zadoff-Chu Sequences. IEEE Trans. Wirel. Commun. 2015, 14, 1716–1729. [Google Scholar] [CrossRef]
- Colombo, M.; De Marziani, C.; Hernández, Á.; Ureña, J.; Mayosky, M. Low-complexity timing synchronization for OFDM based on CAZAC and Golay sequences. In Proceedings of the 2017 IEEE 17th International Conference on Ubiquitous Wireless Broadband (ICUWB), Salamanca, Spain, 12–15 September 2017. [Google Scholar]
- Chung, C.; Chen, W. Preamble Sequence Design for Spectral Compactness and Initial Synchronization in OFDM. IEEE Trans. Veh. Technol. 2018, 67, 1428–1443. [Google Scholar] [CrossRef]
- Lin, C.C.; Chen, W.C.; Chung, C.D. Near-CAZAC Preamble Sequences for Initial Synchronization in Spectrally Compact OFDM. In Proceedings of the 2018 IEEE 88th Vehicular Technology Conference (VTC-Fall), Chicago, IL, USA, 27–30 August 2018. [Google Scholar]
- Yang, M.; Gu, F.; Liu, J.; Wang, L. An Anti-Interference Synchronization for OFDM Systems Based on Scrambling Sequence. IEEE Access 2019, 7, 51121–51128. [Google Scholar] [CrossRef]
- Fan, X.; Yang, J.; Zhang, W. Time-Frequency Synchronization Design of OFDM Systems Based on CAZAC Sequence. In Proceedings of the 2020 International Conference on Communications, Information System and Computer Engineering (CISCE), Kuala Lumpur, Malaysia, 3–5 July 2020. [Google Scholar]
- Palanisamy, S.; Thangaraju, B.; Khalaf, O.I.; Alotaibi, Y.; Alghamdi, S. Design and Synthesis of Multi-Mode Bandpass Filter for Wireless Applications. Electronics 2021, 10, 2853. [Google Scholar] [CrossRef]
- Tomar, P.; Kumar, G.; Verma, L.P.; Sharma, V.K.; Kanellopoulos, D.; Rawat, S.S.; Alotaibi, Y. CMT-SCTP and MPTCP Multipath Transport Protocols: A Comprehensive Review. Electronics 2022, 11, 2384. [Google Scholar] [CrossRef]
- Chen, B.; Hu, J.; Zhao, Y.; Ghosh, B.K. Finite-Time Velocity-Free Rendezvous Control of Multiple AUV Systems with Intermittent Communication. IEEE Trans. Syst. Man Cybern. Syst. 2022, 52, 6618–6629. [Google Scholar] [CrossRef]
- Berggren, F.; Popović, B.M. Waveform Based on ZAC Sequences. In Proceedings of the 2022 IEEE 95th Vehicular Technology Conference: (VTC2022-Spring), Helsinki, Finland, 19–22 June 2022. [Google Scholar]
- Chu, D. Polyphase codes with good periodic correlation properties. IEEE Trans. Inf. Theory 1972, 18, 531–532. [Google Scholar] [CrossRef]
- Frank, R. Comments on “Polyphase codes with good periodic correlation properties” by Chu, David C. IEEE Trans. Inf. Theory 1973, 19, 244. [Google Scholar] [CrossRef]
- Golomb, S.; Scholtz, R. Generalized Barker sequences. IEEE Trans. Inf. Theory 1965, 11, 533–537. [Google Scholar] [CrossRef]
- Popovic, B.M. Generalized chirp-like polyphase sequences with optimum correlation properties. IEEE Trans. Inf. Theory 1992, 38, 1406–1409. [Google Scholar] [CrossRef]
- Reisenfeld, S.; Aboutanios, E. A new algorithm for the estimation of the frequency of a complex exponential in additive Gaussian noise. IEEE Commun. Lett. 2003, 7, 549–551. [Google Scholar] [CrossRef]















| Parameter | Value |
|---|---|
| signal bandwidth | 40 MHz |
| sampling frequency | 100 MHz |
| modulation method | QPSK |
| length of OFDM symbols | 4096 |
| CP length | 290 |
| simulation times | 100 |
Disclaimer/Publisher’s Note: The statements, opinions and data contained in all publications are solely those of the individual author(s) and contributor(s) and not of MDPI and/or the editor(s). MDPI and/or the editor(s) disclaim responsibility for any injury to people or property resulting from any ideas, methods, instructions or products referred to in the content. |
© 2023 by the authors. Licensee MDPI, Basel, Switzerland. This article is an open access article distributed under the terms and conditions of the Creative Commons Attribution (CC BY) license (https://creativecommons.org/licenses/by/4.0/).
Share and Cite
Peng, G.; Li, R.; He, Y.; Han, Z. Timing and Frequency Synchronization Using CAZAC Sequences for OFDM Systems. Sensors 2023, 23, 3168. https://doi.org/10.3390/s23063168
Peng G, Li R, He Y, Han Z. Timing and Frequency Synchronization Using CAZAC Sequences for OFDM Systems. Sensors. 2023; 23(6):3168. https://doi.org/10.3390/s23063168
Chicago/Turabian StylePeng, Gang, Rui Li, Yushu He, and Zhiren Han. 2023. "Timing and Frequency Synchronization Using CAZAC Sequences for OFDM Systems" Sensors 23, no. 6: 3168. https://doi.org/10.3390/s23063168
APA StylePeng, G., Li, R., He, Y., & Han, Z. (2023). Timing and Frequency Synchronization Using CAZAC Sequences for OFDM Systems. Sensors, 23(6), 3168. https://doi.org/10.3390/s23063168

