Location Privacy-Preserving Scheme in IoBT Networks Using Deception-Based Techniques
Abstract
1. Introduction
- We develop a scheme to protect the node’s identity by using dummy ID, silence period, and sensitive areas location privacy enhancement concepts.
- We generate a pseudonym location for each node in the IoBT environment to protect the node’s real location information.
- We introduce a new metric, average probability of linkability per DID change of a source node, to measure how successful the attacker is in linking the source node with its new DID after the silence period.
- To evaluate our scheme, we use average anonymity and average probability of linkability per DID change of a source node.
- We develop a Matlab simulation to validate our proposed scheme.
2. Related Work
3. Overview of the Proposed Method
3.1. Network Assumptions
- The nodes use D2D communication to communicate with the gateways.
- The gateways are mobile.
- The communication between the gateways is secure.
- The gateways know the real identities of each other.
- The gateways are powerful devices and have controls on the nodes that are located in their communication range.
- The registration table is distributed and secure, and only authenticated users can access it.
- The network space is divided into n grid cells. The grid cells are numbered from 2 to n + 1. The gateway nodes know the cells’ locations and numbers.
3.2. The Network Architecture:
3.3. The Proposed Method
- The lifetime of the node DID is about to expire, and node N is not entering a sensitive area.
- The node is about to enter a sensitive area. In this case, the node sends a sensitive area status (U = 1) to change the DID whether its lifetime is about to expire or not. This case will be explained in more detail later.
3.4. Silence Period
3.5. Generating Pseudonym Location
3.6. Sensitive Areas Location Privacy Enhancement
4. Proposed Method Analysis
4.1. Performance Metrics
- Average anonymity of the source node per DID change (Average AS).The Average AS per DID change is defined to be the ratio of the total number of participating nodes in the DID changes to the number of changes.
- The probability of linkability (PLA).We define PLA to be the probability that the attacker will successfully link the source node with its new DID after the silence period.
- Average probability of linkability (Average PLA).We define Average PLA as the ratio of the total values of PLA for all the changes to the number of changes.
4.2. Mathematical Model
- 1.
- Average AS:AS is measured by the number of participating nodes in a DID change.Based on the above formula, anonymity increases by increasing the number of cooperating nodes. The more nodes that enter the silence period (cooperate nodes) and change their DID with the source node, the lower the probability that the attacker will successfully link the source node DID with its old one.The Average AS metric measures the anonymity of the source node N per DID change.In the IoBT environment, it is important to increase the anonymity of the source to protect and secure sensitive information. Thus, we propose to measure Average AS in different cases based on the sensitivity of the node’s area. The first case is when the source node enters a non-sensitive area, the second case is when the source node enters a sensitive area where it is important to increase the anonymity of the source node. This feature further enhances the anonymity of the source node. The mathematical models for both cases are as follows:
- Average AS for non-sensitive area (Average ):Here, we derive a mathematical expression for Average . Let i donate the DID change number, denote the number of participating nodes for change i, j the total number of changes, and be the anonymity of the source node for DID change i.In addition, total AS for all the DID changes j is:
- Average AS for sensitive area (Average ):For the sensitive area case, all immediate neighboring nodes () of the source node are forced to participate, soThus, Average AS for sensitive area (Average ) is given by Equation (5) below:
A larger value of Average AS means a higher privacy level. - 2.
- PLA.As we mentioned above, we propose to measure PLA in different cases based on the sensitivity of the node’s area. The first case is when the source node enters a non-sensitive area. The second case is when the source node enters a sensitive area where it is important to further decrease the probability of the attacker to successfully link the source node with its new DID. The mathematical models for both cases are as follows:
- PLA for non-sensitive area ():Here, we derive an expression for . Since the source node along with the participating nodes for change i will synchronously change their DID during the silence period, there will be + 1 new DIDs. Therefore, the probability that the attacker will succeed in linking the old DID of the source node with its new DID after the silence period for a non-sensitive area for change i is given by Equation (6).where 1 refers to the source node.
- The Average PLA for the non-sensitive area (Average ) per change is given by Equation (7) below:
- PLA for sensitive area ():For the sensitive area case, since all immediate neighboring nodes () of the source node are forced to participate and enter a silence period, so
- The Average PLA for the sensitive area (Average ) per change is given by Equation (9) below:
A smaller value of PLA means a higher privacy level.
4.3. Security Analysis
- Linkability Attack The linkability attack uses the transmitted information to link the dummy ID with the target node. To resist this kind of attack, our method relies on the use of a silence period to prevent linkability and tracking during the identifier-changing process. All the participating nodes and the source node enter the silence period synchronously. Since the DIDs of the participating nodes and the source node after the silence period are different from the ones before the silence period, the attacker will be confused and its chance for successful tracking of the source node (target) will be reduced.In addition, our proposed sensitive area feature further restricts linkability attacks to link the target node with its dummy ID beyond existing schemes as it forces all the immediate nodes to participate.
- Eavesdropping AttackIn the eavesdropping attack, the attacker listens to the communication between the nodes in the network to obtain the desired information. To resist this kind of attack, our method uses a pool of temporary DIDs for each node for communication purposes. Additionally, a pseudonym location is used instead of the real one to protect the real location. Therefore, the attacker will not be able to obtain any useful information about the node’s real ID and its location.In addition, our proposed sensitive area feature further restricts eavesdropping attacks to link the target node with its dummy ID beyond existing schemes as it forces all the immediate nodes to participate.
4.4. Simulation Analysis
Simulation Environment and Entities
- Grid:The grid class has several properties, including grid cell size, grid cell length, gateway objects, node objects, and an interrupt list. The grid cell size simply refers to the grid cell length and width in terms of pixels, where each pixel represents a certain region in the actual physical grid cell. The gateway and node objects are other class instances affiliated with the grid simulation. The interrupt list is a list of time interrupts that refer to all future expected events at which the simulation pauses, monitors occurring events, and updates the status of the grid cell accordingly. The class has a constructor that initializes all parameters of the grid at the start of the simulation according to user preferences. The class uses an update method that is called when a time interrupt occurs. This method updates the status of the grid, including the states of the nodes and gateways contained within the grid.
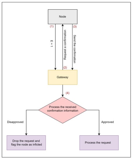
- Gateways:The gateway class also has distinct properties, including ID, position, velocity, registration tables, and associated node DIDs. The ID is a distinct code used to distinguish between different gateways. The position and velocity are kinematic measures for the motion of the actual gateway and are both measured using the international system of units SI (meters, meters/second, etc.). Each gateway has several nodes it is supposed to serve, where each of these nodes has a pool of DIDs that are also registered in each gateway’s memory. The gateway also has a constructor that initializes the values of all of these properties prior to the simulation run. The gateway has a set of methods it uses to achieve its intended goals, including the registration service function, which serves nodes that issue a registration request. This method initializes the registration table of the node, which includes data such as the node ID, associated gateway ID, gateway grid cell number, and registration timestamp. The gateway also has another method that serves DID change requests. The gateway first checks if the message is infected by comparing the node’s confirmation message’s registration table against the registration table recorded in its memory. If the registration tables match, the gateway will check the number of voting nodes. If most associated nodes’ DIDs are close to be expired, the gateway approves the request (APP = 1). Otherwise, the gateway does not approve the request, and the node obtains a new expiration deadline. The gateway also has a kinematic state update method that updates the gateway’s kinematic position and velocity.
- Nodes: The node object has several properties, including ID, DID lifetime, time of creation, position velocity, turn-off flag, and expiration flag. The DID lifetime is set to sixty seconds from the moment of creation. The time of creation itself is the time at which the node shows up in the simulation, which is randomly set for each run within the first five seconds of run time. The turn-off flag is raised to true when the node enters a sensitive region; otherwise, it is set to false. The expiration flag indicates that the node’s DID is close to expire and needs to be changed. The node methods include an update method, which updates the kinematic states of the node, as well as node flags.
4.5. Simulation Results
- Average anonymity of the source node per DID change (Average AS): In our simulation, to measure the further enhancement introduced by applying the sensitive area concept, we measured Average AS for the source node per DID change in two cases: when a sensitive area concept was applied, , and when a sensitive area concept was not applied, . Figure 8, Figure 9 and Figure 10 show and results with 10, 20, and 30 nodes in the network, respectively.For results, since AS equals the number of NPN as we mentioned above, more participating nodes will increase the source node anonymity. For results, all the immediate neighboring nodes are forced to participate and change their DIDs whether their DIDs lifetime is about to expire or not. Thus, the number of nodes entering the silence period will be equal to or larger than the number of nodes entering the silence period in the case, which means AS for the source node is further enhanced.Table 4 shows the Average and Average per DID change. It is clear that applying the sensitive area concept further enhances the average anonymity of the source node for all different numbers of nodes in the network.
- PLA Figure 11, Figure 12 and Figure 13 present the PLA results for the total number of nodes T = 10, 20, and 30. It can be seen that in the case, increasing the number of nodes entering the silence period decreases the value of the corresponding . In addition, further enhancement is achieved in the case, since all immediate neighbors (M) of the source node are forced to enter the silence period and change their DIDs.Table 5 shows the Average and Average per DID change. It is clear that applying the sensitive area concept further decreases the Average PLA of the source node for all different numbers of nodes in the network.
5. Conclusions
Author Contributions
Funding
Institutional Review Board Statement
Informed Consent Statement
Data Availability Statement
Acknowledgments
Conflicts of Interest
References
- Zheng, D.; Carter, W. The Internet of Things for Defense; Technical report; Wind River Systems: Alameda, CA, USA, 2015. [Google Scholar]
- Badi, A.; Mahgoub, I. ReapIoT: Reliable, Energy-Aware Network Protocol for Large-Scale Internet-of-Things (IoT) Applications. IEEE Internet Things J. 2021, 8, 13582–13592. [Google Scholar] [CrossRef]
- Tosh, D.K.; Shetty, S.; Foytik, P.; Njilla, L.; Kamhoua, C.A. Blockchain-empowered secure internet-of-battlefield things (iobt) architecture. In Proceedings of the 2018 IEEE Military Communications Conference (MILCOM 2018), Los Angeles, CA, USA, 29–31 October 2018; pp. 593–598. [Google Scholar]
- Bello, O.; Zeadally, S. Intelligent device-to-device communication in the internet of things. IEEE Syst. J. 2014, 10, 1172–1182. [Google Scholar] [CrossRef]
- Limouchi, E.; Mahgoub, I. Reinforcement Learning-assisted Threshold Optimization for Dynamic Honeypot Adaptation to Enhance IoBT Networks Security. In Proceedings of the 2021 IEEE Symposium Series on Computational Intelligence (SSCI), Orlando, FL, USA, 5–7 December 2021; pp. 1–7. [Google Scholar] [CrossRef]
- Chen, M.; Lee, T.F.; Pan, J.I. An enhanced lightweight dynamic pseudonym identity based authentication and key agreement scheme using wireless sensor networks for agriculture monitoring. Sensors 2019, 19, 1146. [Google Scholar] [CrossRef] [PubMed]
- Bao, S.; Cao, Y.; Lei, A.; Asuquo, P.; Cruickshank, H.; Sun, Z.; Huth, M. Pseudonym Management Through Blockchain: Cost-Efficient Privacy Preservation on Intelligent Transportation Systems. IEEE Access 2019, 7, 80390–80403. [Google Scholar] [CrossRef]
- Babaghayou, M.; Labraoui, N.; Ari, A.A.A.; Lagraa, N.; Ferrag, M.A. Pseudonym change-based privacy-preserving schemes in vehicular ad-hoc networks: A survey. J. Inf. Secur. Appl. 2020, 55, 102618. [Google Scholar] [CrossRef]
- Abd Razak, S.; Mohd Nazari, N.H.; Al-Dhaqm, A. Data Anonymization Using Pseudonym System to Preserve Data Privacy. IEEE Access 2020, 8, 43256–43264. [Google Scholar] [CrossRef]
- Jiang, H.; Li, J.; Zhao, P.; Zeng, F.; Xiao, Z.; Iyengar, A. Location privacy-preserving mechanisms in location-based services: A comprehensive survey. ACM Comput. Surv. (CSUR) 2021, 54, 1–36. [Google Scholar] [CrossRef]
- Chen, Y.S.; Lo, T.T.; Lee, C.H.; Pang, A.C. Efficient pseudonym changing schemes for location privacy protection in VANETs. In Proceedings of the 2013 International Conference on Connected Vehicles and Expo (ICCVE), Las Vegas, NV, USA, 2–6 December 2013; pp. 937–938. [Google Scholar]
- Benarous, L.; Kadri, B.; Boudjit, S. Alloyed pseudonym change strategy for location privacy in vanets. In Proceedings of the 2020 IEEE 17th Annual Consumer Communications & Networking Conference (CCNC), Las Vegas, NV, USA, 10–13 January 2020; pp. 1–6. [Google Scholar]
- Saini, I.; Saad, S.; Jaekel, A. A comprehensive pseudonym changing scheme for improving location privacy in vehicular networks. Internet Things 2022, 19, 100559. [Google Scholar] [CrossRef]
- Yang, M.; Feng, Y.; Fu, X.; Qian, Q. Location privacy preserving scheme based on dynamic pseudonym swap zone for Internet of Vehicles. Int. J. Distrib. Sens. Netw. 2019, 15, 1550147719865508. [Google Scholar] [CrossRef]
- Chaudhary, B.; Singh, K. Pseudonym generation using genetic algorithm in vehicular ad hoc networks. J. Discret. Math. Sci. Cryptogr. 2019, 22, 661–677. [Google Scholar] [CrossRef]
- Didouh, A.; El Hillali, Y.; Rivenq, A.; Labiod, H. Novel centralized pseudonym changing scheme for location privacy in V2X communication. Energies 2022, 15, 692. [Google Scholar] [CrossRef]
- Memon, I.; Chen, L.; Arain, Q.A.; Memon, H.; Chen, G. Pseudonym changing strategy with multiple mix zones for trajectory privacy protection in road networks. Int. J. Commun. Syst. 2018, 31, e3437. [Google Scholar] [CrossRef]
- Benarous, L.; Bitam, S.; Mellouk, A. CSLPPS: Concerted silence-based location privacy preserving scheme for internet of vehicles. IEEE Trans. Veh. Technol. 2021, 70, 7153–7160. [Google Scholar] [CrossRef]
- Pu, Y.; Luo, J.; Wang, Y.; Hu, C.; Huo, Y.; Zhang, J. Privacy preserving scheme for location based services using cryptographic approach. In Proceedings of the 2018 IEEE Symposium on Privacy-Aware Computing (PAC), Washington, DC, USA, 26–28 September 2018; pp. 125–126. [Google Scholar]
- Farouk, F.; Alkady, Y.; Rizk, R. Efficient privacy-preserving scheme for location based services in VANET system. IEEE Access 2020, 8, 60101–60116. [Google Scholar] [CrossRef]
- Zhou, T.; Cai, Z.; Xiao, B.; Wang, L.; Xu, M.; Chen, Y. Location privacy-preserving data recovery for mobile crowdsensing. Proc. ACM Interact. Mob. Wearable Ubiquitous Technol. 2018, 2, 1–23. [Google Scholar] [CrossRef]
- Paulet, R.; Kaosar, M.G.; Yi, X.; Bertino, E. Privacy-preserving and content-protecting location based queries. IEEE Trans. Knowl. Data Eng. 2013, 26, 1200–1210. [Google Scholar] [CrossRef]
- Shao, J.; Lu, R.; Lin, X. FINE: A fine-grained privacy-preserving location-based service framework for mobile devices. In Proceedings of the IEEE INFOCOM 2014-IEEE Conference on Computer Communications, Toronto, ON, Canada, 27 April–2 May 2014; pp. 244–252. [Google Scholar]
- Zhu, H.; Liu, F.; Li, H. Efficient and privacy-preserving polygons spatial query framework for location-based services. IEEE Internet Things J. 2016, 4, 536–545. [Google Scholar] [CrossRef]
- Zhu, H.; Lu, R.; Huang, C.; Chen, L.; Li, H. An efficient privacy-preserving location-based services query scheme in outsourced cloud. IEEE Trans. Veh. Technol. 2015, 65, 7729–7739. [Google Scholar] [CrossRef]
- Tang, J.; Zhu, H.; Lu, R.; Lin, X.; Li, H.; Wang, F. DLP: Achieve customizable location privacy with deceptive dummy techniques in lbs applications. IEEE Internet Things J. 2021, 9, 6969–6984. [Google Scholar] [CrossRef]
- Arif, M.; Wang, G.; Peng, T. Track me if you can? Query based dual location privacy in VANETs for V2V and V2I. In Proceedings of the 2018 17th IEEE International Conference on Trust, Security and Privacy in Computing and Communications/12th IEEE International Conference On Big Data Science and Engineering (TrustCom/BigDataSE), New York, NY, USA, 1–3 August 2018; pp. 1091–1096. [Google Scholar]
- Navidan, H.; Moghtadaiee, V.; Nazaran, N.; Alishahi, M. Hide me behind the noise: Local differential privacy for indoor location privacy. In Proceedings of the 2022 IEEE European Symposium on Security and Privacy Workshops (EuroS&PW), Genoa, Italy, 6–10 June 2022; pp. 514–523. [Google Scholar]
- Yang, M.; Zhu, T.; Liang, K.; Zhou, W.; Deng, R.H. A blockchain-based location privacy-preserving crowdsensing system. Future Gener. Comput. Syst. 2019, 94, 408–418. [Google Scholar] [CrossRef]
- Wang, L.; Zhang, D.; Yang, D.; Lim, B.Y.; Han, X.; Ma, X. Sparse mobile crowdsensing with differential and distortion location privacy. IEEE Trans. Inf. Forensics Secur. 2020, 15, 2735–2749. [Google Scholar] [CrossRef]
- Chi, Z.; Wang, Y.; Huang, Y.; Tong, X. The novel location privacy-preserving CKD for mobile crowdsourcing systems. IEEE Access 2017, 6, 5678–5687. [Google Scholar] [CrossRef]
- Luo, B.; Li, X.; Weng, J.; Guo, J.; Ma, J. Blockchain enabled trust-based location privacy protection scheme in VANET. IEEE Trans. Veh. Technol. 2019, 69, 2034–2048. [Google Scholar] [CrossRef]
- Feng, J.; Wang, Y.; Wang, J.; Ren, F. Blockchain-based data management and edge-assisted trusted cloaking area construction for location privacy protection in vehicular networks. IEEE Internet Things J. 2020, 8, 2087–2101. [Google Scholar] [CrossRef]
- Kim, T.; Jung, I.Y.; Hu, Y.C. Automatic, location-privacy preserving dashcam video sharing using blockchain and deep learning. Hum.-Centric Comput. Inf. Sci. 2020, 10, 1–23. [Google Scholar] [CrossRef]
- Zou, S.; Xi, J.; Xu, G.; Zhang, M.; Lu, Y. CrowdHB: A decentralized location privacy-preserving crowdsensing system based on a hybrid blockchain network. IEEE Internet Things J. 2021, 9, 14803–14817. [Google Scholar] [CrossRef]
- Qi, Y.; Hossain, M.S.; Nie, J.; Li, X. Privacy-preserving blockchain-based federated learning for traffic flow prediction. Future Gener. Comput. Syst. 2021, 117, 328–337. [Google Scholar] [CrossRef]
- Benarous, L.; Kadri, B. Hybrid pseudonym change strategy for location privacy in VANET: Protecting location privacy in VANET. Int. J. Inf. Privacy, Secur. Integr. 2020, 4, 153–169. [Google Scholar] [CrossRef]
- Gutscher, A. Coordinate transformation-a solution for the privacy problem of location based services? In Proceedings of the 20th IEEE International Parallel & Distributed Processing Symposium, Rhodes Island, Greece, 25–29 April 2006; p. 7. [Google Scholar]
- Gao, Z.; Huang, Y.; Zheng, L.; Lu, H.; Wu, B.; Zhang, J. Protecting Location Privacy of Users Based on Trajectory Obfuscation in Mobile Crowdsensing. IEEE Trans. Ind. Inform. 2022, 18, 6290–6299. [Google Scholar] [CrossRef]
- Ullah, I.; Shah, M.A.; Khan, A.; Jeon, G. Privacy-preserving multilevel obfuscation scheme for vehicular network. Trans. Emerg. Telecommun. Technol. 2021, 32, e4204. [Google Scholar] [CrossRef]
- Liu, B.; Chen, L.; Zhu, X.; Zhang, Y.; Zhang, C.; Qiu, W. Protecting location privacy in spatial crowdsourcing using encrypted data. In Proceedings of the 20th International Conference on Extending Database Technology (EDBT), Venice, Italy, 21–24 March 2017. [Google Scholar]
- Benarous, L.; Kadri, B. Obfuscation-based location privacy-preserving scheme in cloud-enabled internet of vehicles. Peer-Peer Netw. Appl. 2022, 15, 461–472. [Google Scholar] [CrossRef]













| Ref/Year | Changing ID Information | Changing Location Information | Environment/ Applications | Sensitive Areas Location Privacy Enhancement | Silence Period |
|---|---|---|---|---|---|
| [16]/2022 | √ | × | Internet of vehicles (IoV) | × | √ |
| [28]/2022 | × | √ | LBS | × | × |
| [39]/2022 | × | √ | Mobile Crowdsensing (MCS) | × | × |
| [42]/2022 | √ | × | IoV | × | √ |
| [18]/2021 | √ | × | IoV | × | √ |
| Our work | √ | √ | IoBT | √ | √ |
| Notation | Meaning |
|---|---|
| DID | Dummy ID |
| N | Source node |
| G | Gateway |
| APP | Approval status could be 0 or 1 |
| K | The Threshold. |
| n | Unique integer identifier number for the grid cell |
| L | The location longitude of the node |
| The pseudonym location longitude of the node | |
| D | The location latitude of the node |
| The pseudonym location latitude of the node | |
| E | The DID status could be 1 or 0 |
| U | Urgent status |
| M | The number of immediate Neighboring nodes |
| T | The total number of the nodes in the network |
| The Parameter | The Values |
|---|---|
| DID lifetime | 60 s |
| Node communication range | 500 m |
| Total number of nodes (T) | 10, 20, 30 |
| Number of gateways | 2 |
| Number of sensitive regions | 500 |
| Grid cell length | 100 |
| simulation time | 200 s |
| Total Number of Nodes (T) | Average | Average |
|---|---|---|
| 10 | 3.7 | 5 |
| 20 | 6 | 9 |
| 30 | 10.3 | 13.3 |
| Total Number of Nodes (T) | Average | Average |
|---|---|---|
| 10 | 0.22 | 0.18 |
| 20 | 0.095 | 0.076 |
| 30 | 0.14 | 0.1 |
Disclaimer/Publisher’s Note: The statements, opinions and data contained in all publications are solely those of the individual author(s) and contributor(s) and not of MDPI and/or the editor(s). MDPI and/or the editor(s) disclaim responsibility for any injury to people or property resulting from any ideas, methods, instructions or products referred to in the content. |
© 2023 by the authors. Licensee MDPI, Basel, Switzerland. This article is an open access article distributed under the terms and conditions of the Creative Commons Attribution (CC BY) license (https://creativecommons.org/licenses/by/4.0/).
Share and Cite
Alkanjr, B.; Mahgoub, I. Location Privacy-Preserving Scheme in IoBT Networks Using Deception-Based Techniques. Sensors 2023, 23, 3142. https://doi.org/10.3390/s23063142
Alkanjr B, Mahgoub I. Location Privacy-Preserving Scheme in IoBT Networks Using Deception-Based Techniques. Sensors. 2023; 23(6):3142. https://doi.org/10.3390/s23063142
Chicago/Turabian StyleAlkanjr, Basmh, and Imad Mahgoub. 2023. "Location Privacy-Preserving Scheme in IoBT Networks Using Deception-Based Techniques" Sensors 23, no. 6: 3142. https://doi.org/10.3390/s23063142
APA StyleAlkanjr, B., & Mahgoub, I. (2023). Location Privacy-Preserving Scheme in IoBT Networks Using Deception-Based Techniques. Sensors, 23(6), 3142. https://doi.org/10.3390/s23063142

