Separation of Temperature-Induced Response for Bridge Long-Term Monitoring Data Using Local Outlier Correction and Savitzky–Golay Convolution Smoothing
Abstract
1. Introduction
2. Methodology
2.1. Separation of Temperature-Induced Response
2.1.1. Components of Bridge Response
2.1.2. Local Outlier Factor
- Step 1: k-distance and its neighborhood
- (i)
- Up to k − 1 points such that ;
- (ii)
- At least k points such that .
- b.
- Step 2: reachability distance
- c.
- Step 3: local reachability density
- d.
- Step 4: local outlier factor
2.1.3. Adaptive Method Based on Local Outlier Correction and Smoothing
2.2. AOHHO Algorithm
2.2.1. Exploration Phase
- Step 1
- b.
- Step 2
2.2.2. Transition Mechanism
2.2.3. Exploitation Phase
- Step 1
- b.
- Step 2
- c.
- Step 3
- d.
- Step 4
2.2.4. Performance Evaluation of AOHHO
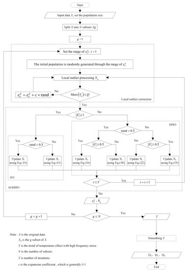
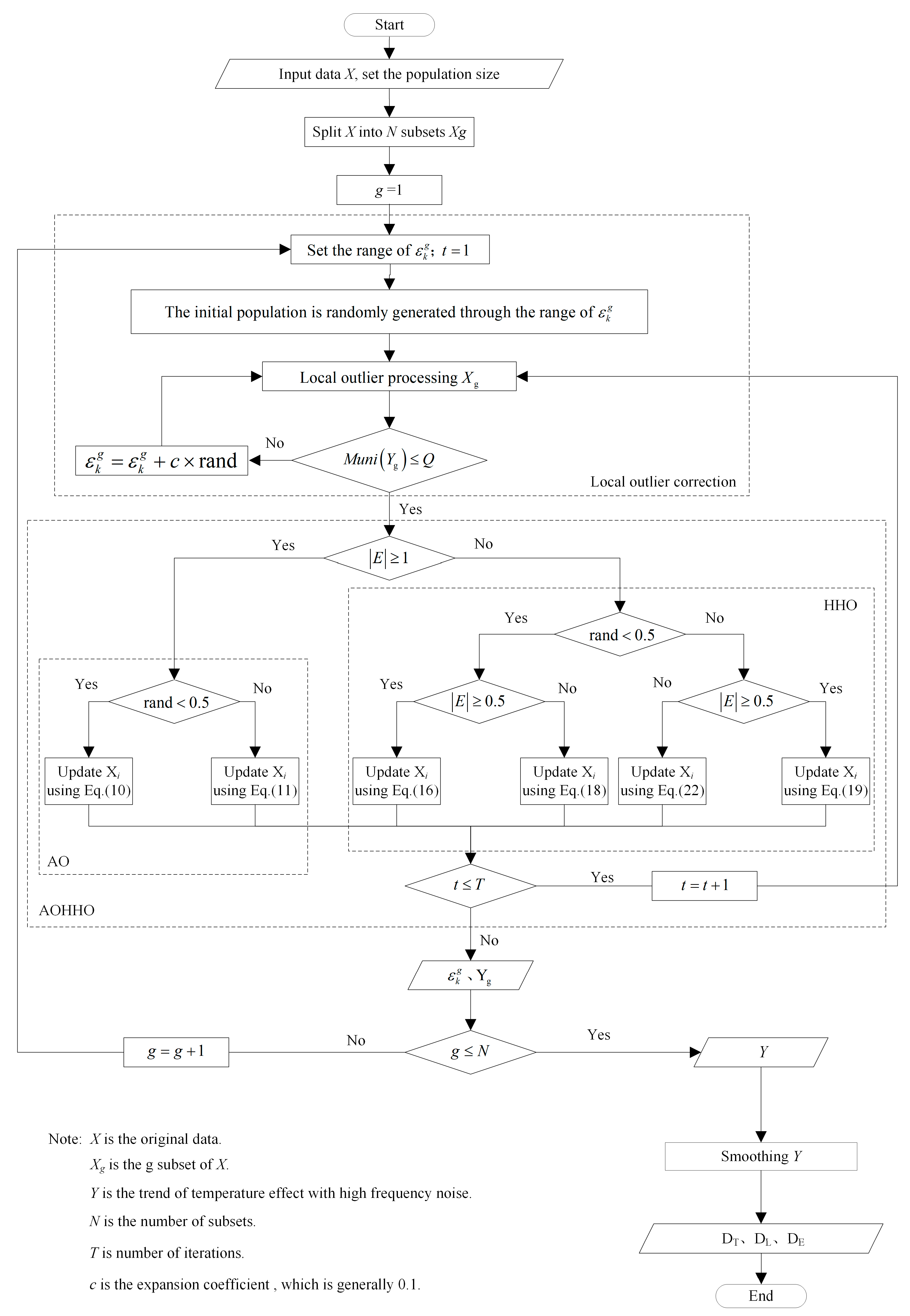
2.3. Flow Chart of the Proposed Method
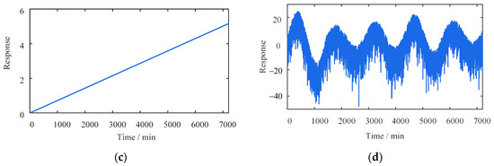
3. Illustrative Examples
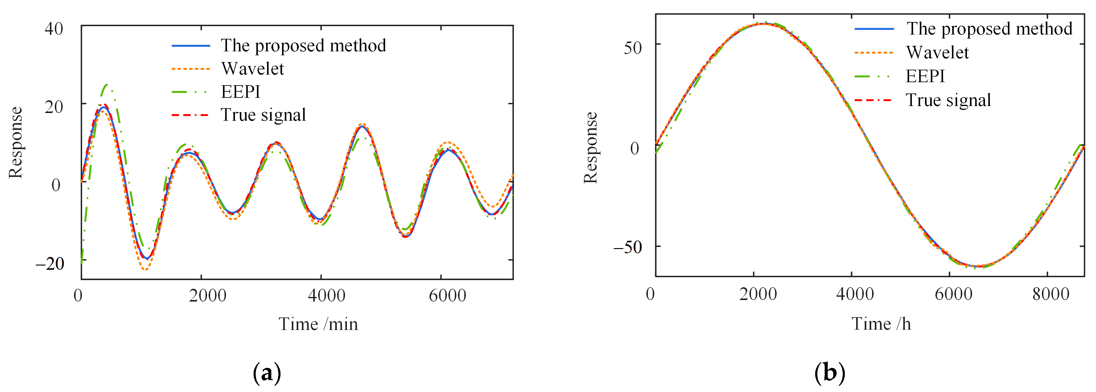
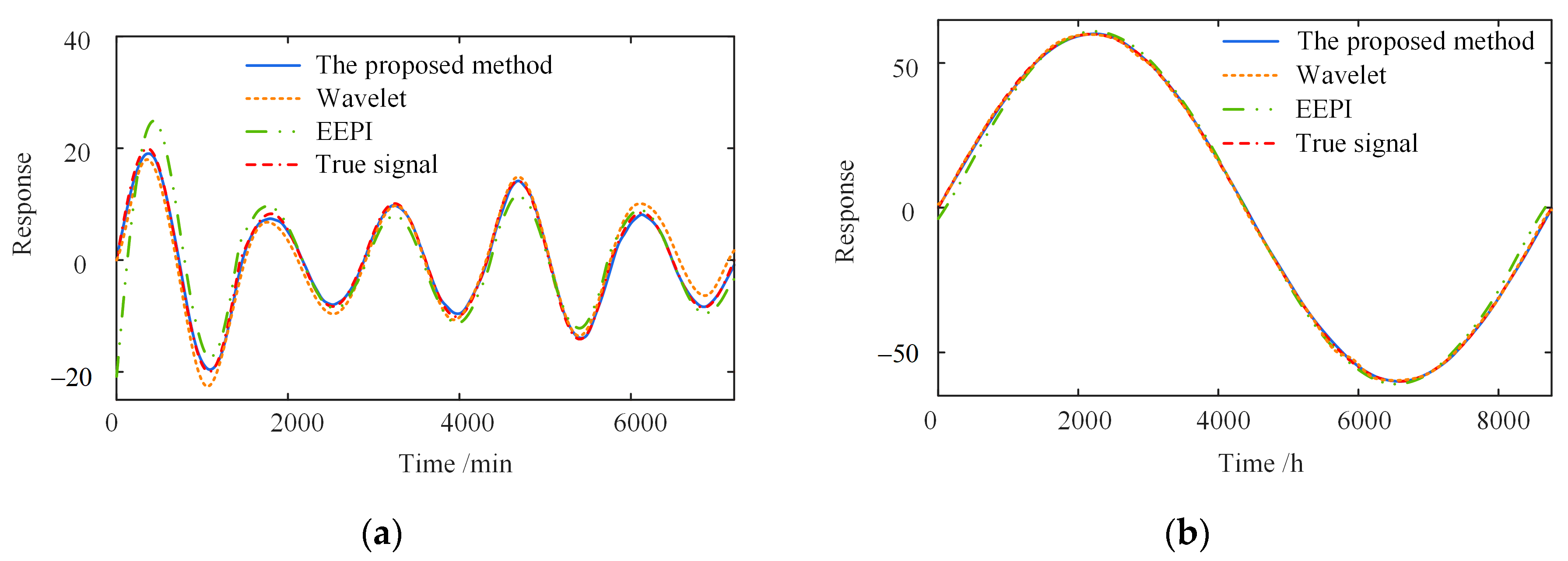
3.1. Discussion of Separation Accuracy
3.2. Anti-Noise Discussion
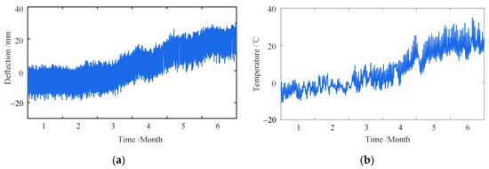
4. In Situ Measured Signal Discussion
4.1. Introduction of the Bridge and the Monitoring System
4.2. Effective Temperature
4.3. Temperature-Induced Response Separation and Correlation Analysis
5. Conclusions
Author Contributions
Funding
Data Availability Statement
Conflicts of Interest
References
- Han, Q.; Ma, Q.; Xu, J.; Liu, M. Structural health monitoring research under varying temperature condition: A review. J. Civ. Struct. Health Monit. 2021, 11, 149–173. [Google Scholar] [CrossRef]
- Yang, L.; Fu, C.; Li, Y.; Su, L. Survey and study on intelligent monitoring and health management for large civil structure. Int. J. Intell. Robot. Appl. 2019, 3, 239–254. [Google Scholar] [CrossRef]
- Das, S.; Saha, P.; Satapathy, S.C.; Jena, J.J. Social group optimization algorithm for civil engineering structural health monitoring. Eng. Optim. 2021, 53, 1651–1670. [Google Scholar] [CrossRef]
- Xu, X.; Ren, Y.; Huang, Q.; Fan, Z.-Y.; Tong, Z.-J.; Chang, W.-J.; Liu, B. Anomaly detection for large span bridges during operational phase using structural health monitoring data. Smart Mater. Struct. 2020, 29, 045029. [Google Scholar] [CrossRef]
- Sun, Z.; Zou, Z.; Zhang, Y. Utilization of structural health monitoring in long-span bridges: Case studies. Struct. Control Health Monit. 2017, 24, e1979. [Google Scholar] [CrossRef]
- Oh, B.K.; Park, H.S.; Glisic, B. Prediction of long-term strain in concrete structure using convolutional neural networks, air temperature and time stamp of measurements. Autom. Constr. 2021, 126, 103665. [Google Scholar] [CrossRef]
- Catbas, F.N.; Susoy, M.; Frangopol, D.M. Structural health monitoring and reliability estimation: Long span truss bridge application with environmental monitoring data. Eng. Struct. 2008, 30, 2347–2359. [Google Scholar] [CrossRef]
- Bayraktar, A.; Akköse, M.; Taş, Y.; Erdiş, A.; Kurşun, A. Long-term strain behavior of in-service cable-stayed bridges under temperature variations. . Civ. Struct. Heal. Monit. 2022, 12, 833–844. [Google Scholar] [CrossRef]
- Brownjohn, J.M.W.; Koo, K.Y.; Scullion, A.; List, D. Operational deformations in long-span bridges. Struct. Infrastruct. Eng. 2015, 11, 556–574. [Google Scholar] [CrossRef]
- Xia, Y.; Hao, H.; Zanardo, G.; Deeks, A. Long term vibration monitoring of an RC slab: Temperature and humidity effect. Eng. Struct. 2006, 28, 441–452. [Google Scholar] [CrossRef]
- Kromanis, R.; Kripakaran, P. Data-driven approaches for measurement interpretation: Analysing integrated thermal and vehicular response in bridge structural health monitoring. Adv. Eng. Inform. 2017, 34, 46–59. [Google Scholar] [CrossRef]
- Zhou, Y.; Sun, L. Insights into temperature effects on structural deformation of a cable-stayed bridge based on structural health monitoring. Struct. Health Monit. 2019, 18, 778–791. [Google Scholar] [CrossRef]
- Yarnold, M.; Moon, F. Temperature-based structural health monitoring baseline for long-span bridges. Eng. Struct. 2015, 86, 157–167. [Google Scholar] [CrossRef]
- Zhao, D.; Ren, Y.; Huang, Q.; Xu, X. Analysis of Temperature-Induced Deflection of Cable-Stayed Bridge Based on BP Neural Network; IOP Conference Series: Earth and Environmental Science; IOP Publishing: Bristol, UK, 2019; p. 062075. [Google Scholar] [CrossRef]
- Sun, Y.Q.; Zhao, Z.Z. Real-time Separation of temperature-induced effect on dynamic strain Monitoring and moving load Identification of Bridge structures. Eng. Mech. 2019, 36, 186–194. [Google Scholar] [CrossRef]
- Cross, E.; Koo, K.; Brownjohn, J.; Worden, K. Long-term monitoring and data analysis of the Tamar Bridge. Mech. Syst. Signal Process. 2013, 35, 16–34. [Google Scholar] [CrossRef]
- Kromanis, R.; Kripakaran, P. Predicting thermal response of bridges using regression models derived from measurement histories. Comput. Struct. 2014, 136, 64–77. [Google Scholar] [CrossRef]
- Huang, H.-B.; Yi, T.-H.; Li, H.-N.; Liu, H. Sparse Bayesian identification of temperature-displacement model for performance assessment and early warning of bridge bearings. J. Struct. Eng. 2022, 148, 04022052. [Google Scholar] [CrossRef]
- Wang, H.; Zhang, Y.-M.; Mao, J.-X.; Wan, H.-P.; Tao, T.-Y.; Zhu, Q.-X. Modeling and forecasting of temperature-induced strain of a long-span bridge using an improved Bayesian dynamic linear model. Eng. Struct. 2019, 192, 220–232. [Google Scholar] [CrossRef]
- Ni, Y.-Q. A vision-based system for long-distance remote monitoring of dynamic displacement: Experimental verification on a supertall structure. Smart Struct. Syst. Int. J. 2019, 24, 769–781. [Google Scholar] [CrossRef]
- Zhao, H.-W.; Ding, Y.-L.; Nagarajaiah, S.; Li, A.-Q. Behavior analysis and early warning of girder deflections of a steel-truss arch railway bridge under the effects of temperature and trains: Case study. J. Bridge Eng. 2019, 24, 05018013. [Google Scholar] [CrossRef]
- Zeng, L.; Liu, Y.; Zhang, G.; Tang, L.; Jiang, Z.; Liu, Z. Analysis of structural responses of bridges based on long-term structural health monitoring. Mech. Adv. Mater. Struct. 2018, 25, 79–86. [Google Scholar] [CrossRef]
- Ren, Y.; Ye, Q.; Xu, X.; Huang, Q.; Fan, Z.; Li, C.; Chang, W. An anomaly pattern detection for bridge structural response considering time-varying temperature coefficients. Structures 2022, 46, 285–298. [Google Scholar] [CrossRef]
- Xu, X.; Ren, Y.; Huang, Q.; Zhao, D.-Y.; Tong, Z.-J.; Chang, W.-J. Thermal response separation for bridge long-term monitoring systems using multi-resolution wavelet-based methodologies. J. Civ. Struct. Health Monit. 2020, 10, 527–541. [Google Scholar] [CrossRef]
- Ye, X.; Chen, X.; Lei, Y.; Fan, J.; Mei, L. An integrated machine learning algorithm for separating the long-term deflection data of prestressed concrete bridges. Sensors 2018, 18, 4070. [Google Scholar] [CrossRef] [PubMed]
- Zhu, Y.; Ni, Y.-Q.; Jesus, A.; Liu, J.; Laory, I. Thermal strain extraction methodologies for bridge structural condition assessment. Smart Mater. Struct. 2018, 27, 105051. [Google Scholar] [CrossRef]
- Liu, G.; Shao, Y.M.; Huang, Z.M.; Zhou, X.J. A new method to separate temperature-induced effect from long-term structural health monitoring data. Eng. Mech. 2010, 27, 55–61. [Google Scholar] [CrossRef]
- Kang, F.; Li, J.; Dai, J. Prediction of long-term temperature effect in structural health monitoring of concrete dams using support vector machines with Jaya optimizer and salp swarm algorithms. Adv. Eng. Softw. 2019, 131, 60–76. [Google Scholar] [CrossRef]
- Xu, X.; Huang, Q.; Ren, Y.; Zhao, D.-Y.; Yang, J.; Zhang, D.-Y. Modeling and separation of thermal effects from cable-stayed bridge response. J. Bridge Eng. 2019, 24, 04019028. [Google Scholar] [CrossRef]
- Wang, M.; Ding, Y.; Zhao, H. Digital prediction model of temperature-induced deflection for cable-stayed bridges based on learning of response-only data. J. Civ. Struct. Health Monit. 2022, 12, 629–645. [Google Scholar] [CrossRef]
- Yue, Z.; Ding, Y.; Zhao, H.; Wang, Z. Mechanics-Guided optimization of an LSTM network for Real-Time modeling of Temperature-Induced deflection of a Cable-Stayed bridge. Eng. Struct. 2022, 252, 113619. [Google Scholar] [CrossRef]
- Lara-Benítez, P.; Carranza-García, M.; Luna-Romera, J.M.; Riquelme, J.C. Temporal convolutional networks applied to energy-related time series forecasting. Appl. Sci. 2020, 10, 2322. [Google Scholar] [CrossRef]
- Robertson, I.N. Prediction of vertical deflections for a long-span prestressed concrete bridge structure. Eng. Struct. 2005, 27, 1820–1827. [Google Scholar] [CrossRef]
- Moriot, J.; Quaegebeur, N.; Le Duff, A.; Masson, P. A model-based approach for statistical assessment of detection and localization performance of guided wave–based imaging techniques. Struct. Health Monit. 2018, 17, 1460–1472. [Google Scholar] [CrossRef]
- Wan, H.-P.; Ni, Y.-Q. Bayesian multi-task learning methodology for reconstruction of structural health monitoring data. Struct. Health Monit. 2019, 18, 1282–1309. [Google Scholar] [CrossRef]
- Ma, B.; Zhang, T. Single-channel blind source separation for vibration signals based on TVF-EMD and improved SCA. IET Signal Process. 2020, 14, 259–268. [Google Scholar] [CrossRef]
- Yang, H.; Zhang, W.; Zhang, A.; Wu, N.; Liu, Z. Structural Damage Identification Based on Variable-Length Elements and an Improved Genetic Algorithm for Railway Bridges. Appl. Sci. 2022, 12, 5706. [Google Scholar] [CrossRef]
- Melo, L.T.; Malveiro, J.; Ribeiro, D.; Calçada, R.; Bittencourt, T. Dynamic analysis of the train-bridge system considering the non-linear behaviour of the track-deck interface. Eng. Struct. 2020, 220, 110980. [Google Scholar] [CrossRef]
- Breunig, M.M.; Kriegel, H.-P.; Ng, R.T.; Sander, J. LOF: Identifying density-based local outliers. In Proceedings of the 2000 ACM SIGMOD International Conference on Management of Data, Dallas, TX, USA, 16–18 May 2000; pp. 93–104. [Google Scholar]
- Bang-Jian, L.; Quan-Bao, W.; Deng-Ping, D. Strain measurement errors with digital image correlation due to the Savitzky–Golay filter-based method. Meas. Sci. Technol. 2018, 29, 085004. [Google Scholar] [CrossRef]
- Abualigah, L.; Yousri, D.; Abd Elaziz, M.; Ewees, A.A.; Al-Qaness, M.A.; Gandomi, A.H. Aquila optimizer: A novel meta-heuristic optimization algorithm. Comput. Ind. Eng. 2021, 157, 107250. [Google Scholar] [CrossRef]
- Heidari, A.A.; Mirjalili, S.; Faris, H.; Aljarah, I.; Mafarja, M.; Chen, H. Harris hawks optimization: Algorithm and applications. Future Gener. Comput. Syst. 2019, 97, 849–872. [Google Scholar] [CrossRef]
- Lu, Z.; Liu, J. Identification of both structural damages in bridge deck and vehicular parameters using measured dynamic responses. Comput. Struct. 2011, 89, 1397–1405. [Google Scholar] [CrossRef]




















| Function | Expression | Dimension | Range | Minimum Value |
|---|---|---|---|---|
| F1 | 100 | [−100, 100] | 0 | |
| F2 | 30 | [−1.28, 1.28] | 0 | |
| F3 | 30 | [−50, 50] | 0 | |
| F4 | 2 | [−65, 65] | 1 |
| k | a | b | c | Q | |
|---|---|---|---|---|---|
| 8 | 5 | 1 | 2.5 | 0.05 | 10 |
Disclaimer/Publisher’s Note: The statements, opinions and data contained in all publications are solely those of the individual author(s) and contributor(s) and not of MDPI and/or the editor(s). MDPI and/or the editor(s) disclaim responsibility for any injury to people or property resulting from any ideas, methods, instructions or products referred to in the content. |
© 2023 by the authors. Licensee MDPI, Basel, Switzerland. This article is an open access article distributed under the terms and conditions of the Creative Commons Attribution (CC BY) license (https://creativecommons.org/licenses/by/4.0/).
Share and Cite
Zhang, W.; Yang, H.; Cao, H.; Zhang, X.; Zhang, A.; Wu, N.; Liu, Z. Separation of Temperature-Induced Response for Bridge Long-Term Monitoring Data Using Local Outlier Correction and Savitzky–Golay Convolution Smoothing. Sensors 2023, 23, 2632. https://doi.org/10.3390/s23052632
Zhang W, Yang H, Cao H, Zhang X, Zhang A, Wu N, Liu Z. Separation of Temperature-Induced Response for Bridge Long-Term Monitoring Data Using Local Outlier Correction and Savitzky–Golay Convolution Smoothing. Sensors. 2023; 23(5):2632. https://doi.org/10.3390/s23052632
Chicago/Turabian StyleZhang, Wei, Hongyin Yang, Hongyou Cao, Xiucheng Zhang, Aixin Zhang, Nanhao Wu, and Zhangjun Liu. 2023. "Separation of Temperature-Induced Response for Bridge Long-Term Monitoring Data Using Local Outlier Correction and Savitzky–Golay Convolution Smoothing" Sensors 23, no. 5: 2632. https://doi.org/10.3390/s23052632
APA StyleZhang, W., Yang, H., Cao, H., Zhang, X., Zhang, A., Wu, N., & Liu, Z. (2023). Separation of Temperature-Induced Response for Bridge Long-Term Monitoring Data Using Local Outlier Correction and Savitzky–Golay Convolution Smoothing. Sensors, 23(5), 2632. https://doi.org/10.3390/s23052632
