A Doherty Power Amplifier for Ultrasound Instrumentation
Abstract
1. Introduction
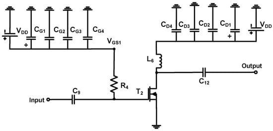
2. Materials and Methods
3. Results and Discussion
3.1. Performance Measurements for Main, Auxiliary, and Doherty Power Amplifiers
3.2. Pulse-Echo Measurement with Ultrasound Transducer
4. Conclusions
Funding
Institutional Review Board Statement
Informed Consent Statement
Data Availability Statement
Conflicts of Interest
References
- He, Z.; Zheng, F.; Ma, Y.; Kim, H.H.; Zhou, Q.; Shung, K.K. A sidelobe suppressing near-field beamforming approach for ultrasound array imaging. J. Acoust. Soc. Am. 2015, 137, 2785–2790. [Google Scholar] [CrossRef] [PubMed]
- Yan, F.; Li, X.; Jin, Q.; Jiang, C.; Zhang, Z.; Ling, T.; Qiu, B.; Zheng, H. Therapeutic Ultrasonic Microbubbles Carrying Paclitaxel and LyP-1 Peptide: Preparation, Characterization and Application to Ultrasound-Assisted Chemotherapy in Breast Cancer Cells. Ultrasound Med. Biol. 2011, 37, 768–779. [Google Scholar] [CrossRef] [PubMed]
- Kim, J.; You, K.; Choi, H. Post-Voltage-Boost Circuit-Supported Single-Ended Class-B Amplifier for Piezoelectric Transducer Applications. Sensors 2020, 20, 5412. [Google Scholar] [CrossRef]
- Kim, J.; You, K.; Choe, S.-H.; Choi, H. Wireless Ultrasound Surgical System with Enhanced Power and Amplitude Performances. Sensors 2020, 20, 4165. [Google Scholar] [CrossRef]
- Lee, T.H. The Design of CMOS Radio-Frequency Integrated Circuits; Cambridge University Press: Cambridge, UK, 2006. [Google Scholar]
- Razavi, B. RF Microelectronics; Prentice Hall: Upper Saddel River, NJ, USA, 2011. [Google Scholar]
- Kim, G.-D.; Yoon, C.; Kye, S.-B.; Lee, Y.; Kang, J.; Yoo, Y.; Song, T.-K. A single FPGA-based portable ultrasound imaging system for point-of-care applications. IEEE Trans. Ultrason. Ferroelectr. Freq. Control 2012, 59, 1386–1394. [Google Scholar]
- Davidsen, R.E.; Freeman, S.R.; Savord, B.J. Matrix Ultrasound Probe with Passive Heat Dissipation. U.S. Patent 9730677B2, 15 August 2017. [Google Scholar]
- Smith, J.A.; Jensen, O.C. Portable Ultrasound Scanner and Docking System. U.S. Patent 9,649,089, 16 May 2017. [Google Scholar]
- Little, B.; Duffy, T.; Coughlin, J. Systems for Ultrasound Beam Forming Data Control. U.S. Patent 9,671,491, 6 June 2017. [Google Scholar]
- Szabo, T.L. Diagnostic Ultrasound Imaging: Inside Out; Elsevier Academic Press: London, UK, 2013. [Google Scholar]
- Xu, M.; Yang, X.; Ding, M.; Yuchi, M. Spatio-temporally smoothed coherence factor for ultrasound imaging. IEEE Trans. Ultrason. Ferroelectr. Freq. Control 2014, 61, 182–190. [Google Scholar] [CrossRef] [PubMed]
- You, K.; Choi, H. Wide Bandwidth Class-S Power Amplifiers for Ultrasonic Devices. Sensors 2020, 20, 290. [Google Scholar] [CrossRef] [PubMed]
- Mason, T.J.; Peters, D. Practical Sonochemistry: Power Ultrasound Uses and Applications; Woodhead Publishing: Cambridge, UK, 2002. [Google Scholar]
- Choi, H. Stacked Transistor Bias Circuit of Class-B Amplifier for Portable Ultrasound Systems. Sensors 2019, 19, 5252. [Google Scholar] [CrossRef] [PubMed]
- Moore, C.L.; Copel, J.A. Point-of-care Ultrasonography. N. Engl. J. Med. 2011, 364, 749–757. [Google Scholar] [CrossRef] [PubMed]
- Choi, H. Class-C Linearized Amplifier for Portable Ultrasound Instruments. Sensors 2019, 19, 898. [Google Scholar] [CrossRef] [PubMed]
- Soni, N.J.; Arntfield, R.; Kory, P. Point of Care Ultrasound; Elsevier Health Sciences: Oxford, UK, 2014. [Google Scholar]
- Daniels, J.M.; Hoppmann, R.A. Practical Point-of-Care Medical Ultrasound; Springer: New York, NY, USA, 2016. [Google Scholar]
- McCafferty, J.; Forsyth, J.M. Point of Care Ultrasound Made Easy; CRC Press: Boca Raton, FL, USA, 2020. [Google Scholar]
- Adhikari, S.; Blaivas, M. The Ultimate Guide to Point-of-Care Ultrasound-Guided Procedures; Springer: Berlin, Germany, 2019. [Google Scholar]
- You, K.; Kim, S.-H.; Choi, H. A Class-J Power Amplifier Implementation for Ultrasound Device Applications. Sensors 2020, 20, 2273. [Google Scholar] [CrossRef]
- Albulet, M. RF Power Amplifiers; SciTech Publishing: London, UK, 2001. [Google Scholar]
- Vuolevi, J.; Rahkonen, T. Distortion in RF Power Amplifiers; Artech house: London, UK, 2003. [Google Scholar]
- Choi, H.; Choe, S.-W. Therapeutic Effect Enhancement by Dual-bias High-voltage Circuit of Transmit Amplifier for Immersion Ultrasound Transducer Applications. Sensors 2018, 18, 4210. [Google Scholar] [CrossRef] [PubMed]
- Choe, S.-W.; Choi, H. Suppression Technique of HeLa Cell Proliferation Using Ultrasonic Power Amplifiers Integrated with a Series-Diode Linearizer. Sensors 2018, 18, 4248. [Google Scholar] [CrossRef] [PubMed]
- Weibao, Q.; Yanyan, Y.; Fu Keung, T.; Lei, S. A multifunctional, reconfigurable pulse generator for high-frequency ultrasound imaging. IEEE Trans. Ultrason. Ferroelectr. Freq. Control 2012, 59, 1558–1567. [Google Scholar] [CrossRef] [PubMed]
- Kim, I.; Kim, J.; Choi, S.; Moon, W. Design of High Efficiency Power Amplifier for Parametric Array Transducer Using Variable Power Supply. In Proceedings of the 2014 International Power Electronics and Application Conference and Exposition, Shanghai, China, 5–8 November 2014; pp. 903–908. [Google Scholar]
- Capineri, L. A 15 MHz bandwidth, 60 Vpp, low distortion power amplifier for driving high power piezoelectric transducers. Rev. Sci. Instrum. 2014, 85, 104701. [Google Scholar] [CrossRef]
- Bianchi, D.; Quaglia, F.; Mazzanti, A.; Svelto, F. Analysis and Design of a High Voltage Integrated Class-B Amplifier for Ultra-Sound Transducers. IEEE Trans. Circuits Syst. I Regul. Pap. 2014, 61, 1942–1951. [Google Scholar] [CrossRef]
- Ku, P.-C.; Shih, K.-Y.; Lu, L.-H. A high-voltage DAC-based transmitter for coded signals in high frequency ultrasound imaging applications. IEEE Trans. Circuits Syst. I Regul. Pap. 2018, 65, 2797–2809. [Google Scholar] [CrossRef]
- Jian-Xing, W.; Yi-Chun, D.; Chia-Hung, L.; Pei-Jarn, C.; Tainsong, C. A Novel Bipolar Pulse Generator for High-Frequency Ultrasound System. In Proceedings of the 2013 IEEE International Ultrasonics Symposium (IUS), Prague, Czech Republic, 21–25 July 2013; pp. 1571–1574. [Google Scholar]
- Razavi, B. Design of Analog CMOS Integrated Circuits; McGraw-Hill Science: New York, NY, USA, 2016. [Google Scholar]
- Cripps, S.C. Advanced Techniques in RF Power Amplifier Design; Artech House: Norwood, MA, USA, 2002. [Google Scholar]
- Nielsen, D.; Knott, A.; Andersen, M.A.E. A High-Voltage Class D Audio Amplifier for Dielectric Elastomer Transducers. In Proceedings of the 2014 IEEE Applied Power Electronics Conference and Exposition—APEC 2014, Fort Worth, TX, USA, 16–20 March 2014; pp. 3278–3283. [Google Scholar]
- Agbossou, K.; Dion, J.-L.; Carignan, S.; Abdelkrim, M.; Cheriti, A. Class D Amplifier for a Power Piezoelectric Load. IEEE Trans. Ultrason. Ferroelectr. Freq. Control 2000, 47, 1036–1041. [Google Scholar] [CrossRef]
- Christoffersen, C.; Wong, W.; Pichardo, S.; Togtema, G.; Curiel, L. Class-DE ultrasound transducer driver for HIFU therapy. IEEE Trans. Biomed. Circuits Syst. 2016, 10, 375–382. [Google Scholar] [CrossRef]
- Lewis, G.K.L., Jr.; Olbricht, W.L. Design and characterization of a high-power ultrasound driver with ultralow-output impedance. Rev. Sci. Instrum. 2009, 80, 114704. [Google Scholar] [CrossRef] [PubMed]
- Yuan, T.; Dong, X.; Shekhani, H.; Li, C.; Maida, Y.; Tou, T.; Uchino, K. Driving an inductive piezoelectric transducer with class E inverter. Sens. Actuators A 2017, 261, 219–227. [Google Scholar] [CrossRef]
- Doherty, W.H. A new high efficiency power amplifier for modulated waves. Proc. IRE 1936, 24, 1163–1182. [Google Scholar] [CrossRef]
- Grebennikov, A.; Sokal, N.O.; Franco, M.J. Switchmode RF Power Amplifiers; Newnes: Amsterdam, The Netherlands, 2011. [Google Scholar]
- Kang, J.; Yu, D.; Min, K.; Kim, B. A ultra-high PAE Doherty amplifier basedon 0.13um CMOS process. IEEE Microw. Wirel. Compon. Lett. 2006, 16, 505–507. [Google Scholar] [CrossRef]
- Kazimierczuk, M.K. RF Power Amplifier; John Wiley & Sons: Hoboken, NJ, USA, 2014. [Google Scholar]
- Choi, H. Development of a Class-C Power Amplifier with Diode Expander Architecture for Point-of-Care Ultrasound Systems. Micromachines 2019, 10, 697. [Google Scholar] [CrossRef]
- Choi, H. Development of negative-group-delay circuit for high-frequency ultrasonic transducer applications. Sens. Actuators A 2019, 299, 111616. [Google Scholar] [CrossRef]
- Pornpromlikit, S.; Jeong, J.; Presti, C.D.; Scuderi, A.; Asbeck, P.M. A watt-level stacked-FET linear power amplifier in silicon-on-insulator CMOS. IEEE Trans. Microw. Theory Tech. 2010, 58, 57–64. [Google Scholar] [CrossRef]
- Choi, H.; Ryu, J.-M.; Choe, S.-W. A novel therapeutic instrument using an ultrasound-light-emitting diode with an adjustable telephoto lens for suppression of tumor cell proliferation. Measurement 2019, 147, 106865. [Google Scholar] [CrossRef]
- Colantonio, P.; Giannini, F.; Limiti, E. High Efficiency RF and Microwave Solid State Power Amplifiers; Wiley Online Library: Hoboken, NJ, USA, 2009. [Google Scholar]
- Golio, M.; Golio, J. RF and Microwave Circuits, Measurements, and Modeling; CRC Press: Boca Raton, FL, USA, 2018. [Google Scholar]
- Sedra, A.S.; Smith, K.C.; Carusone, T.C.; Gaudet, V. Microelectronic Circuits; Oxford University Press: New York, NY, USA, 2016. [Google Scholar]
- Allen, P.E.; Holberg, D.R. CMOS Analog Circuit Design; Oxford University Press: Oxford, UK, 2002. [Google Scholar]
- Huijsing, J.; Steyaert, M.; Van Roermund, A.H. Analog Circuit Design: Sensor and Actuator Interface Electronics, Integrated High-Voltage Electronics and Power Management, Low-Power and High-Resolution ADC’s; Springer Science & Business Media: Berlin, Germany, 2013. [Google Scholar]
- Choi, H.; Park, C.; Kim, J.; Jung, H. Bias-Voltage Stabilizer for HVHF Amplifiers in VHF Pulse-Echo Measurement Systems. Sensors 2017, 17, 2425. [Google Scholar] [CrossRef]
- Choi, H.; Woo, P.C.; Yeom, J.-Y.; Yoon, C. Power MOSFET Linearizer of a High-Voltage Power Amplifier for High-Frequency Pulse-Echo Instrumentation. Sensors 2017, 17, 764. [Google Scholar] [CrossRef]
- Davidse, J. Analog Electronic Circuit Design; Prentice Hall: Upper Saddle River, NJ, USA, 1991. [Google Scholar]
- Choi, H.; Yoon, C.; Yeom, J.-Y. A Wideband High-Voltage Power Amplifier Post-Linearizer for Medical Ultrasound Transducers. Appl. Sci. 2017, 7, 354. [Google Scholar] [CrossRef]
- Kim, K.; Choi, H. Novel Bandwidth Expander Supported Power Amplifier for Wideband Ultrasound Transducer Devices. Sensors 2021, 21, 2356. [Google Scholar] [CrossRef] [PubMed]
- You, K.; Choi, H. Inter-Stage Output Voltage Amplitude Improvement Circuit Integrated with Class-B Transmit Voltage Amplifier for Mobile Ultrasound Machines. Sensors 2020, 20, 6244. [Google Scholar] [CrossRef]
- Kingsley, N.; Guerci, J.R. Radar RF Circuit Design; Artech House: Norwood, MA, USA, 2016. [Google Scholar]
- Grebennikov, A. RF and Microwave Power Amplifier Design; McGraw-Hill: New York, NY, USA, 2005. [Google Scholar]
- Choi, H. Novel dual-resistor-diode limiter circuit structures for high-voltage reliable ultrasound receiver systems. Technol. Health Care 2022, 30, 513–520. [Google Scholar] [CrossRef] [PubMed]
- Baker, R.J. CMOS: Circuit Design, Layout, and Simulation; John Wiley & Sons: Hoboken, NJ, USA, 2008. [Google Scholar]
- Choi, H.; Li, X.; Lau, S.-T.; Hu, C.; Zhou, Q.; Shung, K.K. Development of Integrated Preamplifier for High-Frequency Ultrasonic Transducers and Low-Power Handheld Receiver. IEEE Trans. Ultrason. Ferroelectr. Freq. Control 2011, 58, 2646–2658. [Google Scholar] [CrossRef]
- Kim, K.; Choi, H. High-efficiency high-voltage class F amplifier for high-frequency wireless ultrasound systems. PLoS ONE 2021, 16, e02490342021. [Google Scholar] [CrossRef] [PubMed]
- Kim, K.; Choi, H. A New Approach to Power Efficiency Improvement of Ultrasonic Transmitters via a Dynamic Bias Technique. Sensors 2021, 21, 2795. [Google Scholar] [CrossRef]
- Choi, H.; Yeom, J.-Y.; Ryu, J.-M. Development of a Multiwavelength Visible-Range-Supported Opto–Ultrasound Instrument Using a Light-Emitting Diode and Ultrasound Transducer. Sensors 2018, 18, 3324. [Google Scholar] [CrossRef] [PubMed]
- Choi, H. Pre-Matching Circuit for High-Frequency Ultrasound Transducers. Sensors 2022, 22, 8861. [Google Scholar] [CrossRef] [PubMed]
- Jung, U.; Choi, J.H.; Choo, H.T.; Kim, G.U.; Ryu, J.; Choi, H. Fully Customized Photoacoustic System Using Doubly Q-Switched Nd: YAG Laser and Multiple Axes Stages for Laboratory Applications. Sensors 2022, 22, 2621. [Google Scholar] [CrossRef]
- Jung, U.; Choi, H. Active echo signals and image optimization techniques via software filter correction of ultrasound system. Appl. Acoust. 2022, 188, 108519. [Google Scholar] [CrossRef]
- Jeong, J.J.; Choi, H. An impedance measurement system for piezoelectric array element transducers. Measurement 2017, 97, 138–144. [Google Scholar] [CrossRef]
- Choi, H.; Jung, H.; Shung, K.K. Power Amplifier Linearizer for High Frequency Medical Ultrasound Applications. J. Med. Biol. Eng. 2015, 35, 226–235. [Google Scholar] [CrossRef] [PubMed]










| Input Power (dBm) | Gain (dB) | ||
|---|---|---|---|
| Main Power Amplifier | Auxiliary Power Amplifier | Doherty Power Amplifier | |
| −12 | 29.51 | 2.78 | 31.66 |
| −9 | 29.56 | 3.36 | 32.52 |
| −6 | 29.57 | 4.14 | 33.69 |
| −3 | 29.56 | 5.67 | 34.45 |
| 0 | 29.60 | 8.05 | 34.78 |
| +3 | 29.42 | 11.40 | 35.56 |
| +6 | 29.45 | 15.17 | 35.56 |
| +9 | 29.44 | 18.56 | 34.72 |
| +12 | 29.04 | 20.95 | 33.71 |
| +15 | 28.74 | 22.40 | 32.36 |
| +18 | 27.71 | 22.69 | 31.39 |
| +21 | 25.44 | 22.08 | 30.04 |
| +24 | 22.92 | 19.95 | 28.57 |
| +27 | 20.21 | 20.04 | 26.06 |
| Input Power (dBm) | Output Power (dBm) | ||
|---|---|---|---|
| Main Power Amplifier | Auxiliary Power Amplifier | Doherty Power Amplifier | |
| −12 | 7.51 | −19.22 | 12.66 |
| −9 | 10.56 | −15.64 | 15.72 |
| −6 | 13.57 | −11.86 | 18.89 |
| −3 | 16.56 | −7.33 | 21.99 |
| 0 | 19.60 | −1.950 | 25.22 |
| +3 | 22.42 | 4.400 | 28.56 |
| +6 | 25.45 | 11.70 | 31.56 |
| +9 | 28.44 | 17.56 | 33.72 |
| +12 | 31.04 | 22.95 | 35.71 |
| +15 | 33.74 | 27.40 | 37.36 |
| +18 | 35.71 | 30.69 | 39.39 |
| +21 | 36.44 | 33.08 | 41.04 |
| +24 | 36.92 | 33.95 | 42.57 |
| +27 | 37.21 | 37.04 | 43.06 |
| Input Power (dBm) | Main Power Amplifier | PAE (%) | |
|---|---|---|---|
| Auxiliary Power Amplifier | Doherty Power Amplifier | ||
| −12 | 0.26 | 0.17 | 0.0011 |
| −9 | 0.52 | 0.32 | 0.0015 |
| −6 | 0.61 | 0.61 | 0.01 |
| −3 | 0.81 | 1.18 | 0.54 |
| 0 | 1.01 | 2.49 | 2.15 |
| +3 | 2.02 | 6.33 | 3.41 |
| +6 | 3.89 | 9.38 | 7.24 |
| +9 | 12.72 | 12.46 | 15.00 |
| +12 | 18.79 | 16.55 | 26.97 |
| +15 | 30.26 | 21.98 | 42.04 |
| +18 | 35.45 | 29.32 | 53.62 |
| +21 | 40.72 | 33.33 | 57.64 |
| +24 | 45.66 | 39.48 | 48.16 |
| +27 | 48.25 | 40.99 | 57.24 |
| Amplitude (Vp-p) | −6 dB BW (%) | HD2 (dB) | HD3 (dB) | HD4 (dB) | THD (dB) | |
|---|---|---|---|---|---|---|
| Main Power Amplifier | 0.6175 | 13.32 | −21.75 | −51.55 | −56.40 | −43.48 |
| Auxiliary Power Amplifier | 0.5448 | 11.50 | −29.02 | −52.92 | −63.50 | −58.00 |
| Doherty Power Amplifier | 0.9668 | 14.32 | −35.09 | −60.82 | −68.44 | −70.15 |
| Circuit Architecture | Output Power (dBm) | Output Power (W) | Output Voltage (V) | Center Frequency or −3 dB BW (MHz) | Gain (dB) | HD2 (dB) | HD3 (dB) | HD4 (dB) | THD (dB) | PAE (%) | Efficiency (%) | Applications | |
|---|---|---|---|---|---|---|---|---|---|---|---|---|---|
| [28] | Class-B | 1120 | 396 | 0.03 | Parametric Transducer | ||||||||
| [29] | Class-B | 3.09 | 27.25 | 10 | 5.66 | Piezoelectric Actuator | |||||||
| [30] | Class-B | 90 | 6.5 | Piezoelectric Transducer | |||||||||
| [31] | Class-AB | 31.5 | 18.5 | Ultrasound Imaging | |||||||||
| [32] | Class-AB | 200 | 50 | Ultrasound Imaging | |||||||||
| [35] | Class-D | 125 | 0.035 | 43.5 | Dielectric Transducer | ||||||||
| [36] | Class-D | 0.1 | 95 | Piezoelectric Load | |||||||||
| [37] | Class-DE | 0.8 | 20 | 1.1 | −16.4 | HIFU Therapy | |||||||
| [38] | Class-E | 100 | 1.54 | High Power Driver | |||||||||
| [39] | Class-E | 0.219 | 0.04 | Piezoelectric Transducer | |||||||||
| This Work | Doherty | 35.71 | 25 | 33.71 | −35.09 | −60.82 | −68.44 | −70.15 | 57.24 | Piezoelectric Transducer |
Disclaimer/Publisher’s Note: The statements, opinions and data contained in all publications are solely those of the individual author(s) and contributor(s) and not of MDPI and/or the editor(s). MDPI and/or the editor(s) disclaim responsibility for any injury to people or property resulting from any ideas, methods, instructions or products referred to in the content. |
© 2023 by the author. Licensee MDPI, Basel, Switzerland. This article is an open access article distributed under the terms and conditions of the Creative Commons Attribution (CC BY) license (https://creativecommons.org/licenses/by/4.0/).
Share and Cite
Choi, H. A Doherty Power Amplifier for Ultrasound Instrumentation. Sensors 2023, 23, 2406. https://doi.org/10.3390/s23052406
Choi H. A Doherty Power Amplifier for Ultrasound Instrumentation. Sensors. 2023; 23(5):2406. https://doi.org/10.3390/s23052406
Chicago/Turabian StyleChoi, Hojong. 2023. "A Doherty Power Amplifier for Ultrasound Instrumentation" Sensors 23, no. 5: 2406. https://doi.org/10.3390/s23052406
APA StyleChoi, H. (2023). A Doherty Power Amplifier for Ultrasound Instrumentation. Sensors, 23(5), 2406. https://doi.org/10.3390/s23052406
