Opera 2015 Project: Accurate Measurement Equipment for Earthquake Electromagnetic Emissions and Radio Seismic Indicator
Abstract
1. Introduction
2. Opera Project Description and Instrumentation
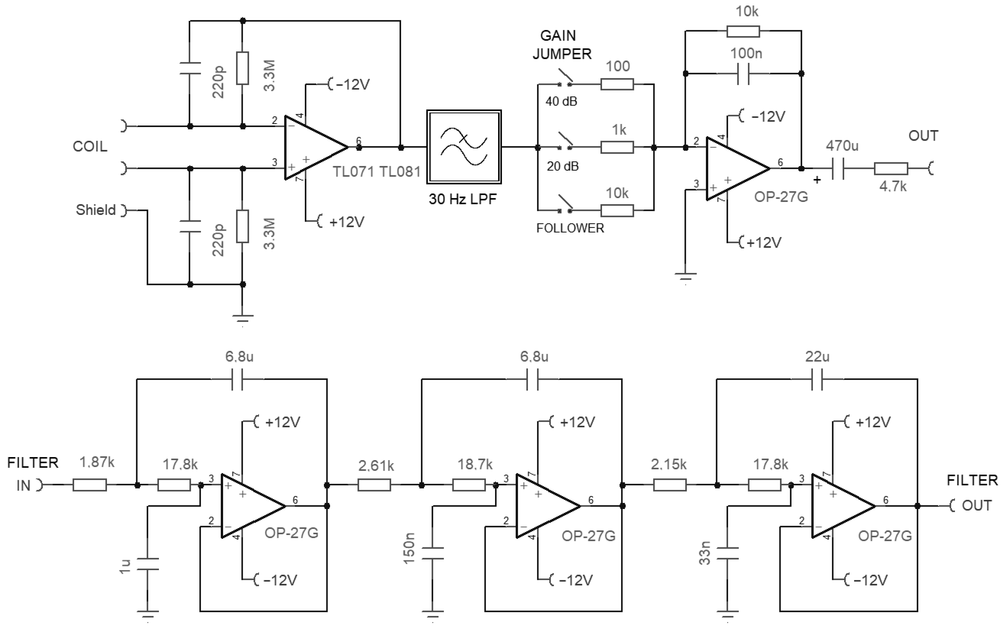
2.1. Induction Coil
- a Chebychev 30 Hz 6-pole low-pass filter (LPF) (visible as three cascaded cells between “Filter in” and “Filter out” in Figure 3) implemented in a Sallen–Key architecture; it ensures 44 dB of attenuation at the 50 Hz disturbing frequency with a well-usable bandwidth around and above the Schumann resonance.
- the input current noise is quite low, being a CMOS architecture (the reason for the selection), which well matches the moderately large source impedance represented by the coil reactance and resistance (about 100 k for the former, given by the 1650 H inductance at 10 Hz, and 11,220 for the latter); this amounts to only 1 nV/, which is negligible;
- the thermal noise of the winding resistance, , for the said 11,220 corresponds to nV/.
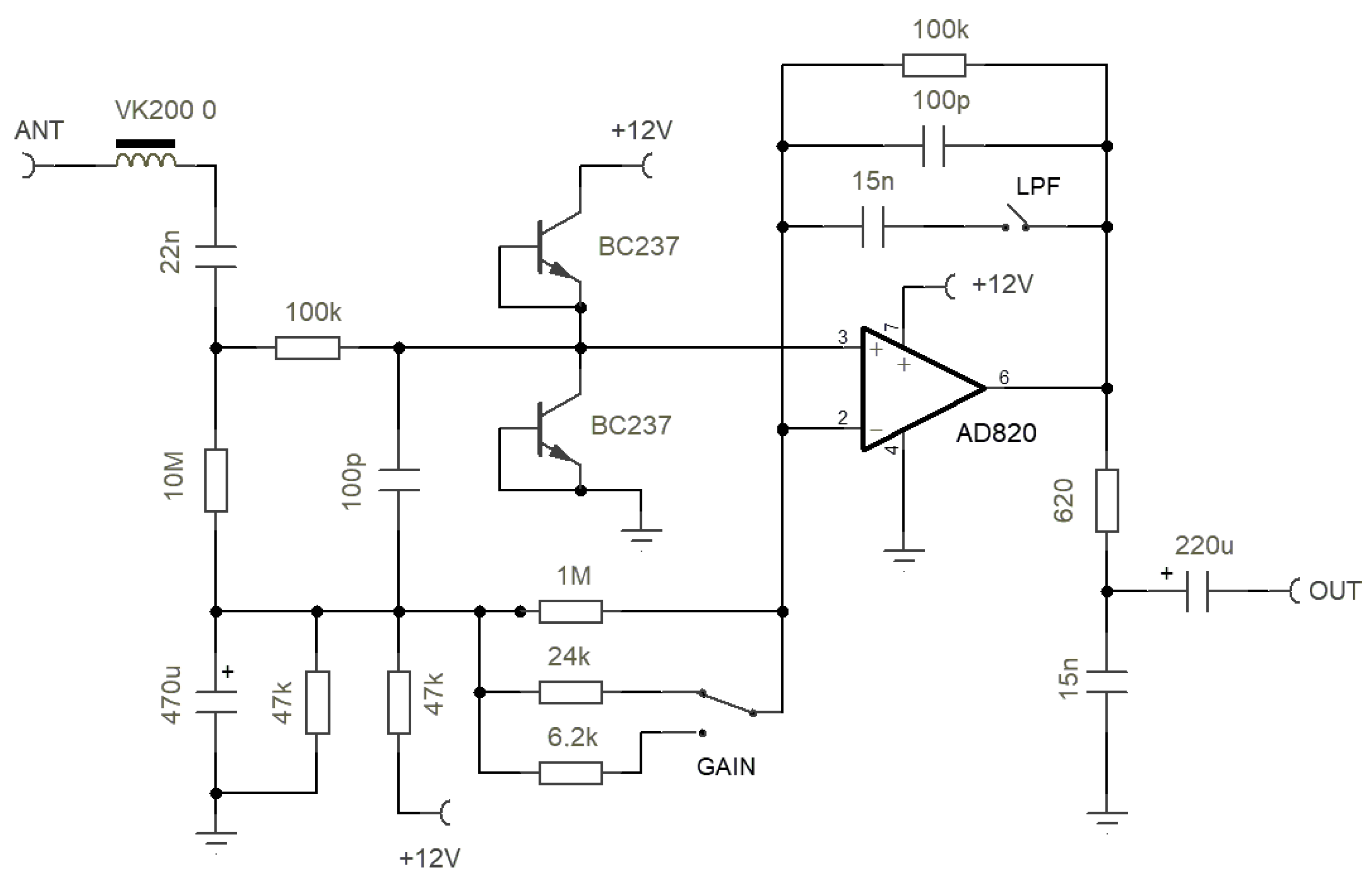
2.2. Electric Field Sensor
- the OA input voltage noise at 10 Hz, at 1 Hz, and overall over the to 10 Hz frequency interval;
- the input current noise, , is quite low for a CMOS architecture (the reason for the selection): overall over the Hz to 10 Hz; this well withstands the large input and source impedance represented by the antenna reactance and the 10 M resistor, resulting in about Vpp/, remaining negligible with respect to the noise voltage , even including the increasing antenna reactance at lower frequencies;
- the thermal noise of the 10 M input resistor corresponding to V/ representing the largest noise contribution.
2.3. Geophone
2.4. Data Acquisition System
2.5. Software
3. Dataset of Recorded Events
4. Signals and Post-Processing
5. Radio Seismic Indicator
6. Conclusions
- a radio-seismic indicator (such as the RI defined in this work and used in the Opera 2015 project) is useful to establish the possibility of receiving and recognizing the precursors, assigning a weight to each event, as studying all the earthquakes on a global scale is useless;
- the minimum condition necessary for the detection of a precursor, using our method, comes with an RI value of at least dBe;
- for these reasons, radio seismic precursors cannot be detected on a global scale, even for medium-intensity earthquakes with a magnitude of up to 6;
- a monitoring station located in an urban area has almost no chance of detecting radio precursors due to the abundance of human-made noise sources, which are also quite variable;
- it is unlikely, in light of these considerations, that the general prediction of earthquakes could be imminent unless monitoring stations happen to be very close to the affected area.
Author Contributions
Funding
Institutional Review Board Statement
Informed Consent Statement
Data Availability Statement
Acknowledgments
Conflicts of Interest
References
- Fraser-Smith, A.; Bannister, P. Reception of ELF signals at antipodal distances. Radio Sci. 1998, 33, 83–88. [Google Scholar] [CrossRef]
- Schekotov, A.; Fedorov, E.; Molchanov, O.; Hayakawa, M. Low frequency electromagnetic precursors as a prospect for earthquake prediction. In Earthquake Prediction Studies: Seismo Electromagnetics; Hayakawa, M., Ed.; Terrapub: Tokyo, Japan, 2013; pp. 81–99. [Google Scholar]
- Shrivastava, A. Are pre-seismic ULF electromagnetic emissions considered as a reliable diagnostics for earthquake prediction? Curr. Sci. 2014, 107, 596–600. [Google Scholar]
- Zhao, S.; Shen, X.; Liao, L.; Zhima, Z.; Zhou, C.; Wang, Z.; Cui, J.; Lu, H. Investigation of Precursors in VLF Subionospheric Signals Related to Strong Earthquakes (M > 7) in Western China and Possible Explanations. Remote Sens. 2020, 12, 3563. [Google Scholar] [CrossRef]
- Chen, H.; Han, P.; Hattori, K. Recent Advances and Challenges in the Seismo-Electromagnetic Study: A Brief Review. Remote Sens. 2022, 14, 5893. [Google Scholar] [CrossRef]
- Fraser-Smith, A.; Bernardi, A.; McGill, P.; Ladd, M.; Helliwell, R.; Villard, O., Jr. Low-frequency magnetic field measurements near the epicenter of the Ms 7.1 Loma Prieta earthquake. Geophys. Res. Lett. 1990, 17, 1465–1468. [Google Scholar] [CrossRef]
- Uyeda, S.; Hayakawa, M.; Nagao, T.; Molchanov, O.; Hattori, K.; Orihara, Y.; Gotoh, K.; Akinaga, Y.; Tanaka, H. Electric and magnetic phenomena observed before the volcano-seismic activity in 2000 in the Izu Island Region, Japan. Proc. Natl. Acad. Sci. USA 2002, 99, 7352–7355. [Google Scholar] [CrossRef] [PubMed]
- Dong, Y.; Gao, C.; Long, F.; Yan, Y. Suspected Seismo-Ionospheric Anomalies before Three Major Earthquakes Detected by GIMs and GPS TEC of Permanent Stations. Remote Sens. 2021, 14, 20. [Google Scholar] [CrossRef]
- Su, Y.C.; Sha, J. A Study of Possible Correlations between Seismo-Ionospheric Anomalies of GNSS Total Electron Content and Earthquake Energy. Remote Sens. 2022, 14, 1155. [Google Scholar] [CrossRef]
- Asaly, S.; Gottlieb, L.A.; Inbar, N.; Reuveni, Y. Using Support Vector Machine (SVM) with GPS Ionospheric TEC Estimations to Potentially Predict Earthquake Events. Remote Sens. 2022, 14, 2822. [Google Scholar] [CrossRef]
- Pulinets, S.A.; Ouzounov, D.; Ciraolo, L.; Singh, R.; Cervone, G.; Leyva, A.; Dunajecka, M.; Karelin, A.V.; Boyarchuk, K.A.; Kotsarenko, A. Thermal, atmospheric and ionospheric anomalies around the time of the Colima M7.8 earthquake of 21 January 2003. Ann. Geophys. 2006, 24, 835–849. [Google Scholar] [CrossRef]
- Dautermann, T.; Calais, E.; Haase, J.; Garrison, J. Investigation of ionospheric electron content variations before earthquakes in southern California, 2003–2004. J. Geophys. Res. 2007, 112. [Google Scholar] [CrossRef]
- Zhu, F.; Su, F.; Lin, J. Statistical Analysis of TEC Anomalies Prior to M6.0+ Earthquakes During 2003–2014. Pure Appl. Geophys. 2018, 175, 3441–3450. [Google Scholar] [CrossRef]
- Oikonomou, C.; Haralambous, H.; Pulinets, S.; Khadka, A.; Paudel, S.R.; Barta, V.; Muslim, B.; Kourtidis, K.; Karagioras, A.; İnyurt, S. Investigation of Pre-Earthquake Ionospheric and Atmospheric Disturbances for Three Large Earthquakes in Mexico. Geosciences 2020, 11, 16. [Google Scholar] [CrossRef]
- Romero, R. Osservatorio Permanente Emissioni Radiosismiche (Radio-Seismic Emission Permanent Observatory). 2015. Available online: http://www.vlf.it/opera_2015/opera_2015.html (accessed on 15 February 2023).
- Nickolaenko, A.P.; Schekotov, A.Y.; Hayakawa, M.; Romero, R.; Izutsu, J. Electromagnetic manifestations of Tonga eruption in Schumann resonance band. J. Atmos. Sol.-Terr. Phys. 2022, 237, 105897. [Google Scholar] [CrossRef]
- Karakelian, D.; Klemperer, S.L.; Fraser-Smith, A.C.; Beroza, G.C. A Transportable System for Monitoring Ultralow Frequency Electromagnetic Signals Associated with Earthquakes. Seismol. Res. Lett. 2000, 71, 423–436. [Google Scholar] [CrossRef]
- Lviv Center of Institute for Space Research—State Space Agency of Ukraine. Induction Magnetometer for Geophysical Applications LEMI-120. Available online: https://www.isr.lviv.ua/LEMI-120-eng.pdf (accessed on 2 January 2023).
- Tumanski, S. Induction coil sensors—A review. Meas. Sci. Technol. 2007, 18, R31–R46. [Google Scholar] [CrossRef]
- Laundal, K.M.; Richmond, A.D. Magnetic Coordinate Systems. Space Sci. Rev. 2016, 206, 27–59. [Google Scholar] [CrossRef]
- Emmert, J.T.; Richmond, A.D.; Drob, D.P. A computationally compact representation of Magnetic-Apex and Quasi-Dipole coordinates with smooth base vectors. J. Geophys. Res. Space Phys. 2010, 115. [Google Scholar] [CrossRef]
- British Geological Survey. Geomagnetic Coordinate Calculator. Available online: http://www.geomag.bgs.ac.uk/data_service/models_compass/coord_calc.html (accessed on 2 January 2023).
- British Geological Survey. International Geomagnetic Reference Field (IGRF). Available online: http://www.geomag.bgs.ac.uk/research/modelling/IGRF.html (accessed on 2 January 2023).
- Alken, P.; Thébault, E.; Beggan, C.D.; Amit, H.; Aubert, J.; Baerenzung, J.; Bondar, T.N.; Brown, W.J.; Califf, S.; Chambodut, A.; et al. International Geomagnetic Reference Field: The thirteenth generation. Earth Planets Space 2021, 73. [Google Scholar] [CrossRef]
- Mariscotti, A. A Magnetic Field Probe With MHz Bandwidth and 7-Decade Dynamic Range. IEEE Trans. Instrum. Meas. 2009, 58, 2643–2652. [Google Scholar] [CrossRef]
- Texas Instrument. TL07xx Low-Noise FET-Input Operational Amplifiers; Texas Instrument: Dallas, TX, USA, 2021. [Google Scholar]
- Texas Instrument. TL08xx FET-Input Operational Amplifiers; Texas Instrument: Dallas, TX, USA, 2021. [Google Scholar]
- Hao, H.; Wang, H.; Chen, L.; Wu, J.; Qiu, L.; Rong, L. Initial Results from SQUID Sensor: Analysis and Modeling for the ELF/VLF Atmospheric Noise. Sensors 2017, 17, 371. [Google Scholar] [CrossRef]
- Angelopoulos, V. The THEMIS Mission. Space Sci. Rev. 2008, 141, 5–34. [Google Scholar] [CrossRef]
- Sharma, S.; Swati; Singh, R.P.; Pundhir, D.; Singh, B. Lithospheric Electromagnetic Emissions Associated with Some Major Earthquakes Occurred in Indian Subcontinent. Geomagn. Aeron. 2021, 61, 619–631. [Google Scholar] [CrossRef]
- Kittmann, A.; Durdaut, P.; Zabel, S.; Reermann, J.; Schmalz, J.; Spetzler, B.; Meyners, D.; Sun, N.X.; McCord, J.; Gerken, M.; et al. Wide Band Low Noise Love Wave Magnetic Field Sensor System. Sci. Rep. 2018, 8, 278. [Google Scholar] [CrossRef] [PubMed]
- Ripka, P. Magnetic Sensors and Magnetometers; Artech House: London, UK, 2001. [Google Scholar]
- Analog Devices. AD820: Single Supply, Rail to Rail Low Power FET-Input Op Amp; Analog Devices: Wilmington, MA, USA, 2002. [Google Scholar]
- Analog Devices. OP27: Low Noise Precision Operational Amplifier; Analog Devices: Wilmington, MA, USA, 2015. [Google Scholar]
- Input/Output Inc. SM-4 Geophone Element; Input/Output Inc.: Stafford, TX, USA, 2006. [Google Scholar]
- DL4YHF. Amateur Radio Software: Audio Spectrum Analyzer (Spectrum Lab). Available online: https://www.qsl.net/dl4yhf/spectra1.html (accessed on 2 January 2023).
- Kushwah, V.; Singh, V.; Singh, B. Ultra Low Frequency (ULF) amplitude anomalies associated with the recent Pakistan earthquake of 8 October, 2005. J. Indian Geophys. Union 2007, 11, 197–207. [Google Scholar]
- Akinaga, Y.; Hattori, K.; Hayakawa, M.; Yumoto, K. ULF emissions associated with earthquakes in Kyushu. Intern. Symp. Antennas Propag. 2000, 99, 36–46. [Google Scholar] [CrossRef]
- Hattori, K. ULF geomagnetic field measurements in Japan and some recent results associated with Iwateken Nairiku Hokubu earthquake in 1998. Phys. Chem. Earth 2004, 29, 481–494. [Google Scholar] [CrossRef]
- Hayakawa, M.; Ohta, K.; Nickolaenko, A.; Ando, Y. Anomalous effect in Schumann resonance phenomena observed in Japan, possibly associated with the Chi-Chi earthquake in Taiwan. Ann. Geophys. 2005, 23, 1335–1346. [Google Scholar] [CrossRef]
- Schekotov, A.; Hayakawa, M. Ultra-Low-Frequency Magnetic Field Depression for Three Huge Oceanic Earthquakes in Japan and in the Kurile Islands. In Proceedings of the IEICE International Symposium on Electromagnetic Compatibility, Tokyo, Japan, 12–16 May 2014. [Google Scholar] [CrossRef]
- Ahadi, S.; Puspito, N.; Ibrahim, G.; Saroso, S.; Yumoto, K.; Muzli, M. Anomalous ULF Emissions and Their Possible Association with the Strong Earthquakes in Sumatra, Indonesia, during 2007–2012. J. Math. Fundam. Sci. 2015, 47, 84–103. [Google Scholar] [CrossRef]
- Hayakawa, M.; Ohta, K.; Sorokin, V.; Yaschenko, A.; Izutsu, J.; Hobara, Y.; Nickolaenko, A. Interpretation in terms of gyrotropic waves of Schumann-resonance-like line emissions observed at Nakatsugawa in possible association with nearby Japanese earthquakes. J. Atmos. Sol.-Terr. Phys. 2010, 72, 1292–1298. [Google Scholar] [CrossRef]
- Chauhan, V.; Singh, O.; Kushwaha, V.; Singha, V.; Singh, B. Ultra-low-frequency (ULF) and total electron content (TEC) anomalies observed at Agra and their association with regional earthquakes. J. Geodyn. 2009, 48, 68–74. [Google Scholar] [CrossRef]
- Chauhan, V.; Singh, O.; Pandey, U.; Singh, B.; Arrora, B.; Rawat, G.; Pathan, B.; Sinha, A.; Sharma, A.; Patil, A. A search for precursors of earthquakes from multi-station ULF observations and TEC measurements in India. Indian J. Radio Space Phys. 2012, 41, 543–556. [Google Scholar]
- Febriani, F.; Han, P.; Yoshino, C.; Hattori, K.; Nurdiyanto, B.; Effendi, N.; Maulana, I.; Gaffar, E. Ultra low frequency (ULF) electromagnetic anomalies associated with large earthquakes in Java Island, Indonesia by using wavelet transform and detrended fluctuation analysis. Nat. Hazards Earth Syst. Sci. 2014, 14, 789–798. [Google Scholar] [CrossRef]
- Kopytenko, Y.; Ismaguilov, V.; Hattori, K.; Hayakawa, M. Anomaly disturbances of the magnetic fields before the strong earthquake in Japan on March 11, 2011. Ann. Geophys. 2012, 55. [Google Scholar] [CrossRef]
- Kanata, B.; Zubaidah, T.; Ramadhani, C.; Irmawati, B. Changes of the geomagnetic signals linked to Tohoku earthquake on March 11th 2011. Int. J. Technol. 2014, 5, 251–258. [Google Scholar] [CrossRef]
- Blitzortung.com Contributors. Network for Lightning and Thunderstorm in Real Time. Available online: https://www.blitzortung.org (accessed on 2 January 2023).
- Institutet för rymdfysik. Kiruna Atmospheric and Geophysical Observatory. Available online: https://www2.irf.se/maggraphs/puls.php (accessed on 2 January 2023).
- University of Oulu. Sodankylä Geophysical Observatory. Available online: https://www.sgo.fi/Data/Pulsation/pulArchive.php (accessed on 2 January 2023).
- Straser, V. Intervals of pulsation of diminishing periods and radio anomalies found before the occurrence of M6+ earthquakes. New Concepts Glob. Tectonics Newsl. 2012, 65, 35–46. [Google Scholar]
- Hattori, K.; Serita, A.; Yoshino, C.; Hayakawa, M.; Isezaki, N. Singular spectral analysis and principal component analysis for signal discrimination of ULF geomagnetic data associated with 2000 Izu Island Earthquake Swarm. Phys. Chem. Earth 2006, 31, 281–291. [Google Scholar] [CrossRef]
- Li, K.; Pan, W. Propagation of SLF/ELF Electromagnetic Waves; Springer Science: Berlin/Heidelberg, Germany, 2013. [Google Scholar]
- Molchanov, O.; Schekotov, A.; Solovieva, M.; Fedorov, E.; Gladyshev, V.; Gordeev, E.; Chebrov, V.; Saltykov, D.; Sinitsin, V.; Hattori, K.; et al. Near-seismic effects in ULF fields and seismo-acoustic emission: Statistics and explanation. Nat. Hazards Earth Syst. Sci. 2005, 5, 1–10. [Google Scholar] [CrossRef]















| Station | Latitude | Longitude | Height (m) | Measurement Equipment |
|---|---|---|---|---|
| IK1QFK, Cumiana (TO), Italy (CMN) | 44.956387 | 7.419848 | 278 | Two orthogonal induction coils, Marconi antenna, geophone, GPS |
| CSP VLF, Rifugio Pontese (TO), Italy (PNT) | 45.495899 | 7.368851 | 2182 | Multi-turn aerial loop, diff. E-field receiver |
| Etna Radio Obs. Nicolosi (CT), Etna Park, Sicily, Italy (ERO) | 37.631177 | 15.022294 | 835 | Induction Coil, Geophone |
| Romagna Obs., Fiumicino (FC) Sogliano al Rubicone (FC), Italy (SGL) | 43.938898 | 12.226351 | 543 | Induction Coil, Geophone |
| Northern Cross Radiotelescope, Medicina (BO), Italy (IRA) | 44.524359 | 11.644978 | 7 | Induction coil, static electric field receiver |
| TORINO VLF Monitoring Station, Turin, Italy (TUR) | 45.066278 | 7.723683 | 246 | Marconi antenna, diff. E-field receiver, flux-gate sensor |
| Station | Dip. Lat. | Long. Dip. | Quasi-Dip. Lat. | Quasi-Dip. Long. | D °East | I °Down | X (nT) | Y (nT) | H (nT) | Z (nT Down) | F (nT) |
|---|---|---|---|---|---|---|---|---|---|---|---|
| CMN | 45.82 | 89.76 | 39.53 | 83.09 | 1.787 (0.148) | 60.923 (0.01) | 22,856 (12.1) | 713 (59.5) | 22,867 (14.0) | 41,124 (41.3) | 47,054 (42.9) |
| PNT | 46.36 | 89.90 | 40.17 | 83.12 | 1.768 (0.15) | 61.451 (0.01) | 22,538 (11.6) | 696 (59.4) | 22,549 (13.4) | 41,446 (41.5) | 47,183 (42.8) |
| ERO | 37.41 | 95.03 | 31.03 | 89.13 | 2.995 (0.118) | 53.267 (0.017) | 26,891 (14.1) | 1407 (56.2) | 26,928 (17.0) | 36,083 (45.5) | 45,023 (46.7) |
| SGL | 44.03 | 94.14 | 38.36 | 87.15 | 2.829 (0.138) | 60.243 (0.015) | 23,317 (9.4) | 1152 (56.7) | 23,345 (12.2) | 40,834 (46.9) | 47,037 (46.8) |
| IRA | 44.69 | 93.76 | 39.04 | 86.71 | 2.731 (0.14) | 60.793 (0.015) | 23,005 (9.2) | 1097 (57.0) | 23,031 (11.9) | 41,197 (46.5) | 47,197 (46.4) |
| TUR | 45.88 | 90.10 | 39.66 | 83.37 | 1.859 (0.148) | 61.054 (0.01) | 22,788 (11.8) | 740 (59.3) | 22,800 (13.7) | 41,224 (41.8) | 47,109 (43.2) |
| SOS | 41.09 | 90.35 | 34.16 | 84.35 | 2.170 (0.132) | 56.194 (0.013) | 25,373 (15.3) | 961 (58.7) | 25,391 (17.5) | 37,920 (40.8) | 45,635 (43.7) |
| VRG | 44.02 | 92.36 | 37.97 | 85.60 | 2.466 (0.14) | 59.798 (0.013) | 23,535 (11.1) | 1013 (57.8) | 23,557 (13.5) | 40,471 (44.6) | 46,828 (45.4) |
| Parameter/Characteristic | Value |
|---|---|
| Inductance (without and with ferrite core) | 23 H, 1650 H |
| Resistance | 11,220 |
| Lower cut-off frequency | Hz |
| Self resonating frequency | 200 Hz |
| Parasitic capacitance (calculated from resonance) | 385 pF |
| Input equivalent noise | nV/ |
| Antenna factor at center band ( 10 Hz) | mV/nT at gain = 0 dB |
| Ferrite core voltage gain | 144 |
| Ferrite core impedance increase | 71 |
| Parameter/Characteristic | Value |
|---|---|
| Frequency range | Hz–15 kHz |
| Gain (selectable) | 0 dB, 12 dB, 24 dB |
| Low-pass filter (selectable) | 100 Hz, 15 kHz |
| Input impedance | 10 M |
| Output impedance | 620 |
| Equivalent input noise | 0.4 V/ |
| ID | Date | UTC | Location | M | Dist. (km) | Depth (km) | RI (dBe) |
|---|---|---|---|---|---|---|---|
| 001 | 10 Jan. 2015 | 23:50:02 | Sicilia sea, Italy | 3.9 | 243 | 20 | −13.1 |
| 002 | 23 Jan. 2015 | 06:51:20 | Pistoia, Italy | 4.3 | 793 | 10 | −22.5 |
| 003 | 28 Jan. 2015 | 15:54:37 | Creete, Greece | 5.2 | 974 | 20 | −11.7 |
| 004 | 31 Jan. 2015 | 06:30:00 | Etna eruption, Italy | — | — | — | — |
| 005 | 6 Feb. 2015 | 08:52:25 | Lipari island, Italy | 4.7 | 119 | 256 | 8.2 |
| 006 | 13 Feb. 2015 | 18:59:16 | Northern Mid-Atlantic | 6.8 | 3962 | 17 | -5.9 |
| 007 | 17 Feb. 2015 | 19:42:53 | Firenze, Italy | 3.9 | 789 | 8 | −34.4 |
| 008 | 4 Mar. 2015 | 00:00:04 | Florence, Italy | 3.7 | 739 | 9 | −30.6 |
| 009 | 27 Mar. 2015 | 23:34:54 | Creete, Greece | 5.4 | 1056 | 74 | −9.7 |
| 010 | 29 Mar. 2015 | 10:48:46 | Calabria, Italy | 3.6 | 116 | 10.7 | −7.9 |
| 011 | 29 Mar. 2015 | 23:48:30 | Papua New Guinea | 7.6 | 14,372 | 20 | 10.7 |
| 012 | 1 Apr. 2015 | 04:58:11 | Forlì, Italy | 3.2 | 780 | 21 | −38.8 |
| 013 | 11 Apr. 2015 | 05:33:13 | Alpi Cozie, Italy | 3.2 | 1035 | 10 | −42.4 |
| 014 | 16 Apr. 2015 | 18:07:43 | Creete, Greece | 6.4 | 1090 | 19 | 4.9 |
| 015 | 20 Apr. 2015 | 01:07:42 | Etna, Italy | 3.6 | 23 | 2.7 | 13.4 |
| 016 | 24 Apr. 2015 | 15:02:54 | Forlì, Italy | 4.0 | 781 | 22 | −26.8 |
| 017 | 25 Apr. 2015 | 06:11:26 | Nepal | 7.7 | 6446 | 10 | 1.22 |
| 018 | 12 May 2015 | 07:05:20 | Nepal | 7.3 | 6592 | 10.2 | −5.1 |
| 019 | 24 May 2015 | 06:00:33 | Aspromonte, Italy | 3.9 | 96 | 62 | −0.9 |
| 020 | 29 May 2015 | 13:07:57 | Adriatic sea, Italy | 4.2 | 596 | 15 | −20.3 |
| 021 | 30 May 2015 | 11:23:02 | Bonin Islands | 7.6 | 10,795 | 675.4 | −7.0 |
| 022 | 9 Jun. 2015 | 01:09:03 | Greece | 5.1 | 736 | 10 | −9.5 |
| 023 | 9 Jun. 2015 | 21:49:49 | Creete, Greece | 5.4 | 1087 | 34.2 | −10.1 |
| 024 | 22 Jul. 2015 | 12:57:43 | Bologna, Italy | 3.7 | 804 | 22 | −31.7 |
| 025 | 2 Aug. 2015 | 06:58:06 | Cosenza, Italy | 4.0 | 206 | 240 | −9.4 |
| 026 | 3 Aug. 2015 | 07:27:48 | Cosenza, Italy | 4.0 | 212 | 26 | −9.8 |
| 027 | 24 Aug. 2015 | 03:43:54 | Forlì-Cesena, Italy | 3.5 | 781 | 9 | −34.3 |
| 028 | 29 Aug. 2015 | 18:47:03 | Slovenia-Italy | 4.0 | 973 | 7 | −29.6 |
| 029 | 10 Sep. 2015 | 07:32:08 | Turin, Italy | 3.1 | 1034 | 11 | −43.9 |
| 030 | 13 Sep. 2015 | 01:04:34 | Florence, Italy | 3.8 | 737 | 9 | −29.0 |
| 031 | 16 Sep. 2015 | 22:54:33 | Near coast of Chile | 8.2 | 11,808 | 9 | 0.8 |
| 032 | 18 Sep. 2015 | 19:24:52 | Pesaro-Urbino, Italy | 3.5 | 705 | 10 | −33.0 |
| 033 | 19 Sep. 2015 | 07:12:47 | Pesaro-Urbino, Italy | 3.7 | 704 | 7 | −29.9 |
| 034 | 20 Sep. 2015 | 22:27:58 | Siracusa, Italy | 3.8 | 74 | 23 | 0.9 |
| 035 | 20 Oct. 2015 | 10:35:50 | Modena, Italy | 3.5 | 872 | 7 | −35.7 |
| 036 | 26 Oct. 2015 | 09:09:32 | Hindu Kush, Afghanistan | 7.5 | 4878 | 193 | 1.9 |
| 037 | 1 Nov. 2015 | 07:52:03 | Slovenia-Croatia | 4.8 | 918 | 10 | −16.9 |
| 038 | 6 Nov. 2015 | 04:03:04 | France-Italy | 3.8 | 1031 | 11 | −33.4 |
| 039 | 17 Nov. 2015 | 07:10:08 | Greece | 6.5 | 496 | 10 | 16.6 |
| 040 | 17 Nov. 2015 | 08:33:46 | Greece | 5.3 | 494 | 34 | −1.3 |
| 041 | 18 Nov. 2015 | 12:15:39 | Greece | 5.0 | 509 | 10 | −6.2 |
| 042 | 20 Nov. 2015 | 05:12:24 | Greece | 5.0 | 485 | 10 | −5.6 |
| 043 | 24 Nov. 2015 | 22:50:54 | Peru-Brazil | 7.6 | 10,334 | 624 | −6.4 |
| 044 | 8 Dec. 2015 | 09:28:31 | Catania, Italy | 3.4 | 19 | 2 | 12.9 |
| 045 | 20 Dec. 2015 | 09:46:03 | Sicilian Coast, Italy | 4.2 | 150 | 5 | −2.3 |
| ID | Date | UTC | Location | M | Dist. (km) | (dBe) | Ref. |
|---|---|---|---|---|---|---|---|
| E01 | 7 Dec. 1988 | 11:41 | Spitak, Armenia | 6.9 | 140 | 39.1 | [37] |
| E02 | 17 Oct. 1989 | 4:15 | Mt. Loma Prieta, California | 7.1 | 52 | 55.0 | [6] |
| E03 | 17 Oct. 1989 | 4:15 | Mt. Loma Prieta, California | 7.1 | 7 | 81.1 | [6] |
| E04 | 8 Aug. 1993 | 8:34 | Guam, Japan | 8.0 | 65 | 52.1 | [37] |
| E05 | 17 Feb. 1996 | 5:59 | Biak, Indonesia | 8.2 | 80 | 65.9 | [3] |
| E06 | 26 Mar. 1997 | 8:31 | Kyushu, Kagoshima region, Japan | 6.5 | 64 | 43.3 | [38] |
| E07 | 13 May 1997 | 5:38 | Kyushu, Kagoshima region, Japan | 6.3 | 64 | 40.3 | [38] |
| E08 | 3 Sep. 1998 | 7:58 | Iwate-ken Nairiku-Hokubu, Japan | 6.1 | 15 | 56.2 | [39] |
| E09 | 21 Sep. 1999 | 17:47 | Chi-chi, Taiwan | 7.6 | 2000 | 15.0 | [40] |
| E10 | 23 Oct. 2004 | 8:56 | Chuetsu, Niigata, Japan | 6.8 | 250 | 30.1 | [40] |
| E11 | 8 Oct. 2005 | nd | Muzaffarabad, Kashmir, Pakistan | 7.7 | 908 | 26.8 | [37] |
| E12 | 15 Nov. 2006 | nd | Kuril Island, Japan | 8.3 | 2520 | 11.2 | [41] |
| E13 | 15 Nov. 2006 | nd | Kuril Island, Japan | 8.3 | 750 | 19.1 | [41] |
| E14 | 15 Nov. 2006 | nd | Kuril Island, Japan | 8.3 | 1540 | 14.4 | [41] |
| E15 | 13 Jan. 2007 | nd | Kuril Island, Japan | 8.1 | 850 | 33.6 | [41] |
| E16 | 13 Jan. 2007 | nd | Kuril Island, Japan | 8.1 | 1630 | 25.1 | [41] |
| E17 | 13 Jan. 2007 | nd | Kuril Island, Japan | 8.1 | 2609 | 19.0 | [41] |
| E18 | 6 Mar. 2007 | nd | Singkarak, Sumatra | 6.4 | 79 | 39.1 | [42] |
| E19 | 25 Mar. 2007 | 0:41 | Noto-Hantou peninsula, Japan | 6.9 | 200 | 34.5 | [43] |
| E20 | 4 Oct. 2007 | nd | India/Pakistan/Nepal area | 4.6 | 628 | −14.9 | [44] |
| E21 | 25 Nov. 2007 | nd | India/Pakistan/Nepal area | 4.7 | 172 | 3.4 | [44] |
| E22 | 12 May 2008 | 6:28 | Wenchuan, China | 7.9 | 1251 | 25.6 | [45] |
| E23 | 12 May 2008 | 6:28 | Wenchuan, China | 7.9 | 2376 | 17.2 | [45] |
| E24 | 12 May 2008 | 6:28 | Wenchuan, China | 7.9 | 2496 | 16.6 | [45] |
| E25 | 12 May 2008 | 6:28 | Wenchuan, China | 7.9 | 3368 | 12.7 | [45] |
| E26 | 6 Apr. 2009 | 3:32 | L’Aquila, Italy | 6.3 | 630 | 10.5 | [3] |
| E27 | 16 Aug. 2009 | nd | Mentawai, Sumatra | 6.7 | 208 | 31.0 | [42] |
| E28 | 9 Sep. 2009 | nd | Tasikmalaya, Indonesia | 7.5 | 135 | 48.6 | [46] |
| E29 | 30 Sep. 2009 | nd | Padang, Sumatra | 7.6 | 114 | 38.8 | [42] |
| E30 | 25 Oct. 2010 | nd | Mentawai, Sumatra | 7.8 | 424 | 38.2 | [42] |
| E31 | 11 Mar. 2011 | 5:46 | Tohoku, Japan | 8.9 | 170 | 66.6 | [47] |
| E32 | 11 Mar. 2011 | 5:46 | Tohoku, Japan | 8.9 | 200 | 64.5 | [47] |
| E33 | 11 Mar. 2011 | 5:46 | Tohoku, Japan | 8.9 | 300 | 59.2 | [47] |
| E34 | 11 Mar. 2011 | 5:46 | Tohoku, Japan | 8.9 | 420 | 54.8 | [47] |
| E35 | 11 Mar. 2011 | 5:46 | Tohoku, Japan | 9.0 | 301 | 60.6 | [48] |
| E36 | 11 Mar. 2011 | 5:46 | Tohoku, Japan | 9.0 | 642 | 50.8 | [48] |
| E37 | 11 Mar. 2011 | 5:46 | Tohoku, Japan | 9.0 | 1295 | 41.6 | [48] |
Disclaimer/Publisher’s Note: The statements, opinions and data contained in all publications are solely those of the individual author(s) and contributor(s) and not of MDPI and/or the editor(s). MDPI and/or the editor(s) disclaim responsibility for any injury to people or property resulting from any ideas, methods, instructions or products referred to in the content. |
© 2023 by the authors. Licensee MDPI, Basel, Switzerland. This article is an open access article distributed under the terms and conditions of the Creative Commons Attribution (CC BY) license (https://creativecommons.org/licenses/by/4.0/).
Share and Cite
Romero, R.; Feletti, L.; Re, C.; Mariscotti, A. Opera 2015 Project: Accurate Measurement Equipment for Earthquake Electromagnetic Emissions and Radio Seismic Indicator. Sensors 2023, 23, 2379. https://doi.org/10.3390/s23052379
Romero R, Feletti L, Re C, Mariscotti A. Opera 2015 Project: Accurate Measurement Equipment for Earthquake Electromagnetic Emissions and Radio Seismic Indicator. Sensors. 2023; 23(5):2379. https://doi.org/10.3390/s23052379
Chicago/Turabian StyleRomero, Renato, Luca Feletti, Claudio Re, and Andrea Mariscotti. 2023. "Opera 2015 Project: Accurate Measurement Equipment for Earthquake Electromagnetic Emissions and Radio Seismic Indicator" Sensors 23, no. 5: 2379. https://doi.org/10.3390/s23052379
APA StyleRomero, R., Feletti, L., Re, C., & Mariscotti, A. (2023). Opera 2015 Project: Accurate Measurement Equipment for Earthquake Electromagnetic Emissions and Radio Seismic Indicator. Sensors, 23(5), 2379. https://doi.org/10.3390/s23052379

