Evaluation of Growth Responses of Lettuce and Energy Efficiency of the Substrate and Smart Hydroponics Cropping System
Abstract
:1. Introduction
2. Related Studies
3. Materials and Methods
3.1. Cultivation of Romaine Lettuce (Lactuca sativa L. var. longifolia)
3.1.1. Cultivation System: Substrate Cultivation
3.1.2. Cultivation System: Hydroponic Method Using Nutrient Film Technique
3.1.3. Methodology
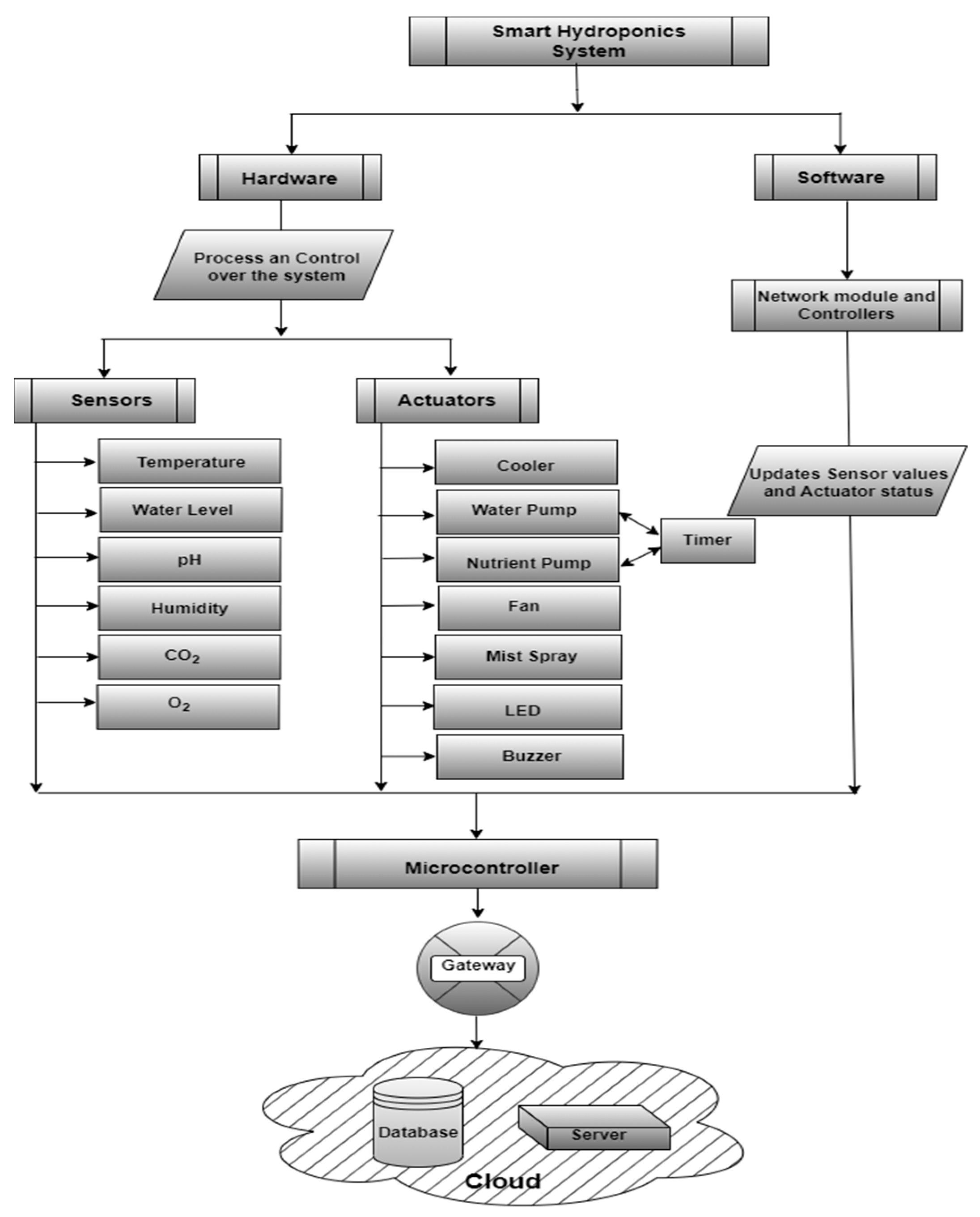
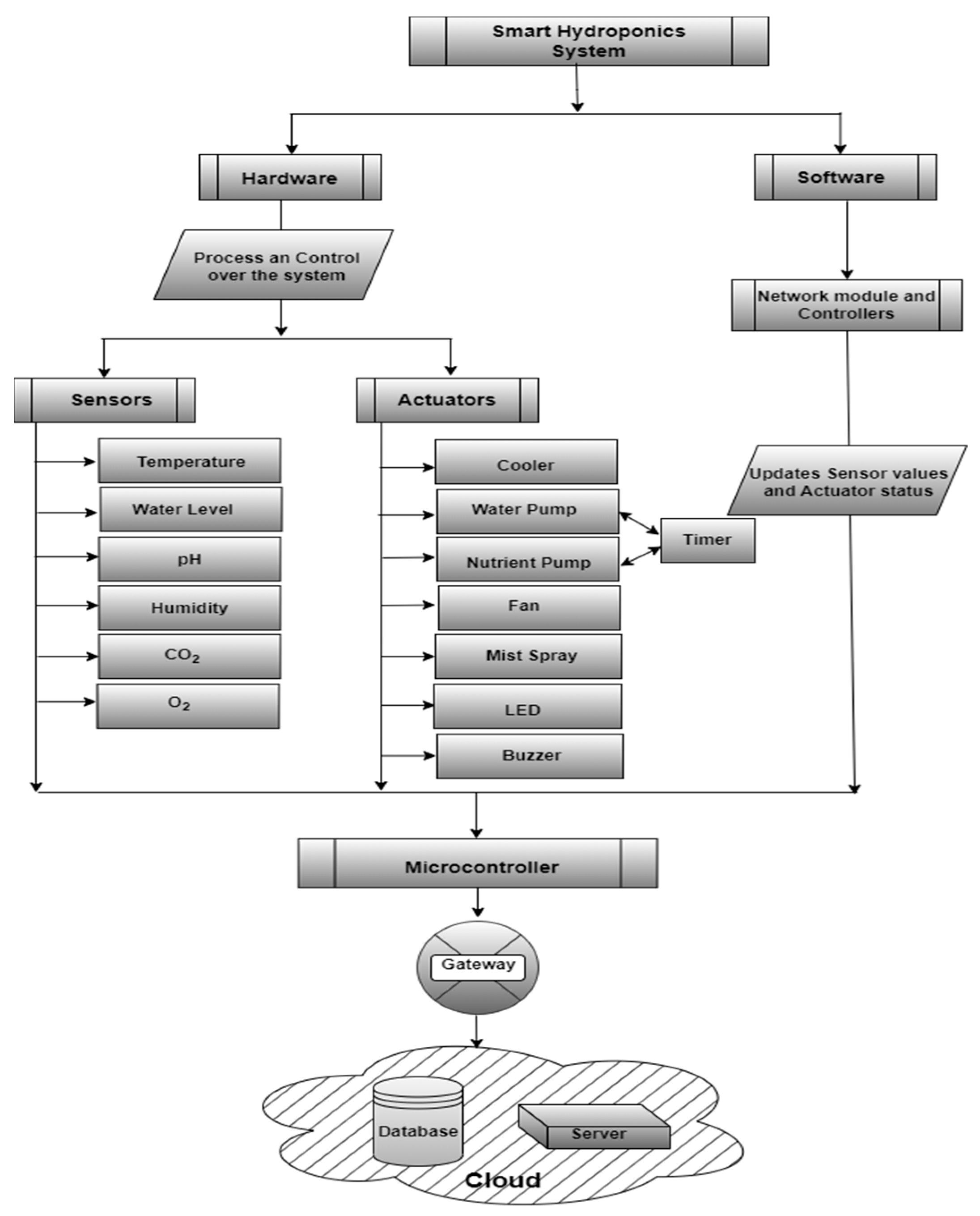
3.1.4. Block Diagram
- Temperature module: The temperature is set in the range of 25 to 30 degrees Celsius which is the most suitable range for lettuce cultivation. The microcontroller fetches and analyses the temperature values from the temperature sensor: (i) If the temperature exceeds 30 degrees Celsius, there are provisions for two exhaust fans and coolers in wet walls in the polyhouse. The temperature is maintained by the operation of these devices and continuous monitoring. As soon as the temperature range is reached, the exhaust fans and coolers are turned off. (ii) No action was taken in this experiment when the temperature was low. This is because this experiment was carried out in September when the temperature does not fall below the tolerable limits for lettuce. Romaine lettuce can tolerate a minimum temperature of up to 18 degrees Celsius. In conditions where the temperature is projected to fall below this level, alternative arrangements for heaters can be set up.
- pH module: The pH value of the pH sensor is set to be between 5.4 to 6.6. The value is fetched by the microcontroller and the following conditions are checked: (i) If the pH value falls below 5.4, pH high solution is added to the water medium until the pH comes within the permissible range. (ii) If the pH value rises above 6.6, pH low solution or nitric acid is added to maintain the balance.
- Humidity module: The microcontroller fetches the humidity values from the humidity sensor: (i) If the humidity is found to be low, mist sprinklers are activated to bring the values within the needed range. The mist sprinklers are turned off as soon as the humidity reaches the set range. (ii) If the humidity is higher than the threshold value, fans are operated for the circulation of dry air.
- Water level sensing module: This sensor module helps determine the water level in the grow tubes. If the amount of water in the grow tubes is nil or below a threshold value for more than a set period, the water pumps are activated and nutrient-rich water starts flowing into the grow tubes. It indicates when a certain quantity of water is to be supplied by the pumps to the system.
- CO2 and O2 level modules: These sensor modules check the CO2 and O2 levels in the hydroponic setup. This helps in knowing how efficient the crop is in terms of refreshing the surrounding air. Whenever the level of CO2 reaches or crosses the range of 1000 ppm or the level of O2 falls below 18%, air purification is processed.
- LED and Buzzer: Light-emitting diodes and a buzzer are the hardware units connected to the smart hydroponic system under study. They notify the user of any change in the existing condition that must be investigated, either automatically or manually.
- Timer: A timer is set in connection with the water and nutrient pumps for their routine functioning.
4. Results and Discussions
4.1. Actual Cultivation Results: Substrate Cultivation vs. Hydroponics
4.2. ‘AquaCrop’ Simulator Results in Substrate Cultivation
4.3. ‘AquaCrop’ Simulator Results in Hydroponic Cultivation
4.4. Comparison of ‘AquaCrop’ Simulator Results: Substrate Cultivation vs. Hydroponics
4.5. Comparison and Verification of Actual Results with the Simulator Results
- Better growth of the crop in a hydroponic setup;
- Less water consumption, leading to less power consumption;
- The involvement of the IoT in the setup makes the system automatic, thereby reducing human intervention.
4.6. Comparison of Energy Consumption: Substrate Cultivation vs. Hydroponics
5. Conclusions and Future Scope
Author Contributions
Funding
Conflicts of Interest
References
- Halgamuge, M.N.; Bojovschi, A.; Fisher, P.M.; Le, T.C.; Adeloju, S.; Murphy, S. Internet of Things and autonomous control for vertical cultivation walls towards smart food growing: A review. Urban For. Urban Green. 2021, 61, 127094. [Google Scholar] [CrossRef]
- Chaudhry, A.R.; Mishra, V.P. A comparative analysis of vertical agriculture systems in residential apartments. In Proceedings of the Advances in Science and Engineering Technology International Conferences (ASET), Dubai, United Arab Emirates, 26 March–10 April 2019; pp. 1–5. [Google Scholar]
- Belista, F.C.; Go, M.P.; Luceñara, L.L.; Policarpio, C.J.; Tan, X.J.; Baldovino, R.G. A smart aeroponic tailored for IoT vertical agriculture using a network connected modular environmental chambers. In Proceedings of the IEEE 10th International Conference on Humanoid, Nanotechnology, Information Technology, Communication, and Control, Environment and Management (HNICEM), Baguio City, Philippines, 29 November–2 December 2018; pp. 1–4. [Google Scholar]
- Kerns, S.C.; Lee, J.L. Automated aeroponics system using IoT for smart farming. In Proceedings of the 8th International Scientific Forum (ISF), Pembroke, MA, USA, 7–8 September 2017; pp. 7–8. [Google Scholar]
- Francis, F.; Vishnu, P.L.; Jha, M.; Rajaram, B. IOT-based automated aeroponics system. In Proceedings of the Intelligent Embedded Systems; Springer: Berlin/Heidelberg, Germany; Singapore, 2018; pp. 337–345. [Google Scholar]
- Karuniawati, S.; Putrada, A.G.; Rakhmatsyah, A. Optimization of grow lights control in IoT-based aeroponic systems with sensor fusion and random forest classification. In Proceedings of the 2021 International Symposium on Electronics and Smart Devices (ISESD), Bandung, Indonesia, 29–30 June 2021; pp. 1–6. [Google Scholar]
- Hemathilake, D.M.; Gunathilake, D.M. High-productive agricultural technologies to fulfill future food demands: Hydroponics, aquaponics, and precision/smart agriculture. In Future Foods; Academic Press: Cambridge, MA, USA, 2022; pp. 555–567. [Google Scholar]
- Vrchota, J.; Pech, M.; Švepešová, I. Precision Agriculture Technologies for Crop and Livestock Production in the Czech Republic. Agriculture 2022, 12, 1080. [Google Scholar] [CrossRef]
- Elegado, A.N. Novel Approaches in Hydroponic Greenhouse Monitoring: A Review of Related Literature. Ph.D. Thesis, Saint Louis University, Baguio City, MO, USA, February 2022. [Google Scholar]
- Shakeel, P.M.; bin Mohd Aboobaider, B.; Salahuddin, L.B. A deep learning-based cow behavior recognition scheme for improving cattle behavior modeling in smart farming. Internet Things 2022, 19, 100539. [Google Scholar] [CrossRef]
- Botero-Valencia, J.S.; Mejia-Herrera, M.; Pearce, J.M. Low-cost climate station for smart agriculture applications with photovoltaic energy and wireless communication. Hardware 2022, 11, e00296. [Google Scholar] [CrossRef] [PubMed]
- Prasath, S.T.; Navaneethan, C. An in-Depth Study of Smart Agriculture Based on Internet of Things and Wireless Sensor Networks. ECS Trans. 2022, 107, 1363. [Google Scholar] [CrossRef]
- Rehman, A.; Saba, T.; Kashif, M.; Fati, S.M.; Bahaj, S.A.; Chaudhry, H. A revisit of internet of things technologies for monitoring and control strategies in smart agriculture. Agronomy 2022, 12, 127. [Google Scholar] [CrossRef]
- Ruengittinun, S.; Phongsamsuan, S.; Sureeratanakorn, P. Applied internet of thing for smart hydroponic farming ecosystem (HFE). In Proceedings of the 10th International Conference on Ubi-Media Computing and Workshops (Ubi-Media), Pattaya, Thailand, 1–4 August 2017; pp. 1–4. [Google Scholar]
- Saraswathi, D.; Manibharathy, P.; Gokulnath, R.; Sureshkumar, E.; Karthikeyan, K. Automation of hydroponics greenhouse farming using IoT. In Proceedings of the International Conference on System, Computation, Automation, and Networking (ICSCA), Pondicherry, India, 6–7 July 2018; pp. 1–4. [Google Scholar]
- Hadinata, A. Internet of Things-based Hydroponic: Literature Review. J. Phys. Conf. Ser. 2021, 2111, 012014. [Google Scholar] [CrossRef]
- Palande, V.; Zaheer, A.; George, K. Fully automated hydroponic system for indoor plant growth. Procedia Comput. Sci. 2018, 129, 482–488. [Google Scholar] [CrossRef]
- Namgyel, T.; Siyang, S.; Khunarak, C.; Pobkrut, T.; Norbu, J.; Chaiyasit, T.; Kerdcharoen, T. IoT-based hydroponic system with supplementary LED light for smart home farming of lettuce. In Proceedings of the 15th International Conference on Electrical Engineering/Electronics, Computer, Telecommunications and Information Technology (ECTI-CON), Chiang Rai, Thailand, 18–21 July 2018; pp. 221–224. [Google Scholar]
- Mehra, M.; Saxena, S.; Sankaranarayanan, S.; Tom, R.J.; Veeramanikandan, M. IoT based hydroponics system using Deep Neural Networks. Comput. Electron. Agric. 2018, 155, 473–486. [Google Scholar] [CrossRef]
- Pawar, S.; Tembe, S.; Acharekar, R.; Khan, S.; Yadav, S. Design of an IoT-enabled Automated Hydroponics system using NodeMCU and Blynk. In Proceedings of the 5th International Conference for Convergence in Technology (I2CT), Bombay, India, 29–31 March 2019; pp. 1–6. [Google Scholar]
- Marques, G.; Aleixo, D.; Pitarma, R. Enhanced hydroponic agriculture environmental monitoring: An internet of things approach. In Proceedings of the International Conference on Computational Science, Faro, Portugal, 12–14 June 2019; Springer: Cham, Switzerland; pp. 658–669. [Google Scholar]
- Lakshmiprabha, K.E.; Govindaraju, C. Hydroponic-based smart irrigation system using Internet of Things. Int. J. Commun. Syst. 2019, e4071. [Google Scholar] [CrossRef]
- Van, L.D.; Lin, Y.B.; Wu, T.H.; Lin, Y.W.; Peng, S.R.; Kao, L.H.; Chang, C.H. PlantTalk: A smartphone-based intelligent hydroponic plant box. Sensors 2019, 19, 1763. [Google Scholar] [CrossRef] [PubMed]
- Uppal, M.; Gupta, D.; Anand, D.; Alharithi, F.S.; Almotiri, J.; Ortega-Mansilla, A.; Singh, D.; Goyal, N. Fault pattern diagnosis and classification in sensor nodes using fall curve. Comput. Mater. Contin. 2022, 72, 1799–1814. [Google Scholar] [CrossRef]
- Gupta, D. Prediction of Sensor Faults and Outliers in IoT Devices. In Proceedings of the 9th International Conference on Reliability, Infocom Technologies and Optimization (Trends and Future Directions) (ICRITO), Noida, India, 3–4 September 2021; pp. 1–5. [Google Scholar]
- Gour, M.S.; Reddy, V.; Vamsi, M.; Sridhar, N.; Ram, V.T. IoT based Farming Techniques in Indoor Environment: A Brief Survey. In Proceedings of the 5th International Conference on Communication and Electronics Systems (ICCES), Coimbatore, India, 10–12 June 2020; pp. 790–795. [Google Scholar]
- Saraswathy, D.V.; Nithiesh, C.; Kumaravel, S.P.; Ruphasri, S. Integrating Intelligence in Hydroponic Farms. Int. J. Electr. Eng. Technol. 2020, 11, 150–158. [Google Scholar] [CrossRef]
- Kuankid, S.; Aurasopon, A. The Effect of LED Lighting on Lettuce Growth in a Vertical IoT-Based Indoor Hydroponic System. Int. J. Online Biomed. Eng. 2022, 18, 70–84. [Google Scholar]
- Salvi, S.; Savitha, S.; Sawargaonkar, S.; Vishwas, B.; Harshitha, T.K.; Jain, S.P. HydroIoT: An IoT and Edge Computing based Multi-Level Hydroponics System. In Proceedings of the IEEE International Conference on Computation System and Information Technology for Sustainable Solutions (CSITSS), Bangalore, India, 16–18 December 2021; pp. 1–6. [Google Scholar]
- Munandar, A.; Fakhrurroja, H.; Anto, I.F.; Pratama, R.P.; Wibowo, J.W.; Salim, T.I.; Rizqyawan, M.I. Design and development of an IoT-based smart hydroponic system. In Proceedings of the 2018 International Seminar on the Research of Information Technology and Intelligent Systems (ISRITI), Yogyakarta, Indonesia, 21–22 November 2018; pp. 582–586. [Google Scholar]
- Booneua, W.; Chai-Arayalert, S.; Boonnam, N. Automated Hydroponics Notification System Using IoT. Int. J. Interact. Mob. Technol. 2022, 16, 206–220. [Google Scholar] [CrossRef]
- Mya, K.T.; Myin Sein, M.Y.; Thi Soe Nyunt, T.H.; Wey Chong, Y.U.; Zainal, R.N. N. Automatic Data-Driven Agriculture System for Hydroponic Farming. In Proceedings of the 3rd Asia Pacific Information Technology Conference, Bangkok, Thailand, 15–17 January 2021; pp. 6–11. [Google Scholar]
- Rahadiyan, D.; Hartati, S.; Nugroho, A.P. Design of an Intelligent Hydroponics System to Identify Macronutrient Deficiencies in Chili. Int. J. Adv. Comput. Sci. Appl. 2022, 13. [Google Scholar] [CrossRef]
- Barthelme, Q.; Lehnert, C. Implementation of a Vertical Hydroponic Farming End Effector for Harvesting. In Proceedings of the Australasian Conference on Robotics and Automation (ACRA), Melbourne, Australia, 6–8 December 2021. [Google Scholar]
- Ikrang, E.G.; Ehiomogue, P.O.; Udoumoh, U.I. Hydroponics in Precision Agriculture—A Review. Ann. Fac. Eng. Hunedoara—Int. J. Eng. 2022, 20, 143–148. [Google Scholar]
- Surantha, N. Intelligent monitoring and controlling system for hydroponics precision agriculture. In Proceedings of the 7th International Conference on Information and Communication Technology (ICoICT), Kuala Lumpur, Malaysia, 24–26 July 2019; pp. 1–6. [Google Scholar]
- Perera, G.; Perera, T.A.; de Silva, L. Identification of the Optimum Light Conditions and Development of an Iot Based Setup to Monitor a Household Indoor Hydroponic Tomato Cultivation. Available online: https://papers.ssrn.com/sol3/papers.cfm?abstract_id=4167457 (accessed on 10 November 2022).
- Khara, M.; Naik, D.; Shah, D.; Gupta, S. Intelligent Monitoring and Control of Vertical Farms for Metropolitan Areas. In Proceedings of the International Conference on Computational Intelligence and Emerging Power System, Gautam Budh Nagar, India, 20–22 May 2022; Springer: Singapore; pp. 99–108. [Google Scholar]
- Farooq, M.S.; Riaz, S.; Helou, M.A.; Khan, F.S.; Abid, A.; Alvi, A. Internet of Things in Greenhouse Agriculture: A Survey on Enabling Technologies, Applications, and Protocols. IEEE Access 2022, 10, 53374–53397. [Google Scholar] [CrossRef]
- Jaiswal, H.; Singuluri, R.; Sampson, S.A. IoT and machine learning based approach for fully automated greenhouse. In Proceedings of the IEEE Bombay Section Signature Conference (IBSSC), Bombay, India, 26–28 July 2019; pp. 1–6. [Google Scholar]
- Lucero, L.; Lucero, D.; Ormeno-Mejia, E.; Collaguazo, G. Automated aeroponics vegetable growing system. Case study Lettuce. In Proceedings of the IEEE ANDESCON, Barranquilla, Columbia, 13–16 October 2020; pp. 1–6. [Google Scholar]
- Chowdhury, M.E.; Khandakar, A.; Ahmed, S.; Al-Khuzaei, F.; Hamdalla, J.; Haque, F.; Reaz, M.B.; Al Shafei, A.; Al-Emadi, N. Design, construction and testing of IoT based automated indoor vertical hydroponics farming test-bed in Qatar. Sensors 2020, 20, 5637. [Google Scholar] [CrossRef]
- Angeloni, S. Domo Farm 4.0. Int. J. Grid Util. Comput. 2020, 11, 135–142. [Google Scholar] [CrossRef]
- Vidhya, R.; Valarmathi, K. Survey on automatic monitoring of hydroponics farms using IoT. In Proceedings of the 3rd International Conference on Communication and Electronics Systems (ICCES), Coimbatore, India, 15–16 October 2018; pp. 125–128. [Google Scholar]
- Seth, I.; Panda, S.N.; Guleria, K. IoT based smart applications and recent research trends. In Proceedings of the 2021 6th International Conference on Signal Processing, Computing and Control (ISPCC), Solan, India, 7 October 2021; pp. 407–412. [Google Scholar]
- Kaur, A.; Singh, G.; Kukreja, V.; Sharma, S.; Singh, S.; Yoon, B. Adaptation of IoT with blockchain in Food Supply Chain Management: An analysis-based review in development, benefits and potential applications. Sensors 2022, 22, 8174. [Google Scholar] [CrossRef] [PubMed]


















| Substrate Farming | Vertical Farming |
|---|---|
| Labor-intensive methods are involved | No labor-intensive methods are involved |
| The cultivation medium is soil | Soilless cultivation |
| Complete dependency on natural resources and climatic conditions | Completely independent of natural resources and climatic conditions |
| Slower crop production rate | Faster crop production rate as compared to the traditional methods |
| Uncertainty prevails in terms of yield and quality | Certainty in terms of yield and quality is ensured |
| Dependence on cattle and as a result, cattle care must be considered | No dependence on cattle at all |
| Large space for farming is needed | No space and no soil are needed for farming. Vertical racks are enough for cultivation with either air or water as the medium |
| Supports all kinds of crops | Mostly suitable for herbs and shrubs [14] |
| No role of technology, proper and in-depth knowledge of the crop and its nutritional, as well as agronomic requirements are required [15] | Technology plays the main role, every aspect is automated, and no knowledge of farming is needed, just the parametric ranges are to be known and set as the IoT ranges |
| The physical presence of the farmer is mandatory | Farmers can remotely monitor and handle vertical farms |
| Farming knowledge and experience are essential | Amateur farmers can work with equal efficiency |
| Parameters | Values/Ranges | |
|---|---|---|
| Cultivation Medium | Soil—nursery bed | |
| Cultivation Time | 60–90 days | |
| Cultivation Month | August to October | |
| Water Consumption | 260 L/Kg | |
| pH | 5.6 to 6.1 | |
| Essential Nutrient Content of Soil per Acre of Land | Nitrogen (N) | 52 lb |
| Phosphorous (P2O5) | 350 to 420 lb | |
| Potassium (K2O) | 210 lb | |
| Other essential micronutrients include calcium (Ca), magnesium (Mg), and boron (B) | ||
| Parameters | Values/Ranges | |
|---|---|---|
| Cultivation Medium | Water—in a polyhouse | |
| Cultivation Time | 30–40 days | |
| Setup | NFT Hydroponic | |
| Cultivation Month | Possible anytime throughout the year | |
| Water Consumption | 20 L/Kg | |
| Setup | 2 Tanks–Tank A and Tank B | |
| Tank A Content | Iron (Fe), calcium (Ca), magnesium (Mg), and 10 L stock solution | |
| Tank B Content | MICRO–NPK stiffness phosphorous for root growth | |
| pH | 5.4 to 6.6 | |
| Nitric Acid | To reduce the pH when it exceeds 6.6 | |
| TDS | 102 to 301 | |
| Temperature | 25 to 30 degrees Celsius | |
| CO2 | <1000 ppm | |
| O2 | >18% | |
| Specifications of Three Measuring Cylinders | Measuring Cylinder 1 | EC 0.6–0.7, 6.2 pH |
| Measuring Cylinder 2 | EC 0.5, 7.4 pH | |
| Measuring Cylinder 3 | EC 0.8, 7.4 pH | |
| Other additional nutrient requirements include HCL and nitric acid | ||
| Parameters | Values/Ranges | |
|---|---|---|
| Substrate Cultivation | Hydroponic Farming | |
| Growth cycle in days | 60–90 | 30–40 |
| Yield in Kg/m2 | 3.9 | 41 |
| Leaf Count approx. | 17 | 23 |
| Leaf length in cm | 5–7 | 8–10 |
| Leaf perimeter in cm | 10–20 | 20–30 |
| Percentage of infection after treatment | 20%–40% | 5%–15% |
| Parameters | Values/Ranges | |
|---|---|---|
| Substrate Cultivation | Hydroponic Farming | |
| Growth cycle in days | 60 | 30 |
| Biomass in ton/ha | 2.326 | 2.965 |
| Dry yield in ton/ha | 1.977 | 2.521 |
Disclaimer/Publisher’s Note: The statements, opinions and data contained in all publications are solely those of the individual author(s) and contributor(s) and not of MDPI and/or the editor(s). MDPI and/or the editor(s) disclaim responsibility for any injury to people or property resulting from any ideas, methods, instructions or products referred to in the content. |
© 2023 by the authors. Licensee MDPI, Basel, Switzerland. This article is an open access article distributed under the terms and conditions of the Creative Commons Attribution (CC BY) license (https://creativecommons.org/licenses/by/4.0/).
Share and Cite
Dutta, M.; Gupta, D.; Sahu, S.; Limkar, S.; Singh, P.; Mishra, A.; Kumar, M.; Mutlu, R. Evaluation of Growth Responses of Lettuce and Energy Efficiency of the Substrate and Smart Hydroponics Cropping System. Sensors 2023, 23, 1875. https://doi.org/10.3390/s23041875
Dutta M, Gupta D, Sahu S, Limkar S, Singh P, Mishra A, Kumar M, Mutlu R. Evaluation of Growth Responses of Lettuce and Energy Efficiency of the Substrate and Smart Hydroponics Cropping System. Sensors. 2023; 23(4):1875. https://doi.org/10.3390/s23041875
Chicago/Turabian StyleDutta, Monica, Deepali Gupta, Sangeeta Sahu, Suresh Limkar, Pawan Singh, Ashutosh Mishra, Manoj Kumar, and Rahim Mutlu. 2023. "Evaluation of Growth Responses of Lettuce and Energy Efficiency of the Substrate and Smart Hydroponics Cropping System" Sensors 23, no. 4: 1875. https://doi.org/10.3390/s23041875
APA StyleDutta, M., Gupta, D., Sahu, S., Limkar, S., Singh, P., Mishra, A., Kumar, M., & Mutlu, R. (2023). Evaluation of Growth Responses of Lettuce and Energy Efficiency of the Substrate and Smart Hydroponics Cropping System. Sensors, 23(4), 1875. https://doi.org/10.3390/s23041875

