Redundant Fault Diagnosis for Photovoltaic Systems Based on an IRT Low-Cost Sensor
Abstract
1. Introduction
- -
- Solar radiation: essential for the installation operation to produce the PV effect. It is also detrimental by giving rise to high temperatures in the PVM.
- -
- Ultraviolet radiation: it is the part of the solar spectrum with the highest energy and produces photodegradation when interacting with the PVM; the encapsulant is the most damaged element, producing chemical reactions in the constituent materials.
- -
- Humidity: penetrating the module can affect the electrical connections causing oxidation or corrosion in them, being one of the most aggressive meteorological elements for the photovoltaic module.
- -
- Snow: this element can give rise to static loads that can vary from 30–50 kg/m3 for fresh snow and 800–900 kg/m3 for frozen snow, causing breakage of the module itself or the installation structure.
- -
- Wind: this factor can affect continuously, giving rise to a static and dynamic load for the PVMs, subjecting them to vibrations that are very detrimental to their structural integrity [7].
- -
- Hail: this element causes breakage due to impacts on the glass or other elements, significantly affecting the module’s performance.
- -
- Temperature changes: temperature changes affect the module producing thermo-mechanical stress. Since the different elements that make up the PVM (glass cover, solar cells, encapsulant, and rear cover) have different Young’s modules and expansion coefficients, stresses can be generated that lead to the breakage of the cells or delamination of encapsulation materials.
- -
- Dust and dirt of different origins in suspension contribute to the shading effect and, in combination with the wind, cause abrasion, damaging the active face of the photovoltaic modules. Bird droppings can produce the same shading and an especially corrosive effect on the active face of the module. Losses due to these factors reach highly variable values. For example, the work presented in [8] shows losses in the range of 16% to 27% without having carried out any cleaning action in 18 years of operation. Adding an anti-dirt layer to the module cover reduces losses due to this factor, compared to an untreated PVM [9].
- -
- Salt: in those installations near the coast or the sea, the salt can cause corrosion on some PVM elements, such as metallic or polymeric elements.
- -
- Gas: in those PV plants located near industrial facilities, some gases (O3, NH3, SO2, NO2, H2S, Cl2...) may appear in the atmosphere, which alone or in combination with humidity can cause corrosion by becoming acids (HNO3, HCl, H2SO4...).
- -
- Electrical discharges: although this environmental factor has not been analyzed in depth, it can also cause degradation in photovoltaic modules [10].
- -
- Acts of vandalism: despite not being a weather factor, can be considered an environmental factor.
- -
- Delamination: loss of adhesion between the different layers of material that make up the photovoltaic module. It causes two effects: the reflection of light is increased. Therefore, the light that can be used for the photovoltaic effect is lost, the entry of moisture into the PVM is facilitated, and another mode of degradation can be generated: corrosion.
- -
- Discoloration: it is due to the degradation of the encapsulant (compound, as we have seen previously, usually Ethylene Vinyl Acetate (EVA) or of the adhesive material between the glass and the photovoltaic cells. The color changes to yellow (a phenomenon called yellowing in English) and brown (browning in English). In this way, the optical transmission is modified, reducing the energy generated by the photovoltaic module.
- -
- Corrosion: it consists of the destruction of a metal by an electrochemical reaction caused by the environment in which it is found, due to contact with water or humidity. Moisture inside the PVM increases the electrical conductivity of existing metals, causing leakage currents. Corrosion also attacks the adhesion between the cells and the metal edge (usually aluminum), causing delamination and favoring the entry of more moisture. The test based on the IEC 61215 standard [7] produces, among others, this type of degradation mechanism.
- -
- Module breakage: roof glass breakage is a significant degradation factor in photovoltaic modules. They appear in most cases during installation, maintenance, and transport operations where photovoltaic cells are too often subjected to vibrations, which facilitate the appearance of cracks or even breakage [12].
- -
- Bubbles: they bear some similarity to delamination, and it becomes a precursor symptom of the latter’s appearance. The bubbles are formed due to chemical reactions that emit gases trapped inside the photovoltaic module, making it difficult to dissipate heat in the photovoltaic cells, reducing their useful life due to the increase in temperature that occurs.
- -
- Potential Induced Degradation (PID): appears when serial connections are used between different PVMs, producing a sum of hundreds of volts in a string (300–500 V). PID causes a leakage current that passes from the active layer of the silicon through the encapsulant (EVA) and the glass front cover. Then, the current reaches the metal frame, which is favored in hot and humid climates, and in modules that have received an application of an anti-reflective coating (ARC, Anti Reflective Coating) on its surface [13,14].
- -
- Degradation by electrical discharges: PVMs can be subjected to electrical discharges from storms (lightning), which can damage the photovoltaic module either through direct discharge or through the magnetic coupling that occurs. It is necessary to design an adequate protection system to avoid this damage [15].
- -
- Modes of degradation and climatology: Climatology influences the different degradation mechanisms. Delamination and discoloration will appear in areas where ultraviolet radiation is high. Corrosion increases in climates where humidity is an essential factor. The degradation induced by PID is aggravated in this type of climatology [16]. Also, the probability of electric lightning strikes in the chosen location will influence the expected energy generation and dictate specific degradation mechanisms.
- -
- When mismatching occurs between solar cells [23], that is, there is a mismatch in the electrical characteristics between the interconnected cells.
- -
- When the cell has been damaged [24].
- -
- The degree of uniformity of the incident solar radiation.
- -
- The type of connection between modules.
- -
- The monitoring of the maximum power point that is carried out on the solar controller.
2. Materials and Methods
2.1. Materials
2.1.1. Thermographic Camera
2.1.2. Photovoltaic Installation
2.2. Methods
2.2.1. Image Conditioning
2.2.2. Segmentation of the Region of Interest
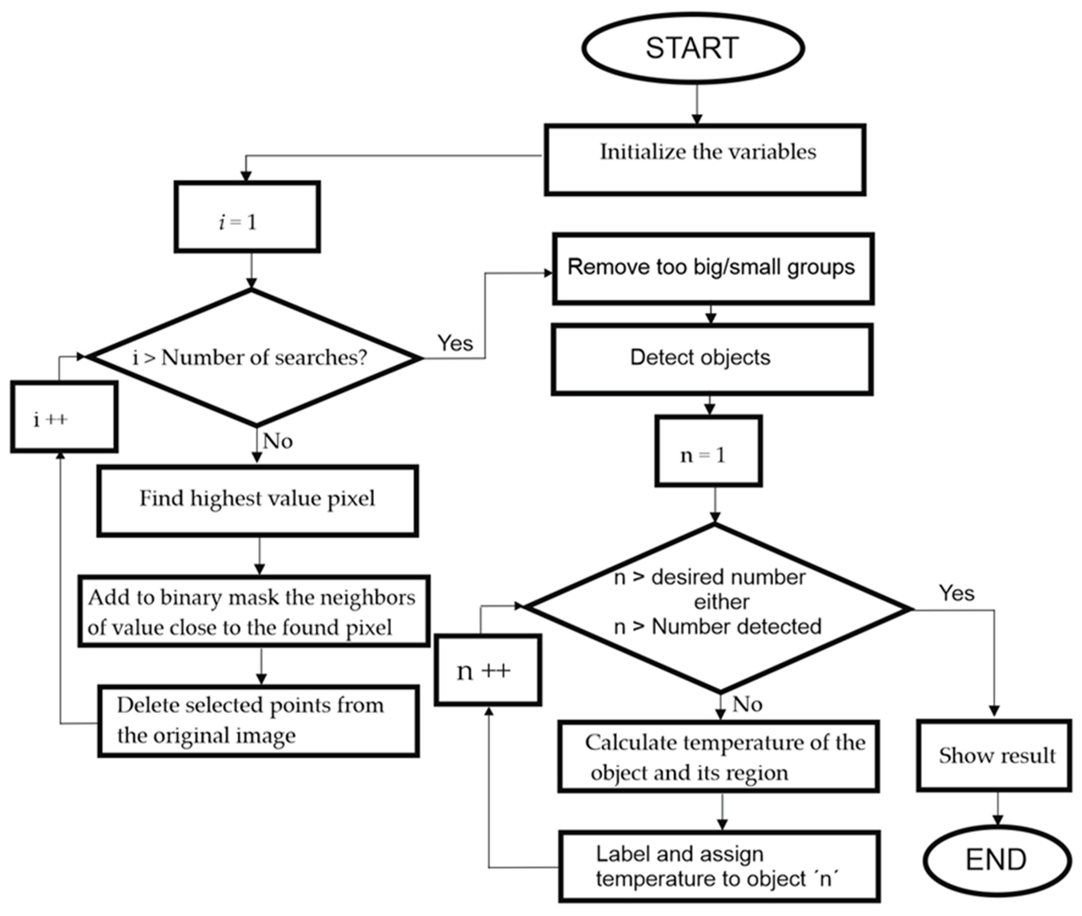
2.2.3. Algorithm for Hot-Spot Detection
- -
- T: matrix containing the RAW information of the loaded image.
- -
- n_points: number of hot-spots to be displayed. (Not to be confused with the number of hot-spots calculated. To display all detected hot-spots, the text ‘all’ is passed as a parameter).
- -
- n_attempts: number of iterations that the function performs to detect the hottest points of the thermogram. The more attempts, the slower the algorithm becomes.
- -
- window: size of the window of neighbors of the target pixel at each iteration. The larger the window, the more imprecise the search becomes and the faster the algorithm becomes; the opposite is true, if the window size decreases.
- -
- t_lim: temperature limit for point detection. It sets the temperature from which the hot-spots are searched, e.g., if t_lim = 40, only the hottest spots in the image below 40 °C will be searched.
3. Results
4. Discussion
5. Conclusions
- -
- The perpendicular distance to the installation must not exceed 5 m from the point of camera placement to the nearest panel of the installation.
- -
- The horizontal angle of inspection may not be greater than ±20° at distances of 5 m and may be extended if the distance to the installation is less.
- -
- Measurements should be carried out with irradiances greater than 600 W/m2 so that the thermal contrast is sufficient.
Author Contributions
Funding
Institutional Review Board Statement
Informed Consent Statement
Data Availability Statement
Conflicts of Interest
Appendix A



References
- García, E.; Ponluisa, N.; Quiles, E.; Zotovic-Stanisic, R.; Gutiérrez, S.C. Solar Panels String Predictive and Parametric Fault Diagnosis Using Low-Cost Sensors. Sensors 2022, 22, 332. [Google Scholar] [CrossRef]
- García, E.; Quiles, E.; Correcher, A.; Morant, F. Predictive Diagnosis Based on Predictor Symptoms for Isolated Photovoltaic Systems Using MPPT Charge Regulators. Sensors 2022, 22, 7819. [Google Scholar] [CrossRef]
- García, E.; Quiles, E.; Zotovic-stanisic, R.; Gutiérrez, S.C. Predictive Fault Diagnosis for Ship Photovoltaic Modules Systems Applications. Sensors 2022, 22, 2175. [Google Scholar] [CrossRef] [PubMed]
- Livera, A.; Theristis, M.; Makrides, G.; Georghiou, G.E. Recent Advances in Failure Diagnosis Techniques Based on Performance Data Analysis for Grid-Connected Photovoltaic Systems. Renew Energy 2019, 133, 126–143. [Google Scholar] [CrossRef]
- Ferrara, C.; Philipp, D. Why Do PV Modules Fail? Energy Procedia 2012, 15, 379–387. [Google Scholar] [CrossRef]
- Santhakumari, M.; Sagar, N. A Review of the Environmental Factors Degrading the Performance of Silicon Wafer-Based Photovoltaic Modules: Failure Detection Methods and Essential Mitigation Techniques. Renew. Sustain. Energy Rev. 2019, 110, 83–100. [Google Scholar] [CrossRef]
- International Electrotechnical Commission. Terrestrial Photovoltaic (PV) Modules—Design Qualification and Type Approval; CEI/IEC: Geneva, Switzerland, 2021. [Google Scholar]
- Tanesab, J.; Parlevliet, D.; Whale, J.; Urmee, T.; Pryor, T. The Contribution of Dust to Performance Degradation of PV Modules in a Temperate Climate Zone. Solar Energy 2015, 120, 147–157. [Google Scholar] [CrossRef]
- Kazem, H.A.; Chaichan, M.T. The Effect of Dust Accumulation and Cleaning Methods on PV Panels’ Outcomes Based on an Experimental Study of Six Locations in Northern Oman. Solar Energy 2019, 187, 30–38. [Google Scholar] [CrossRef]
- Kimsong, S.; Kaneko, T.; Hara, Y.; Masuda, A.; Isomura, M. Effect of High Impulse Voltage on Potential Induced Degradation in Crystalline Silicon Photovoltaic Modules. In Proceedings of the AM-FPD 2018—25th International Workshop on Active-Matrix Flatpanel Displays and Devices: TFT Technologies and FPD Materials, Kyoto, Japan, 4–7 July 2018. [Google Scholar] [CrossRef]
- Sharma, S.; Raina, G.; Malik, P.; Sharma, V.; Sinha, S.; Sharma, S.; Raina, G.; Sinha, S.; Malik, P.; Sharma, V. Different Degradation Modes of PV Modules: An Overview. Adv. Nanotechnol. Energy Environ. 2022, 99–127. [Google Scholar] [CrossRef]
- Hsu, S.T.; Long, Y.S.; Ma, H.C. Vibration Influence for Transporting Photovoltaic Cell. Appl. Mech. Mater. 2015, 764–765, 575–578. [Google Scholar] [CrossRef]
- Oliveira, M.C.C.d.; Diniz Cardoso, A.S.A.; Viana, M.M.; Lins, V.d.F.C. The Causes and Effects of Degradation of Encapsulant Ethylene Vinyl Acetate Copolymer (EVA) in Crystalline Silicon Photovoltaic Modules: A Review. Renew. Sustain. Energy Rev. 2018, 81, 2299–2317. [Google Scholar] [CrossRef]
- Janssen, G.J.M.; Stodolny, M.K.; van Aken, B.B.; Loffler, J.; Lamers, M.W.P.E.; Tool, K.J.J.; Romijn, I.G. Minimizing the Polarization-Type Potential-Induced Degradation in PV Modules by Modification of the Dielectric Antireflection and Passivation Stack. IEEE J. Photovolt. 2019, 9, 608–614. [Google Scholar] [CrossRef]
- Hetita, I.; Zalhaf, A.S.; Mansour, D.E.A.; Han, Y.; Yang, P.; Wang, C. Modeling and Protection of Photovoltaic Systems during Lightning Strikes: A Review. Renew. Energy 2022, 184, 134–148. [Google Scholar] [CrossRef]
- Sun, G.; Tu, X.; Wang, R. Research on the Potential-Induced Degradation (PID) of PV Modules Running in Two Typical Climate Regions. Clean Energy 2019, 3, 222–226. [Google Scholar] [CrossRef]
- Blake, F.A.; Hanson, K.L. The Hot-Spot Failure Mode for Solar Arrays. In Proceedings of the 4th Intersociety Energy Conversion Engineering Conference, Washington, DC, USA, 22–26 September 1969; pp. 575–581. [Google Scholar]
- Ali, M.U.; Saleem, S.; Masood, H.; Kallu, K.D.; Masud, M.; Alvi, M.J.; Zafar, A. Early Hotspot Detection in Photovoltaic Modules Using Color Image Descriptors: An Infrared Thermography Study. Int. J. Energy Res. 2022, 46, 774–785. [Google Scholar] [CrossRef]
- Tang, S.; Xing, Y.; Chen, L.; Song, X.; Yao, F. Review and a Novel Strategy for Mitigating Hot Spot of PV Panels. Solar Energy 2021, 214, 51–61. [Google Scholar] [CrossRef]
- Hajjaj, C.; Bouaichi, A.; Zitouni, H.; Alami Merrouni, A.; Ghennioui, A.; Ikken, B.; Benhmida, M.; Choukri, M.; Regragui, M. Degradation and Performance Analysis of a Monocrystalline PV System without EVA Encapsulating in Semi-Arid Climate. Heliyon 2020, 6, e04079. [Google Scholar] [CrossRef]
- Dhimish, M.; Holmes, V.; Mehrdadi, B.; Dales, M. The Impact of Cracks on Photovoltaic Power Performance. J. Sci. Adv. Mater. Devices 2017, 2, 199–209. [Google Scholar] [CrossRef]
- Li, B.; Delpha, C.; Diallo, D.; Migan-Dubois, A. Application of Artificial Neural Networks to Photovoltaic Fault Detection and Diagnosis: A Review. Renew. Sustain. Energy Rev. 2021, 138, 110512. [Google Scholar] [CrossRef]
- Pendem, S.R.; Mikkili, S. Modelling and Performance Assessment of PV Array Topologies under Partial Shading Conditions to Mitigate the Mismatching Power Losses. Solar Energy 2018, 160, 303–321. [Google Scholar] [CrossRef]
- Matusz-Kalasz, D.; Bodnar, I. Monitoring and Diagnostics of Photovoltaic Cells by Electroluminescence. In Proceedings of the 2022 23rd International Carpathian Control Conference, ICCC 2022, Sinaia, Romania, 29 May 2022; pp. 158–161. [Google Scholar] [CrossRef]
- Muñoz, J.; Lorenzo, E.; Martínez-Moreno, F.; Marroyo, L.; García, M. An Investigation into Hot-Spots in Two Large Grid-Connected PV Plants. Prog. Photovolt. Res. Appl. 2008, 16, 693–701. [Google Scholar] [CrossRef]
- Qu, Z.; Jiang, P.; Zhang, W. Development and Application of Infrared Thermography Non-Destructive Testing Techniques. Sensors 2020, 20, 3851. [Google Scholar] [CrossRef] [PubMed]
- Civera, M.; Surace, C. Non-Destructive Techniques for the Condition and Structural Health Monitoring of Wind Turbines: A Literature Review of the Last 20 Years. Sensors 2022, 22, 1627. [Google Scholar] [CrossRef] [PubMed]
- Yumnam, M.; Gupta, H.; Ghosh, D.; Jaganathan, J. Inspection of Concrete Structures Externally Reinforced with FRP Composites Using Active Infrared Thermography: A Review. Constr. Build. Mater. 2021, 310, 125265. [Google Scholar] [CrossRef]
- Deane, S.; Avdelidis, N.P.; Ibarra-Castanedo, C.; Zhang, H.; Yazdani Nezhad, H.; Williamson, A.A.; Mackley, T.; Davis, M.J.; Maldague, X.; Tsourdos, A. Application of NDT Thermographic Imaging of Aerospace Structures. Infrared. Phys. Technol. 2019, 97, 456–466. [Google Scholar] [CrossRef]
- Doshvarpassand, S.; Wu, C.; Wang, X. An Overview of Corrosion Defect Characterization Using Active Infrared Thermography. Infrared. Phys. Technol. 2019, 96, 366–389. [Google Scholar] [CrossRef]
- Vyas, V.; Patil, V.J.; Singh, A.P.; Srivastava, A. Application of Infrared Thermography for Debonding Detection in Asphalt Pavements. J. Civ. Struct. Health Monit. 2019, 9, 325–337. [Google Scholar] [CrossRef]
- Magalhaes, C.; Mendes, J.; Vardasca, R. Meta-Analysis and Systematic Review of the Application of Machine Learning Classifiers in Biomedical Applications of Infrared Thermography. Appl. Sci. 2021, 11, 842. [Google Scholar] [CrossRef]
- Dhimish, M.; Holmes, V.; Mehrdadi, B.; Dales, M.; Mather, P. Photovoltaic Fault Detection Algorithm Based on Theoretical Curves Modelling and Fuzzy Classification System. Energy 2017, 140, 276–290. [Google Scholar] [CrossRef]
- Chaudhary, A.S.; Chaturvedi, D.K. Observing Hotspots and Power Loss in Solar Photovoltaic Array Under Shading Effects Using Thermal Imaging Camera. Int. J. Electr. Mach. Drives 2017, 3, 15–23. [Google Scholar] [CrossRef]
- Ahmed, W.; Hanif, A.; Kallu, K.D.; Kouzani, A.Z.; Ali, M.U.; Zafar, A. Photovoltaic Panels Classification Using Isolated and Transfer Learned Deep Neural Models Using Infrared Thermographic Images. Sensors 2021, 21, 5668. [Google Scholar] [CrossRef] [PubMed]
- Ali, M.U.; Khan, H.F.; Masud, M.; Kallu, K.D.; Zafar, A. A Machine Learning Framework to Identify the Hotspot in Photovoltaic Module Using Infrared Thermography. Solar Energy 2020, 208, 643–651. [Google Scholar] [CrossRef]
- Du, B.; He, Y.; He, Y.; Zhang, C. Progress and Trends in Fault Diagnosis for Renewable and Sustainable Energy System Based on Infrared Thermography: A Review. Infrared. Phys. Technol. 2020, 109, 103383. [Google Scholar] [CrossRef]
- Huerta Herraiz, Á.; Pliego Marugán, A.; García Márquez, F.P. Photovoltaic Plant Condition Monitoring Using Thermal Images Analysis by Convolutional Neural Network-Based Structure. Renew. Energy 2020, 153, 334–348. [Google Scholar] [CrossRef]
- Henry, C.; Poudel, S.; Lee, S.W.; Jeong, H. Automatic Detection System of Deteriorated PV Modules Using Drone with Thermal Camera. Appl. Sci. 2020, 10, 3802. [Google Scholar] [CrossRef]
- Liao, K.C.; Lu, J.H. Using Matlab Real-Time Image Analysis for Solar Panel Fault Detection with UAV. J. Phys. Conf. Ser. 2020, 1509, 012010. [Google Scholar] [CrossRef]
- Wang, J.; Weng, H.; Yan, Y.; Zimmerman, S.; Abdelkefi, A.; Park, J.; Lee, D. Precise Inspection Method of Solar Photovoltaic Panel Using Optical and Thermal Infrared Sensor Image Taken by Drones. IOP Conf. Ser. Mater. Sci. Eng. 2019, 611, 012089. [Google Scholar] [CrossRef]
- Lee, D.H.; Park, J.H. Developing Inspection Methodology of Solar Energy Plants by Thermal Infrared Sensor on Board Unmanned Aerial Vehicles. Energies 2019, 12, 2928. [Google Scholar] [CrossRef]
- Alsafasfeh, M.; Abdel-Qader, I.; Bazuin, B.; Alsafasfeh, Q.; Su, W. Unsupervised Fault Detection and Analysis for Large Photovoltaic Systems Using Drones and Machine Vision. Energies 2018, 11, 2252. [Google Scholar] [CrossRef]
- López-Fernández, L.; Lagüela, S.; Fernández, J.; González-Aguilera, D. Automatic Evaluation of Photovoltaic Power Stations from High-Density RGB-T 3D Point Clouds. Remote Sens. 2017, 9, 631. [Google Scholar] [CrossRef]
- Fadhel, S.; Delpha, C.; Diallo, D.; Bahri, I.; Migan, A.; Trabelsi, M.; Mimouni, M.F. PV Shading Fault Detection and Classification Based on I-V Curve Using Principal Component Analysis: Application to Isolated PV System. Solar Energy 2019, 179, 1–10. [Google Scholar] [CrossRef]
- Gallardo-Saavedra, S.; Hernández-Callejo, L.; Alonso-García, M.d.C.; Santos, J.D.; Morales-Aragonés, J.I.; Alonso-Gómez, V.; Moretón-Fernández, Á.; González-Rebollo, M.Á.; Martínez-Sacristán, O. Nondestructive Characterization of Solar PV Cells Defects by Means of Electroluminescence, Infrared Thermography, I–V Curves and Visual Tests: Experimental Study and Comparison. Energy 2020, 205, 117930. [Google Scholar] [CrossRef]
- Kandeal, A.W.; Elkadeem, M.R.; Kumar Thakur, A.; Abdelaziz, G.B.; Sathyamurthy, R.; Kabeel, A.E.; Yang, N.; Sharshir, S.W. Infrared Thermography-Based Condition Monitoring of Solar Photovoltaic Systems: A Mini Review of Recent Advances. Solar Energy 2021, 223, 33–43. [Google Scholar] [CrossRef]
- Waqar Akram, M.; Li, G.; Jin, Y.; Chen, X.; Zhu, C.; Zhao, X.; Aleem, M.; Ahmad, A. Improved Outdoor Thermography and Processing of Infrared Images for Defect Detection in PV Modules. Solar Energy 2019, 190, 549–560. [Google Scholar] [CrossRef]
- Herraiz, Á.H.; Marugán, A.P.; Márquez, F.P.G. A Review on Condition Monitoring System for Solar Plants Based on Thermography. Non-Destr. Test. Cond. Monit. Tech. Renew. Energy Ind. Assets 2020, 103–118. [Google Scholar] [CrossRef]
- Kirsten Vidal de Oliveira, A.; Aghaei, M.; Rüther, R. Aerial Infrared Thermography for Low-Cost and Fast Fault Detection in Utility-Scale PV Power Plants. Solar Energy 2020, 211, 712–724. [Google Scholar] [CrossRef]
- Teubner, J.; Buerhop, C.; Pickel, T.; Hauch, J.; Camus, C.; Brabec, C.J. Quantitative Assessment of the Power Loss of Silicon PV Modules by IR Thermography and Its Dependence on Data-Filtering Criteria. Prog. Photovolt. Res. Appl. 2019, 27, 856–868. [Google Scholar] [CrossRef]





















| Electrical Characteristics | Value | Units |
|---|---|---|
| Power | 75 | W |
| No of cells | 36 | − |
| Maximum Power Point Current (IMPP) | 4.40 | A |
| Maximum Power Point Voltage (VMPP) | 17.00 | V |
| Short Circuit Current (Isc) | 4.80 | A |
| Open Circuit Voltage (Voc) | 21 | V |
| Temperature Coeficient of I (α) | 2 | mA/°C |
| Temperature Coeficient of V (β) | −97.20 | mV/°C |
| Maximum System Voltage | 700 | V |
| PHYSICAL CHARACTERISTICS | Value | Units |
| Dimensions | 1200 × 527 × 35 | mm |
| Weight (approx.) | 7.50 | kg |
| Image | Temp. (°C) | Image | Temp. (°C) |
|---|---|---|---|
| 1 | 48.63 | 17 | - |
| 2 | 45.09 | 18 | - |
| 3 | 45.18 | 19 | - |
| 4 | - | 20 | - |
| 5 | 34.25 | 21 | - |
| 6 | 39.65 | 22 | - |
| 7 | 41.89 | 23 | - |
| 8 | 60.75 | 24 | - |
| 9 | 53.74 | 25 | - |
| 10 | 46.53 | 26 | 36.98 |
| 11 | 47.79 | 27 | 34.82 |
| 12 | 44.69 | 28 | 34.43 |
| 13 | 44.56 | 29 | 35.12 |
| 14 | 45.44 | 30 | 35.44 |
| 15 | 45.85 | 31 | - |
| 16 | 44.66 | - | - |
Disclaimer/Publisher’s Note: The statements, opinions and data contained in all publications are solely those of the individual author(s) and contributor(s) and not of MDPI and/or the editor(s). MDPI and/or the editor(s) disclaim responsibility for any injury to people or property resulting from any ideas, methods, instructions or products referred to in the content. |
© 2023 by the authors. Licensee MDPI, Basel, Switzerland. This article is an open access article distributed under the terms and conditions of the Creative Commons Attribution (CC BY) license (https://creativecommons.org/licenses/by/4.0/).
Share and Cite
Ochoa, J.; García, E.; Quiles, E.; Correcher, A. Redundant Fault Diagnosis for Photovoltaic Systems Based on an IRT Low-Cost Sensor. Sensors 2023, 23, 1314. https://doi.org/10.3390/s23031314
Ochoa J, García E, Quiles E, Correcher A. Redundant Fault Diagnosis for Photovoltaic Systems Based on an IRT Low-Cost Sensor. Sensors. 2023; 23(3):1314. https://doi.org/10.3390/s23031314
Chicago/Turabian StyleOchoa, Joan, Emilio García, Eduardo Quiles, and Antonio Correcher. 2023. "Redundant Fault Diagnosis for Photovoltaic Systems Based on an IRT Low-Cost Sensor" Sensors 23, no. 3: 1314. https://doi.org/10.3390/s23031314
APA StyleOchoa, J., García, E., Quiles, E., & Correcher, A. (2023). Redundant Fault Diagnosis for Photovoltaic Systems Based on an IRT Low-Cost Sensor. Sensors, 23(3), 1314. https://doi.org/10.3390/s23031314

