A Roadmap for Gigabit to Terabit Optical Wireless Communications Receivers
Abstract
1. Introduction
2. Materials and Methods
2.1. Characteristics of Commercially Available SiPMs
2.2. Numerical Simulations
3. Results
3.1. Poisson Statistics and BER
3.2. Impact of Non-Linearity on BER
3.3. Impact of Pulse Width
3.4. The Pulse Width Penalty
3.5. Improving the Agreement between Experimental and Simulated Results
4. Discussion
4.1. Previous Published Work
4.2. Selecting between Available SiPMs at 405 nm
- (i)
- The results in Figure 6a show that the effects of the non-linearity and pulse width are independent if the count rate is less than 40% of the maximum count rate. Even when the pulse width penalty is negligible, the non-linearity would almost double the irradiance required to achieve a particular BER. It may therefore be prudent to expect a SiPM to operate with count rates less than 40% of its maximum count rate.
- (ii)
- The results in Figure 6a also show that the count rate power penalty is less than two if the bit time is less than the pulse width. To avoid a significant increase in required irradiance, the transmitted data rate should ideally be less than the data rate whose bit time equals the pulse width.
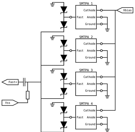
4.3. Using Diodes to Add SiPMs
4.4. Exploiting the Existing Parallel Fast Outputs
4.5. Selecting between SiPMs for NIR
4.6. Designing Application-Specific SiPMs
5. Conclusions
Author Contributions
Funding
Data Availability Statement
Acknowledgments
Conflicts of Interest
References
- Haas, H.; Elmirghani, J.; White, I. Optical Wireless Communication. Phil. Trans. R. Soc. A 2020, 378, 20200051. [Google Scholar] [CrossRef] [PubMed]
- Khalighi, M.; Hamza, T.; Bourennane, S.; Léon, P.; Opderbecke, J. Underwater Wireless Optical Communications Using Silicon Photo-Multipliers. IEEE Photonics J. 2017, 9, 1–10. [Google Scholar] [CrossRef]
- Leon, P.; Roland, F.; Brignone, L.; Opderbecke, J.; Greer, J.; Khalighi, M.A.; Hamza, T.; Bourennane, S.; Bigand, M. A new underwater optical modem based on highly sensitive Silicon Photomultipliers. In Proceedings of the OCEANS 2017, Aberdeen, UK, 19–22 June 2017. [Google Scholar]
- Zhang, L.; Chitnis, D.; Chun, H.; Rajbhandari, S.; Faulkner, G.; O’Brien, D.; Collins, S. A comparison of APD- and SPAD-based receivers for visible light communications. J. Lightw. Technol. 2018, 36, 2435–2442. [Google Scholar] [CrossRef]
- Ahmed, Z.; Zhang, L.; Faulkner, G.; O’Brien, D.; Collins, S. A Shot-Noise Limited 420 Mbps Visible Light Communication System using Commercial Off-the-Shelf Silicon Photomultiplier (SiPM). In Proceedings of the 2019 IEEE International Conference on Communications Workshops (ICC Workshops), Shanghai, China, 20–24 May 2019. [Google Scholar]
- Ahmed, Z.; RSingh, R.; Ali, W.; Faulkner, G.; O’Brien, D.; Collins, S. A SiPM-Based VLC Receiver for Gigabit Communication Using OOK Modulation. IEEE Photonics Technol. Lett. 2020, 32, 317–320. [Google Scholar] [CrossRef]
- Zhang, L.; Tang, X.; Sun, C.; Chen, Z.; Li, Z.; Wang, H.; Jiang, R.; Shi, W.; Zhang, A. Over 10 attenuation length gigabits per second underwater wireless optical communication using a silicon photomultiplier (SiPM) based receiver. Opt. Exp. 2020, 28, 24968. [Google Scholar] [CrossRef] [PubMed]
- Khalighi, M.A.; Akhouayri, H.; Hranilovic, S. Silicon-Photomultiplier-Based Underwater Wireless Optical Communication Using Pulse-Amplitude Modulation. IEEE J. Ocean. Eng. 2020, 45, 1611–1621. [Google Scholar] [CrossRef]
- Tang, X.; Zhang, L.; Sun, C.; Chen, Z.; Wang, H.; Jiang, R.; Li, Z.; Shi, W.; Zhang, A. Underwater Wireless Optical Communication Based on DPSK Modulation and Silicon Photomultiplier. IEEE Access 2020, 8, 204676–204683. [Google Scholar] [CrossRef]
- Matthews, W.; Ali, W.; Ahmed, Z.; Faulkner, G.; Collins, S. Inter-Symbol Interference and Silicon Photomultiplier VLC Receivers in Ambient Light. IEEE Photonics Technol. Lett. 2021, 33, 449–452. [Google Scholar] [CrossRef]
- Matthews, W.; Ahmed, Z.; Ali, W.; Collins, S. A 3.45 Gigabits/s SiPM-Based OOK VLC Receiver. IEEE Photonics Technol. Lett. 2021, 33, 487–490. [Google Scholar] [CrossRef]
- Ali, W.; Faulkner, G.; Ahmed, Z.; Matthews, W.; Collins, S. Giga-Bit Transmission between an Eye-Safe Transmitter and Wide Field-of-View SiPM Receiver. IEEE Access 2021, 9, 154225–154236. [Google Scholar] [CrossRef]
- Li, Y.; Hua, Y.; Henderson, R.K.; Chitnis, D. A Photon Limited SiPM Based Receiver for Internet of Things. In Proceedings of the 2021 Asia Communications and Photonics Conference (ACP), Shanghai, China, 24–27 October 2021. [Google Scholar]
- Zhang, L.; Jiang, R.; Tang, X.; Chen, Z.; Chen, J.; Wang, H. A Simplified Post Equalizer for Mitigating the Nonlinear Distortion in SiPM Based OFDM-VLC System. IEEE Photonics J. 2022, 14, 1–7. [Google Scholar] [CrossRef]
- Huang, S.; Chen, C.; Bian, R.; Haas, H.; Safari, M. 5 Gbps optical wireless communication using commercial SPAD array receivers. Opt. Lett. 2022, 47, 2294–2297. [Google Scholar] [CrossRef]
- Li, Y.; Chitnis, D. A real-time SiPM based receiver for FSO communication. In Proceedings of the SPIE Opto, San Francisco, CA, USA, 3 March 2022. [Google Scholar]
- Matthews, W.; Collins, S. The negative impact of anode resistance on SiPMs as VLC receivers. In Proceedings of the 2022 17th PRIME Conference, Sardinia, Italy, 12–15 June 2022. [Google Scholar]
- Ahmed, Z.; Ali, W.; Faulkner, G.; Collins, S. A comparison of VLC receivers that incorporate two different SiPMs. IEEE Photonics J. 2022; submitted. [Google Scholar]
- Matthews, W.; Collins, S. An Experimental and Numerical Study of the Impact of Ambient Light of SiPMs in VLC Receivers. Photonics 2022, 9, 888. [Google Scholar] [CrossRef]
- Zhang, L.; Jiang, R.; Tang, X.; Chen, Z.; Li, Z.; Chen, J. Performance Estimation and Selection Guideline of SiPM Chip within SiPM-Based OFDM-OWC System. Photonics 2022, 9, 637. [Google Scholar] [CrossRef]
- He, C.; Lim, Y. Silicon Photomultiplier (SiPM) Selection and Parameter Analysis in Visible Light Communications. In Proceedings of the 2022 31st Wireless and Optical Communications Conference (WOCC) IEEE, Newark, NJ, USA, 11 August 2022. [Google Scholar]
- Hinrichs, M.; Berenguer, P.W.; Hilt, J.; Hellwig, P.; Schulz, D.; Paraskevopoulos, A.; Bober, K.L.; Freund, R.; Jungnickel, V. A physical layer for low power optical wireless communications. IEEE Trans. Green Commun. Netw. 2020, 5, 4–17. [Google Scholar] [CrossRef]
- Available online: https://www.onsemi.com/pub/Collateral/AND9770-D.PDF (accessed on 20 June 2022).
- Available online: https://www.onsemi.com/pdf/datasheet/microrb-series-d.pdf (accessed on 20 June 2022).
- Available online: https://www.onsemi.com/pdf/datasheet/microc-series-d.pdf (accessed on 20 June 2022).
- Available online: https://www.onsemi.com/pdf/datasheet/microj-series-d.pdf (accessed on 20 June 2022).
- Available online: https://www.onsemi.com/pub/Collateral/AND9772-D.PDF (accessed on 20 June 2022).
- Available online: https://uk.farnell.com/on-semiconductor/microfj-30020-tsv-tr1/sipm-ic-20um-odcsp-8/dp/2949096 (accessed on 16 December 2022).
- Fisher, E.; Underwood, I.; Henderson, R. A reconfigurable single-photon-counting integrating receiver for optical communications. IEEE J. Solid-State Circuits 2013, 48, 1638–1650. [Google Scholar] [CrossRef]
- Chitnis, D.; Collins, S. A SPAD-based photon detecting system for optical communications. J. Lightw. Tech. 2014, 32, 2028–2034. [Google Scholar] [CrossRef]
- Cusini, I.; Berretta, D.; Conca, E.; Incoronato, A.; Madonini, F.; Maurina, A.A.; Nonne, C.; Riccardo, S.; Villa, F. Historical Perspectives, State of Art and Research Trends of SPAD Arrays and Their Applications (Part II: SPAD Arrays). Front. Phys. 2022, 10, 606. [Google Scholar] [CrossRef]
- Morimoto, K.; Iwata, J.; Shinohara, M.; Sekine, H.; Abdelghafar, A.; Tsuchiya, H.; Kuroda, Y.; Tojima, K.; Endo, W.; Maehashi, Y.; et al. 3.2 Megapixel 3D-Stacked Charge Focusing SPAD for Low-Light Imaging and Depth Sensing. In Proceedings of the 2021 IEEE International Electron Devices Meeting (IEDM), San Francisco, CA, USA, 11–16 December 2021; pp. 20.2.1–20.2.4. [Google Scholar]
- Andreas, E.; Henderson, R.; Schmidtke, B.; Funk, T.; Grant, L.; Richardson, J.; Freude, W. 185 MHz count rate 139 dB dynamic range single-photon avalanche diode with active quenching circuit in 130 nm CMOS technology. Proc. Int. Image Sens. Workshop 2011, R43, 278–280. [Google Scholar]
- Ogi, J.; Takatsuka, T.; Hizu, K.; Inaoka, Y.; Zhu, H.; Tochigi, Y.; Tashiro, Y.; Sano, F.; Murakawa, Y.; Nakamura, M.; et al. A 124-dB Dynamic-Range SPAD Photon-Counting Image Sensor Using Subframe Sampling and Extrapolating Photon Count. IEEE J. Solid-State Circuits 2021, 56, 3220–3227. [Google Scholar] [CrossRef]
- Rimmelspacher, J.; Werthof, A.; Weigel, R.; Issakov, V. Systematic Experimental fT and fmax Comparison of 40-nm Bulk CMOS versus 45-nm SOI Technology. In Proceedings of the 2019 14th European Microwave Integrated Circuits Conference (EuMIC), Paris, France, 30 September–1 October 2019; pp. 200–203. [Google Scholar]
- Lindner, S.; Pellegrini, S.; Henrion, Y.; Rae, B.; Wolf, M.; Charbon, E. A High-PDE, Backside-Illuminated SPAD in 65/40-nm 3D IC CMOS Pixel With Cascoded Passive Quenching and Active Recharge. IEEE Electron Device Lett. 2017, 38, 1547–1550. [Google Scholar] [CrossRef]
- Available online: https://eu.mouser.com/pdfDocs/II-VI_Incorporated_12212021_FTLF8536P5xyzSpecificationRevA3.pdf (accessed on 7 December 2022).













| Name | Area (mm2) | Pitch (μm) | Number of μcells | Recovery Time (ns) | Maximum Count Rate (Gcps) | PDE at 405 nm | Fast Output Pulse Width (ns) |
|---|---|---|---|---|---|---|---|
| RB10010 | 1 | 10 | 4296 | 12 | 162.7 | 0.1 | 2.3 |
| RB10020 | 1 | 20 | 1590 | 21 | 34.4 | 0.11 | 2 |
| RB10035 | 1 | 35 | 620 | 73 | 3.9 | 0.12 | 3.7 |
| C10010 | 1 | 10 | 2880 | 5 | 261.8 | 0.17 | 0.6 |
| C10020 | 1 | 20 | 1296 | 23 | 25.6 | 0.29 | 0.6 |
| C10035 | 1 | 35 | 504 | 82 | 2.8 | 0.39 | 0.6 |
| C30020 | 9 | 20 | 10,998 | 23 | 217.4 | 0.29 | 1.5 |
| C30035 | 9 | 35 | 4774 | 82 | 26.5 | 0.39 | 1.5 |
| C30050 | 9 | 50 | 2668 | 159 | 7.6 | 0.44 | 1.5 |
| C60035 | 36 | 35 | 18,980 | 95 | 90.8 | 0.39 | 3.2 |
| J30020 | 9 | 20 | 14,410 | 15 | 436.7 | 0.38 | 1.4 |
| J30035 | 9 | 35 | 5676 | 45 | 57.3 | 0.46 | 1.5 |
| J40035 | 16 | 35 | 9260 | 48 | 87.7 | 0.46 | 1.7 |
| J60035 | 36 | 35 | 22,292 | 50 | 202.7 | 0.46 | 3 |
| Name | Maximum Count Rate (Gcps) | Fast Output Pulse Width from the Data Sheet (ns) | Estimated Equivalent Gaussian Fast Output Pulse Width (ns) | Data Rate (i) (Gbps) | Data Rate (ii) (Gbps) |
|---|---|---|---|---|---|
| RB10010 | 162.7 | 2.3 | 1.5 | 12.5 | 0.7 |
| RB 10020 | 34.4 | 2.0 | 1.3 | 2.6 | 0.8 |
| RB 10035 | 3.9 | 3.7 | 2.5 | 0.3 | 0.4 |
| C10010 | 261.8 | 0.6 | 0.4 | 20.1 | 2.5 |
| C10020 | 25.6 | 0.6 | 0.4 | 2.0 | 2.5 |
| C10035 | 2.8 | 0.6 | 0.4 | 0.2 | 2.5 |
| C30020 | 217.4 | 1.5 | 1.0 | 16.7 | 1.0 |
| C30035 | 26.5 | 1.5 | 1.0 | 2.0 | 1.0 |
| C30050 | 7.6 | 1.5 | 1.0 | 0.6 | 1.0 |
| C60035 | 90.8 | 3.2 | 2.1 | 7.0 | 0.5 |
| J30020 | 436.7 | 1.4 | 0.9 | 33.6 | 1.1 |
| J30035 | 57.3 | 1.5 | 1.0 | 4.4 | 1.0 |
| J40035 | 87.7 | 1.7 | 1.1 | 6.7 | 0.9 |
| J60035 | 202.7 | 3.0 | 2.0 | 15.6 | 0.5 |
| Name | Area (mm2) | Pitch (μm) | Number of μcells | Recovery Time (ns) | Maximum Count Rate (Gcps) | PDE at 850 nm | Fast Output Pulse Width (ns) |
|---|---|---|---|---|---|---|---|
| RB10010 | 1 | 10 | 4296 | 12 | 162.7 | 0.07 | 2.3 |
| RB10020 | 1 | 20 | 1590 | 21 | 34.4 | 0.12 | 2 |
| RB10035 | 1 | 35 | 620 | 73 | 3.9 | 0.17 | 3.7 |
| J30020 | 9 | 20 | 14,410 | 15 | 436.7 | 0.025 | 1.4 |
| J30035 | 9 | 35 | 5676 | 45 | 57.3 | 0.03 | 1.5 |
| J40035 | 16 | 35 | 9260 | 48 | 87.7 | 0.03 | 1.7 |
| J60035 | 36 | 35 | 22,292 | 50 | 202.7 | 0.03 | 3 |
| Name | J30020 | Stacked |
|---|---|---|
| Area (mm2) | 9 | 9 |
| Pitch (μm) | 20 | 12.24 |
| Number of μcells | 14,410 | 60,073 |
| Recovery time/dead time (ns) | 15 | 8 |
| Maximum count rate (Gcps) | 436.7 | 7509 |
| PDE at 405 nm | 0.38 | 0.4 |
| Fill factor | 0.62 | 1 |
| Fast output pulse width (ns) | 1.4 | 0.1 |
Disclaimer/Publisher’s Note: The statements, opinions and data contained in all publications are solely those of the individual author(s) and contributor(s) and not of MDPI and/or the editor(s). MDPI and/or the editor(s) disclaim responsibility for any injury to people or property resulting from any ideas, methods, instructions or products referred to in the content. |
© 2023 by the authors. Licensee MDPI, Basel, Switzerland. This article is an open access article distributed under the terms and conditions of the Creative Commons Attribution (CC BY) license (https://creativecommons.org/licenses/by/4.0/).
Share and Cite
Matthews, W.; Collins, S. A Roadmap for Gigabit to Terabit Optical Wireless Communications Receivers. Sensors 2023, 23, 1101. https://doi.org/10.3390/s23031101
Matthews W, Collins S. A Roadmap for Gigabit to Terabit Optical Wireless Communications Receivers. Sensors. 2023; 23(3):1101. https://doi.org/10.3390/s23031101
Chicago/Turabian StyleMatthews, William, and Steve Collins. 2023. "A Roadmap for Gigabit to Terabit Optical Wireless Communications Receivers" Sensors 23, no. 3: 1101. https://doi.org/10.3390/s23031101
APA StyleMatthews, W., & Collins, S. (2023). A Roadmap for Gigabit to Terabit Optical Wireless Communications Receivers. Sensors, 23(3), 1101. https://doi.org/10.3390/s23031101
