Energy-Efficient Object Detection and Tracking Framework for Wireless Sensor Network
Abstract
1. Introduction
- The selection of the optimum number of nodes for object detection and localization;
- A distributed prediction algorithm for the optimal prediction of an object’s state;
- The selection of the optimum data reporting path;
- The optimum node activation mechanism;
- The optimum logical network structure;
- The optimal node synchronization scheme.
- Energy-efficient node deployment for high network coverage and connectivity in order to achieve a high level of accuracy in object detection. Minimizing the number of hardware components will minimize the cost of the system.
- A node localization solution to minimize object localization errors.
- Energy-efficient object detection.
- Energy-efficient routing of object detection information to the BS.
2. Literature Review
3. Proposed Energy-Efficient Object Detection and Tracking Framework
3.1. Preliminaries
3.1.1. Assumptions
- AOI is a two-dimensional rectangular area.
- The CH and BS are synchronized.
- The CH and cluster members are synchronized.
- The communication range of each sensor is twice its sensing range.
- The energy consumed by sleeping nodes is neglected.
- The sensing area of each sensor is circular.
- The binary sensing model is used.
- When the network coverage is high, the network connectivity is high.
3.1.2. Network Model
3.1.3. System Architecture
3.1.4. Prediction Model
3.1.5. Energy Model
3.1.6. Problem Statement
3.2. Proposed EEODTF Framework
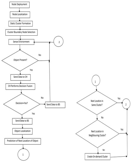
3.2.1. Overview of the Proposed Framework
Network Initialization
Object Detection
Object Localization
Object Tracking
3.2.2. Proposed Energy-Efficient Object Detection and Tracking Algorithm
| Algorithm 1: Energy-efficient object detection and tracking. |
| Requires: Network Initialization, Cluster Formation, Object Trajectory Pattern, Time of simulation Ensures: Energy-efficient robust object tracking and localization
II. Create cluster boundary and determine the boundary nodes of each cluster using Algorithm 5 III. If presence of object is sensed by a static cluster node
ii. Location of object is estimated using Algorithm 8 iii. Next location of object is predicted using Equation (3) iv. If next location of object is outside currently tracking cluster area If the next location of object is in the none of the neighboring cluster area
Continue tracking in neighboring cluster End Else Continue tracking in same cluster End Else Nodes go to sleep mode End Else Nodes go to sleep mode End End |
| Algorithm 2: Energy-efficient node deployment |
ii. Update the ordinary mobile node location Else if eligible_node_type == powerful mobile node iii. Move the powerful mobile node to cover a large hole segment in the network using PSO algorithm in order to fill it. Use Equation (9) iv. Update the powerful mobile node location End
|
| Algorithm 3: Hybrid DV-Hop-PSO-GWO algorithm for node localization. |
For j=1 to n a. Calculate minimum hopj for each i from each j b. Calculate distance between each i from each j c.Calculate the error ej between actual distance and calculated distance for each j using equation (10) d. Ei=Ei+ (ej / hopj) End End
ii. Evaluate fitness of each individual in the population using Equation (12) iii. Find alpha, beta, delta, pbest, gbest iv. Find Xα, Xβ, Xδ v. Update the current individual according to the poor-for-change strategy vi. Check for boundary condition violation vii. Update the velocity and position all individuals viii. Sort the population according to the decreasing order of fitness of individual ix. Update pbest, gbest, alpha, beta, delta x. Update GWO parameters xi. Repeat steps iv to x until termination criteria is reached
|
| Algorithm 4: PSO Euclidean-distance-based cluster formation |
End
(c) Form cluster on the basis of proximity using Euclidean distance formula |
| Algorithm 5: Boundary node selection algorithm. |
ii Determine the nodes adjacent to boundary End
Size(i)=size of cluster For j=1:Size(i)
Size(i)=size of cluster For j=1:Size(i) If a node belonging to Member(i) has overlapping communication range with the node of adjacent cluster then that node is declared as boundary node End End |
| Algorithm 6: Decision fusion algorithm. |
ii. For count=1:3 a. Measure attenuated signal energy sxi using Equation (15) b. Calculate the received signal strength yi using Equation (16) c. Calculate ui is Equation (17) d. If ui ==1 Num=Num+1 End End iii. If Num>1 lui=1 Else lui==0 End iv. Report ui to CH v. If lui==1 Num1=Num1+1; End End
Decision=1 Else Decision=0 End
|
| Algorithm 7: Energy-efficient path determination. |
PATH={S} Repeat until firefly k moves to the destination D i. Determine Adjacent(u) and find the strong neighbor v of u using Equation (21) ii. Select v as the next node iii. PATH=PATH U {v} iv. u= v v. Update Firefly algorithm parameters using Equation (24) End End b). Find best solution and output corresponding PATH c). Evaluate the fitness of fireflies using Equation (20) d). Update best solution End
|
| Algorithm 8: Trilateration-algorithm-based object localization. |
End
|
- The current energy level of bi is greater than the threshold energy level Th. All of the bi that satisfy the energy criteria form S1. This is required to avoid the death of the CH during operation.
- There is at least one node which belongs to a different cluster and joins as a member of the cluster whose CH will be bbi. Let S2
- The Euclidean distance between ai and (xpred, ypred) is minimum among all of the candidate nodes, which is calculated using Equation (25).
| Algorithm 9: On-demand cluster creation for tracking. |
ii. If the predicted next location is in any of the neighboring cluster area a. Neighboring CH sends a response b. Sender CH transfers the control of tracking to neighboring CH End iii. If the sender CH gets no reply from any of the neighboring CH a. Sender CH sends this information to BS and waits for reply b. BS selects suitable boundary node of that cluster using Equation (25) and declares it as CH of on-demand cluster to be created c. BS allows its neighboring nodes to communicate with it temporarily for cluster formation d. CH of on-demand cluster communicates with neighboring nodes and form cluster e. Sender CH transfers the control of tracking to on-demand CH f. Use Algorithm 6 for object detection g. Use Algorithm 8 for object localization End |
4. Result and Discussion
4.1. Simulation Environment
4.2. Simulation Result
4.2.1. Tracking Sequence Analysis
4.2.2. Network Coverage and Object Detection
4.2.3. Node Localization Accuracy and Object Localization Accuracy
4.2.4. Energy Consumption and Object Localization Error
4.2.5. Network Lifetime Analysis
5. Conclusions and Future Work
Author Contributions
Funding
Institutional Review Board Statement
Informed Consent Statement
Data Availability Statement
Conflicts of Interest
References
- Souza, É.L.; Nakamura, E.F.; Pazzi, R.W. Target tracking for sensor networks: A survey. ACM Comput. Surv. 2016, 49, 1–31. [Google Scholar] [CrossRef]
- Ismail, S.; Alkhader, E.; Elnaffar, S. Object Tracking in Wireless Sensor Networks: Challenges and Solutions. J. Comput. Sci. 2016, 12, 201–212. [Google Scholar] [CrossRef]
- Demigha, O.; Hidouci, W.-K.; Ahmed, T. On Energy Efficiency in Collaborative Target Tracking in Wireless Sensor Network: A Review. IEEE Commun. Surv. Tutor. 2012, 15, 1210–1222. [Google Scholar] [CrossRef]
- Parvin, J.R.; Vasanthanayaki, C. Particle swarm optimization-based energy efficient target tracking in wireless sensor network. Measurement 2019, 147, 106882. [Google Scholar] [CrossRef]
- Akter, M.; Rahman, M.O.; Islam, M.N.; Hassan, M.M.; Alsanad, A.; Sangaiah, A.K. Energy-efficient tracking and localization of objects in wireless sensor networks. IEEE Access 2018, 6, 17165–17177. [Google Scholar] [CrossRef]
- Jadaa, K.J.; Kamarudin, L.M.; Hammid, A.T.; Mohamad, O.A.; Hakawati, M. Object detection and localization using wireless sensor networks based on probabilistic model. J. Adv. Res. Dyn. Control Syst. 2018, 10, 2097–2103. [Google Scholar]
- Leela Rani, P.; Sathish Kumar, G.A. Detecting Anonymous Target and Predicting Target Trajectories in Wireless Sensor Networks. Symmetry 2021, 13, 719. [Google Scholar] [CrossRef]
- Koyuncu, H.; Koyuncu, B. An application of Kalman Filtering and Artificial Neural Network with K-NN Position Detection Technique. Wirel. Sens. Netw. 2017, 09, 239–249. [Google Scholar] [CrossRef]
- Hawbani, A.; Wang, X.; Karmoshi, S.; Kuhlani, H.; Ghannami, A.; Abudukelimu, A.; Ghoul, R. GLT: Grouping Based Location Tracking for Object Tracking Sensor Networks. Wirel. Commun. Mob. Comput. 2017, 2017, 4509697. [Google Scholar] [CrossRef]
- Wang, T.; Peng, Z.; Wang, C.; Cai, Y.; Chen, Y.; Tian, H.; Liang, J.; Zhong, B. Extracting target detection knowledge based on spatiotemporal information in wireless sensor networks. Int. J. Distrib. Sens. Netw. 2016, 12, 5831471. [Google Scholar] [CrossRef]
- Wamuyu, P.K. A conceptual framework for implementing a WSN based cattle recovery system in case of cattle rustling in Kenya. Technologies 2017, 5, 54. [Google Scholar] [CrossRef]
- Hirpara, K.; Rana, K. Energy-Efficient Constant Gain Kalman Filter Based Tracking in Wireless Sensor Network. Wirel. Commun. Mob. Comput. 2017, 2017, 1390847. [Google Scholar] [CrossRef]
- Wei, C.-Y.; Lin, H.-Y.; Chen, P.-N.; Han, Y.S.; Varshney, P.K. Target Localization Using Sensor Location Knowledge in Wireless Sensor Networks. IEEE Wirel. Commun. Lett. 2017, 7, 456–459. [Google Scholar] [CrossRef]
- Calafate, C.T.; Lino, C.; Diaz-Ramirez, A.; Cano, J.-C.; Manzoni, P. An Integral Model for Target Tracking Based on the Use of a WSN. Sensors 2013, 13, 7250–7278. [Google Scholar] [CrossRef]
- Soderlund, A.A.; Kumar, M. Optimization of multitarget tracking within a sensor network via information-guided clustering. J. Guid. Control Dyn. 2019, 42, 317–334. [Google Scholar] [CrossRef]
- Cao, X.; Madria, S. An efficient moving object tracking framework for WSNs using sequence-to-sequence learning model. Peer-to-Peer Netw. Appl. 2021, 14, 3915–3928. [Google Scholar] [CrossRef]
- Chen, H.-W.; Liang, C.-K. Genetic Algorithm versus Discrete Particle Swarm Optimization Algorithm for Energy-Efficient Moving Object Coverage Using Mobile Sensors. Appl. Sci. 2022, 12, 3340. [Google Scholar] [CrossRef]
- FayaziBarjini, E.; Gharavian, D.; Shahgholian, M. Target tracking in wireless sensor networks using NGEKF algorithm. J. Ambient. Intell. Humaniz. Comput. 2020, 11, 3417–3429. [Google Scholar] [CrossRef]
- Lv, C.; Zhu, J.; Tao, Z.; Pi, Y. An Improved Target Tracking Scheme based on MC-MPMC Method for Mobile Wireless Sensor Networks. J. Wirel. Commun. Netw. 2022, 2022, 74. [Google Scholar] [CrossRef]
- Liu, F.; Xiao, W.; Chen, S.; Jiang, C. Adaptive Dynamic Programming based Multi-sensor Scheduling for Collaborative Target Tracking in Energy Harvesting Wireless Sensor Networks. Sensors 2018, 18, 4090. [Google Scholar] [CrossRef]
- Qu, Z.; Li, B. An Energy-Efficient Clustering Method for Target Tracking Based on Tracking Anchors in Wireless Sensor Networks. Sensors 2022, 22, 5675. [Google Scholar] [CrossRef]
- Tang, C.; Xia, Y.; Dou, L. Mobility Prediction Based Tracking of Moving Objects in Wireless Sensor Networks. Chin. J. Electron. 2022, 32, 1–13. [Google Scholar]
- Shahbazian, R.; Ghorashi, S.A. Distributed cooperative target detection and localization in decentralized wireless sensor networks. J. Supercomput. 2017, 73, 1715–1732. [Google Scholar] [CrossRef]
- Dev, J.; Mishra, J. Energy Efficient Node Deployment Technique for Heterogeneous Wireless Sensor Network based Object Detection. Int. J. Adv. Comput. Sci. Appl. 2022, 13, 650–659. [Google Scholar] [CrossRef]
- Kaur, A.; Kumar, P.; Gupta, G.P. Nature Inspired Algorithm-Based Improved Variants of DV-Hop Algorithm for Randomly Deployed 2D and 3D Wireless Sensor Networks. Wirel. Pers. Commun. 2018, 101, 567–582. [Google Scholar] [CrossRef]
- Singh, S.P.; Sharma, S.C. A PSO Based Improved Localization Algorithm for Wireless Sensor Network. Wirel. Pers. Commun. 2018, 98, 487–503. [Google Scholar] [CrossRef]
- Mirjalili, S.; Mirjalili, S.M.; Lewis, A. Grey Wolf Optimizer. Adv. Eng. Softw. 2014, 69, 46–61. [Google Scholar] [CrossRef]
- Johari, N.F.; Zain, A.M.; Noorfa, M.H.; Udin, A. Firefly Algorithm for Optimization Problem. Appl. Mech. Mater. 2013, 421, 512–517. [Google Scholar]
- Ghorpade, S.; Zennaro, M.; Chaudhari, B. Survey of Localization for Internet of Things Nodes: Approaches, Challenges and Open Issues. Futur. Internet 2021, 13, 210. [Google Scholar] [CrossRef]












| Paper | Node Optimization | Mobile Node Use | Node Localization | Cluster Structure | Object Detection | Decision Fusion | Route Optimization of Mobile Node | Route Optimization of Packets | On-Demand Cluster |
|---|---|---|---|---|---|---|---|---|---|
| [4] | × | √ | × | √ | P1 | × | √ | × | × |
| [5] | × | × | × | √ | P3 | × | P4 | × | √ |
| [6] | × | × | × | × | P2 | × | P4 | × | × |
| [7] | × | × | × | √ | P2 | × | P4 | × | × |
| [8] | × | × | × | × | P3 | × | P4 | × | × |
| [9] | × | × | × | × | P3 | × | P4 | √ | × |
| [10] | × | × | × | √ | P2 | √ | P4 | × | × |
| [11] | × | × | √ | × | P3 | × | P4 | × | × |
| [12] | × | × | × | √ | P1 | × | P4 | × | × |
| [13] | × | × | √ | × | P1 | √ | P4 | × | × |
| [14] | × | × | × | × | P1 | √ | P4 | √ | × |
| [15] | × | × | × | √ | P1 | √ | P4 | √ | √ |
| [16] | × | × | √ | √ | P1 | × | P4 | √ | × |
| [17] | × | √ | × | × | P1 | × | √ | × | × |
| [18] | × | × | × | √ | P1 | × | × | × | × |
| [19] | × | × | × | √ | P1 | × | P4 | √ | × |
| [20] | × | × | × | √ | P2 | × | × | × | √ |
| [21] | × | × | × | √ | P1 | × | × | × | × |
| [22] | × | √ | × | √ | P1 | × | P4 | × | × |
| [23] | × | × | × | × | P1 | × | × | √ | × |
| Proposed | √ | √ | √ | √ | P1 | √ | √ | √ | √ |
| Attribute | [4] | [5] | [6] | [7] | [8] | [9] | [10] | [11] | [12] | [13] | [14] | [15] | [16] | [17] | [18] | [19] | [20] | [21] | [22] | [23] |
|---|---|---|---|---|---|---|---|---|---|---|---|---|---|---|---|---|---|---|---|---|
| Node Mobility | Y | N | N | N | N | N | N | Y | N | N | N | N | N | Y | N | N | N | N | N | N |
| Sink Mobility | N | N | N | N | N | N | N | N | Y | N | Y | N | N | N | N | N | N | N | N | N |
| Power Management | G | G | 3 | G | 4 | G | G | G | G | G | G | G | G | G | G | G | 4 | G | G | G |
| Network Lifetime | G | G | 3 | G | VG | G | G | G | G | G | G | G | G | G | G | G | VG | G | G | G |
| Scalability | N | N | N | N | N | Y | N | Y | N | N | N | N | N | N | N | N | N | N | N | Y |
| Prediction | L | L | L | NL | NL | L | NL | NL | NL | NL | L | NL | L | L | NL | NL | NL | NL | NL | NL |
| Data Aggregation | G | G | 3 | N | G | G | G | G | G | G | G | G | G | G | G | G | G | G | N | G |
| Network Architecture | C | C | 3 | F | 3 | T | C | C | C | T | C | C | T | C | 3 | C | C | C | C | F |
| Sensing Model | P | 3 | P | P | 3 | B | P | P | P | B | B | P | B | B | P | P | P | P | P | P |
| Static/ Dynamic | S | D | S | D | S | S | D | D | S,D | S | D | S | S | S | S | S | S | D | S | S |
| No. of Targets | 1 | 1 | 1 | 1 | 2 | 2 | 2 | 2 | 1 | 1 | 1 | 2 | 2 | 1 | 1 | 2 | 1 | 1 | 1 | 1 |
| Target Type | CT | CT | DI | CT | CT | CT | DI | CT | CT | CT | CT | CT | CT | CT | CT | CT | CT | CT | D | CT |
| No. of Sinks | 1 | 1 | 1 | 1 | 1 | 1 | 1 | 1 | 1 | 1 | 1 | 1 | 2 | 1 | 1 | 1 | 1 | 1 | 1 | 1 |
| Paper | Advantage | Limitation |
|---|---|---|
| [4] | High detection accuracy, energy efficiency | Requires predefined object trajectory, limited energy efficiency, no attention on node density |
| [5] | Avoids energy wastage by online cluster maintenance and high detection accuracy | Poor sensor scheduling, no attention on node density, difficulties in boundary node selection, no attention on full coverage of AOI |
| [6] | High object detection accuracy by using probabilistic sensing model | Limited energy efficiency, no attention on node density, no attention on full coverage of AOI and object localization accuracy |
| [7] | Energy efficiency, reduction in nodes for object tracking | No guarantee of accurate object detection, no attention on node density, no attention on full coverage of AOI |
| [8] | High object detection accuracy | No guarantee on accuracy of collected data, limited network lifetime and no attention on system cost |
| [9] | Better tracking accuracy, scalable, minimum network overhead | Increased transmission, no attention on node density |
| [10] | Better tracking accuracy | Limited energy efficiency, no attention on node density and object localization accuracy |
| [11] | Accurate cattle detection and recovery | Limited energy efficiency |
| [12] | Energy efficiency and adjustment in object localization error | Limited energy efficiency, no attention on node density and detection accuracy |
| [13] | Minimize the object localization error and tolerant to byzantine attack | Limited energy efficiency, no attention on node density, efficiency of model depends on the proper weight determination for each node which is a difficult task. |
| [14] | Usage of mobile sink, minimum delay in detection, minimum packet loss | Increase in network overhead, no attention on node density, limited energy efficiency |
| [15] | Minimization in computational cost, optimization in sleep scheduling and cluster formation | Limited energy efficiency, no focus on controlling node density |
| [16] | Energy efficient tracking, optimization of data reporting | Requires predefined object trajectory, limited energy efficiency, no attention on controlling node density |
| [17] | Better detection accuracy and energy efficiency | Limited energy efficiency, limited detection accuracy, requires predefined object trajectory, no attention on node density |
| [18] | Energy efficient sensor scheduling | Limited target detection accuracy and energy efficiency, no attention on node density |
| [19] | Ability to compensate false detection and missed detection, energy efficient node scheduling | Silent about node density, limited energy efficiency and tracking accuracy |
| [20] | No energy issue, collaborative target tracking, energy efficient sensor scheduling | Silent about node density, limited detection accuracy and object localization accuracy |
| [21] | Energy efficiency, minimization of processing burden on nodes, minimization of overhead | No attention on node density and object localization error, cluster formation based on tracking anchor information is a challenge, limited energy efficiency. |
| [22] | Distributed object tracking, tracking error adjustment | Sensor survival prediction is a challenge, limited network lifetime and no attention on node density |
| [23] | Consensus-based object detection and localization, considers the case of detection in case of communication link failure | No attention on node density and application lifetime, increased node-to-node communication |
| Name of the Model | No. of Nodes with Power | Sensing Range of Nodes | |||
|---|---|---|---|---|---|
| Static Node | Mobile Node | Static Node and Low-Power Mobile Node (in m) | High-Power Mobile Node (in m) | ||
| Low Power | High Power | ||||
| EEODTF | 115 (5J) | 57 (5J) | 82 (10J) | 30 | 40 |
| EETLO | 169 (10J) | 0 | 85 (10J) | 33.2283 | 33.2283 |
| PSOEETTM | 254 (10J) | 0 | 0 | 33.2283 | 0 |
| Parameter | Value |
|---|---|
| ETX | 50 × 0.000000001 |
| ERX | 50 × 0.000000001 |
| EFS | 10 × 10−12 |
| EMP | 0.0013 × 10−12 |
| EDA | 5 × 0.000000001 |
| msgsize | 2000 |
| Parameter | Value |
|---|---|
| C1=C2 | 2 |
| w | [0.4, 0.9] |
| v | 0.1 × InitialPosition |
| No. of Swarms | 100 |
| Coverage Degree | 1 |
| Parameter | Value |
|---|---|
| C1=C2 | 2 |
| w | 0.5 |
| No. of Swarms | 100 |
| v | 0.1 × InitialPosition |
| a | 2 × (1 − (itr/maxitr) |
| maxitr | 500 |
| Beacon amount | 0.08 × 254 |
| Parameter | Value |
|---|---|
| vel | [2.31, −0.55] |
| dt | 0.5 |
| Initial_Position | [0, 350] |
| Noise Variance | 0.66 |
| Noise Mean | 0 |
| Attenuation Factor | 2 |
| Reference Distance(d0) | 30 m |
| Reference Signal Strength (S0) | −80 dB |
| Parameter | Value |
|---|---|
| Node Priority | [1, 200] |
| α | 1.0 |
| β | 1.0 |
| 0.01 | |
| θ | 0.97 |
| Area Size (in m2) | Name of the Model | Network Coverage | Detection Accuracy | True Positive | Number of Misses |
|---|---|---|---|---|---|
| 500 × 500 | EEODTF | 97.6828 | 96.76 | 419 | 14 |
| EETLO | 97.56 | 72.51 | 314 | 119 | |
| PSOEETTM | 98.3012 | 84.2956 | 365 | 68 | |
| 550 × 500 | EEODTF | 97.7073 | 93.5010 | 446 | 31 |
| EETLO | 96.6084 | 72.9559 | 348 | 129 | |
| PSOEETTM | 97.3451 | 76.9392 | 367 | 110 | |
| 600 × 600 | EEODTF | 97.0611 | 77.1154 | 401 | 119 |
| EETLO | 94.2553 | 70 | 364 | 156 | |
| PSOEETTM | 93.0231 | 71.3462 | 371 | 149 |
| Area Size (in m2) | Total Nodes | Nodes with Correctly Known Locations | Node Localization Accuracy | Total Steps in Object Trajectory | No. of Steps Which Are Correctly Estimated | Object Localization Accuracy |
|---|---|---|---|---|---|---|
| 500 × 500 | 254 | 197 | 78.5591 | 433 | 339 | 78.2910 |
| 550 × 500 | 276 | 216 | 78.2608 | 477 | 367 | 76.9392 |
| 600 × 600 | 300 | 226 | 75.3333 | 520 | 371 | 71.3462 |
| Models | Average Object Localization Error | Energy Consumed |
|---|---|---|
| EEODTF | 89.3789 | 829.7607 J |
| EETLO | 128.5434 | 2.3146 × 103 J |
| PSOEETTM | 403.3012 | 1.2178 × 103 |
| Trajectory No. | Energy Consumption (in J) | Average Detection Error | Average Object Localization Error |
|---|---|---|---|
| Trajectory 1 | 829.7607 | 0.032 | 89.3789 |
| Trajectory 2 | 829.4836 | 0.217 | 63.6053 |
| Trajectory 3 | 953.7882 | 0.256 | 74.0773 |
| Specification and Tools | Description |
|---|---|
| Specification | The proposed framework is mainly divided into four different parts: node deployment, node localization, object detection and object tracking.
|
| Methodology | Our study is on how to achieve energy-efficient tracking in energy-constrained WSNs without affecting the object localization accuracy. This study is completely a simulation-based study. We have considered the case of sensors that cannot be recharged once deployed. Energy management of sensor nodes is done at different levels, such as: limiting the mobile node movement, forming clusters, minimizing the number of nodes engaged for object detection and localization, minimizing retransmission of packets by using energy efficient paths for data reporting. We think that overall energy consumption can be minimized with a collective approach of energy minimization. Simulated object trajectory is used for analysis. |
| Tools Used | A laptop with 16GB RAM, x64-based processor, a 64-bit operating system, Windows 10 operating system and Matlab R2020b. |
| Statistical Data | First 10 records of object trajectory 1 are: Sl. ObjX ObjY
|
Disclaimer/Publisher’s Note: The statements, opinions and data contained in all publications are solely those of the individual author(s) and contributor(s) and not of MDPI and/or the editor(s). MDPI and/or the editor(s) disclaim responsibility for any injury to people or property resulting from any ideas, methods, instructions or products referred to in the content. |
© 2023 by the authors. Licensee MDPI, Basel, Switzerland. This article is an open access article distributed under the terms and conditions of the Creative Commons Attribution (CC BY) license (https://creativecommons.org/licenses/by/4.0/).
Share and Cite
Dev, J.; Mishra, J. Energy-Efficient Object Detection and Tracking Framework for Wireless Sensor Network. Sensors 2023, 23, 746. https://doi.org/10.3390/s23020746
Dev J, Mishra J. Energy-Efficient Object Detection and Tracking Framework for Wireless Sensor Network. Sensors. 2023; 23(2):746. https://doi.org/10.3390/s23020746
Chicago/Turabian StyleDev, Jayashree, and Jibitesh Mishra. 2023. "Energy-Efficient Object Detection and Tracking Framework for Wireless Sensor Network" Sensors 23, no. 2: 746. https://doi.org/10.3390/s23020746
APA StyleDev, J., & Mishra, J. (2023). Energy-Efficient Object Detection and Tracking Framework for Wireless Sensor Network. Sensors, 23(2), 746. https://doi.org/10.3390/s23020746

