Research on Wind Turbine Fault Detection Based on the Fusion of ASL-CatBoost and TtRSA
Abstract
1. Introduction
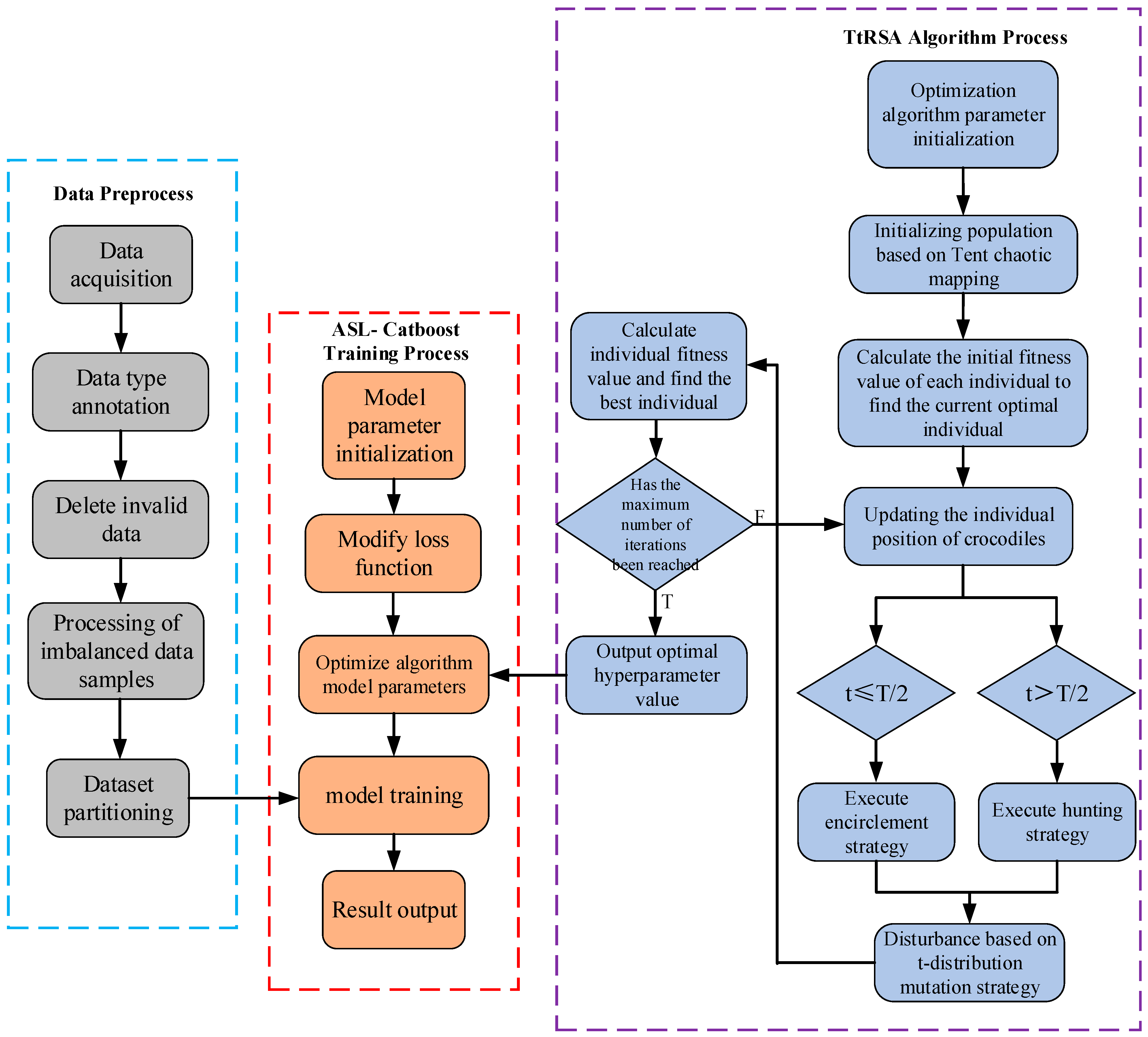
2. Materials and Methods
2.1. CatBoost Algorithm
2.2. Introduction to ASL-CatBoost Algorithm
2.3. Introduction to the Reptile Search Algorithm
- (1)
- Initialization phase
- (2)
- Encirclement stage
- (3)
- Hunting stage
2.4. Improvement Strategy of TtRSA
2.4.1. Tent Chaotic Mapping
2.4.2. t-Distribution Mutation Strategy
2.4.3. Summary of TtRSA
3. Improved Intelligent Optimization Algorithm Experiments
3.1. Experimental Design and Test Functions
3.2. Improvement Analysis of Optimization Algorithm Performance
3.3. Convergence Performance Analysis of the Improved Optimization Algorithm
4. Ice Fault Detection Experiment for Wind Turbines
4.1. Wind Turbine Icing Fault Dataset
4.2. Evaluating Indicator
4.3. ASL-CatBoost Experiment
4.4. TtRSA Algorithm Optimization ASL-CatBoost Algorithm Introduction
4.4.1. TtRSA Optimized ASL-CatBoost Algorithm Process
4.4.2. Experiment for Optimizing ASL-CatBoost with TtRSA
4.5. Enhanced Model Robustness
5. Conclusions
- (1)
- Replacing the Cross-entropy Loss function of CatBoost algorithm with the asymmetric Loss function can improve the detection accuracy of the algorithm regarding fault data.
- (2)
- The use of the Tent chaotic mapping and t-distribution mutation strategy can improve the problem of imbalanced population distribution during RSA initialization and the tendency to fall into local optima during the iteration process.
- (3)
- Optimizing the hyperparameters of the ASL-CatBoost algorithm, based on the TtRSA algorithm, can effectively improve the detection speed and accuracy of the ASL-CatBoost algorithm.
Author Contributions
Funding
Institutional Review Board Statement
Informed Consent Statement
Data Availability Statement
Acknowledgments
Conflicts of Interest
References
- Guo, X.; Chen, X.; Chen, X.; Sherman, P.; Wen, J.; McElroy, M. Grid integration feasibility and investment planning of offshore wind power under carbon-neutral transition in China. J. Nat. Commun. 2023, 14, 2447. [Google Scholar] [CrossRef] [PubMed]
- Beauson, J.; Laurent, A.; Rudolph, D.P.; Jensen, J.P. The complex end-of-life of wind turbine blades: A review of the European context. J. Renew. Sustain. Energy Rev. 2022, 155, 111847. [Google Scholar] [CrossRef]
- Kale, A.P.; Wahul, R.M.; Patange, A.D.; Soman, R.; Ostachowicz, W. Development of Deep Belief Network for Tool Faults Recognition. Sensors 2023, 23, 1872. [Google Scholar] [CrossRef] [PubMed]
- Patange, A.D.; Jegadeeshwaran, R.; Bajaj, N.S.; Khairnar, A.N.; Gavade, N.A. Application of machine learning for tool condition monitoring in turning. Sound Vib. 2022, 56, 127–145. [Google Scholar] [CrossRef]
- Bajaj, N.S.; Patange, A.D.; Jegadeeshwaran, R.; Pardeshi, S.S.; Kulkarni, K.A.; Ghatpande, R.S. Application of metaheuristic optimization based support vector machine for milling cutter health monitoring. Intell. Syst. Appl. 2023, 18, 200196. [Google Scholar] [CrossRef]
- Santolamazza, A.; Dadi, D.; Introna, V. A data-mining approach for wind turbine fault detection based on SCADA data analysis using artificial neural networks. Energies 2021, 14, 1845. [Google Scholar] [CrossRef]
- Wang, A.; Pei, Y.; Qian, Z.; Zareipour, H.; Jing, B.; An, J. A two-stage anomaly decomposition scheme based on multi-variable correlation extraction for wind turbine fault detection and identification. J. Appl. Energy 2022, 321, 119373. [Google Scholar] [CrossRef]
- Jawad, R.S.; Abid, H. Fault Detection in HVDC System with Gray Wolf Optimization Algorithm Based on Artificial Neural Network. Energies 2022, 15, 7775. [Google Scholar] [CrossRef]
- Samanta, B.; Al-Balushi, K.R.; Al-Araimi, S.A. Artificial neural networks and support vector machines with genetic algorithm for bearing fault detection. J. Eng. Appl. Artif. Intell. 2003, 16, 657–665. [Google Scholar] [CrossRef]
- Zhang, S.; Lang, Z.Q. SCADA-data-based wind turbine fault detection: A dynamic model sensor method. J. Control Eng. Pract. 2020, 102, 104546. [Google Scholar] [CrossRef]
- Aziz, U.; Charbonnier, S.; Bérenguer, C.; Lebranchu, A.; Prevost, F. Critical comparison of power-based wind turbine fault-detection methods using a realistic framework for SCADA data simulation. J. Renew. Sustain. Energy Rev. 2021, 144, 110961. [Google Scholar] [CrossRef]
- Song, W.; Lin, J.W.; Zhou, F.Z. Wind turbine bearing fault diagnosis method based on an improved denoising AutoEncoder. J. Power Syst. Prot. Control 2022, 50, 61–68. [Google Scholar]
- Liu, J.R.; Yang, G.T.; Wang, X.W. A Wind Turbine Fault Diagnosis Method Based on Siamese Deep Neural Network. J. Syst. Simul. 2022, 34, 2348–2358. [Google Scholar]
- Liu, J.; Wang, X.; Wu, S.; Xie, F. Wind turbine fault detection based on deep residual networks. J. Expert Syst. Appl. 2023, 213, 119102. [Google Scholar] [CrossRef]
- Tang, M.; Cao, C.; Wu, H.; Zhu, H.; Tang, J.; Peng, Z.; Wang, Y. Fault Detection of Wind Turbine Gearboxes Based on IBOA-ERF. Sensors 2022, 22, 6826. [Google Scholar] [CrossRef]
- Kanović, Ž.; Rapaić, M.R.; Jeličić, Z.D. Generalized particle swarm optimization algorithm-Theoretical and empirical analysis with application in fault detection. J. Appl. Math. Comput. 2011, 217, 10175–10186. [Google Scholar] [CrossRef]
- Lee, D.H.; Ahn, J.H.; Koh, B.H. Fault detection of bearing systems through EEMD and optimization algorithm. Sensors 2017, 17, 2477. [Google Scholar] [CrossRef]
- Lei, M.; Lv, Y.; Wei, W.; Ren, Q. Fault Warning of Power Plant Fans based on Long Short-term Memory Neural Network and Bayesian Optimization. J. Eng. Therm. Energy Power 2022, 37, 213–220. [Google Scholar]
- Zhang, Y.F.; Pi, Z.Y.; Zhu, R.Q.; Song, J.X.; Shi, J.J. Wind Power Prediction Based on WOA-BiLSTM Neural NetworkElectric. J. Eng. 2022, 28–31. [Google Scholar]
- Huang, L.; Wang, Y.; Guo, Y.; Hu, G. An improved reptile search algorithm based on lévy flight and interactive crossover strategy to engineering application. Mathematics 2022, 10, 2329. [Google Scholar] [CrossRef]
- Prokhorenkova, L.; Gusev, G.; Vorobev, A.; Dorogush, A.V.; Gulin, A. CatBoost: Unbiased boosting with categorical features. J. Adv. Neural Inf. Process. Syst. 2018, 31, 6639–6649. [Google Scholar]
- Zhang, W.; Yu, J.; Zhao, A.; Zhou, X. Predictive model of cooling load for ice storage air-conditioning system by using GBDT. J. Energy Rep. 2021, 7, 1588–1597. [Google Scholar] [CrossRef]
- Osman, A.; Ahmed, A.; Chow, M.F. Extreme gradient boosting (Xgboost) model to predict the groundwater levels in Selangor Malaysia. J. Ain Shams Eng. J. 2021, 12, 1545–1556. [Google Scholar] [CrossRef]
- Ke, G.; Meng, Q.; Finley, T. Lightgbm: A highly efficient gradient boosting decision tree. J. Adv. Neural Inf. Process. Syst. 2017, 30, 3149–3157. [Google Scholar]
- Patange, A.D.; Pardeshi, S.S.; Jegadeeshwaran, R.; Zarkar, A.; Verma, K. Augmentation of Decision Tree Model through Hyper-Parameters Tuning for Monitoring of Cutting Tool Faults Based on Vibration Signatures. J. Vib. Eng. Technol. 2022, 1–19. [Google Scholar] [CrossRef]
- Hancock, J.T.; Khoshgoftaar, T.M. CatBoost for big data: An interdisciplinary review. J. Big Data 2020, 7, 1–45. [Google Scholar] [CrossRef]
- Lin, T.Y.; Goyal, P.; Girshick, R. Focal loss for dense object detection. Proc. IEEE Int. Conf. Comput. Vis. 2017, 2980–2988. [Google Scholar]
- Abualigah, L.; Abd, E.M.; Sumari, P. Reptile Search Algorithm (RSA): A nature-inspired meta-heuristic optimizer. J. Expert Syst. Appl. 2022, 191, 116158. [Google Scholar] [CrossRef]
- Kennedy, J.; Eberhart, R. Particle swarm optimization. In Proceedings of the ICNN’95—International Conference on Neural Networks, Perth, Australia, 27 November–1 December 1995; Volume 4, pp. 1942–1948. [Google Scholar]
- Mirjalili, S.; Lewis, A. The whale optimization algorithm. J. Adv. Eng. Softw. 2016, 95, 51–67. [Google Scholar] [CrossRef]
- Khishe, M.; Mosavi, M.R. Chimp optimization algorithm. J. Expert Syst. Appl. 2020, 149, 113338. [Google Scholar] [CrossRef]
- Ekinci, S.; Izci, D.; Abu, Z.R.; Alsoud, A.R.; Abualigah, L. Development of Lévy flight-based reptile search algorithm with local search ability for power systems engineering design problems. J. Neural Comput. Appl. 2022, 34, 20263–20283. [Google Scholar] [CrossRef]
- Almotairi, K.H.; Abualigah, L. Improved reptile search algorithm with novel mean transition mechanism for constrained industrial engineering problems. J. Neural Comput. Appl. 2022, 34, 17257–17277. [Google Scholar] [CrossRef]






| Number | Test Function | Range | Optima | Type |
|---|---|---|---|---|
| f1 | Sphere | [−100, 100] | 0 | unimodal |
| f2 | Schwefel’ 2.22 | [−10, 10] | 0 | unimodal |
| f3 | Schwefel’ 1.2 | [−100, 100] | 0 | unimodal |
| f4 | Schwefel’ 2.21 | [−100, 100] | 0 | unimodal |
| f5 | Rosenbrock | [−30, 30] | 0 | unimodal |
| f9 | Rastrigin | [−5.12, 5.12] | 0 | multimodal |
| f10 | Ackley | [−32, 32] | 0 | multimodal |
| f11 | Criewank | [−600, 600] | 0 | multimodal |
| f12 | Penalized 1 | [−50, 50] | 0 | multimodal |
| f13 | Penalized 2 | [−50, 50] | 0 | multimodal |
| f15 | Kowalik | [−5, 5] | 0.0003 | multimodal |
| Function | PSO | WOA | CHOA | RSA | TtRSA | |||||
|---|---|---|---|---|---|---|---|---|---|---|
| Mean | SD | Mean | SD | Mean | SD | Mean | SD | Mean | SD | |
| f1 | 1.40 × 10−30 | 2.11 × 10−32 | 2.83 × 10−164 | 1.94 × 10−163 | 1.05 × 10−30 | 1.30 × 10−20 | 0.00 | 0.00 | 0.00 | 0.00 |
| f2 | 4.21 × 10−20 | 5.54 × 10−23 | 1.52 × 10−110 | 8.28 × 10−55 | 1.24 × 10−25 | 8.55 × 10−21 | 6.88 × 10−60 | 2.58 × 10−75 | 0.00 | 0.00 |
| f3 | 7.01 × 10−18 | 2.21 × 10−21 | 6.14 × 10−2 | 1.05 × 10−5 | 6.05 × 10−19 | 1.31 × 10−17 | 5.81 × 10−42 | 4.55 × 10−73 | 0.00 | 0.00 |
| f4 | 1.08 × 10−40 | 3.17 × 10−31 | 8.81 × 10−172 | 1.05 × 10−105 | 2.75 × 10−70 | 2.85 × 10−27 | 4.88 × 10−175 | 8.88 × 10−165 | 0.00 | 0.00 |
| f5 | 9.67 × 10 | 6.01 × 10 | 4.39 × 103 | 1.05 × 105 | 3.13 × 104 | 2.57 × 10−14 | 1.71 × 10 | 1.37 × 10 | 2.39 × 10−20 | 1.85 × 10−21 |
| f9 | 4.67 × 102 | 1.16 × 10 | 0.00 | 0.00 | 1.41 × 10−01 | 1.65 × 10−26 | 6.68 × 10 | 1.16 × 10 | 0.00 | 0.00 |
| f10 | 2.76 × 10−16 | 5.09 × 10−21 | 9.42 × 10−37 | 1.05 × 10−5 | 1.96 × 10 | 1.79 × 10−7 | 8.86 × 10−16 | 0.00 | 7.62 × 10−78 | 5.80 × 10−56 |
| f11 | 1.21 × 10−1 | 7.74 × 10−3 | 1.05 × 10−18 | 7.05 × 10−25 | 4.79 × 10−02 | 5.05 × 10−18 | 9.37 × 10−2 | 7.50 × 10−1 | 0.00 | 0.00 |
| f12 | 6.92 × 10−7 | 1.19 × 10−2 | 6.55 × 10−5 | 5.06 × 10−7 | 3.98 × 10−01 | 5.06 × 10−17 | 1.24 × 10−6 | 3.31 × 10−1 | 8.04 × 10−11 | 7.50 × 10−11 |
| f13 | 6.68 × 10−8 | 8.91 × 10−3 | 8.78 × 10−3 | 1.76 × 10−15 | 2.05 × 10−01 | 1.76 × 10−15 | 1.52 × 10−6 | 4.19 × 10−1 | 6.95 × 10−40 | 8.36 × 10−5 |
| f15 | 5.82 × 10−5 | 2.21 × 10−4 | 2.68 × 10−7 | 4.35 × 10−19 | 7.36 × 10−02 | 4.35 × 10−19 | 2.74 × 10−13 | 1.15 × 10−3 | 2.34 × 10−20 | 7.35 × 10−18 |
| Time | Wind_Speed | Generator_Speed | Power | Wind_Direction | … | Environment_Tmp |
|---|---|---|---|---|---|---|
| 2015/11/1 17:33 | 2.67134589 | 1.316661063 | 2.571868051 | −0.786603693 | … | 0.337770344 |
| 2015/11/1 17:34 | 3.058582351 | 1.293394429 | 2.537817968 | −0.924712235 | … | 0.337770344 |
| 2015/11/1 17:34 | 3.279860329 | 1.187032671 | 2.551855132 | −0.962692084 | … | 0.337770344 |
| 2015/11/1 17:34 | 3.231916767 | 1.270127794 | 2.54983978 | −0.826309899 | … | 0.337770344 |
| 2015/11/1 17:34 | 3.364683554 | 1.329956283 | 2.557854321 | −0.867742461 | … | 0.337770344 |
| 2015/11/1 17:34 | 3.010638789 | 1.187032671 | 2.54983978 | −1.157770399 | … | 0.337770344 |
| 2015/11/1 17:34 | 3.360995587 | 1.286746819 | 2.565868862 | −1.233730097 | … | 0.337770344 |
| … | … | … | … | … | … | … |
| 2015/12/1 18:59 | 1.557580068 | 1.223594525 | 1.636697646 | 1.461112823 | … | 1.314590648 |
| Fault Operating Time Period | Normal Operating Time Period | ||
|---|---|---|---|
| Start Time | End Time | Start Time | End Time |
| 2015/11/4 22:15 | 2015/11/4 23:33 | 2015/11/1 17:33 | 2015/11/4 19:42 |
| 2015/11/9 3:21 | 2015/11/9 5:14 | 2015/11/5 11:06 | 2015/11/9 1:23 |
| 2015/11/9 21:26 | 2015/11/9 23:18 | 2015/11/9 12:20 | 2015/11/9 19:27 |
| 2015/11/13 2:59 | 2015/11/13 4:51 | 2015/11/10 12:43 | 2015/11/13 0:38 |
| 2015/11/16 15:31 | 2015/11/16 15:57 | 2015/11/13 9:10 | 2015/11/15 16:35 |
| 2015/11/23 20:40 | 2015/11/23 22:33 | 2015/11/17 12:14 | 2015/11/23 18:41 |
| 2015/11/24 5:42 | 2015/11/24 6:31 | 2015/11/24 1:24 | 2015/11/24 2:39 |
| 2015/11/24 14:58 | 2015/11/24 16:51 | 2015/11/24 10:49 | 2015/11/24 12:12 |
| 2015/11/25 20:55 | 2015/11/25 22:48 | 2015/11/25 18:00 | 2015/11/25 18:56 |
| 2015/11/26 1:47 | 2015/11/26 3:40 | 2015/11/26 10:10 | 2015/11/28 2:16 |
| 2015/11/28 4:15 | 2015/11/28 6:08 | 2015/11/28 11:52 | 2015/11/29 2:30 |
| 2015/11/29 4:29 | 2015/11/29 6:22 | 2015/11/29 11:48 | 2015/11/29 14:36 |
| 2015/11/29 17:44 | 2015/11/30 8:52 | 2015/11/30 10:11 | 2015/11/30 13:08 |
| Icing Diagnosis | Normal Diagnosis | |
|---|---|---|
| Actual icing | TP | FN |
| Actual normal | FP | TN |
| Models | Precious | Recall | F1-Score | Train Times |
|---|---|---|---|---|
| GBDT | 0.922703 | 0.936614 | 0.929606 | 12 m 16 s |
| XGBoost | 0.907069 | 0.925287 | 0.916087 | 12 m 30 s |
| LightGBM | 0.913742 | 0.936578 | 0.925019 | 13 m 15 s |
| CatBoost | 0.926148 | 0.930403 | 0.928271 | 12 m 11 s |
| SVM | 0.807592 | 0.735728 | 0.770886 | 11 m 20 s |
| LSTMAE | 0.857428 | 0.886741 | 0.871838 | 15 m 30 s |
| CatBoost1 | 0.934316 | 0.941628 | 0.937958 | 12 m 30 s |
| CatBoost2 | 0.935743 | 0.932849 | 0.934294 | 12 m 20 s |
| ASL-CatBoost | 0.949427 | 0.943276 | 0.946341 | 12 m 35 s |
| Method | Hyper-Parameters |
|---|---|
| ASL-CatBoost | Iterations = 1000, depth = 6, learning_rate = 0.05, l2_leaf_reg = 0.4 |
| TtRSA-LSTMAE | Hidden_num = 8, windowsize = 100, stride = 1, learning_rate = 0.001, epoch = 16 |
| TtRSA-SVM | c = 40.001, g = 0.008 |
| TtRSA-ASL-CatBoost | Iterations = 300, depth = 8, learning_rate = 0.1, l2_leaf_reg = 0.6 |
| TtRSA-XGBoost | max_depth = 5, min_child_weight = 1, subsample = 0.7, colsample_bytree = 0.8, scale_pos_weight = 1 |
| TtRSA- LightGBM | n_estimators = 144, max_depth = 8, learning_rate = 0.1, random_state = 42, subsample = 0.7, num_leaves = 524 |
| Models | Precious | Recall | F1-Score | Train Times |
|---|---|---|---|---|
| ASL-CatBoost | 0.949427 | 0.943276 | 0.946341 | 12 m 30 s |
| TtRSA-SVM | 0.837424 | 0.865792 | 0.851372 | 11 m 52 s |
| TtRSA-LSTMAE | 0.882497 | 0.923769 | 0.902661 | 18 m 20 s |
| TtRSA-LightGBM | 0.935598 | 0.937473 | 0.936535 | 15 m 43 s |
| TtRSA-XGBoost | 0.928736 | 0.918567 | 0.923624 | 21 m 17 s |
| TtRSA-ASL-CatBoost | 0.950136 | 0.949026 | 0.949581 | 8 m 52 s |
| Number of Features | Optimal Case Hyperparameters | Precious | Recall | F1-Score |
|---|---|---|---|---|
| 8 | Iterations = 1000, depth = 4, learning_rate = 0.02, l2_leaf_reg = 0.6 | 0.903581 | 0.676372 | 0.758174 |
| 16 | Iterations = 800, depth = 6, learning_rate = 0.1, l2_leaf_reg = 0.7 | 0.917795 | 0.836742 | 0.975396 |
| 22 | Iterations = 500, depth = 7, learning_rate = 0.1, l2_leaf_reg = 0.6 | 0.938331 | 0.897031 | 0.917216 |
Disclaimer/Publisher’s Note: The statements, opinions and data contained in all publications are solely those of the individual author(s) and contributor(s) and not of MDPI and/or the editor(s). MDPI and/or the editor(s) disclaim responsibility for any injury to people or property resulting from any ideas, methods, instructions or products referred to in the content. |
© 2023 by the authors. Licensee MDPI, Basel, Switzerland. This article is an open access article distributed under the terms and conditions of the Creative Commons Attribution (CC BY) license (https://creativecommons.org/licenses/by/4.0/).
Share and Cite
Kong, L.; Liang, H.; Liu, G.; Liu, S. Research on Wind Turbine Fault Detection Based on the Fusion of ASL-CatBoost and TtRSA. Sensors 2023, 23, 6741. https://doi.org/10.3390/s23156741
Kong L, Liang H, Liu G, Liu S. Research on Wind Turbine Fault Detection Based on the Fusion of ASL-CatBoost and TtRSA. Sensors. 2023; 23(15):6741. https://doi.org/10.3390/s23156741
Chicago/Turabian StyleKong, Lingchao, Hongtao Liang, Guozhu Liu, and Shuo Liu. 2023. "Research on Wind Turbine Fault Detection Based on the Fusion of ASL-CatBoost and TtRSA" Sensors 23, no. 15: 6741. https://doi.org/10.3390/s23156741
APA StyleKong, L., Liang, H., Liu, G., & Liu, S. (2023). Research on Wind Turbine Fault Detection Based on the Fusion of ASL-CatBoost and TtRSA. Sensors, 23(15), 6741. https://doi.org/10.3390/s23156741
