Detection of Sensor Faults with or without Disturbance Using Analytical Redundancy Methods: An Application to Orifice Flowmeter
Abstract
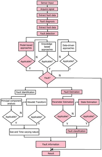
1. Introduction
- Fault detection time;
- Number of undetected faults;
- False alarm rate;
- Ability to isolate faults.
2. Model-Based Fault Detection and Isolation
2.1. Observer-Based Approach for Residue Generation
2.2. Luenberger Observer for Residue Generation (LPV System)
3. FDI Techniques Applied to Orifice Flowmeter
- Designing of estimator;
- Induction of fault;
- Residue generation: Comparison of estimated value to experimental output;
- Calculating the Root Mean Square (RMS) value of the residue;
- Comparison of RMS with the adaptive threshold;
- Indication of fault;
- Based on experimental values and fault indications, isolate the different types of faults.
FDI in Orifice Flowmeter Using Neural Network
4. Results and Discussion
5. Conclusions
Author Contributions
Funding
Institutional Review Board Statement
Informed Consent Statement
Data Availability Statement
Conflicts of Interest
References
- Yu, B.; Liu, D.; Zhang, T. Fault diagnosis for microgas turbine engine sensors via wavelet entropy. Sensors 2011, 11, 9928–9941. [Google Scholar] [CrossRef]
- Vemulapalli, S.; Venkata, S.K. Parametric analysis of orifice plates on measurement of flow: A review. Ain Shams Eng. J. 2022, 13, 101639. [Google Scholar] [CrossRef]
- Tao, E.P.; Shen, W.H.; Liu, T.L.; Chen, X.Q. Fault diagnosis based on PCA for sensors of laboratorial wastewater treatment process. Chemom. Intell. Lab. Syst. 2013, 128, 49–55. [Google Scholar] [CrossRef]
- Safizadeh, M.S.; Latifi, S.K. Using multisensor data fusion for vibration fault diagnosis of rolling element bearings by accelerometer and load cell. Inf. Fusion 2014, 18, 1–8. [Google Scholar] [CrossRef]
- Nair, N.; Santhosh, K.V. Sensor fault isolation in a liquid flow process using Kalman filter. Autom. Control Comput. Sci. 2019, 53, 310–319. [Google Scholar] [CrossRef]
- Li, J.; King, S.; Jennions, I. Intelligent Fault Diagnosis of an Aircraft Fuel System Using Machine Learning—A Literature Review. Machines 2023, 11, 481. [Google Scholar] [CrossRef]
- Borg, M.; Refalo, P.; Francalanza, E. Failure Detection Techniques on the Demand Side of Smart and Sustainable Compressed Air Systems: A Systematic Review. Energies 2023, 16, 3188. [Google Scholar] [CrossRef]
- Li, D.; Wang, Y.; Wang, J.; Wang, C.; Duan, Y. Recent advances in sensor fault diagnosis: A review. Sens. Actuators A Phys. 2020, 309, 111990. [Google Scholar] [CrossRef]
- Yu, D.L.; Gomm, J.B.; Williams, D. Sensor fault diagnosis in a chemical process via RBF neural networks. Control Eng. Pract. 1999, 7, 49–55. [Google Scholar] [CrossRef]
- Garramiola, F.; Poza, J.; Madina, P.; Del Olmo, J.; Ugalde, G. A hybrid sensor fault diagnosis for maintenance in railway traction drives. Sensors 2020, 20, 962. [Google Scholar] [CrossRef]
- Qin, L.; He, X.; Yan, R.; Deng, R.; Zhou, D. Distributed sensor fault diagnosis for a formation of multivehicle systems. J. Frankl. Inst. 2019, 356, 791–818. [Google Scholar] [CrossRef]
- Shenoy, V.; Vekata, S.K. Estimation of Liquid Level in a Harsh Environment Using Chaotic Observer. J. Robot. Control 2022, 3, 566–582. [Google Scholar] [CrossRef]
- Wang, P.; Zhang, J.; Wan, J.; Wu, S. A fault diagnosis method for small pressurized water reactors based on long short-term memory networks. Energy 2022, 239, 122298. [Google Scholar] [CrossRef]
- Singh, S.; Shashank, S.; Hegde, S.S.; Paul, T.K.; Reddy, R. Drift fault accommodation system of a transport aircraft using Neural network models. In Proceedings of the 2018 International Conference on Advances in Computing, Communications and Informatics (ICACCI), Bangalore, India, 19–22 September 2018; IEEE: Piscataway, NJ, USA, 2018; pp. 2464–2470. [Google Scholar]
- Sun, R.; Shi, L.; Yang, X.; Wang, Y.; Zhao, Q. A coupling diagnosis method of sensors faults in gas turbine control system. Energy 2020, 205, 117999. [Google Scholar] [CrossRef]
- AAlobaidy, M.A.; Abdul-Jabbar, D.; Jassim, M.; Al-khayyt, S.Z. Faults Diagnosis in Robot Systems: A Review. Al-Rafidain Eng. J. 2020, 25, 164–175. [Google Scholar] [CrossRef]
- Bakdi, A.; Kouadri, A.; Mekhilef, S. A data-driven algorithm for online detection of component and system faults in modern wind turbines at different operating zones. Renew. Sustain. Energy Rev. 2019, 103, 546–555. [Google Scholar] [CrossRef]
- Ghosh, N.; Paul, R.; Maity, S.; Maity, K.; Saha, S. Fault Matters: Sensor data fusion for detection of faults using Dempster–Shafer theory of evidence in IoT-based applications. Expert Syst. Appl. 2020, 162, 113887. [Google Scholar] [CrossRef]
- Betta, G.; Pietrosanto, A. Instrument fault detection and isolation: State of the art and new research trends. IEEE Trans. Instrum. Meas. 2000, 49, 100–107. [Google Scholar] [CrossRef]
- Thirumarimurugan, M.; Bagyalakshmi, N.; Paarkavi, P. Comparison of fault detection and isolation methods: A review. In Proceedings of the 2016 10th International Conference on Intelligent Systems and Control (ISCO), Coimbatore, India, 7–8 January 2016; IEEE: Piscataway, NJ, USA, 2016; pp. 1–6. [Google Scholar]
- Ding, S.X.; Zhang, P.; Jeinsch, T.; Ding, E.L.; Engel, P.; Gui, W. A survey of the application of basic data-driven and model-based methods in process monitoring and fault diagnosis. IFAC Proc. Vol. 2011, 44, 12380–12388. [Google Scholar] [CrossRef]
- Gertler, J. Analytical redundancy methods in fault detection and isolation-survey and synthesis. IFAC Proc. Vol. 1991, 24, 9–21. [Google Scholar] [CrossRef]
- Samy, I.; Postlethwaite, I.; Gu, D.W. Survey and application of sensor fault detection and isolation schemes. Control Eng. Pract. 2011, 19, 658–674. [Google Scholar] [CrossRef]
- Larson, E.C.; Parker, B.E.; Clark, B.R. Model-based sensor and actuator fault detection and isolation. In Proceedings of the 2002 American Control Conference (IEEE Cat. No. CH37301), Anchorage, AK, USA, 8–10 May 2002; IEEE: Piscataway, NJ, USA, 2002; Volume 5, pp. 4215–4219. [Google Scholar]
- Nozari, H.A.; Castaldi, P.; Banadaki, H.D.; Simani, S. Novel nonmodel-based fault detection and isolation of satellite reaction wheels based on a mixed-learning fusion framework. IFAC-Pap. 2019, 52, 194–199. [Google Scholar]
- Dayev, Z.A. Application of artificial neural networks instead of the orifice plate discharge coefficient. Flow Meas. Instrum. 2020, 71, 101674. [Google Scholar] [CrossRef]
- Dayev, Z.; Kairakbaev, A.; Yetilmezsoy, K.; Bahramian, M.; Sihag, P.; Kıyan, E. Approximation of the discharge coefficient of differential pressure flowmeters using different soft computing strategies. Flow Meas. Instrum. 2021, 79, 101913. [Google Scholar] [CrossRef]
- Abad, A.R.B.; Tehrani, P.S.; Naveshki, M.; Ghorbani, H.; Mohamadian, N.; Davoodi, S.; Aghdam, S.K.Y.; Moghadasi, J.; Saberi, H. Predicting oil flow rate through orifice plate with robust machine learning algorithms. Flow Meas. Instrum. 2021, 81, 102047. [Google Scholar] [CrossRef]
- Ghorbani, H.; Wood, D.A.; Choubineh, A.; Tatar, A.; Abarghoyi, P.G.; Madani, M.; Mohamadian, N. Prediction of oil flow rate through an orifice flow meter: Artificial intelligence alternatives compared. Petroleum 2020, 6, 404–414. [Google Scholar] [CrossRef]
- Reader-Harris, M.; Barton, N.; Hodges, D. The effect of contaminated orifice plates on the discharge coefficient. Flow Meas. Instrum. 2012, 25, 2–7. [Google Scholar] [CrossRef]
- Sravani, V.; Venkata, S.K. Prediction of flow by linear parameter varying model under disturbance. Measurement 2021, 186, 110124. [Google Scholar] [CrossRef]
- Vemulapalli, S.; Venkata, S.K. Soft sensor for an orifice flowmeter in presence of disturbances. Flow Meas. Instrum. 2022, 86, 102178. [Google Scholar] [CrossRef]
- Yu, J.; Wen, Y.; Yang, L.; Zhao, Z.; Guo, Y.; Guo, X. Monitoring on triboelectric nanogenerator and deep learning method. Nano Energy 2022, 92, 106698. [Google Scholar] [CrossRef]
- Voutsinas, S.; Karolidis, D.; Voyiatzis, I.; Samarakou, M. Development of a multi-output feed-forward neural network for fault detection in Photovoltaic Systems. Energy Rep. 2022, 8, 33–42. [Google Scholar] [CrossRef]
- Fan, C.; Liu, X.; Xue, P.; Wang, J. Statistical characterization of semi-supervised neural networks for fault detection and diagnosis of air handling units. Energy Build. 2021, 234, 110733. [Google Scholar] [CrossRef]
- Maki, Y.; Loparo, K.A. A neural-network approach to fault detection and diagnosis in industrial processes. IEEE Trans. Control Syst. Technol. 1997, 5, 529–541. [Google Scholar] [CrossRef]

















| Author | Type of Sensor Fault | Remarks |
|---|---|---|
| Seema Singh et al. [14] | Drift | Applied Neural Network (NN) to transport aircraft for detection of the fault. |
| R Sun et al. [15] | Step, pulse, noise, periodic, drift | Wavelet energy entropy and support vector regression were used to diagnose faults in a gas turbine control system. |
| MA A Alobaidy et al. [16] | Stuck, drift | Study of different types of fault detection techniques in the field of robotics. |
| A Bakdi et al. [17] | Fixed value, gain | Principal component analysis for detection of faults in wind turbines |
| N Ghosh et al. [18] | Gain, offset, data-loss, out-of-bound | Dempster–Shafer Theory for fault detection in IoT applications. |
| Type of Fault | Threshold | Slope (%) | Time of Fault Detection (s) | Fault Identification Time (s) |
|---|---|---|---|---|
| Open circuit | 1.2 | - | 30.5 | 0.5 |
| Short circuit | 1.2 | 30.5 | 0.5 | |
| Drift | 1.2 | 10 | 43.42 | 13.42 |
| 1.2 | −10 | 42.58 | 12.58 | |
| 1.2 | −20 | 35.62 | 5.62 | |
| 1.2 | 20 | 36.8 | 6.8 |
| Type of Fault | Threshold (%) of the Estimated Value | Slope | Time of Fault Detection (s) | Fault Identification Time (s) | ||
|---|---|---|---|---|---|---|
| LPV Estimator | NN | LPV Estimator | NN | |||
| Open circuit | 15 | - | 30.1 | 30.1 | 0.1 | 0.1 |
| Short circuit | 15 | - | 30.1 | 30.1 | 0.1 | 0.1 |
| Drift | 15 | −0.10 | 50.155 | 45.83 | 20.155 | 15.8 |
| 10 | −0.10 | 43.76 | 40.0 | 13.7 | 10 | |
| 10 | −0.20 | 36.8 | 35.0 | 6.8 | 5 | |
| 10 | 0.20 | 35.2 | 36.2 | 5.2 | 6.2 | |
| Type of Fault | Threshold (%) | Slope (%) | Time of Fault Detection (s) | Fault Identification Time (s) |
|---|---|---|---|---|
| Open circuit | 15 | - | 30.5 | 0.5 |
| Short circuit | 15 | - | 30.5 | 0.5 |
| Drift | 10 | 10 | 44.6 | 13.42 |
| 10 | −10 | 40.01 | 12.58 | |
| 10 | −20 | 34.7 | 5.62 | |
| 10 | 20 | 37.2 | 6.8 |
Disclaimer/Publisher’s Note: The statements, opinions and data contained in all publications are solely those of the individual author(s) and contributor(s) and not of MDPI and/or the editor(s). MDPI and/or the editor(s) disclaim responsibility for any injury to people or property resulting from any ideas, methods, instructions or products referred to in the content. |
© 2023 by the authors. Licensee MDPI, Basel, Switzerland. This article is an open access article distributed under the terms and conditions of the Creative Commons Attribution (CC BY) license (https://creativecommons.org/licenses/by/4.0/).
Share and Cite
Sravani, V.; Venkata, S.K. Detection of Sensor Faults with or without Disturbance Using Analytical Redundancy Methods: An Application to Orifice Flowmeter. Sensors 2023, 23, 6633. https://doi.org/10.3390/s23146633
Sravani V, Venkata SK. Detection of Sensor Faults with or without Disturbance Using Analytical Redundancy Methods: An Application to Orifice Flowmeter. Sensors. 2023; 23(14):6633. https://doi.org/10.3390/s23146633
Chicago/Turabian StyleSravani, Vemulapalli, and Santhosh Krishnan Venkata. 2023. "Detection of Sensor Faults with or without Disturbance Using Analytical Redundancy Methods: An Application to Orifice Flowmeter" Sensors 23, no. 14: 6633. https://doi.org/10.3390/s23146633
APA StyleSravani, V., & Venkata, S. K. (2023). Detection of Sensor Faults with or without Disturbance Using Analytical Redundancy Methods: An Application to Orifice Flowmeter. Sensors, 23(14), 6633. https://doi.org/10.3390/s23146633

