Design, Development and Testing of a Monitoring System for the Study of Proton Exchange Fuel Cells and Stacks
Abstract
1. Introduction
2. Previous Works
3. Description of Data Acquisition Systems (DAQ) and Virtual Instrumentation
4. Results
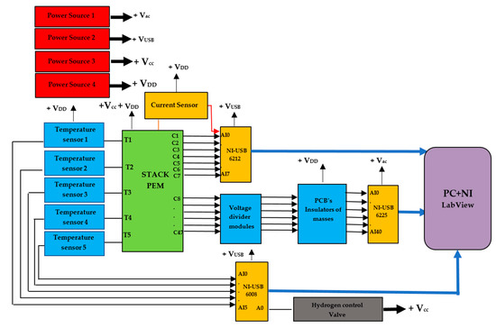
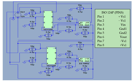
4.1. Development of the Monitoring System
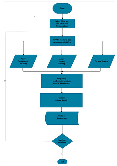
4.2. Real-Time Monitoring System
5. Discussion
6. Conclusions
Author Contributions
Funding
Institutional Review Board Statement
Informed Consent Statement
Data Availability Statement
Conflicts of Interest
References
- United States Environmental Protection Agency. General Description of Greenhouse Gases Effect|US EPA. 2021. Available online: https://espanol.epa.gov/energia-and-environment/general-description-of-greenhouse-gases-efffect (accessed on 1 May 2023).
- Global Electricity Review. 2022. Available online: https://ember-climate.org/insights/research/global-electricity-review-2022/ (accessed on 1 May 2023).
- Di Pietro, S. Paris Agreement: New Commitments with the Environment or New Business Opportunities? Int. Stud. 2019, 51, 57. [Google Scholar]
- United Nations. The Paris Agreement|CMNUCC. 2022. Available online: https://unfccc.int/process-and-meetings/the-paris-agreement/the-paris-agreement (accessed on 1 May 2023).
- European Commission. A Hydrogen Strategy for a Climate Neutral Europe. 2020. Available online: https://cdeuv.es/documents/menudocuintern/item/21422-a-hydrogen-strategy-for-a-climate-neutral-europe.html (accessed on 1 May 2023).
- Calderón, M. Study, Design and Optimization of an Energy Management Integrated System for a Photovoltaic/Eolic Autonomous Hydrogen-Based Installation. Ph.D. Thesis, University of Extremadura, Badajoz, Spain, March 2010. Available online: https://dialnet.unirioja.es/servlet/tesis?codigo=180867 (accessed on 1 May 2023).
- Calderón, A.J.; González, I.; Calderón, M.; Segura, F.; Andujar, J.M. A New, Scalable and Low-Cost Multi-Channel Monitoring System for Polymer Electrolyte Fuel Cells. Sensors 2016, 16, 349. [Google Scholar] [CrossRef] [PubMed]
- Castello, R.; Puig, V.; Blesa, J. Introduction to model-based fault diagnosis through project-based learning. Ibero-Am. J. Ind. Autom. Inform. 2016, 13, 186–195. [Google Scholar]
- Merwe, J.; Uren, K.; Bessarabov, D. A study of the loss characteristics of a single cell PEM electrolyser for pure hydrogen production. In Proceedings of the IEEE International Conference on Industrial Technology (ICIT), Cape Town, South Africa, 25–28 February 2013. [Google Scholar] [CrossRef]
- Ashraf Khorasani, M.; Asghari, S.; Mokmeli, A.; Shahsamandi, M.; Faghih Imani, B. A diagnosis method for identification of the defected cell(s) in the PEM fuel cells. Int. J. Hydrogen Energy 2010, 35, 9269–9275. [Google Scholar] [CrossRef]
- Medina, Á. Experimental Characterization of Direct Ethanol Fuel Cell. Ph.D. Thesis, Thermal and Fluids Engineering University Charles III of Madrid, Madrid, Spain, June 2015. Available online: http://hdl.handle.net/10016/23378 (accessed on 1 May 2023).
- Bowen, R.; Dengcheng, D.Z. Study on the uncoupling characteristics of PEM fuel cell by segmented cell technology. Int. J. Electrochem. Sci. 2019, 14, 2175–2186. [Google Scholar]
- Seung-Gon, K.; Min-Jin, K.; Young-Jun, S. Segmented cell approach for studying uniformity of current distribution in polymer electrolyte fuel cell operation. Int. J. Hydrogen Energy 2015, 40, 11676–11685. [Google Scholar] [CrossRef]
- Bender, G.; Angelo, M.; Bethune, K.; Dorn, S.; Thampan, T.; Rocheleau, R. Method using gas chromatography to determine the molar flow balance for proton exchange membrane fuel cells exposed to impurities. J. Power Sources 2009, 193, 713–722. [Google Scholar] [CrossRef]
- Chugh, S.; Chaudhari, C.; Sonkar, K.; Sharma, A.; Kapur, G.; Ramakumar, S. Experimental and modelling studies of low temperature PEMFC performance. Int. J. Hydrogen Energy 2020, 45, 8866–8874. [Google Scholar] [CrossRef]
- Bezmalinovic, D.; Simic, B.; Barbir, F. Characterization of PEM fuel cell degradation by polarization change curves. J. Power Sources 2015, 294, 82–87. [Google Scholar] [CrossRef]
- Dib, A.; Maizia, R.; Martemianov, S.; Thomas, A. Statistical short time analysis for proton exchange membrane fuel cell diagnostic-application to water management. Fuel Cells 2019, 19, 539–549. [Google Scholar] [CrossRef]
- Blanchet, S.; Domit, E. Pre-Connected Analyte. Sensors. Patent US 20190036137A1, 25 April 2019. [Google Scholar]
- Kuan, Y.-D.; Septiani, A.; Yuliane, A. Development of the diagnostic system for fuel cell vehicle using LabVIEW. In Proceedings of the International Conference on System Science and Engineering (ICSSE), New Taipei, Taiwan, 28–30 June 2018. [Google Scholar]
- Benouioua, D.; Candusso, D.; Harel, F.; François, X.; Picarda, P. Characterization of low and high frequency phenomena in a PEM fuel cell using singularity analysis of stack voltage. J. Energy Storage 2020, 28, 101298. [Google Scholar] [CrossRef]
- Benouioua, D.; Candusso, D.; Harel, D.; Oukhellou, L. PEMFC stack voltage singularity measurement and fault classification. Int. J. Hydrog. Energy 2014, 39, 21631–21637. [Google Scholar] [CrossRef]
- Andujar, J.M.; Segura, F. PEFC simulator and real time monitoring system. Fuel Cells 2015, 15, 813–825. [Google Scholar] [CrossRef]
- Vivas, F.J.; De las Heras, A.; Segura, F.; Andujar, J.M. Cell voltage monitoring all in one. A new low-cost solution for degradation analysis on polymer electrolyte fuel cells. In Proceedings of the European Hydrogen Energy Conference, Málaga, Spain, 14–16 March 2018. Available online: https://www.researchgate.net/publication/325657512_Cell_Voltage_Monitoring_All_in_One_A_new_low_cost_solution_for_degradation_analysis_on_Polymer_Electrolyte_Fuel_Cells (accessed on 1 May 2023).
- Cai, L.; Maike Ye, Q.; Quan, H.; Quan, S. Design of single fuel cell voltage acquisition system based on LTC6803-3s and PIC microcontroller. In Proceedings of the 34rd Youth Academic Annual Conference of Chinese Association of Automation (YAC), Jinzhou, China, 6–8 June 2019. [Google Scholar] [CrossRef]
- Migliardini, F.; Di Palma, T.M.; Gaele, M.F.; Corbo, P. Cell voltage analysis of a 6 kW polymeric electrolyte fuel cell stack designed for hybrid power systems. Mater. Today Proc. 2019, 10, 393–399. [Google Scholar] [CrossRef]
- Huang, Z.; Zhao, J.; Jian, Q. Voltage behavior improvement for proton exchange membrane fuel cell stack suffering fuel starvation. Energy Sources Part A Recovery Util. Environ. Eff. 2019, 1–16. [Google Scholar] [CrossRef]
- Li, K.; Li, Y.; Liu, J.; Guo, A. A non-uniformity voltage model for proton exchange membrane fuel cell. Energy Procedia 2017, 158, 2118–2125. [Google Scholar] [CrossRef]
- Mulder, G.; Coenen, P.; De Ridder, F.; Martens, A. An advanced cell voltage monitoring device for fuel cell controls. Int. J. Hydrog. Energy 2014, 33, 5728–5737. [Google Scholar] [CrossRef]
- Cyclic Voltammetry. 2003. Available online: http://huitoto.udea.edu.co/cen/electroquimica/volt.html (accessed on 1 May 2023).
- Hu, Z.; Xu, L.; Li, J.; Gan, Q.; Xu, X.; Ouyang, M.; Song, Z.; Kim, J. A multipoint voltage-monitoring method for fuel cell inconsistency analysis. Energy Convers. Manag. 2018, 177, 572–581. [Google Scholar] [CrossRef]
- Boškoski, P.; Debenjak, A.; Boshkoska, B.M. Hardware components for condition monitoring of PEM fuel cells. In Fast Electrochemical Impedance Spectroscopy, 1st ed.; Springer International Publishing: New York City, NY, USA, 2017; pp. 57–63. [Google Scholar] [CrossRef]
- Luo, L.; Jian, Q. Experimental study and mitigation of abnormal behavior of cell voltage in a proton exchange membrane fuel cell stack. Int. J. Energy Res. 2019, 43, 1912–1923. [Google Scholar] [CrossRef]
- Giacoppo, G.; Hovland, S.; Barbera, O. 2 kW modular PEM fuel cell stack for space applications: Development and test for operation under relevant conditions. Appl. Energy 2019, 242, 1683–1696. [Google Scholar] [CrossRef]
- Baik, K.D.; Yang, S.H. Improving open-cathode polymer electrolyte membrane fuel cell performance using multi-hole separators. Int. J. Hydrogen Energy 2020, 45, 9004–9009. [Google Scholar] [CrossRef]
- Cajas Andrade, R.S.; Campoverde Orosco, F.N.; Tello Sánchez, E.E. Design and Implementation of a High-Speed Data Acquisition Card and Its Application in the Design of Academic Laboratories Based on Free Software and Hardware. Bachelor Thesis, Institutional Repository of Salesian Polytechnic University, Cuenca, Spain, January 2012. Available online: https://dspace.ups.edu.ec/handle/123456789/1107 (accessed on 1 May 2023).
- Vargas Gómez, C.M. Automation of Measurements in LabView for Conditioning Electronics in Plastic Fiber Optic Sensors. Bachelor Thesis, University Charles III of Madrid, Barcelona, Spain, October 2013. Available online: https://docplayer.es/4589439-University-charles-iii-of-madrid-electronic-technology-department.html (accessed on 1 May 2023).
- Gatzke, E. Introduction to Modeling and Numerical Methods for Biomedical and Chemical Engineers; Springer: Berlin, Germany, 2022; pp. 99–121. [Google Scholar] [CrossRef]
- Angus, R.B.; Hulbert, T.E. VEE Pro: Practical Graphical Programming; Springer: Berlin/Heidelberg, Germany, 2004. [Google Scholar] [CrossRef]
- Cortez, P.; Oliveira, J.; Oliveira Machado, S.; Rosa, R.; Engrácia Valenti, V.; Tomazini, J.E. Sistema de Aquisição de Baixo Custo Para Un Dinamómetro Biomédico/Acquisition System of a Low-Cost Biomedical Dynamometer. Rev. Ciências Em Saúde 2013, 3, 59–63. [Google Scholar] [CrossRef]
- Estrella Pérez, J.A.; Vite Bustos, A.; Torres Galindo, J.M. Design of a Robotic System with Vision Classifier. Bachelor Thesis, Control and Management Engineering, National Polytechnical Institute, Mexico City, Mexico, December 2015. Available online: https://tesis.ipn.mx/jspui/bitstream/123456789/21132/1/development%20of%20a%20system%20rob%o3%93tic%20classifier%20con%20visi%c3%93n.pdf (accessed on 1 May 2023).
- Pinda Román, D.F. Implementation of a Module for Laboratory Level Testing for the Study of Solar Photovoltaic Panels and Fuel Cells. Bachelor Thesis, Digital Repository Technical University of the North, Ibarra, Ecuador, 26 October 2021. Available online: http://repository.utn.edu.ec/handle/123456789/11600 (accessed on 1 May 2023).
- Hernández, A. Characterization and Acquisition of the Behavior of a Fuel Cell for the Assessment of Energy Efficiency in a Scaled Electric Motor. Bachelor Thesis, Industrial and Automatic Electronics, Cataluña, Spain, 26 June 2017. Available online: https://upcommons.upc.edu/bitstream/handle/2117/116390/Memoria%20Alex%20Bielsa.pdf?sequence=1&isAllowed=y (accessed on 1 May 2023).
- García España, C.M. PHM Based on a Hybrid Model for a Supervisory System Using Labview. Master’s Thesis, Catalunya Polytechnical University, Cataluña, Spain, 8 January 2010. Available online: https://upcommons.upc.edu/bitstream/handle/2099.1/16323/PHM%20Basado%20en%20Mdelo%20h%c3%adbrido%20para%20Sistema%20Supervisor%20Utilizando%20LabView.pdf?sequence=1&isAllowed=y (accessed on 1 May 2023).
- Bouaicha, A.; Allagui, H.; Abdelkader, M.; Aglzim, E.H.; Rouane, A. Design and Development of a LabView Application for the Measurement of the Complex Impedance of a Fuel Cell in Real Time. In Proceedings of International Conference on Control, Engineering & Information Technology (CEIT’14), Sousse, Tunisia, 22–25 March 2014; pp. 103–108. Available online: https://hal.archives-ouvertes.fr/hal-03016656 (accessed on 1 May 2023).
- Khalil, L.; Alwaz, N.; Siddique, R.; Khalil, K.; Awan, M.A.I.; Bhatti, M.K.L. LabView Based Real-Time Data Acquisition System for Industrial Process Management. Pak. J. Sci. 2019, 71, 10–14. [Google Scholar]
- National Instruments. Exceeding the Limit of 11 V in the Common Mode of the Analog Input of the Data Acquisition Card (DAQ). National Instruments. 2004. Available online: https://digital.ni.com/public.nsf/allkb/4F9771D8587DDDC8862574490018CF62 (accessed on 1 May 2023).

















| Parameter | Value |
|---|---|
| Number of cells | 47 |
| Rated voltage | 26 V |
| Rated power | 1200 W |
| Electrode area | 115.8 cm2 |
| Weight | 13 kg (29 lbs.) |
| Length × Width × Height | 56 × 25 × 33 cm |
Disclaimer/Publisher’s Note: The statements, opinions and data contained in all publications are solely those of the individual author(s) and contributor(s) and not of MDPI and/or the editor(s). MDPI and/or the editor(s) disclaim responsibility for any injury to people or property resulting from any ideas, methods, instructions or products referred to in the content. |
© 2023 by the authors. Licensee MDPI, Basel, Switzerland. This article is an open access article distributed under the terms and conditions of the Creative Commons Attribution (CC BY) license (https://creativecommons.org/licenses/by/4.0/).
Share and Cite
Zambrano H, M.L.; Calderón, A.J.; Calderón, M.; González, J.F.; Pinzón, R.; Fábrega Duque, J.R. Design, Development and Testing of a Monitoring System for the Study of Proton Exchange Fuel Cells and Stacks. Sensors 2023, 23, 5221. https://doi.org/10.3390/s23115221
Zambrano H ML, Calderón AJ, Calderón M, González JF, Pinzón R, Fábrega Duque JR. Design, Development and Testing of a Monitoring System for the Study of Proton Exchange Fuel Cells and Stacks. Sensors. 2023; 23(11):5221. https://doi.org/10.3390/s23115221
Chicago/Turabian StyleZambrano H, Milena L., Antonio José Calderón, Manuel Calderón, Juan Félix González, Reinhardt Pinzón, and José Rogelio Fábrega Duque. 2023. "Design, Development and Testing of a Monitoring System for the Study of Proton Exchange Fuel Cells and Stacks" Sensors 23, no. 11: 5221. https://doi.org/10.3390/s23115221
APA StyleZambrano H, M. L., Calderón, A. J., Calderón, M., González, J. F., Pinzón, R., & Fábrega Duque, J. R. (2023). Design, Development and Testing of a Monitoring System for the Study of Proton Exchange Fuel Cells and Stacks. Sensors, 23(11), 5221. https://doi.org/10.3390/s23115221

