Provenance-Based Trust-Aware Requirements Engineering Framework for Self-Adaptive Systems
Abstract
1. Introduction
2. Related Work
2.1. Requirements Engineering for SASs and Trust
2.2. Trust Evidence Models for Evaluation
3. Proposed Approach
3.1. Phase 1: Trust-Aware Requirements Modeling
3.1.1. Step 1: Requirements Analysis
3.1.2. Step 2: Partial Goal Model Analysis
3.1.3. Step 3: Trust-Aware Goal Analysis
3.1.4. Step 4: Goal Integration
3.2. Phase 2: Provenance-Based Trust Evaluation
3.2.1. Step 1: Provenance Model Analysis
3.2.2. Step 2: Provenance-Based Trust Evaluation
3.2.3. Step 3: Cooperation Pattern Analysis
4. Case Study Design
5. Theoretical Evaluation
5.1. Domain 1: CrowdNav-UV
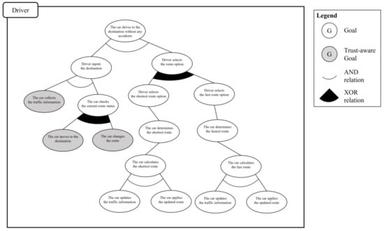
While driving without driver intervention, a UV performs many instances of cooperation with other systems or vehicles and updates its road network information. When the destination information is entered into a UV, instructing it to move to a specific destination, it sets an initial route based on its network information and starts the journey. During the journey, various information is collected while cooperating with other trustworthy systems, and based on the collected information, the UV updates its road network information and determines a new optimal route. The optimal route is selected using a distance-priority method or time-priority method according to the driver’s preference. The UV travels to the destination while searching for and updating the optimal route based on real-time information according to the selected method.
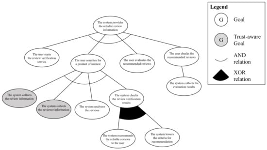
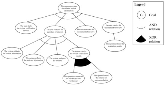
5.2. Domain 2: Reviewer Verification Service
The reviewer verification service collects various reviews of the products or services desired by the user and selects trustworthy reviews to provide to the user. It is important to check the information about the reviewer who wrote the review. When a user adopts the reviewer verification service to purchase a product, other buyers’ reviews are collected from the various stores where they wrote the reviews. Then, the service selects trustworthy reviews from among the collected information and provides them to the user. In the process of selecting the reviews to be provided, the contents of the reviews and reviewers are verified to determine if they are trustworthy and meet the user’s preferences. If there are no reviews that can be recommended, the system can change the verification criteria to select other reviews. Finally, the user decides to purchase the product based on the collected trustworthy reviews.
6. Empirical Evaluation
- Explaining the background information: Because some of participants might not have been familiar with SASs or trust, we briefly explained the background knowledge to the participants.
- Introducing the application domain: We introduced the application domain and the representative scenario that the participants were asked to analyze.
- Applying the legacy approach to analyze the trust-aware requirements: Using the participants’ knowledge about requirements analysis, the scenario was analyzed, and the trust-aware requirements were obtained.
- Introducing the proposed approach: We explain the proposed approach along with the generated models and artifacts step by step.
- Applying the proposed approach to analyze the trust-aware requirements: Using the proposed approach, the participants analyzed the trust-aware requirements of the scenario in similar application domain.
- Surveying the participants: We asked the users some questions about their experiences and impressions of the process of the requirements analysis.
7. Evaluation Result
8. Conclusions and Future Work
Author Contributions
Funding
Institutional Review Board Statement
Informed Consent Statement
Data Availability Statement
Conflicts of Interest
References
- Bedué, P.; Fritzsche, A. Can we trust AI? An empirical investigation of trust requirements and guide to successful AI adoption. J. Enterp. Inf. Manag. 2022, 35, 530–549. [Google Scholar] [CrossRef]
- Heyn, H.-M.; Knauss, E.; Muhammad, A.P.; Eriksson, O.; Linder, J.; Subbiah, P.; Pradhan, S.K.; Tungal, S. Requirement engineering challenges for ai-intense systems development. In Proceedings of the 2021 IEEE/ACM 1st Workshop on AI Engineering-Software Engineering for AI (WAIN), Madrid, Spain, 30–31 May 2021. [Google Scholar]
- Shneiderman, B. Bridging the gap between ethics and practice: Guidelines for reliable, safe, and trustworthy human-centered AI systems. ACM Trans. Interact. Intell. Syst. TiiS 2020, 10, 1–31. [Google Scholar] [CrossRef]
- Cheng, B.H.C.; de Lemos, R.; Giese, H.; Inverardi, P.; Magee, J.; Andersson, J.; Becker, B.; Bencomo, N.; Brun, Y.; Cukic, B.; et al. Software engineering for self-adaptive systems: A research roadmap. In Software Engineering for Self-Adaptive Systems; Springer: Berlin/Heidelberg, Germany, 2009; pp. 1–26. [Google Scholar]
- Bennaceur, A.; Bandara, A.K.; Jackson, M.; Liu, W.; Montrieux, L.; Tun, T.T.; Yu, Y.; Nuseibeh, B. Requirements-driven mediation for collaborative security. In Proceedings of the 9th International Symposium on Software Engineering for Adaptive and Self-Managing Systems, Hyderabad, India, 2–3 June 2014. [Google Scholar]
- Maia, P.H.; Vieira, L.; Chagas, M.; Yu, Y.; Zisman, A.; Nuseibeh, B. Cautious adaptation of defiant components. In Proceedings of the 2019 34th IEEE/ACM International Conference on Automated Software Engineering (ASE), San Diego, CA, USA, 11–15 November 2019. [Google Scholar]
- Amiri, Z.; Heidari, A.; Navimipour, N.J.; Unal, M. Resilient and dependability management in distributed environments: A systematic and comprehensive literature review. Clust. Comput. 2022, 26, 1565–1600. [Google Scholar] [CrossRef]
- Gwak, B.; Cho, J.-H.; Lee, D.; Son, H. TARAS: Trust-aware role-based access control system in public internet-of-things. In Proceedings of the 2018 17th IEEE International Conference on Trust, Security and Privacy in Computing and Communications/12th IEEE International Conference on Big Data Science and Engineering (TrustCom/BigDataSE), New York, NY, USA, 1–3 August 2018. [Google Scholar]
- Cioroaica, E.; Buhnova, B.; Kuhn, T.; Schneider, D. Building trust in the untrustable. In Proceedings of the ACM/IEEE 42nd International Conference on Software Engineering: Software Engineering in Society, Seoul, Republic of Korea, 5–11 October 2020. [Google Scholar]
- Das Anupam, M.; Mahfuzul, I.; Golam, S. Dynamic trust model for reliable transactions in multi-agent systems. In Proceedings of the 13th International Conference on Advanced Communication Technology, Gangwon, Republic of Korea, 13–16 February 2011. [Google Scholar]
- Mármol, F.G.; Martínez Pérez, G. Security threats scenarios in trust and reputation models for distributed systems. Comput. Secur. 2009, 28, 545–556. [Google Scholar] [CrossRef]
- Silva, R.; Noguchi, S.; Ernst, T.; de La Fortelle, A.; Godoy, W., Jr. Standards for cooperative intelligent transportation systems: A proof of concept. In Proceedings of the Tenth Advanced International Conference on Telecommunications (AICT), Paris, France, 20–24 July 2014. [Google Scholar]
- Kotonya, G.; Sommerville, I. Requirements Engineering: Processes and Techniques; Wiley Publishing: Hoboken, NJ, USA, 1998. [Google Scholar]
- Yu, B.; Singh, M.P. An evidential model of distributed reputation management. In Proceedings of the First International Joint Conference on Autonomous Agents and Multiagent Systems: Part 1, Bologna, Italy, 15–19 July 2002; ACM: New York, NY, USA, 2002. [Google Scholar]
- Saleh, A.; Joshi, P.; Rathore, R.S.; Sengar, S.S. Trust-Aware Routing Mechanism through an Edge Node for IoT-Enabled Sensor Networks. Sensors 2022, 22, 7820. [Google Scholar] [CrossRef] [PubMed]
- Ghaleb, M.; Azzedin, F. Trust-Aware Fog-Based IoT Environments: Artificial Reasoning Approach. Appl. Sci. 2023, 13, 3665. [Google Scholar] [CrossRef]
- Borchert, A.; Heisel, M. Conflict Identification and Resolution for Trust-Related Requirements Elicitation A Goal Modeling Approach. J. Wirel. Mob. Netw. Ubiquitous Comput. Dependable Appl. 2021, 12, 111–131. [Google Scholar]
- Ansari, M.T.J.; Pandey, D.; Alenezi, M. STORE: Security threat oriented requirements engineering methodology. J. King Saud Univ. Comput. Inf. Sci. 2022, 34, 191–203. [Google Scholar] [CrossRef]
- Suhail, S.; Hong, C.S.; Abid Khan, A. Orchestrating product provenance story: When iota ecosystem meets the electronics supply chain space. arXiv 2019, arXiv:1902.04314. [Google Scholar] [CrossRef]
- Kim, M.-J.; Shehab, M.; Lee, H.-C.; Lee, S.-W. Trust-Aware Goal Modeling from Use Case for Cooperative Self-Adaptive Systems. In Proceedings of the 2018 IEEE International Conference on Systems, Man, and Cybernetics (SMC), Miyazaki, Japan, 7–10 October 2018. [Google Scholar]
- Lee, H.-C.; Lee, S.-W. Towards Provenance-based Trust-aware Model for Socio-Technically Connected Self-Adaptive System. In Proceedings of the 2021 IEEE 45th Annual Computers, Software, and Applications Conference (COMPSAC), Madrid, Spain, 12–16 July 2021. [Google Scholar]
- Cho, J.-H.; Ray Chen, R. PROVEST: Provenance-based trust model for delay tolerant networks. IEEE Trans. Dependable Secur. Comput. 2016, 15, 151–165. [Google Scholar] [CrossRef]
- Ragib, H.; Sion, R.; Winslett, M. The Case of the Fake Picasso: Preventing History Forgery with Secure Provenance. In Proceedings of the FAST ’09—7th USENIX Conference on File and Storage Technologies, San Francisco, CA, USA, 24–27 February 2009; Volume 9. [Google Scholar]
- Park, J.; Nguyen, D.; Sandhu, R. On data provenance in group-centric secure collaboration. In Proceedings of the 7th International Conference on Collaborative Computing: Networking, Applications and Worksharing (CollaborateCom), Orlando, FL, USA, 15–18 October 2011. [Google Scholar]
- Elkhodr, M.; Alsinglawi, B. Data provenance and trust establishment in the Internet of Things. Secur. Priv. 2020, 3, e99. [Google Scholar] [CrossRef]
- Guizzardi, R.; Guizzardi, G.; Mylopoulos, J. Ontology-based modeling and analysis of trustworthiness requirements: Preliminary results. In Conceptual Modeling, Proceedings of the 39th International Conference, ER 2020, Vienna, Austria, 3–6 November 2020; Springer International Publishing: Berlin/Heidelberg, Germany, 2020. [Google Scholar]
- Whittle, J.; Sawyer, P.; Bencomo, N.; Cheng, B.H.C.; Bruel, J.-M. RELAX: A language to address uncertainty in self-adaptive systems requirement. Requir. Eng. 2010, 15, 177–196. [Google Scholar] [CrossRef]
- Ali, N.; Martínez-Martínez, A.; Ayuso-Pérez, L.; Espinoza, A. Self-adaptive quality requirement elicitation process for legacy systems: A case study in healthcare. In Proceedings of the Symposium on Applied Computing, Marrakech, Morocco, 3–7 April 2017. [Google Scholar]
- Riegelsberger, J.; Sasse, M.A.; McCarthy, J.D. The mechanics of trust: A framework for research and design. Int. J. Hum. Comput. Stud. 2005, 62, 381–422. [Google Scholar] [CrossRef]
- Lee, H.-C.; Lee, S.-W. Trust as Soft Security for Self-Adaptive Systems: A Literature Survey. In Proceedings of the 2017 IEEE 41st Annual Computer Software and Applications Conference (COMPSAC), Turin, Italy, 4–8 July 2017; Volume 2. [Google Scholar]
- Zafar, F.; Khan, A.; Suhail, S.; Ahmed, I.; Hameed, K.; Khan, H.M.; Jabeen, F.; Anjum, A. Trustworthy data: A survey, taxonomy and future trends of secure provenance schemes. J. Netw. Comput. Appl. 2017, 94, 50–68. [Google Scholar] [CrossRef]
- Suhail, S.; Hong, C.S.; Lodhi, M.A.; Zafar, F.; Khan, A.; Bashir, F. Data trustworthiness in IoT. In Proceedings of the 2018 International Conference on Information Networking (ICOIN), Chiang Mai, Thailand, 10–12 January 2018. [Google Scholar]
- Jabeen, F.; Hamid, Z.; Akhunzada, A.; Abdul, W.; Ghouzali, S. Trust and reputation management in healthcare systems: Taxonomy, requirements and open issues. IEEE Access 2018, 6, 17246–17263. [Google Scholar] [CrossRef]
- Al-Hamadi, H.; Chen, I.-R.; Cho, J.-H. Trust management of smart service communities. IEEE Access 2019, 7, 26362–26378. [Google Scholar] [CrossRef]
- Fortino, G.; Fotia, L.; Messina, F.; Rosaci, D.; Sarné, G.M.L. A Reputation Mechanism to Support Cooperation of IoT Devices. In Proceedings of the 1st Workshop on Artificial Intelligence and Internet of Things, AI and IoT, Waikoloa, HI, USA, 9–13 December 2019. [Google Scholar]
- Mohammadi, V.; Rahmani, A.M.; Darwesh, A.M.; Sahafi, A. Trust-based recommendation systems in Internet of Things: A systematic literature review. Hum. Cent. Comput. Inf. Sci. 2019, 9, 21. [Google Scholar] [CrossRef]
- Truong, N.B.; Lee, H.; Askwith, B.; Lee, G.M. Toward a trust evaluation mechanism in the social internet of things. Sensors 2017, 17, 1346. [Google Scholar] [CrossRef]
- Cockburn, A. Writing Effective Use Cases; Addison-Wesley Professional: Boston, MA, USA, 2000. [Google Scholar]
- Moreau, L.; Clifford, B.; Freire, J.; Futrelle, J.; Gil, Y.; Groth, P.; Kwasnikowska, N.; Miles, S.; Missier, P.; Myers, J.; et al. The open provenance model core specification (v1.1). Future Gener. Comput. Syst. 2011, 27, 743–756. [Google Scholar] [CrossRef]
- Allen, M.D.; Chapman, A.; Seligman, L.; Blaustein, B. Provenance for collaboration: Detecting suspicious behaviors and assessing trust in information. In Proceedings of the 7th International Conference on Collaborative Computing: Networking, Applications and Worksharing, Orlando, FL, USA, 15–18 October 2011. [Google Scholar]
- Hu, R.; Yan, Z.; Ding, W.; Yang, L.T. A survey on data provenance in IoT. World Wide Web 2020, 23, 1441–1463. [Google Scholar] [CrossRef]
- Buneman, P.; Tan, W.-C. Data provenance: What next? ACM SIGMOD Rec. 2019, 47, 5–16. [Google Scholar] [CrossRef]
- Hardin, T.; Kotz, D. Amanuensis: Information provenance for health-data systems. Inf. Process. Manag. 2021, 58, 102460. [Google Scholar] [CrossRef]
- Liu, D.; Ni, J.; Huang, C.; Lin, X.; Shen, X.S. Secure and efficient distributed network provenance for IoT: A blockchain-based approach. IEEE Internet Things J. 2020, 7, 7564–7574. [Google Scholar] [CrossRef]
- Abiodun, O.I.; Alawida, M.; Omolara, A.E.; Alabdulatif, A. Data provenance for cloud forensic investigations, security, challenges, solutions and future perspectives: A survey. J. King Saud Univ. Comput. Inf. Sci. 2022, 34, 10217–10245. [Google Scholar]
- Lee, S.W.; Rine, D.C. Case Study Methodology Designed Research in Software Engineering Methodology Validation. In Proceedings of the Sixteenth International Conference on Software Engineering & Knowledge Engineering (SEKE’2004), Banff, AB, Canada, 20–24 June 2004. [Google Scholar]
- Al-Yaseen, D.A. CrowdNav: Information Dissemination System for Traffic Enhancement. Master’s Thesis, Queen’s University, Kingston, ON, Canada, 2012. [Google Scholar]
- PowerReviews & Verifying Consumer Reviews for Authenticity. Available online: https://www.powerreviews.com/review-verification/ (accessed on 31 March 2023).
- Wang, W.; Chen, L.; Shin, K.G.; Duan, L. Thwarting intelligent malicious behaviors in cooperative spectrum sensing. IEEE Trans. Mob. Comput. 2015, 14, 2392–2405. [Google Scholar] [CrossRef]















| Element | Description |
|---|---|
| Use Case Name | Unique use case name |
| Goal in Context | General goal statement of the use case |
| Precondition | Prerequisite to be satisfied before starting the use case |
| End Condition | Closing statement after the success or failure of the use case |
| Primary Actor | Main stakeholder of the use case |
| Trigger | The action upon the system that initiates the use case |
| Description | Success scenario to describe interaction between the actor and system |
| Extension | Extended actions from the success scenario |
| Required Information | Information needed to complete the specific step, where it is assumed that such information exists |
| Superordinates | Names of the use cases that include this one (optional) |
| Subordinates | Names of the subuse cases (optional) |
| Research Question | Study Question | General Proposition | Specific Proposition |
|---|---|---|---|
| RQ 1. What is trust and what are the conditions under which trust is required? | SQ 1. How can the proposed approach analyze the trust-aware requirements? | GP 1. The proposed approach can analyze the requirements from the user. | SP 1.1. The proposed approach provides a method for analyzing the requirements from the user and derives the goal model. |
| GP 2. The proposed approach can identify the trust-related elements in the requirements. | SP 2.1. The proposed approach converts the general goal instance into a trust-aware goal instance based on the trust-requiring situation. | ||
| RQ 2. What are the necessary grounds for determining a trustworthy system, and how can we model those grounds? | SQ 2. Why can the provenance model be used for the trust evidence model? | GP 3. The provenance model can represent the trust-related information for a specific domain. | SP 3.1. The proposed approach helps the system engineer to understand what is required for evaluating trust based on the provenance meta-model. |
| SP 3.2. The proposed approach helps the system engineer to define the domain-specific provenance model based on the provenance meta-model. | |||
| SQ 3. How can the provenance model be used to evaluate the system trustworthiness? | GP 4. The provenance model can be used for evaluating the system trust by considering the various aspects of trust. | SP 4.1. The proposed approach provides the provenance-based trust evaluation algorithms to consider trust from a fragmentary point of view. | |
| SP 4.2. The proposed approach provides the cooperation patterns needed to analyze the system trust from a complex point of view. |
| Units of Analysis | |||
|---|---|---|---|
| Theoretical Evidence | Empirical Evidence | ||
| Code | Evidence Name | Code | Evidence Name |
| UA01 | Use Case Model | UA12 | Number of Goal Instances |
| UA02 | Goal Derivation Processes | UA13 | Usability of Deriving the Goal Model |
| UA03 | Partial Goal Model | UA14 | Number of Trust-Aware Goal Instances |
| UA04 | Trust-Requiring Situation | UA15 | Usability for Analyzing the Trust-Aware Goal Model |
| UA05 | Trust-Aware Goal Model | UA16 | Satisfaction with the Derived Goal Model |
| UA06 | Integration Rule | UA17 | Number of Provenance Model Classes |
| UA07 | Integrated Goal Model | UA18 | Effectiveness of the Meta-model |
| UA08 | Provenance-Meta-Model | UA19 | Usability of Evaluating Trust from the Provenance Model |
| UA09 | Domain-Specific Provenance Model | UA20 | Number of Analyzed Cooperation Patterns |
| UA10 | Provenance-Based Trust Algorithm | UA21 | Satisfaction with the Application of the Cooperation Patterns |
| UA11 | Cooperation Pattern | UA22 | Comparison with the Legacy Trust Evaluation Method |
| Element | Description |
|---|---|
| Use Case Name | Drives to the destination |
| Goal in Context | The car drives to the destination without any accidents |
| Precondition | The driver has the destination |
| End Condition | The car arrives at the destination |
| Primary Actor | The driver |
| Trigger | The driver turns on the navigation mode |
| Description |
|
| Extension | 3a. If the driver wants the fastest route option: 3a-1. the driver selects the fastest route option 3a-2. the car determines the fastest route 5a. If the car encounters obstacles: 5a-1. the car changes the route. |
| Required Information |
|
| Superordinate | Drives to the destination |
| Subordinate | The car drives to the destination without any accidents. |
| Name | Type | Discriminant Equation | Influence Equation |
|---|---|---|---|
| Consume oriented | Penalty | ||
| Provide oriented | Incentive |
| Element | Description |
|---|---|
| Use Case Name | Provides the review information |
| Goal in Context | The system provides reliable review information |
| Precondition | The user has a wishlist |
| End Condition | The user stops shopping |
| Primary Actor | The user |
| Trigger | The user starts the reviewer verification service. The user searches for an item. |
| Description |
|
| Extension | 6a. There is no review that can be recommended. 6a-1. The system lowers the criteria for recommendation. |
| Required Information |
|
| Superordinate | None |
| Subordinate | Adjusts the recommendation criteria |
| Name | Type | Discriminant Equation | Influence Equation |
|---|---|---|---|
| Abusing | Penalty | ||
| Overusing | Penalty |
| Study Question | Step in Framework | Captured Evidence | Supported Proposition |
|---|---|---|---|
| SQ 1 | Phase 1—Step 1 Requirements Analysis | UA01: Use Case Model: It helps the system engineer to understand what the user wants and derive the requirements with a user-friendly approach It also contains the scenario that the system engineer expects between the system and user and is used for deriving the goal instances. | GP 1 SP 1.1 |
| SQ 1 | Phase 1—Step 2 Partial Goal Model Analysis | UA02: Goal Derivation Processes: To derive the goal model from the use case model, we suggest three goal derivation processes. The user can analyze which scenario elements should be the goal instances. In addition, the elements are simply connected using a hierarchical relationship. | GP 1 SP 1.1 |
| UA03: Partial Goal Model: The partial goal model represents the goal instances with respect to the relationship by focusing on the specific function. This helps the system engineer to translate the user-friendly written requirements into engineer-friendly written requirements. | |||
| SQ 1 | Phase 1—Step 3 Trust-Aware Goal Analysis | UA04: Trust-Requiring Situation: This helps the user analyze and interpret which goal instance should be trust-aware by analyzing the characteristics of trust. There are three criteria that must be checked step by step, but this is slightly open to human interpretation, which means the results can differ depending on who analyzes and applies the criteria. | GP 2 SP 2.1 |
| UA05: Trust-Aware Goal Model: This is the goal model containing the trust-aware goal instances. Thus, it helps the system engineer consider the trust-aware elements during the system development process with the specific evidence and criteria. | |||
| SQ 1 | Phase 1—Step 4 Goal Integration | UA06: Integration Rule: Because the goal models are derived from the specific functions, there is a set of goal models. To integrate them into the system goal model, we provide three integration rules using the certain elements in the use case model. | GP 1 SP 1.1 |
| UA07: Integrated Goal Model: The partially derived goal models are integrated into the system goal model. These models is grouped based on the main actor, and the vertical/horizontal relationship are derived based on the scenario and specific elements in the use case model. | |||
| SQ 2 | Phase 2—Step 1 Domain-Specific Provenance Model Analysis | UA08: Provenance-Meta-Model: By analyzing the definition of provenance, we designed a provenance meta-model to define the provenance model for the specific domain. It can convert the provenance model into an ontological model and helps the system infer the trust-related information. | GP 3 SP 3.1 SP 3.2 |
| UA09: Domain-Specific Provenance Model: Using the provenance-meta-model, the user can design a provenance model for a specific domain. During system runtime, the accumulated data are collected and used to evaluate the system’s trust. However, this is slightly based on human interpretation, which means the model can differ depending on who analyzed and designed the model. | |||
| SQ 3 | Phase 2—Step 2 Provenance-Based Trust Evaluation | UA10: Provenance-Based Trust Algorithm: We propose a simple algorithm considering not only single behaviors, but also the hidden intentions behind the accumulated behaviors. Depending on the domain, the system engineer can modify the factors in the algorithm. | GP 4 SP 4.1 |
| SQ 3 | Phase 2—Step 3 Cooperation Pattern Analysis | UA11: Cooperation Pattern: We provide a template for defining the cooperation pattern for the target domain. This helps the system engineer consider the hidden rationale behind the system behaviors. It is important to discover unknown malicious systems. | GP 4 SP 4.2 |
| Study Question | Captured Evidence | Experimental Results | Supported Proposition | |||||
|---|---|---|---|---|---|---|---|---|
| SME 1 | SME 2 | SME 3 | ||||||
| Domain 1 | Domain 2 | Domain 1 | Domain 2 | Domain 1 | Domain 2 | |||
| SQ 1 | UA12 | 14 -> 15 | 11 -> 19 | 15 -> 22 | 9 -> 15 | 5 -> 11 | 3 -> 8 | GP 1 SP 1.1 |
| SQ 1 | UA13 | 3 | 4 | 5 | 5 | 5 | 4 | GP 1 SP 1.1 |
| SQ 1 | UA14 | 1 -> 1 | 2 -> 2 | 1 -> 2 | 2 -> 3 | 2 -> 2 | 1 -> 1 | GP 2 SP 2.1 |
| SQ 1 | UA15 | 5 | 5 | 5 | 5 | 3 | 4 | GP 2 SP 2.1 |
| SQ 1 | UA16 | 4 | 4 | 5 | 5 | 5 | 3 | GP 1 GP 2 |
| SQ 2 | UA17 | 6/12 | 6/10 | 12/12 | 11/10 | 12/12 | 10/10 | GP 3 SP 3.2 |
| SQ 2 | UA18 | 5 | 4 | 5 | 5 | 3 | 5 | GP 3 SP 3.1 |
| SQ 3 | UA19 | 4 | 4 | 5 | 5 | 4 | 4 | GP 4 SP 4.1 |
| SQ 3 | UA20 | 2/2 | 2/2 | 2/2 | 2/2 | 1/2 | 2/2 | GP 4 SP 4.2 |
| SQ 3 | UA21 | 5 | 5 | 5 | 5 | 5 | 5 | GP 4 SP 4.2 |
| SQ 3 | UA22 | 4 | 5 | 5 | 5 | 3 | 5 | GP 4 SP 4.1 SP 4.2 |
| Study Question | General Proposition | Specific Proposition | Corresponding Units of Analysis |
|---|---|---|---|
| SQ1 | GP1 | SP1.1 | UA01, UA02, UA03, UA06, UA07, UA12, UA13, UA16 |
| GP2 | SP2.1 | UA04, UA05, UA14, UA15, UA16 | |
| SQ2 | GP3 | SP3.1 | UA08, UA09, UA18 |
| SP3.2 | UA08, UA09, UA17 | ||
| SQ3 | GP4 | SP4.1 | UA10, UA19, UA22 |
| SP4.2 | UA11, UA20, UA21, UA22 |
Disclaimer/Publisher’s Note: The statements, opinions and data contained in all publications are solely those of the individual author(s) and contributor(s) and not of MDPI and/or the editor(s). MDPI and/or the editor(s) disclaim responsibility for any injury to people or property resulting from any ideas, methods, instructions or products referred to in the content. |
© 2023 by the authors. Licensee MDPI, Basel, Switzerland. This article is an open access article distributed under the terms and conditions of the Creative Commons Attribution (CC BY) license (https://creativecommons.org/licenses/by/4.0/).
Share and Cite
Lee, H.-C.; Lee, S.-W. Provenance-Based Trust-Aware Requirements Engineering Framework for Self-Adaptive Systems. Sensors 2023, 23, 4622. https://doi.org/10.3390/s23104622
Lee H-C, Lee S-W. Provenance-Based Trust-Aware Requirements Engineering Framework for Self-Adaptive Systems. Sensors. 2023; 23(10):4622. https://doi.org/10.3390/s23104622
Chicago/Turabian StyleLee, Hyo-Cheol, and Seok-Won Lee. 2023. "Provenance-Based Trust-Aware Requirements Engineering Framework for Self-Adaptive Systems" Sensors 23, no. 10: 4622. https://doi.org/10.3390/s23104622
APA StyleLee, H.-C., & Lee, S.-W. (2023). Provenance-Based Trust-Aware Requirements Engineering Framework for Self-Adaptive Systems. Sensors, 23(10), 4622. https://doi.org/10.3390/s23104622

