Can Microsaccades Be Used for Biometrics?
Abstract
1. Introduction
2. Related Work
3. Proposed Method
3.1. ET Data Preprocessing
3.2. Motivation for Microsaccade Analysis and Microsaccade Parameterization
3.3. Parameterization of the Microsaccades
- Duration
- Height
- Area
- Sharpness
- Base Length
- Double Microsaccade
- Quantitative definition of a double microsaccade
- Average speed
- Maximal Speed
- Window with length of 11 velocities
- Window with length of 21 velocities
- Average pseudo acceleration
- Averaged maximal pseudo acceleration (10 points of approximation)
- Maximal diameter
3.4. Distance Functions
3.4.1. Linear Distance Function
3.4.2. Quasilinear Distance Function
- (1)
- (2)
- (3)
3.4.3. Segment Distance
3.4.4. Distance between Sets of Segments (Persons)
3.4.5. Error Function
- -
- The sum of all distances between all segments of a single person (numerator);
- -
- The sum of the distances between the segments of every two different persons (denominator).
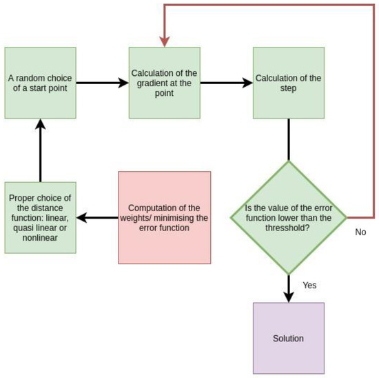
3.5. Computation of the Weights
3.5.1. Problem Properties
3.5.2. Linear Search
3.5.3. Improving the Method
- -
- Gradient calculation should be performed as rarely as possible because it requires a large amount of calculation time;
- -
- Steps in a given direction must be precisely controlled to stay within the definition area or near the local extremum.
3.5.4. Description of the Minimum Search Algorithm
3.5.5. Computational Complexity
4. Experimental Design
4.1. Experimental Setup
- -
- Integral (monocular) data about horizontal eye position in degree (horizontal eye tracker);
- -
- Integral (monocular) data about vertical eye position in degree (vertical eye tracker);
- -
- Head rotation velocity Y (pitch) in deg/s (often this sensor is called gyroscope/gyro, not very correctly);
- -
- Head rotation velocity Z (yaw) in deg/s;
- -
- Head acceleration—horizontal in g (horizontal according to the head accelerometer);
- -
- Head acceleration—vertical in g (vertical according to the head accelerometer).
4.2. Test Scenario
5. Results and Discussion
5.1. Person Identification
5.2. The Test Procedure
- -
- A person, represented by their four segments (the segments in the training space);
- -
- A segment from the test space.
5.3. Interpretation of the Computed Weights
5.4. Interpretation and Application of the Person Identification
6. Conclusions and Future Work
Author Contributions
Funding
Informed Consent Statement
Data Availability Statement
Conflicts of Interest
Appendix A. Received Vector of Weights for 5 Fixative Points
Appendix B. Received Vector of Weights for 4 Fixative Points
References
- Aytekin, M.; Victor, J.; Rucci, M. The visual input to the retina during natural head-free fixation. J. Neurosci. 2014, 34, 12701–12715. [Google Scholar] [CrossRef] [PubMed]
- Skavenski, A.; Hansen, R.; Steinman, R.; Winterson, B. Quality of retinal image stabilization during small natural and artificial body rotations in man. Vis. Res. 1979, 19, 675–683. [Google Scholar] [CrossRef] [PubMed]
- Wade, N.J. Pioneers of eye movement research. I-Percept. 2010, 1, 33–68. [Google Scholar] [CrossRef]
- Martinez-Conde, S.; Macknik, S.; Hubel, D. The role of fixational eye movements in visual perception. Nat. Rev. Neurosci. 2004, 5, 229–240. [Google Scholar] [CrossRef] [PubMed]
- Rucci, M.; McGraw, P.; Krauzlis, R. Fixational eye movements and perception. Vis. Res. 2016, 118, 1–4. [Google Scholar] [CrossRef] [PubMed]
- Robinson, D.A. The mechanics of human saccadic eye movement. J. Physiol. 1964, 174, 245–264. [Google Scholar] [CrossRef]
- Collewijn, H.; Kowler, E. The significance of microsaccades for vision and oculomotor control. J. Vis. 2008, 8, 1–21. [Google Scholar] [CrossRef]
- Hafed, Z. Mechanisms for generating and compensating for the smallest possible saccades. Eur. J. Neurosci. 2011, 33, 2101–2113. [Google Scholar] [CrossRef]
- Otero-Millan, J.; Castro, J.; Macknik, S.; Martinez-Conde, S. Unsupervised clustering method to detect microsaccades. J. Vis. 2014, 14, 18. [Google Scholar] [CrossRef]
- Rucci, M.; Poletti, M. Control and functions of fixational eye movements. Annu. Rev. Vis. Sci. 2015, 1, 499–518. [Google Scholar] [CrossRef]
- Kowler, E. Eye movements: The past 25 years. Vis. Res. 2011, 51, 1457–1483. [Google Scholar] [CrossRef] [PubMed]
- Engbert, R. Microsaccades: A microcosm for research on oculomotor control, attention, and visual perception. In Visual Perception Fundamentals of Vision: Low and Mid-Level Processes in Perception, Progress in Brain Research; Martinez-Conde, S., Macknik, S., Martinez, L., Alonso, J.M., Tse, P., Eds.; Elsevier: Amsterdam, The Netherlands, 2021; Volume 154, Part A, pp. 177–192. [Google Scholar]
- Ko, H.; Poletti, M.; Rucci, M. Microsaccades precisely relocate gaze in a high visual acuity task. Nat. Neurosci. 2010, 13, 1549–1553. [Google Scholar] [CrossRef] [PubMed]
- Bolger, C.; Bojanic, S.; Sheahan, N.F.; Coakley, D.; Malone, J.F. Dominant frequency content of ocular microtremor from normal subjects. Vis. Res. 1999, 39, 1911–1915. [Google Scholar] [CrossRef] [PubMed]
- Ditchburn, R.W. Eye-Movements and Visual Perception; Clarendon (Oxford University Press): New York, NY, USA, 1973. [Google Scholar]
- Ahissar, E.; Arieli, A. Seeing via miniature eye movements: A dynamic hypothesis for vision. Front. Comput. Neurosci. 2012, 6, 89. [Google Scholar] [CrossRef] [PubMed]
- Kuang, X.; Poletti, M.; Victor, J.D.; Rucci, M. Temporal encoding of spatial information during active visual fixation. Curr. Biol. 2012, 22, 510–514. [Google Scholar] [CrossRef] [PubMed]
- Ahissar, E.; Arieli, A. Figuring space by time. Neuron 2001, 32, 185–201. [Google Scholar] [CrossRef]
- Poletti, M.; Aytekin, M.; Rucci, M. Head-eye coordination at a microscopic scale. Curr. Biol. 2015, 25, 3253–3259. [Google Scholar] [CrossRef]
- Alexiev, K.; Vakarelsky, T. Eye movement analysis in simple visual tasks. Comput. Sci. Inf. Syst. 2022, 19, 619–637. [Google Scholar] [CrossRef]
- Bowers, N.R.; Boehm, A.E.; Roorda, A. The effects of fixational tremor on the retinal image. J. Vis. 2019, 19, 8. [Google Scholar] [CrossRef]
- Kasprowski, P.; Ober, J. Eye Movements in Biometrics. In Biometric Authentication; Maltoni, D., Jain, A.K., Eds.; Springer: Berlin/Heidelberg, Germany, 2004; pp. 248–258. [Google Scholar]
- Bednarik, R.; Kinnunen, T.; Mihaila, A.; Fränti, P. Eye-Movements as a Biometric. In Image Analysis; Kalviainen, H., Parkkinen, J., Kaarna, A., Eds.; Springer: Berlin/Heidelberg, Germany, 2005; pp. 780–789. [Google Scholar]
- Silver, D.; Biggs, A. Keystroke and eye-tracking biometrics for user identification. In Proceedings of the International Conference on Artificial Intelligence (ICAI), Las Vegas, NV, USA, 26–29 June 2006; pp. 344–348. [Google Scholar]
- Kinnunen, T.; Sedlak, F.; Bednarik, R. Towards task-independent person authentication using eyemovement signals. In Proceedings of the 2010 Symposiumon Eye-Tracking Research & Applications (ETRA), Austin, TX, USA, 22–24 March 2010; ACM: Boston, MA, USA, 2010; pp. 187–190. [Google Scholar]
- Komogortsev, O.; Jayarathna, S.; Aragon, C.; Mahmoud, M. Biometric identification via an oculomotor plant mathematical model. In Proceedings of the 2010 Symposiumon Eye-Tracking Research & Applications (ETRA), Austin, TX, USA, 22–24 March 2010; ACM: Boston, MA, USA, 2010; pp. 57–60. [Google Scholar]
- Holland, C.; Komogortsev, O. Biometric identification via eye movement scanpaths in reading. In Proceedings of the 2011 International Joint Conference on Biometrics, Washington, DC, USA, 11–13 October 2011; pp. 1–8. [Google Scholar]
- Cuong, N.; Dinh, V.; Ho, L. Mel-frequency cepstral coefficients for eye movement identification. In Proceedings of the IEEE 24th International Conference on Tools with Artificial Intelligence (ICTAI), Athens, Greece, 7–9 November 2012; pp. 253–260. [Google Scholar]
- Rigas, I.; Economou, G.; Fotopoulos, S. Biometric identification based on the eye movements and graph matching techniques. Pattern Recogn. Lett. 2012, 33, 786–792. [Google Scholar] [CrossRef]
- Rigas, I.; Economou, G.; Fotopoulos, S. Human eye movements as a trait for biometrical identification. In Proceedings of the IEEE Fifth International Conference on Biometrics: Theory, Applications and Systems (BTAS), Arlington, VA, USA, 23–27 September 2012; pp. 217–222. [Google Scholar]
- Liang, Z.; Tan, F.; Chi, Z. Video-based biometric identification using eye tracking technique. In Proceedings of the IEEE International Conference on Signal Processing, Communication and Computing (ICSPCC), Hong Kong, China, 12–15 August 2012; pp. 728–733. [Google Scholar]
- Zhang, Y.; Juhola, M. On Biometric Verification of a User by Means of Eye Movement Data Mining. In Proceedings of the The Second International Conference on Advances in Information Mining and Management, Venice, Italy, 21–26 October 2012; pp. 85–90. [Google Scholar]
- Rigas, I.; Komogortsev, O. Biometric recognition via probabilistic spatial projection of eye movement trajectories in dynamic visual environments. IEEE Trans. Inf. Forensics Secur. 2014, 9, 1743–1754. [Google Scholar] [CrossRef]
- Judd, T.; Durand, F.; Torralba, A. A Benchmark of Computational Models of Saliency to Predict Human Fixations; MIT: Cambridge, MA, USA, 2012. [Google Scholar]
- Yoon, H.; Carmichael, T.; Tourassi, G. Gaze as a Biometric; SPIE: Bellingham, WA, USA, 2014; p. 903707. [Google Scholar]
- Cantoni, V.; Galdi, C.; Nappi, M.; Porta, M.; Riccio, D. GANT: Gaze analysis technique for human identification. Pattern Recogn. 2015, 48, 1023–1034. [Google Scholar] [CrossRef]
- Kasprowski, P.; Komogortsev, O.; Karpov, A. First eye movement verification and identification competition at BTAS 2012. In Proceedings of the IEEE Fifth International Conference on Biometrics: Theory, Applications and Systems (BTAS), Arlington, VA, USA, 23–27 September 2012; pp. 195–202. [Google Scholar]
- Rigas, I.; Komogortsev, O. Current research in eye movement biometrics: An analysis based on BioEye 2015 competition. Image Vis. Comput. 2017, 58, 129–141. [Google Scholar] [CrossRef]
- Harezlak, K.; Blasiak, M.; Kasprowski, P. Biometric Identification Based on Eye Movement Dynamic Features. Sensors 2021, 21, 6020. [Google Scholar] [CrossRef] [PubMed]
- Yin, J.; Sun, J.; Li, J.; Liu, K. An Effective Gaze-Based Authentication Method with the Spatiotemporal Feature of Eye Movement. Sensors 2022, 22, 3002. [Google Scholar] [CrossRef] [PubMed]
- Liao, H.; Zhao, W.; Zhang, C.; Dong, W. Exploring Eye Movement Biometrics in Real-World Activities: A Case Study of Wayfinding. Sensors 2022, 22, 2949. [Google Scholar] [CrossRef] [PubMed]
- Yoo, S.; Jeong, S.; Kim, S.; Jang, Y. Saliency-Based Gaze Visualization for Eye Movement Analysis. Sensors 2021, 21, 5178. [Google Scholar] [CrossRef]
- Riggs, L.A.; Ratliff, F.; Cornsweet, J.C.; Cornsweet, T.N. The disappearance of steadily fixated visual test objects. J. Opt. Soc. Am. 1953, 43, 495–501. [Google Scholar] [CrossRef]
- Salvucci, D.D.; Goldberg, J.H. Identifying fixations and saccades in eye-tracking protocols. In Proceedings of the ETRA’00: 2000 Symposium on Eye Tracking Research & Applications, Palm Beach Gardens, FL, USA, 6–8 November 2000; ACM: Boston, MA, USA, 2000; pp. 71–78. [Google Scholar]
- Niehorster, D.C.; Zemblys, R.; Beelders, T.; Holmqvist, K. Characterizing gaze position signals and synthesizing noise during fixations in eye-tracking data. Behav. Res. Methods 2020, 53, 2515–2534. [Google Scholar] [CrossRef]
- Niehorster, D.C.; Zemblys, R.; Holmqvist, K. Cis apparent fixational drift in eye-tracking data due to filters or eyeball rotation? Behav. Res. Methods 2021, 53, 311–324. [Google Scholar] [CrossRef]
- Alexiev, K.; Toshkov, T.; Dojnow, P. Enhancing accuracy and precision of eye tracker by head movement compensation and calibration. In Proceedings of the CompSysTech’19: 20th International Conference on Computer Systems and Technologies, Ruse, Bulgaria, 21–22 June 2019; ACM: Boston, MA, USA, 2019; pp. 226–233. [Google Scholar]
- BarShalom, Y.; Li, X.; Kirubarajan, T. Estimation with Applications to Tracking and Navigation; John Wiley & Sons: New York, NY, USA, 2001. [Google Scholar]
- Engbert, R.; Kliegl, R. Microsaccades uncover the orientation of covert attention. J. Vis. 2003, 43, 1035–1045. [Google Scholar] [CrossRef] [PubMed]
- Sheynikhovich, D.; Becu, M.; Wu, C.; Arleo, A. Unsupervised detection of microsaccades in a high-noise regime. J. Vis. 2018, 18, 19. [Google Scholar] [CrossRef]
- Hee-kyoung Ko, H.K.; Snodderly, D.M.; Poletti, M. Eye movements between saccades: Measuring ocular drift and tremor. Vis. Res. 2016, 122, 93–104. [Google Scholar]
- Bojanic, S.; Simpson, T.; Bolger, C. Ocular microtremor: A tool for measuring the depth of anesthesia. Br. J. Anaesth. 2001, 86, 519–522. [Google Scholar] [CrossRef]
- Fairhurst, M. BIOMETRICS A Very Short Introduction; Oxford University Press: Oxford, UK, 2018. [Google Scholar]





| Person 1 | Person 2 | Person 3 | Person 4 | |
|---|---|---|---|---|
| Segment 1 | 0.102 | 0.613 | 0.108 | 0.177 |
| Segment 2 | 0.186 | 0.333 | 0.229 | 0.252 |
| Segment 3 | 0.0624 | 0.769 | 0.023 | 0.146 |
| Segment 4 | 0.172 | 0.434 | 0.191 | 0.203 |
Disclaimer/Publisher’s Note: The statements, opinions and data contained in all publications are solely those of the individual author(s) and contributor(s) and not of MDPI and/or the editor(s). MDPI and/or the editor(s) disclaim responsibility for any injury to people or property resulting from any ideas, methods, instructions or products referred to in the content. |
© 2022 by the authors. Licensee MDPI, Basel, Switzerland. This article is an open access article distributed under the terms and conditions of the Creative Commons Attribution (CC BY) license (https://creativecommons.org/licenses/by/4.0/).
Share and Cite
Alexiev, K.; Vakarelski, T. Can Microsaccades Be Used for Biometrics? Sensors 2023, 23, 89. https://doi.org/10.3390/s23010089
Alexiev K, Vakarelski T. Can Microsaccades Be Used for Biometrics? Sensors. 2023; 23(1):89. https://doi.org/10.3390/s23010089
Chicago/Turabian StyleAlexiev, Kiril, and Teodor Vakarelski. 2023. "Can Microsaccades Be Used for Biometrics?" Sensors 23, no. 1: 89. https://doi.org/10.3390/s23010089
APA StyleAlexiev, K., & Vakarelski, T. (2023). Can Microsaccades Be Used for Biometrics? Sensors, 23(1), 89. https://doi.org/10.3390/s23010089

