A Comprehensive Predictive-Learning Framework for Optimal Scheduling and Control of Smart Home Appliances Based on User and Appliance Classification
Abstract
1. Introduction
- We propose a complete five-layered architecture for energy management in smart homes;
- Our model classifies users and appliances and considers the interaction level between them for optimal scheduling and control of smart home appliances;
- We propose objective functions to find an optimal schedule for all appliances with a maximum user preference value and minimum energy consumption and cost;
- We propose a novel algorithm based on the combination of Grey Wolf optimization (GWO) and particle swarm optimization (PSO) for optimized scheduling.
2. Proposed Methodology
2.1. Conceptual Model
- 1.
- Classification;
- 2.
- Prediction;
- 3.
- Optimization;
- 4.
- Scheduling;
- 5.
- Control.

2.2. Architectural Overview
2.3. Algorithmic Approaches
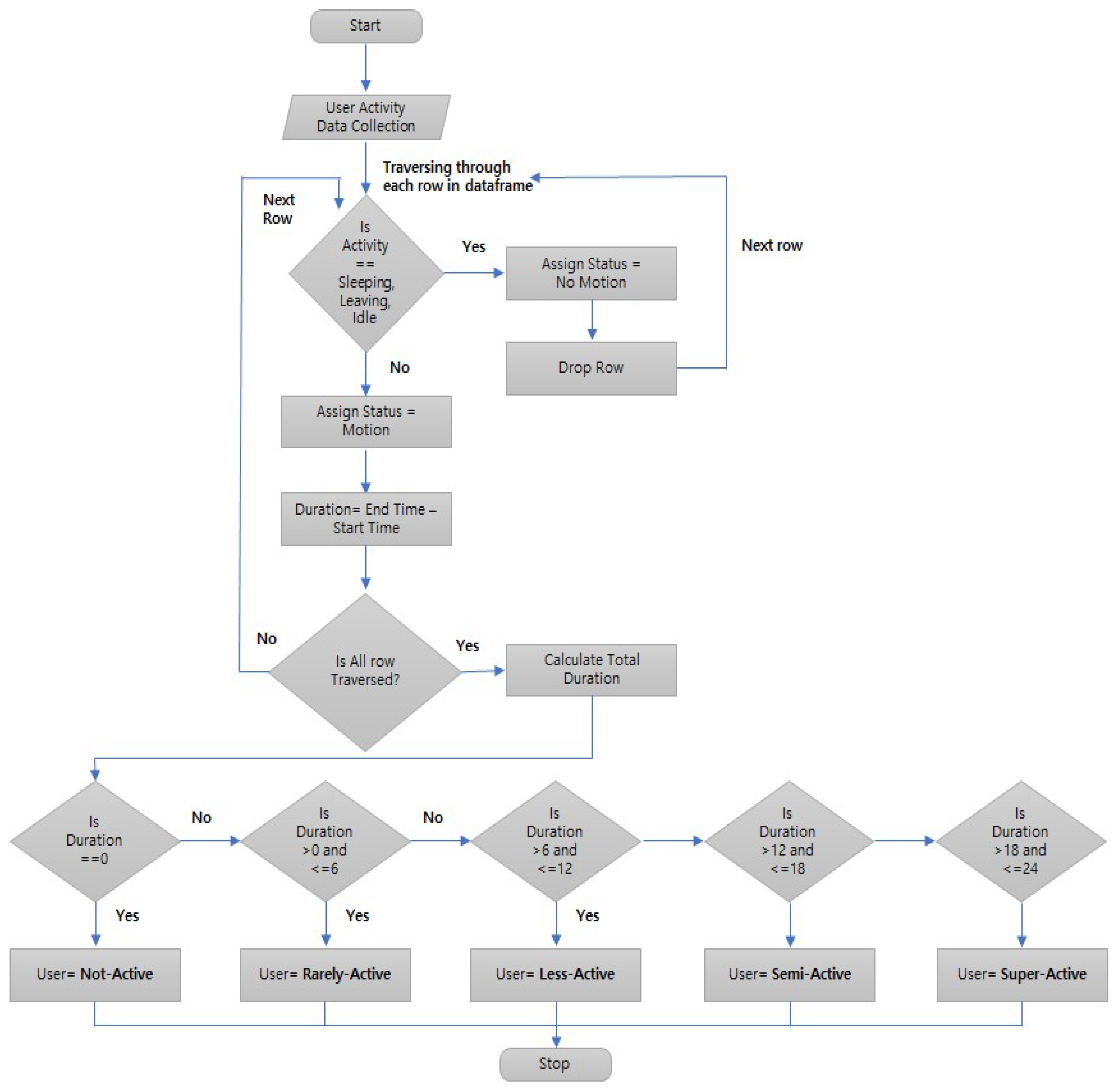
2.3.1. Classification
| Algorithm 1 k-means clustering and SVM for classification of users and appliances |
|
2.3.2. Prediction
2.3.3. Optimization
- Minimizes the energy cost;
- Maximizes the higher flexibility levels (i.e., maximizes weights for Shiftable-interruptible appliances);
- Minimizes the lower flexibility level (i.e., minimizes weights for the Non-shiftable appliance class and Shiftable-uninterruptible class);
- Maximizes user preferences;
- Minimize the weight for energy consumption.
2.3.4. Scheduling
2.3.5. Controllers
3. Performance Evaluation
4. Conclusions
5. Discussion
Author Contributions
Funding
Conflicts of Interest
References
- Yadav, A.K.S.; Sora, M. An optimized deep neural network-based financial statement fraud detection in text mining. 3c Empres. Investig. Y Pensam. Crítico 2021, 10, 77–105. [Google Scholar] [CrossRef]
- Luo, H.; Hu, X.; Zou, Y.; Jing, X.; Song, C.; Ni, Q. Research on a reference signal optimisation algorithm for indoor Bluetooth positioning. Appl. Math. Nonlinear Sci. 2021, 6, 525–534. [Google Scholar] [CrossRef]
- Ramesh, J.; Al-Ali, A.R.; Al Nabulsi, A.; Osman, A.; Shaaban, M. Deep Learning Approach for Smart Home Appliances Monitoring and Classification. In Proceedings of the 2022 IEEE International Conference on Consumer Electronics (ICCE), Las Vegas, NV, USA, 7–9 January 2022; pp. 1–5. [Google Scholar]
- Kang, S.; Yoon, J.W. Classification of home appliance by using Probabilistic KNN with sensor data. In Proceedings of the 2016 Asia-Pacific Signal and Information Processing Association Annual Summit and Conference (APSIPA), Jeju, Korea, 13–16 December 2016; pp. 1–5. [Google Scholar]
- Rashid, R.A.; Chin, L.; Sarijari, M.A.; Sudirman, R.; Ide, T. Machine learning for smart energy monitoring of home appliances using IoT. In Proceedings of the 2019 Eleventh International Conference on Ubiquitous and Future Networks (ICUFN), Zagreb, Croatia, 2–5 July 2019; pp. 66–71. [Google Scholar]
- Veloso, A.F.d.S.; de Oliveira, R.G.; Rodrigues, A.A.; Rabelo, R.A.; Rodrigues, J.J. Cognitive smart plugs for signature identification of residential home appliance load using machine learning: From theory to practice. In Proceedings of the 2019 IEEE International Conference on Communications Workshops (ICC Workshops), Shanghai, China, 20–24 May 2019; pp. 1–6. [Google Scholar]
- Liu, Y.; Wang, X.; You, W. Non-intrusive load monitoring by voltage–current trajectory enabled transfer learning. IEEE Trans. Smart Grid 2018, 10, 5609–5619. [Google Scholar] [CrossRef]
- Alam, M.; Reaz, M.; Ali, M.M.; Samad, S.; Hashim, F.; Hamzah, M. Human activity classification for smart home: A multiagent approach. In Proceedings of the 2010 IEEE Symposium on Industrial Electronics and Applications (ISIEA), Penang, Malaysia, 3–5 October 2010; pp. 511–514. [Google Scholar]
- Mozer, M.C. The neural network house: An environment hat adapts to its inhabitants. In Proceedings of the AAAI Spring Symposium, Intelligent Environments, Palo Alto, CA, USA, 23–25 March 1998; Volume 58. [Google Scholar]
- Zheng, H.; Wang, H.; Black, N. Human activity detection in smart home environment with self-adaptive neural networks. In Proceedings of the 2008 IEEE International Conference on Networking, Sensing and Control, Sanya, China, 6–8 April 2008; pp. 1505–1510. [Google Scholar]
- Krumm, J.; Harris, S.; Meyers, B.; Brumitt, B.; Hale, M.; Shafer, S. Multi-camera multi-person tracking for easyliving. In Proceedings of the Proceedings third IEEE International Workshop on Visual Surveillance, Dublin, Ireland, 1 July 2000; pp. 3–10. [Google Scholar]
- Brumitt, B.; Meyers, B.; Krumm, J.; Kern, A.; Shafer, S. Easyliving: Technologies for intelligent environments. In Proceedings of the International Symposium on Handheld and Ubiquitous Computing, Bristol, UK, 25–27 September 2000; Springer: Berlin/Heidelberg, Germany, 2000; pp. 12–29. [Google Scholar]
- Vainio, A.M.; Valtonen, M.; Vanhala, J. Proactive fuzzy control and adaptation methods for smart homes. IEEE Intell. Syst. 2008, 23, 42–49. [Google Scholar] [CrossRef]
- Virone, G.; Alwan, M.; Dalal, S.; Kell, S.W.; Turner, B.; Stankovic, J.A.; Felder, R. Behavioral patterns of older adults in assisted living. IEEE Trans. Inf. Technol. Biomed. 2008, 12, 387–398. [Google Scholar] [CrossRef]
- Erol-Kantarci, M.; Mouftah, H.T. Wireless sensor networks for cost-efficient residential energy management in the smart grid. IEEE Trans. Smart Grid 2011, 2, 314–325. [Google Scholar] [CrossRef]
- Agnetis, A.; De Pascale, G.; Detti, P.; Vicino, A. Load scheduling for household energy consumption optimization. IEEE Trans. Smart Grid 2013, 4, 2364–2373. [Google Scholar] [CrossRef]
- Pedrasa, M.A.A.; Spooner, T.D.; MacGill, I.F. Coordinated scheduling of residential distributed energy resources to optimize smart home energy services. IEEE Trans. Smart Grid 2010, 1, 134–143. [Google Scholar] [CrossRef]
- Shafqat, W.; Malik, S.; Lee, K.T.; Kim, D.H. PSO based optimized ensemble learning and feature selection approach for efficient energy forecast. Electronics 2021, 10, 2188. [Google Scholar] [CrossRef]
- Malik, S.; Lee, K.; Kim, D. Optimal control based on scheduling for comfortable smart home environment. IEEE Access 2020, 8, 218245–218256. [Google Scholar] [CrossRef]
- Malik, S.; Shafqat, W.; Lee, K.T.; Kim, D.H. A Feature Selection-Based Predictive-Learning Framework for Optimal Actuator Control in Smart Homes. Actuators 2021, 10, 84. [Google Scholar] [CrossRef]
- Lu, Q.; Guo, Q.; Zeng, W. Optimization scheduling of home appliances in smart home: A model based on a niche technology with sharing mechanism. Int. J. Electr. Power Energy Syst. 2022, 141, 108126. [Google Scholar] [CrossRef]
- Zhu, Z.; Tang, J.; Lambotharan, S.; Chin, W.H.; Fan, Z. An integer linear programming based optimization for home demand-side management in smart grid. In Proceedings of the 2012 IEEE PES Innovative Smart Grid Technologies (ISGT), Washington, DC, USA, 16–20 January 2012; pp. 1–5. [Google Scholar]
- Makhadmeh, S.N.; Khader, A.T.; Al-Betar, M.A.; Naim, S. An optimal power scheduling for smart home appliances with smart battery using grey wolf optimizer. In Proceedings of the 2018 8th IEEE International Conference on Control System, Computing and Engineering (ICCSCE), Penang, Malaysia, 23–25 November 2018; pp. 76–81. [Google Scholar]
- Makhadmeh, S.N.; Khader, A.T.; Al-Betar, M.A.; Naim, S. Multi-objective power scheduling problem in smart homes using grey wolf optimiser. J. Ambient Intell. Humaniz. Comput. 2019, 10, 3643–3667. [Google Scholar] [CrossRef]
- Anwar ul Hassan, C.; Khan, M.S.; Ghafar, A.; Aimal, S.; Asif, S.; Javaid, N. Energy optimization in smart grid using grey wolf optimization algorithm and bacterial foraging algorithm. In Proceedings of the International Conference on Intelligent Networking and Collaborative Systems, Toronto, ON, Canada, 24–26 August 2017; Springer: Berlin/Heidelberg, Germany, 2017; pp. 166–177. [Google Scholar]
- Javaid, N.; Javaid, S.; Abdul, W.; Ahmed, I.; Almogren, A.; Alamri, A.; Niaz, I.A. A hybrid genetic wind driven heuristic optimization algorithm for demand side management in smart grid. Energies 2017, 10, 319. [Google Scholar] [CrossRef]
- Bradac, Z.; Kaczmarczyk, V.; Fiedler, P. Optimal scheduling of domestic appliances via MILP. Energies 2014, 8, 217–232. [Google Scholar] [CrossRef]
- Shareef, H.; Al-Hassan, E.; Sirjani, R. Wireless home energy management system with smart rule-based controller. Appl. Sci. 2020, 10, 4533. [Google Scholar] [CrossRef]
- Smart Home Activity Data. Available online: https://github.com/RiccardoBonesi/SmartHouse (accessed on 23 June 2022).
- User Appliance Energy Usage and Cost. Available online: https://www.siliconvalleypower.com/residents/save-energy/appliance-energy-use-chart (accessed on 23 June 2022).
- Outdoor Environment Data. Available online: https://www.ncei.noaa.gov/maps/daily-summaries/ (accessed on 24 June 2022).
- Shewale, A.; Mokhade, A.; Funde, N.; Bokde, N.D. An overview of demand response in smart grid and optimization techniques for efficient residential appliance scheduling problem. Energies 2020, 13, 4266. [Google Scholar] [CrossRef]
- Hochreiter, S.; Schmidhuber, J. Long short-term memory. Neural Comput. 1997, 9, 1735–1780. [Google Scholar] [CrossRef]
- Karijadi, I.; Chou, S.Y. A hybrid RF-LSTM based on CEEMDAN for improving the accuracy of building energy consumption prediction. Energy Build. 2022, 259, 111908. [Google Scholar] [CrossRef]
- Fu, Q.; Li, K.; Chen, J.; Wang, J.; Lu, Y.; Wang, Y. Building energy consumption prediction using a deep-forest-based DQN method. Buildings 2022, 12, 131. [Google Scholar] [CrossRef]
- Dong, Z.; Liu, J.; Liu, B.; Li, K.; Li, X. Hourly energy consumption prediction of an office building based on ensemble learning and energy consumption pattern classification. Energy Build. 2021, 241, 110929. [Google Scholar] [CrossRef]
- Nie, P.; Roccotelli, M.; Fanti, M.P.; Ming, Z.; Li, Z. Prediction of home energy consumption based on gradient boosting regression tree. Energy Rep. 2021, 7, 1246–1255. [Google Scholar] [CrossRef]
- Ngo, N.T.; Truong, T.T.H.; Truong, N.S.; Pham, A.D.; Huynh, N.T.; Pham, T.M.; Pham, V.H.S. Proposing a hybrid metaheuristic optimization algorithm and machine learning model for energy use forecast in non-residential buildings. Sci. Rep. 2022, 12, 1065. [Google Scholar] [CrossRef] [PubMed]
- Zhang, L.; Wang, L.; Xiao, M.; Wen, Z.; Peng, C. EM_WOA: A budget-constrained energy consumption optimization approach for workflow scheduling in clouds. Peer-Netw. Appl. 2022, 15, 973–987. [Google Scholar] [CrossRef]
- Su, B.; Lin, Y.; Wang, J.; Quan, X.; Chang, Z.; Rui, C. Sewage treatment system for improving energy efficiency based on particle swarm optimization algorithm. Energy Rep. 2022, 8, 8701–8708. [Google Scholar] [CrossRef]
- Ghalambaz, M.; Yengejeh, R.J.; Davami, A.H. Building energy optimization using grey wolf optimizer (GWO). Case Stud. Therm. Eng. 2021, 27, 101250. [Google Scholar] [CrossRef]
- Bahmanyar, D.; Razmjooy, N.; Mirjalili, S. Multi-objective scheduling of IoT-enabled smart homes for energy management based on Arithmetic Optimization Algorithm: A Node-RED and NodeMCU module-based technique. Knowl.-Based Syst. 2022, 247, 108762. [Google Scholar] [CrossRef]
- Fakhar, M.Z.; Yalcin, E.; Bilge, A. IESR: Instant Energy Scheduling Recommendations for Cost Saving in Smart Homes. IEEE Access 2022, 10, 52178–52195. [Google Scholar] [CrossRef]
- Zhang, S.; Rong, J.; Wang, B. An optimal scheduling scheme for smart home electricity considering demand response and privacy protection. Int. J. Electr. Power Energy Syst. 2021, 132, 107159. [Google Scholar] [CrossRef]
- Makhadmeh, S.N.; Khader, A.T.; Al-Betar, M.A.; Naim, S.; Abasi, A.K.; Alyasseri, Z.A.A. A novel hybrid grey wolf optimizer with min-conflict algorithm for power scheduling problem in a smart home. Swarm Evol. Comput. 2021, 60, 100793. [Google Scholar] [CrossRef]











| User Activity | Description |
|---|---|
| User_ID | Identification of user |
| Start_Time | Start time of an activity |
| End_Time | End time of an activity |
| Duration | Total duration of the activity |
| Location | Location of the activity (e.g., bed, cabinet, basin, toilet, shower, fridge, cupboard, toaster, microwave, seat, etc.) |
| Type | Type of appliance related to the activity (e.g., pressure, magnetic, electric, etc.) |
| Place | Place of activity in the household (e.g., bedroom, bathroom, kitchen, living, etc.) |
| Activity | User activity (e.g., sleeping, showering, toileting, breakfast, spare_time/TV, lunch, leaving, etc.) |
| Preference | User preference values for specific activity |
| Motion | User motion detection through sensors |
| Sensor | Description |
|---|---|
| Humidity | Humidity of indoor environment |
| Temperature | Temperature of the indoor environment |
| Co2 | Air quality of the indoor environment |
| Luminosity | Light sensors for indoor environment |
| Appliance Data | Description |
|---|---|
| Appliance_ID | Identification of the appliance |
| Start_Time | Start time of the appliance usage |
| End_Time | End time of the appliance usage |
| Duration | Total duration of the appliance usage during the start and end time interval |
| Energy_Consumption | Consumption of energy by the appliance during the time interval |
| Energy_Cost | Cost for the consumed energy |
| Outdoor | Description |
|---|---|
| Humidity | Humidity information for outdoor environment |
| Temperature | Temperature information for outdoor environment |
| Wind_Speed | Wind speed information for outdoor environment |
| Rainfall | Rainfall information for outdoor environment |
| Pressure | Outdoor environment pressure information |
| Appliance Category | Appliance |
|---|---|
| Non-Shiftable | Refrigerator |
| Television | |
| Light | |
| Fan | |
| Air Conditioner | |
| Computer/Laptop | |
| Oven | |
| Shiftable-Uninterruptible | Washing Machine |
| Water Heater | |
| Electric Iron | |
| Shiftable-Interruptible | Clothes Dryer |
| Vacuum Cleaner | |
| Dishwasher |
| Appliance Category | Energy Usage |
|---|---|
| Extremely High Energy Usage | >10 kWh per hour |
| High Energy Usage | >5 kWh per hour and <= 10 kWh per hour |
| Average Energy Usage | >2 kWh per hour and <=5 kWh per hour |
| Low Energy Usage | >=1 kWh per hour and <=2 kWh per hour |
| Extremely Low Energy Usage | <1 kWh per hour |
| Models | RMSE | MAE | Accuracy |
|---|---|---|---|
| GridLSTM | 0.83 | 0.76 | 82% |
| GRU | 0.75 | 0.71 | 89% |
| RNN | 0.54 | 0.47 | 93.9% |
| CNN+LSTM | 0.49 | 0.37 | 96.2% |
| LSTM | 0.45 | 0.39 | 98.3% |
Disclaimer/Publisher’s Note: The statements, opinions and data contained in all publications are solely those of the individual author(s) and contributor(s) and not of MDPI and/or the editor(s). MDPI and/or the editor(s) disclaim responsibility for any injury to people or property resulting from any ideas, methods, instructions or products referred to in the content. |
© 2022 by the authors. Licensee MDPI, Basel, Switzerland. This article is an open access article distributed under the terms and conditions of the Creative Commons Attribution (CC BY) license (https://creativecommons.org/licenses/by/4.0/).
Share and Cite
Shafqat, W.; Lee, K.-T.; Kim, D.-H. A Comprehensive Predictive-Learning Framework for Optimal Scheduling and Control of Smart Home Appliances Based on User and Appliance Classification. Sensors 2023, 23, 127. https://doi.org/10.3390/s23010127
Shafqat W, Lee K-T, Kim D-H. A Comprehensive Predictive-Learning Framework for Optimal Scheduling and Control of Smart Home Appliances Based on User and Appliance Classification. Sensors. 2023; 23(1):127. https://doi.org/10.3390/s23010127
Chicago/Turabian StyleShafqat, Wafa, Kyu-Tae Lee, and Do-Hyeun Kim. 2023. "A Comprehensive Predictive-Learning Framework for Optimal Scheduling and Control of Smart Home Appliances Based on User and Appliance Classification" Sensors 23, no. 1: 127. https://doi.org/10.3390/s23010127
APA StyleShafqat, W., Lee, K.-T., & Kim, D.-H. (2023). A Comprehensive Predictive-Learning Framework for Optimal Scheduling and Control of Smart Home Appliances Based on User and Appliance Classification. Sensors, 23(1), 127. https://doi.org/10.3390/s23010127
