AutoRet: A Self-Supervised Spatial Recurrent Network for Content-Based Image Retrieval
Abstract
:1. Introduction
- We introduce a CBIR system named AutoRet, which can be trained in self-supervised and can be integrated with labeled data as well.
- We utilize a recurrent network-based solution to fuse local descriptors of a single image for better performance.
- We introduce spatial polling strategies to extract resolution-independent and high field-of-view feature extraction policy in the image-retrieval system, which are usually observed in object detection and segmentation systems, respectively.
- We evaluate our model with different image retrieval techniques involving self/un-supervised strategies and validate that AutoRet performs better in all scenarios.
2. Related Work
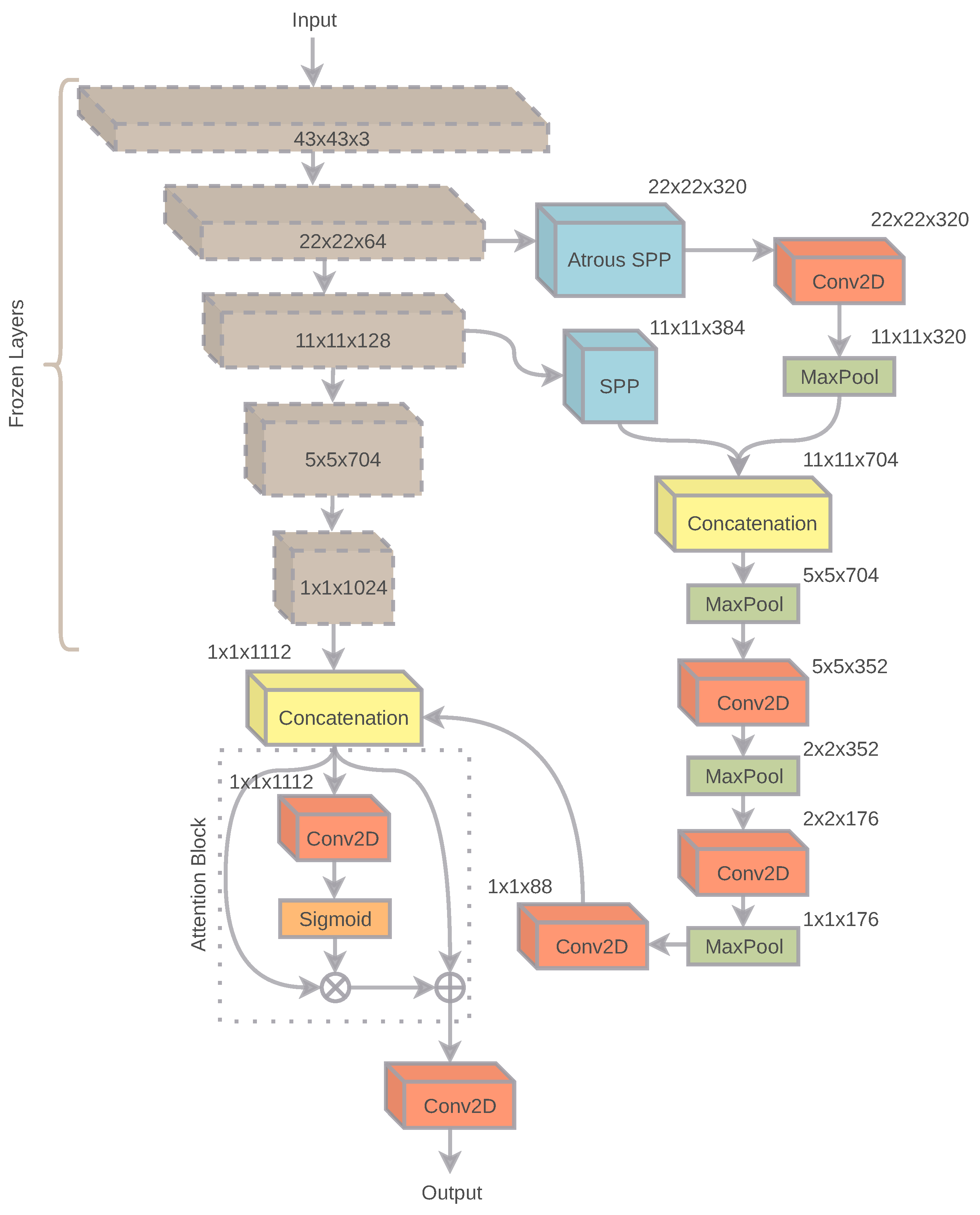
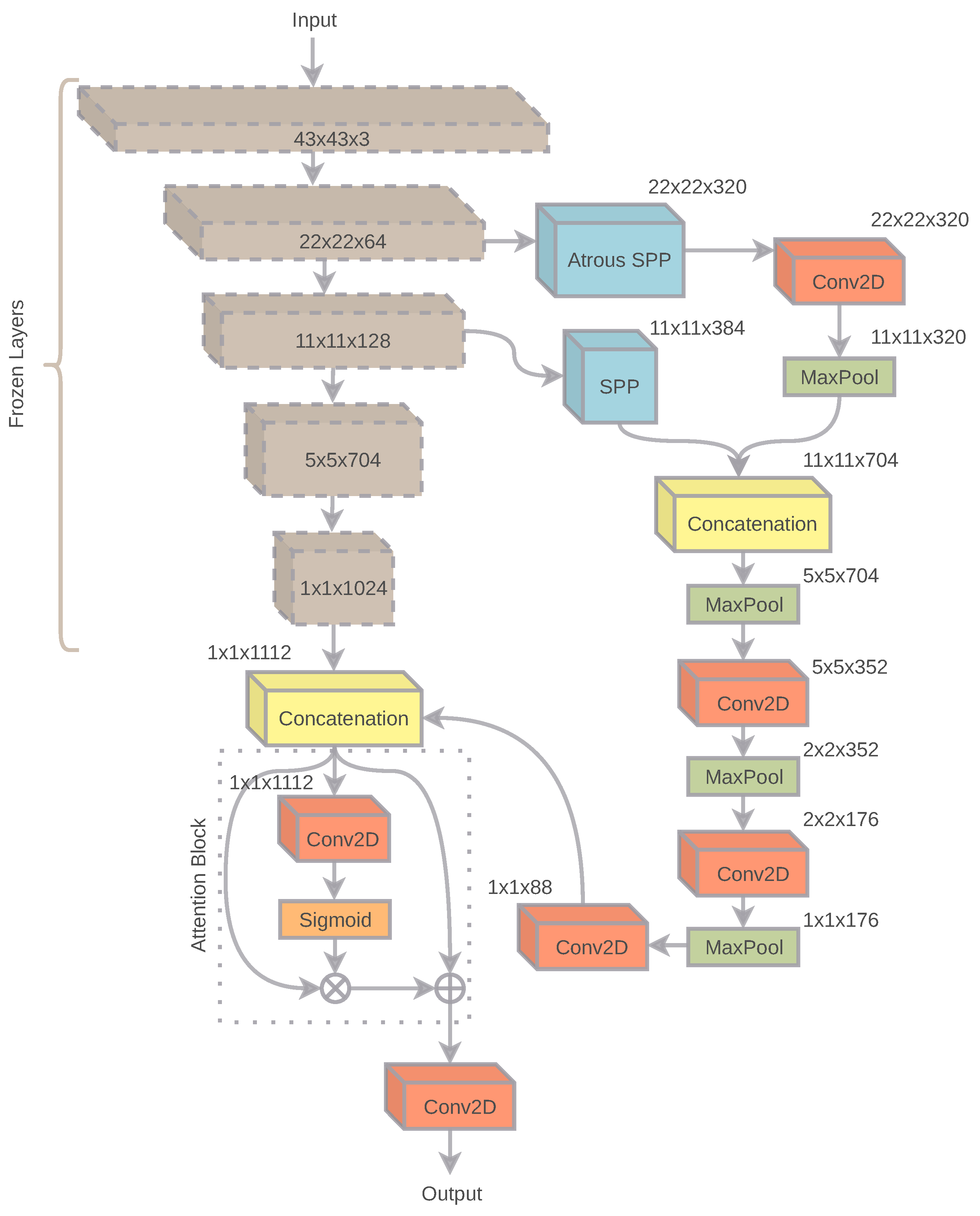
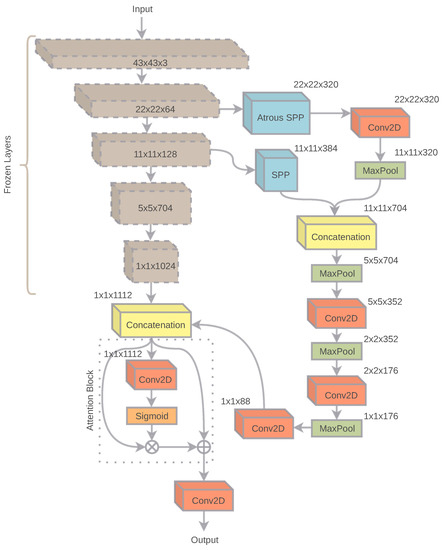
3. Methodology
3.1. Self-Supervision through AutoEmbedder
- Can-link pair: For a given pair of similar images (containing equivalent content), the embedding system should generate closer embeddings-pairs. Image pairs with such a relationship are defined as can-link pairs. Half of the training data are randomly selected to generate a can-link pair with similar image pairs. If the data labels are unknown, a can-link pair can be generated using the raw image and an augmented version of that image. For augmentation, basic types of augmentation techniques, shear, random contrast/brightness, random crop, rotate, flip, noise is used.
- Cannot-link pair: For a given pair of dissimilar images (containing different content), the embedding system should generate distant embedding points. Image pairs with no content relationship are defined as cannot-link pairs. Half of the training data are randomly selected to generate a cannot-link pair representing dissimilar image pairs. For a given image, another randomly selected image is used for generating a cannot-link pair.
3.2. Spatial Recurrent Network
3.2.1. Recurrent Patching
3.2.2. Spatial Network
3.2.3. Network Training
4. Experiment
4.1. Dataset
4.2. Evaluation Metrics
- Mean Average Precision (MAP): MAP is the most popular metric used to evaluate the performance of retrieval systems. The metric works by calculating the ranking of the accurately selected results, defined by:Here is the size of the query set in which r is the number of correct returned images. represents the precision of j’th correct image over the i’th query image.
- Precision/Recall @ N: The metric describes the precision and recall rate based on the number of retrieved image samples as threshold. In general, the correct retrieved images would appear early for a set of retrieved images. Therefore, the precision/recall result for a lower number of retrieved images is important than higher values of N.
4.3. Evaluation Baselines
4.4. Comparison
5. Conclusions
Author Contributions
Funding
Institutional Review Board Statement
Informed Consent Statement
Data Availability Statement
Conflicts of Interest
Abbreviations
| DCNN | Deep Convolutional Neural Network |
| CBIR | Content-based Image Retrieval |
| CNN | Convolutional Neural Network |
| GCNN | Graph Convolutional Neural Networks |
| SPP | Spatial Pyramid Convolution |
| ASPP | Atrous Spatial Pyramid Convolution |
| SRN | Spatial Recurrent Network |
| Bi-LSTM | Bi-directional Long Short-term Memory |
| MAP | Mean Average Precision |
| SGSH | Sparse Graph-based Self-supervised Hashing |
| SPQ | Self-supervised Product Quantization |
| DVB | Deep Variational Binaries |
| BGAN | Binary Generative Adversarial Networks |
| UDHP | Unsupervised Deep Hashing with Pseudo-labels |
| SADH | Similarity Adapdive Deep Hashing |
References
- Wang, J.; Hua, X.S. Interactive image search by color map. ACM Trans. Intell. Syst. Technol. (TIST) 2011, 3, 1–23. [Google Scholar] [CrossRef]
- Wang, X.Y.; Zhang, B.B.; Yang, H.Y. Content-based image retrieval by integrating color and texture features. Multimed. Tools Appl. 2014, 68, 545–569. [Google Scholar] [CrossRef]
- Bai, S.; Bai, X.; Zhou, Z.; Zhang, Z.; Jan Latecki, L. Gift: A real-time and scalable 3d shape search engine. In Proceedings of the IEEE Conference on Computer Vision and Pattern Recognition, Las Vegas, NV, USA, 27–30 June 2016; pp. 5023–5032. [Google Scholar]
- Li, Y.; Shapiro, L.; Bilmes, J.A. A generative/discriminative learning algorithm for image classification. In Proceedings of the Tenth IEEE International Conference on Computer Vision (ICCV’05) Volume 1, Beijing, China, 17–21 October 2005; Volume 2, pp. 1605–1612. [Google Scholar]
- Gudivada, V.N.; Raghavan, V.V. Content based image retrieval systems. Computer 1995, 28, 18–22. [Google Scholar] [CrossRef] [Green Version]
- Wu, Z.; Ke, Q.; Sun, J.; Shum, H.Y. Scalable face image retrieval with identity-based quantization and multireference reranking. IEEE Trans. Pattern Anal. Mach. Intell. 2011, 33, 1991–2001. [Google Scholar] [PubMed]
- Feng, F.; Niu, T.; Li, R.; Wang, X.; Jiang, H. Learning Visual Features from Product Title for Image Retrieval. In Proceedings of the 28th ACM International Conference on Multimedia, Seattle, WA, USA, 12–16 October 2020; pp. 4723–4727. [Google Scholar]
- Deng, D.; Wang, R.; Wu, H.; He, H.; Li, Q.; Luo, X. Learning deep similarity models with focus ranking for fabric image retrieval. Image Vis. Comput. 2018, 70, 11–20. [Google Scholar] [CrossRef] [Green Version]
- Huang, J.; Feris, R.S.; Chen, Q.; Yan, S. Cross-domain image retrieval with a dual attribute-aware ranking network. In Proceedings of the IEEE International Conference on Computer Vision, Santiago, Chile, 7–13 December 2015; pp. 1062–1070. [Google Scholar]
- Qayyum, A.; Anwar, S.M.; Awais, M.; Majid, M. Medical image retrieval using deep convolutional neural network. Neurocomputing 2017, 266, 8–20. [Google Scholar] [CrossRef] [Green Version]
- Li, X.; Yang, J.; Ma, J. Recent developments of content-based image retrieval (CBIR). Neurocomputing 2021, 452, 675–689. [Google Scholar] [CrossRef]
- Wang, Z.; Liu, X.; Li, H.; Shi, J.; Rao, Y. A Saliency Detection Based Unsupervised Commodity Object Retrieval Scheme. IEEE Access 2018, 6, 49902–49912. [Google Scholar] [CrossRef]
- Shin, M.; Park, S.; Kim, T. Semi-supervised feature-level attribute manipulation for fashion image retrieval. arXiv 2019, arXiv:1907.05007. [Google Scholar]
- Jang, Y.K.; Cho, N.I. Self-supervised Product Quantization for Deep Unsupervised Image Retrieval. In Proceedings of the IEEE/CVF International Conference on Computer Vision, Montreal, BC, Canada, 11–17 October 2021; pp. 12085–12094. [Google Scholar]
- Doersch, C.; Zisserman, A. Multi-task self-supervised visual learning. In Proceedings of the IEEE International Conference on Computer Vision, Venice, Italy, 22–29 October 2017; pp. 2051–2060. [Google Scholar]
- Shen, F.; Xu, Y.; Liu, L.; Yang, Y.; Huang, Z.; Shen, H.T. Unsupervised deep hashing with similarity-adaptive and discrete optimization. IEEE Trans. Pattern Anal. Mach. Intell. 2018, 40, 3034–3044. [Google Scholar] [CrossRef]
- Yang, E.; Liu, T.; Deng, C.; Liu, W.; Tao, D. Distillhash: Unsupervised deep hashing by distilling data pairs. In Proceedings of the IEEE/CVF Conference on Computer Vision and Pattern Recognition, Long Beach, CA, USA, 15–20 June 2019; pp. 2946–2955. [Google Scholar]
- Wang, W.; Zhang, H.; Zhang, Z.; Liu, L.; Shao, L. Sparse graph based self-supervised hashing for scalable image retrieval. Inf. Sci. 2021, 547, 622–640. [Google Scholar] [CrossRef]
- Kaya, M.; Bilge, H.Ş. Deep metric learning: A survey. Symmetry 2019, 11, 1066. [Google Scholar] [CrossRef] [Green Version]
- Zhang, H.; Liu, L.; Long, Y.; Shao, L. Unsupervised deep hashing with pseudo labels for scalable image retrieval. IEEE Trans. Image Process. 2017, 27, 1626–1638. [Google Scholar] [CrossRef] [PubMed] [Green Version]
- Buslaev, A.; Iglovikov, V.I.; Khvedchenya, E.; Parinov, A.; Druzhinin, M.; Kalinin, A.A. Albumentations: Fast and flexible image augmentations. Information 2020, 11, 125. [Google Scholar] [CrossRef] [Green Version]
- Andriyanov, N. Methods for preventing visual attacks in convolutional neural networks based on data discard and dimensionality reduction. Appl. Sci. 2021, 11, 5235. [Google Scholar] [CrossRef]
- Vizilter, Y.V.; Vygolov, O.; Zheltov, S.Y. Morphological analysis of mosaic shapes with directed relationships based on attribute and relational model representations. Comput. Opt. 2021, 5, 756–766. [Google Scholar] [CrossRef]
- Vasil’ev, K.K.; Dement’ev, V.E.; Andriyanov, N.A. Doubly stochastic models of images. Pattern Recognit. Image Anal. 2015, 25, 105–110. [Google Scholar] [CrossRef]
- Chaplot, D.S.; Dalal, M.; Gupta, S.; Malik, J.; Salakhutdinov, R.R. SEAL: Self-supervised Embodied Active Learning using Exploration and 3D Consistency. Adv. Neural Inf. Process. Syst. 2021, 34, 1–13. [Google Scholar]
- Tsai, Y.H.H.; Wu, Y.; Salakhutdinov, R.; Morency, L.P. Self-supervised learning from a multi-view perspective. arXiv 2020, arXiv:2006.05576. [Google Scholar]
- Yang, X.; Qian, X.; Mei, T. Learning salient visual word for scalable mobile image retrieval. Pattern Recognit. 2015, 48, 3093–3101. [Google Scholar] [CrossRef]
- Lin, G.; Shen, C.; Shi, Q.; Van den Hengel, A.; Suter, D. Fast supervised hashing with decision trees for high-dimensional data. In Proceedings of the IEEE Conference on Computer Vision and Pattern Recognition, Columbus, OH, USA, 23–28 June 2014; pp. 1963–1970. [Google Scholar]
- Liu, H.; Ji, R.; Wu, Y.; Liu, W. Towards optimal binary code learning via ordinal embedding. In Proceedings of the AAAI Conference on Artificial Intelligence, Phoenix, AZ, USA, 12–17 February 2016; Volume 30. [Google Scholar]
- Zhou, X.; Shen, F.; Liu, L.; Liu, W.; Nie, L.; Yang, Y.; Shen, H.T. Graph convolutional network hashing. IEEE Trans. Cybern. 2018, 50, 1460–1472. [Google Scholar] [CrossRef] [PubMed]
- Song, J.; He, T.; Gao, L.; Xu, X.; Hanjalic, A.; Shen, H.T. Binary generative adversarial networks for image retrieval. In Proceedings of the Thirty-second AAAI conference on artificial intelligence, New Orleans, LA, USA, 2–7 February 2018. [Google Scholar]
- Cao, Y.; Long, M.; Wang, J.; Liu, S. Deep visual-semantic quantization for efficient image retrieval. In Proceedings of the IEEE Conference on Computer Vision and Pattern Recognition, Honolulu, HI, USA, 21–26 July 2017; pp. 1328–1337. [Google Scholar]
- Lin, K.; Lu, J.; Chen, C.S.; Zhou, J. Learning compact binary descriptors with unsupervised deep neural networks. In Proceedings of the IEEE Conference on Computer Vision and Pattern Recognition, Las Vegas, NV, USA, 27–30 June 2016; pp. 1183–1192. [Google Scholar]
- Erin Liong, V.; Lu, J.; Wang, G.; Moulin, P.; Zhou, J. Deep hashing for compact binary codes learning. In Proceedings of the IEEE Conference on Computer Vision and Pattern Recognition, Boston, MA, USA, 7–12 June 2015; pp. 2475–2483. [Google Scholar]
- Shen, J.; Tang, X.; Dong, X.; Shao, L. Visual object tracking by hierarchical attention siamese network. IEEE Trans. Cybern. 2019, 50, 3068–3080. [Google Scholar] [CrossRef] [PubMed]
- He, X.; Zhou, Y.; Zhou, Z.; Bai, S.; Bai, X. Triplet-center loss for multi-view 3d object retrieval. In Proceedings of the IEEE Conference on Computer Vision and Pattern Recognition, Salt Lake City, UT, USA, 18–23 June 2018; pp. 1945–1954. [Google Scholar]
- Kim, S.; Seo, M.; Laptev, I.; Cho, M.; Kwak, S. Deep metric learning beyond binary supervision. In Proceedings of the IEEE/CVF Conference on Computer Vision and Pattern Recognition, Long Beach, CA, USA, 15–20 June 2019; pp. 2288–2297. [Google Scholar]
- Sharif Razavian, A.; Azizpour, H.; Sullivan, J.; Carlsson, S. CNN features off-the-shelf: An astounding baseline for recognition. In Proceedings of the IEEE Conference on Computer Vision and Pattern Recognition, Columbus, OH, USA, 23–28 June 2014; pp. 806–813. [Google Scholar]
- Paulin, M.; Douze, M.; Harchaoui, Z.; Mairal, J.; Perronin, F.; Schmid, C. Local convolutional features with unsupervised training for image retrieval. In Proceedings of the IEEE International Conference on Computer Vision, Washington, DC, USA, 7–13 December 2015; pp. 91–99. [Google Scholar]
- Wei, X.S.; Luo, J.H.; Wu, J.; Zhou, Z.H. Selective convolutional descriptor aggregation for fine-grained image retrieval. IEEE Trans. Image Process. 2017, 26, 2868–2881. [Google Scholar] [CrossRef] [PubMed] [Green Version]
- Babenko, A.; Lempitsky, V. Aggregating local deep features for image retrieval. In Proceedings of the IEEE International Conference on Computer Vision, Washington, DC, USA, 7–13 December 2015; pp. 1269–1277. [Google Scholar]
- Xu, J.; Shi, C.; Qi, C.; Wang, C.; Xiao, B. Unsupervised part-based weighting aggregation of deep convolutional features for image retrieval. In Proceedings of the AAAI Conference on Artificial Intelligence, New Orleans, LA, USA, 2–9 February 2018; Volume 32. [Google Scholar]
- Arandjelovic, R.; Gronat, P.; Torii, A.; Pajdla, T.; Sivic, J. NetVLAD: CNN architecture for weakly supervised place recognition. In Proceedings of the IEEE Conference on Computer Vision and Pattern Recognition, Las Vegas, NV, USA, 27–30 June 2016; pp. 5297–5307. [Google Scholar]
- He, K.; Zhang, X.; Ren, S.; Sun, J. Spatial pyramid pooling in deep convolutional networks for visual recognition. IEEE Trans. Pattern Anal. Mach. Intell. 2015, 37, 1904–1916. [Google Scholar] [CrossRef] [Green Version]
- Chen, L.C.; Papandreou, G.; Kokkinos, I.; Murphy, K.; Yuille, A.L. Deeplab: Semantic image segmentation with deep convolutional nets, atrous convolution, and fully connected crfs. IEEE Trans. Pattern Anal. Mach. Intell. 2017, 40, 834–848. [Google Scholar] [CrossRef] [Green Version]
- Zhang, Z.; Liu, L.; Shen, F.; Shen, H.T.; Shao, L. Binary multi-view clustering. IEEE Trans. Pattern Anal. Mach. Intell. 2018, 41, 1774–1782. [Google Scholar] [CrossRef]
- Gu, Y.; Wang, S.; Zhang, H.; Yao, Y.; Yang, W.; Liu, L. Clustering-driven unsupervised deep hashing for image retrieval. Neurocomputing 2019, 368, 114–123. [Google Scholar] [CrossRef]
- Ohi, A.Q.; Mridha, M.F.; Safir, F.B.; Hamid, M.A.; Monowar, M.M. Autoembedder: A semi-supervised DNN embedding system for clustering. Knowl.-Based Syst. 2020, 204, 106190. [Google Scholar] [CrossRef]
- Mridha, M.F.; Ohi, A.Q.; Monowar, M.M.; Hamid, M.A.; Islam, M.R.; Watanobe, Y. U-Vectors: Generating Clusterable Speaker Embedding from Unlabeled Data. Appl. Sci. 2021, 11, 79. [Google Scholar] [CrossRef]
- Kateb, F.A.; Monowar, M.M.; Hamid, M.; Ohi, A.Q.; Mridha, M.F. FruitDet: Attentive Feature Aggregation for Real-Time Fruit Detection in Orchards. Agronomy 2021, 11, 2440. [Google Scholar] [CrossRef]
- Kingma, D.P.; Ba, J. Adam: A method for stochastic optimization. arXiv 2014, arXiv:1412.6980. [Google Scholar]
- Krizhevsky, A.; Hinton, G. Learning Multiple Layers of Features from Tiny Images. 2009. Available online: https://www.cs.toronto.edu/kriz/learning-features-2009-TR.pdf (accessed on 1 February 2022).
- Huiskes, M.J.; Lew, M.S. The mir flickr retrieval evaluation. In Proceedings of the 1st ACM International Conference on Multimedia Information Retrieval, Vancouver, BC, Canada, 26–31 October 2008; pp. 39–43. [Google Scholar]
- Chua, T.S.; Tang, J.; Hong, R.; Li, H.; Luo, Z.; Zheng, Y. Nus-wide: A real-world web image database from national university of singapore. In Proceedings of the ACM International Conference on Image and Video Retrieval, Santorini Island, Greece, 8–10 July 2009; pp. 1–9. [Google Scholar]
- Shen, Y.; Liu, L.; Shao, L. Unsupervised binary representation learning with deep variational networks. Int. J. Comput. Vis. 2019, 127, 1614–1628. [Google Scholar] [CrossRef]
- Zieba, M.; Semberecki, P.; El-Gaaly, T.; Trzcinski, T. Bingan: Learning compact binary descriptors with a regularized gan. arXiv 2018, arXiv:1806.06778. [Google Scholar]
- Huang, G.; Liu, Z.; Van Der Maaten, L.; Weinberger, K.Q. Densely connected convolutional networks. In Proceedings of the IEEE Conference on Computer Vision and Pattern Recognition, Honolulu, HI, USA, 21–26 July 2017; pp. 4700–4708. [Google Scholar]
- Howard, A.G.; Zhu, M.; Chen, B.; Kalenichenko, D.; Wang, W.; Weyand, T.; Andreetto, M.; Adam, H. Mobilenets: Efficient convolutional neural networks for mobile vision applications. arXiv 2017, arXiv:1704.04861. [Google Scholar]
- Khosla, P.; Teterwak, P.; Wang, C.; Sarna, A.; Tian, Y.; Isola, P.; Maschinot, A.; Liu, C.; Krishnan, D. Supervised contrastive learning. arXiv 2020, arXiv:2004.11362. [Google Scholar]
- Van der Maaten, L.; Hinton, G. Visualizing data using t-SNE. J. Mach. Learn. Res. 2008, 9, 2579–2605. [Google Scholar]









| Dataset | Classes | Data |
|---|---|---|
| CIFAR-10 [52] | 10 | 60,000 |
| MIRFlickr-25K [53] | 38 | 25,000 |
| NUS-WIDE [54] | 80 | 270,000 |
| Method | CIFAR-10 (MAP) | MIRFlickr-25K (MAP) | NUS-WIDE (MAP) |
|---|---|---|---|
| MobileNet | 0.682 | 0.671 | 0.582 |
| MobileNet+SPP | 0.742 | 0.751 | 0.766 |
| MobileNet+ASPP | 0.767 | 0.764 | 0.768 |
| MobileNet+SPP+ASPP | 0.796 | 0.771 | 0.785 |
| DenseNet121 | 0.716 | 0.688 | 0.610 |
| DenseNet121+SPP | 0.781 | 0.782 | 0.785 |
| DenseNet121+ASPP | 0.792 | 0.774 | 0.748 |
| DenseNet121+SPP+ASPP | 0.835 | 0.791 | 0.801 |
| Method | CIFAR-10 (MAP) | MIRFlickr-25K (MAP) | NUS-WIDE (MAP) |
|---|---|---|---|
| SADH | 0.377 | 0.481 | 0.563 |
| BGAN | 0.562 | 0.695 | 0.730 |
| BinGAN | 0.520 | 0.688 | 0.713 |
| UDHP | 0.384 | 0.680 | 0.526 |
| Distillhash | 0.287 | 0.708 | 0.621 |
| DVB | 0.396 | 0.524 | 0.595 |
| SPQ | 0.812 | 0.778 | 0.785 |
| SGSH | 0.469 | 0.739 | 0.628 |
| AutoRet (ours) | 0.835 | 0.791 | 0.801 |
Publisher’s Note: MDPI stays neutral with regard to jurisdictional claims in published maps and institutional affiliations. |
© 2022 by the authors. Licensee MDPI, Basel, Switzerland. This article is an open access article distributed under the terms and conditions of the Creative Commons Attribution (CC BY) license (https://creativecommons.org/licenses/by/4.0/).
Share and Cite
Monowar, M.M.; Hamid, M.A.; Ohi, A.Q.; Alassafi, M.O.; Mridha, M.F. AutoRet: A Self-Supervised Spatial Recurrent Network for Content-Based Image Retrieval. Sensors 2022, 22, 2188. https://doi.org/10.3390/s22062188
Monowar MM, Hamid MA, Ohi AQ, Alassafi MO, Mridha MF. AutoRet: A Self-Supervised Spatial Recurrent Network for Content-Based Image Retrieval. Sensors. 2022; 22(6):2188. https://doi.org/10.3390/s22062188
Chicago/Turabian StyleMonowar, Muhammad Mostafa, Md. Abdul Hamid, Abu Quwsar Ohi, Madini O. Alassafi, and M. F. Mridha. 2022. "AutoRet: A Self-Supervised Spatial Recurrent Network for Content-Based Image Retrieval" Sensors 22, no. 6: 2188. https://doi.org/10.3390/s22062188
APA StyleMonowar, M. M., Hamid, M. A., Ohi, A. Q., Alassafi, M. O., & Mridha, M. F. (2022). AutoRet: A Self-Supervised Spatial Recurrent Network for Content-Based Image Retrieval. Sensors, 22(6), 2188. https://doi.org/10.3390/s22062188

