On-Line Foreign Object Detection Using Double DD Coils in an Inductive Wireless Power Transfer System
Abstract
:1. Introduction
2. Method Description
3. Mutual Inductance Measurement Using Double DD Coils
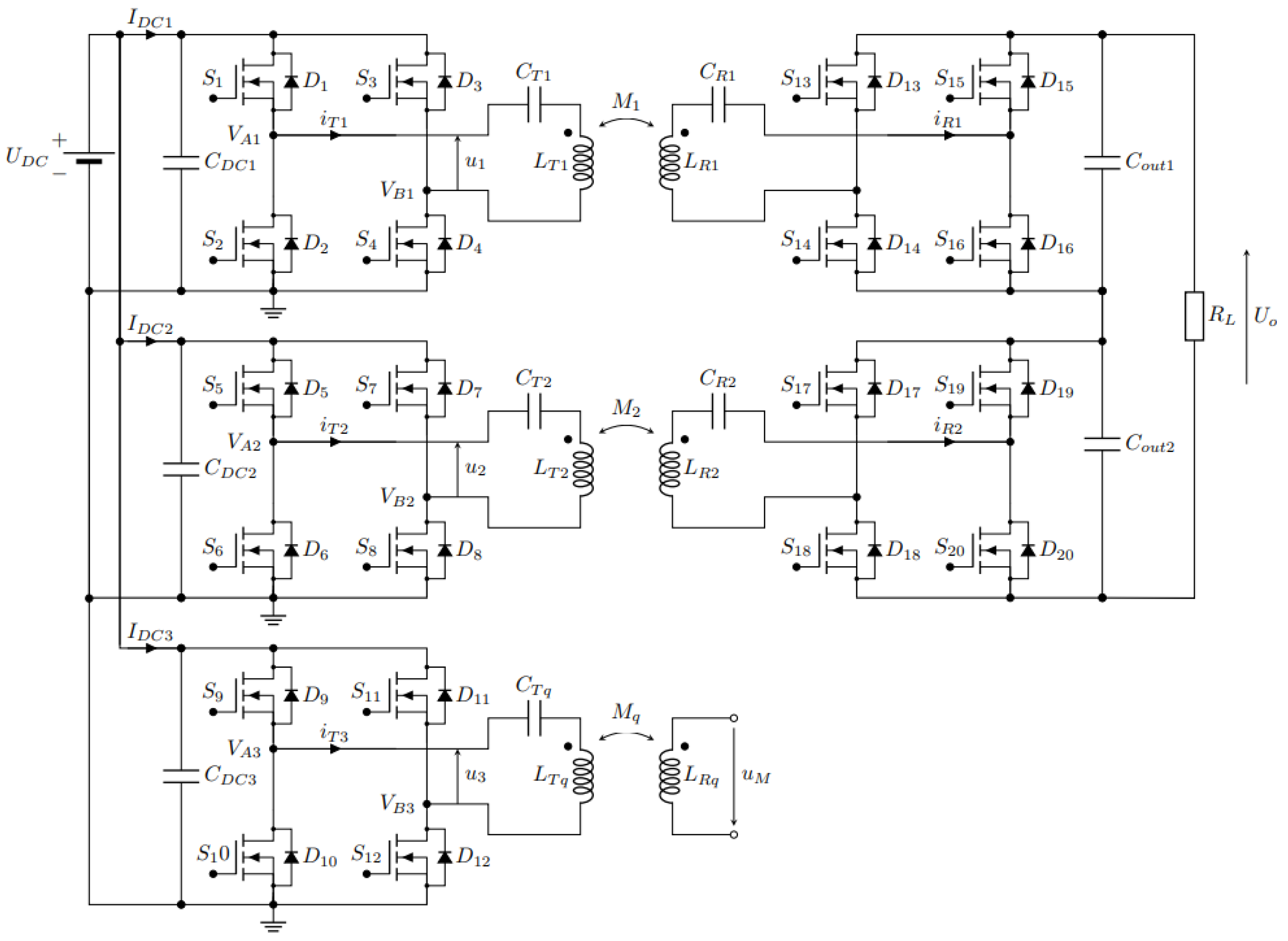
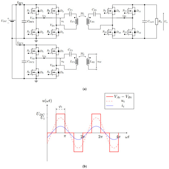
3.1. The IPT System Circuit Analysis
3.2. Mutual Inductance Measurement Using DD2 Coils
4. Mutual Inductance Measurement Using 2DDq Coils
5. Foreign Object Detection Method
Foreign Object Detection Using a Rotating Magnetic Field
6. System Description
- A 3D computer-controlled positioning rig;
- An IPT system with the required measuring circuits.
6.1. High-Frequency Inverter
6.2. Primary and Secondary Resonant Circuits
6.3. Synchronous Rectifier
6.4. Voltage Measurement Circuit
7. Measurement Results
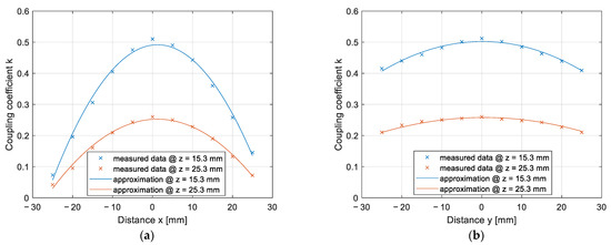
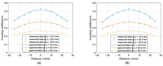
7.1. On-Line Coupling Coefficient Measurement Results Using the DD Coil
7.2. On-Line Coupling Coefficient Measurement Results Using the 2DDq Coil
7.3. Foreign Object Detection Results
8. Discussion
9. Conclusions
Author Contributions
Funding
Institutional Review Board Statement
Informed Consent Statement
Data Availability Statement
Acknowledgments
Conflicts of Interest
References
- Triviño, A.; González, J.M.; Aguado, J.A. Wireless Power Transfer Technologies Applied to Electric Vehicles: A Review. Energies 2021, 14, 1547. [Google Scholar] [CrossRef]
- Buja, G.; Bertoluzzo, M.; Mude, K.N. Design and Experimentation of WPT Charger for Electric City Car. IEEE Trans. Ind. Electron. 2015, 62, 7436–7447. [Google Scholar] [CrossRef]
- Lee, C.H. Design and introduction of high power transfer system for electrical vehicles. In Proceedings of the 2013 IEEE International Conference on Intelligent Rail Transportation, Beijing, China, 30 August–1 September 2013; pp. 280–284. [Google Scholar] [CrossRef]
- Shin, J. Design and Implementation of Shaped Magnetic-Resonance-Based Wireless Power Transfer System for Roadway-Powered Moving Electric Vehicles. IEEE Trans. Ind. Electron. 2014, 61, 1179–1192. [Google Scholar] [CrossRef]
- Nguyen, M.T.; Nguyen, C.V.; Truong, L.H.; Le, A.M.; Quyen, T.V.; Masaracchia, A.; Teague, K.A. Electromagnetic Field Based WPT Technologies for UAVs: A Comprehensive Survey. Electronics 2020, 9, 461. [Google Scholar] [CrossRef] [Green Version]
- Jawad, A.M.; Nordin, R.; Gharghan, S.K.; Jawad, H.M.; Ismail, M. Opportunities and Challenges for Near-Field Wireless Power Transfer: A Review. Energies 2017, 10, 1022. [Google Scholar] [CrossRef]
- Kurs, A.; Karalis, A.; Moffatt, R.; Joannopoulos, J.D.; Fisher, P.; Soljacic, M. Wireless Power Transfer via Strongly Coupled Magnetic Resonances. Science 2007, 317, 83–86. [Google Scholar] [CrossRef] [Green Version]
- Alexander, K.C.; Sadiku, N.O.M. Magnetically Coupled Circuits. In Fundamentals of Electric Circuits, 3rd ed.; Isenberg, S., Ed.; McGraw-Hill Higher Education: New York, NY, USA, 2007; pp. 528–531. [Google Scholar]
- Jiwariyavej, V.; Imura, T.; Hori, Y. Coupling Coefficients Estimation of Wireless Power Transfer System via Magnetic Resonance Coupling Using Information from Either Side of the System. IEEE J. Emerg. Sel. Top. Power Electron. 2014, 3, 191–200. [Google Scholar] [CrossRef]
- Liu, F.; Zhao, Z.; Zhang, Y.; Chen, K.; He, F.; Yuan, L. A selection method of mutual inductance identification models based on sensitivity analysis for wireless electric vehicles charging. In Proceedings of the 2016 IEEE Energy Conversion Congress and Exposition (ECCE), Milwaukee, WI, USA, 18–22 September 2016. [Google Scholar] [CrossRef]
- Yin, J.; Lin, D.; Parisini, T.; Hui, S.Y. Front End Monitoring of the Mutual Inductance and Load Resistance in a Series-Series Compensated Wireless Power Transfer System. IEEE Trans. Power Electron. 2015, 31, 7339–7352. [Google Scholar] [CrossRef]
- Dai, X.; Sun, Y.; Tang, C.; Wang, Z.; Su, Y.; Li, Y. Dynamic parameters identification method for inductively coupled power transfer system. In Proceedings of the 2010 IEEE International Conference on Sustainable Energy Technologies (ICSET), Kandy, Sri Lanka, 6–9 December 2010. [Google Scholar] [CrossRef]
- Su, Y.-G.; Chen, L.; Wu, X.-Y.; Hu, A.P.; Tang, C.-S.; Dai, X. Load and Mutual Inductance Identification from the Primary Side of Inductive Power Transfer System with Parallel-Tuned Secondary Power Pickup. IEEE Trans. Power Electron. 2018, 33, 9952–9962. [Google Scholar] [CrossRef]
- Jeon, S.-J.; Lee, S.-H.; Seo, D.-W. Unilateral Route Method to Estimate Practical Mutual Inductance for Multi-Coil WPT System. Electronics 2020, 9, 377. [Google Scholar] [CrossRef] [Green Version]
- Le, K.; Haodong, Y.; Song, H. Mutual inductance estimation of multiple input wireless power transfer for charging stationary vehicles in parking spaces. AIP Adv. 2020, 10, 095120. [Google Scholar] [CrossRef]
- Yang, D.; Won, S.; Tian, J.; Cheng, Z.; Kim, J. A Method of Estimating Mutual Inductance and Load Resistance Using Harmonic Components in Wireless Power Transfer System. Energies 2019, 12, 2728. [Google Scholar] [CrossRef] [Green Version]
- Prosen, N.; Domajnko, J.; Milanovič, M. Wireless Power Transfer Using Double DD Coils. Electronics 2021, 10, 2528. [Google Scholar] [CrossRef]
- Budhia, M.; Covic, G.A.; Boys, J.T. Design and Optimization of Circular Magnetic Structures for Lumped Inductive Power Transfer Systems. IEEE Trans. Power Electron. 2011, 26, 3096–3108. [Google Scholar] [CrossRef]
- Budhia, M.; Boys, J.T.; Covic, G.A.; Huang, C. Development of a Single-Sided Flux Magnetic Coupler for Electric Vehicle IPT Charging Systems. IEEE Trans. Ind. Electron. 2013, 60, 318–328. [Google Scholar] [CrossRef]
- Mućko, J.; Strzelecki, R. Errors in the analysis of series resonant inverter/converter assuming sinusoidal waveforms of voltage and current. In Proceedings of the 2016 IEEE 10th International Conference on Compatibility, Power Electronics and Power Engineering (CPE-POWERENG), Bydgoszcz, Poland, 29 June–1 July 2016; pp. 369–374. [Google Scholar]
- Xiang, L.; Zhu, Z.; Tian, J.; Tian, Y. Foreign Object Detection in a Wireless Power Transfer System Using Symmetrical Coil Sets. IEEE Access 2019, 7, 44622–44631. [Google Scholar] [CrossRef]



















| Parameter | Value |
|---|---|
| Input voltage UDC | 15 V |
| Input current IDC | 2 A |
| Operating frequency fs | 87 kHz |
| Inductance LT1 | 45 μH |
| Inductance LT2 | 41.6 μH |
| Inductance LR1 | 45.1 μH |
| Inductance LR2 | 41.8 μH |
| Capacitance CT1 | 76.8 nF |
| Capacitance CT2 | 84.5 nF |
| Capacitance CR1 | 76.9 nF |
| Resistance RL | 10.7 Ω |
| z (mm) | LT2 (μH) | LR2 (μH) | IT2 (A) | UM (V) | k |
|---|---|---|---|---|---|
| 15.3 | 41.6 | 41.8 | 1.67 | 19.56 | 0.51 |
| 16.3 | 41.6 | 41.8 | 1.86 | 20.00 | 0.47 |
| 17.3 | 41.6 | 41.8 | 2.03 | 20.42 | 0.44 |
| 18.3 | 41.6 | 41.8 | 2.28 | 20.83 | 0.40 |
| 19.3 | 41.6 | 41.8 | 2.35 | 20.54 | 0.38 |
| 20.3 | 41.6 | 41.8 | 2.30 | 18.42 | 0.35 |
| 21.3 | 41.6 | 41.8 | 2.16 | 16.61 | 0.33 |
| 22.3 | 41.6 | 41.8 | 2.11 | 14.95 | 0.31 |
| 23.3 | 41.6 | 41.8 | 2.01 | 13.30 | 0.29 |
| … | … | … | … | … | … |
| 55.3 | 41.6 | 41.8 | 0.79 | 0.63 | 0.03 |
| z (mm) | LTq (μH) | LRq (μH) | ITq (A) | UM (V) | k |
|---|---|---|---|---|---|
| 15.3 | 43 | 43.1 | 0.76 | 26.39 | 0.53 |
| 17.3 | 43 | 43.1 | 0.92 | 31.19 | 0.51 |
| 19.3 | 43 | 43.1 | 1.24 | 38.39 | 0.47 |
| 21.3 | 43 | 43.1 | 1.84 | 51.22 | 0.42 |
| 23.3 | 43 | 43.1 | 2.48 | 63.99 | 0.39 |
| 25.3 | 43 | 43.1 | 2.16 | 52.79 | 0.37 |
| 27.3 | 43 | 43.1 | 1.76 | 39.99 | 0.34 |
| 29.3 | 43 | 43.1 | 1.60 | 33.59 | 0.32 |
| 31.3 | 43 | 43.1 | 1.44 | 27.99 | 0.30 |
| … | … | … | … | … | … |
| 75.30 | 43 | 43.1 | 1.08 | 4.80 | 0.07 |
Publisher’s Note: MDPI stays neutral with regard to jurisdictional claims in published maps and institutional affiliations. |
© 2022 by the authors. Licensee MDPI, Basel, Switzerland. This article is an open access article distributed under the terms and conditions of the Creative Commons Attribution (CC BY) license (https://creativecommons.org/licenses/by/4.0/).
Share and Cite
Prosen, N.; Milanovič, M.; Domajnko, J. On-Line Foreign Object Detection Using Double DD Coils in an Inductive Wireless Power Transfer System. Sensors 2022, 22, 1637. https://doi.org/10.3390/s22041637
Prosen N, Milanovič M, Domajnko J. On-Line Foreign Object Detection Using Double DD Coils in an Inductive Wireless Power Transfer System. Sensors. 2022; 22(4):1637. https://doi.org/10.3390/s22041637
Chicago/Turabian StyleProsen, Nataša, Miro Milanovič, and Jure Domajnko. 2022. "On-Line Foreign Object Detection Using Double DD Coils in an Inductive Wireless Power Transfer System" Sensors 22, no. 4: 1637. https://doi.org/10.3390/s22041637
APA StyleProsen, N., Milanovič, M., & Domajnko, J. (2022). On-Line Foreign Object Detection Using Double DD Coils in an Inductive Wireless Power Transfer System. Sensors, 22(4), 1637. https://doi.org/10.3390/s22041637

