Minimization of Energy Losses in the BLDC Motor for Improved Control and Power Supply of the System under Static Load
Abstract
:1. Introduction
- AC powered motors. These motors are powered from a three-phase power grid, where small loads are powered by single-phase, while high power loads are constructed as three-phase receivers. Three-phase alternating current motors can be categorized as synchronous motors and asynchronous motors;
- DC-powered motors. These motors were previously obtained from rotating converters such as the Leonard system. Nowadays these motors are powered using static transformers, that is, diode or thyristor rectifier systems.
- Machines in which permanent magnets are placed on the stator. In these machines, the armature winding located on the rotor is powered by a classic mechanical commutator;
- Machines in which permanent magnets are placed on the rotor. In these machines, the non-rotating armature winding requires a power supply through the so-called electronic commutator. This part supplies the windings synchronously with the rotation of the rotor.
- Brushless Direct-Current Motor (BLDC) in which the induced voltages during rotation of the rotor have a trapezoidal waveform [14];
2. Developed Research Model
3. BLDC Motor
4. BLDC Motor Power Supply
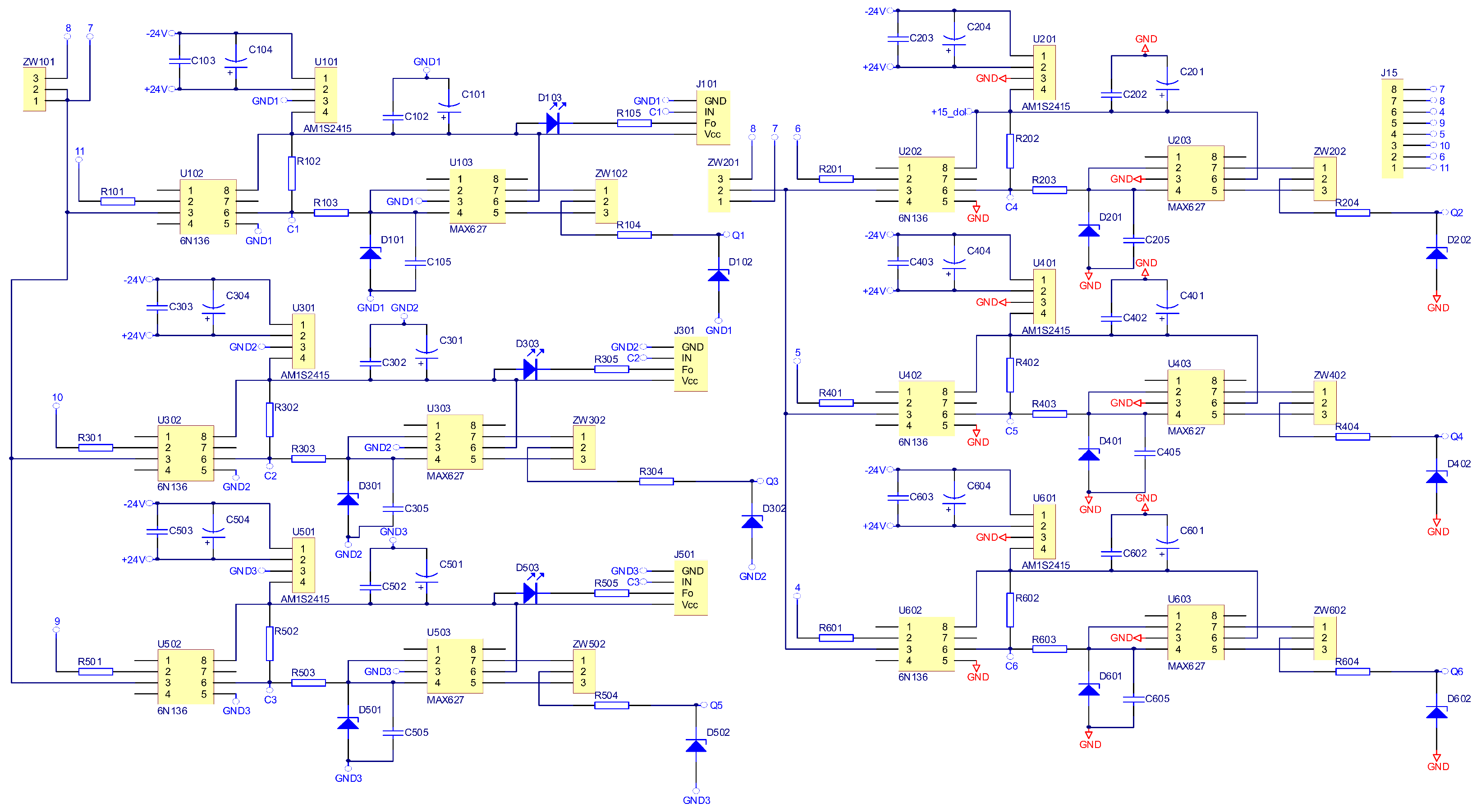
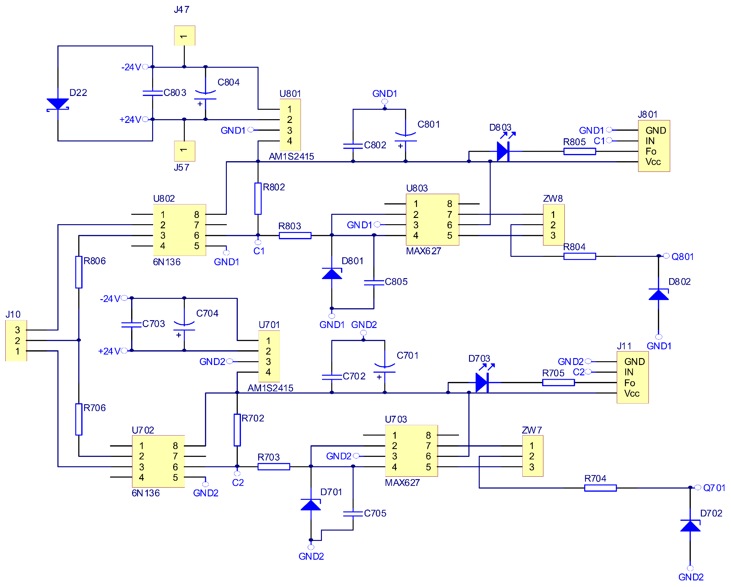
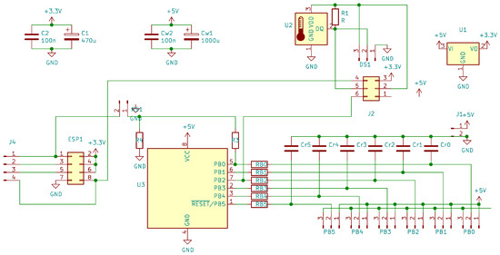
4.1. Construction of an Electronic Commutator
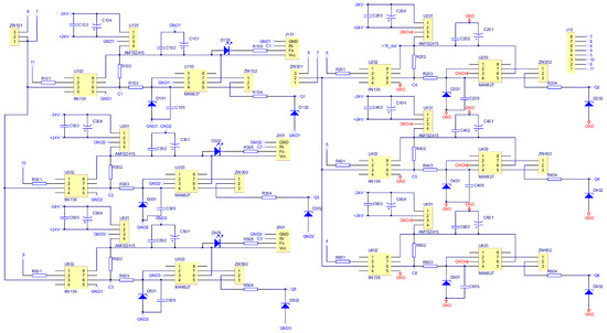
4.2. Power Transistors Control
5. Research Results
5.1. Comparison of External and Internal Sensor of the Motor Shaft Position
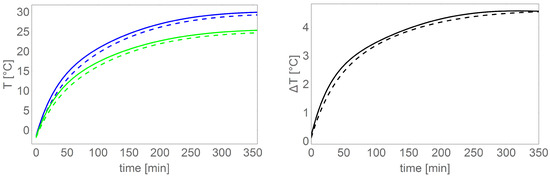
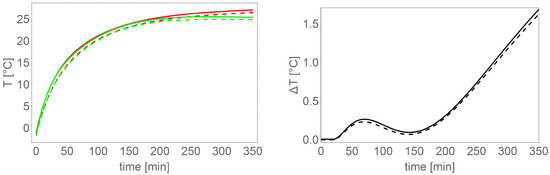
5.2. BLDC Motor Heating Test
- selection of sensors (external shield and hall sensors in slots) determining the switching moment of the power transistors of the electronic commutator bridge;
- choosing the ways of powering the motor windings.
6. Conclusions
Author Contributions
Funding
Conflicts of Interest
References
- Ozturk, S.B.; Toliyat, H. Direct Torque Control of Brushless DC Motor with Non-sinusoidal Back-EMF. In Proceedings of the 2007 IEEE International Electric Machines & Drives Conference, Antalya, Turkey, 3–5 May 2007; Volume 1, pp. 165–171. [Google Scholar]
- Errabelli, R.R.; Mutschler, P. Fault-tolerant voltage source inverter for permanent magnet drives. IEEE Trans. Power Electron. 2011, 27, 500–508. [Google Scholar] [CrossRef]
- Usman, A.; Rajpurohit, B.S. Speed control of a BLDC motor using fuzzy logic controller. In Proceedings of the 2016 IEEE 1st International Conference on Power Electronics, Intelligent Control and Energy Systems (ICPEICES), Delhi, India, 4–6 July 2016; pp. 1–6. [Google Scholar]
- Czerwinski, D.; Gęca, J.; Kolano, K. Machine Learning for Sensorless Temperature Estimation of a BLDC Motor. Sensors 2021, 21, 4655. [Google Scholar] [CrossRef] [PubMed]
- Wang, X.; Fan, W.; Li, X.; Wang, L. Weak Degradation Characteristics Analysis of UAV Motors Based on Laplacian Eigenmaps and Variational Mode Decomposition. Sensors 2019, 19, 524. [Google Scholar] [CrossRef] [Green Version]
- Zhao, L.; Zhang, X.; Ji, J. A torque control strategy of brushless direct current motor with current observer. In Proceedings of the 2015 IEEE International Conference on Mechatronics and Automation (ICMA), Beijing, China, 2–5 August 2015; pp. 303–307. [Google Scholar] [CrossRef]
- Kumar, B.R.; Kumar, K.S. Design of a new Dual Rotor Radial Flux BLDC motor with Halbach array magnets for an electric vehicle. In Proceedings of the 2016 IEEE International Conference on Power Electronics, Drives and Energy Systems (PEDES), Trivandrum, India, 14–17 December 2016; pp. 1–5. [Google Scholar] [CrossRef]
- Macahig, N.A. A 6-Wire 3-Phase Inverter Topology for Improved BLDC Performance and Harmonics. In Proceedings of the 2020 IEEE Applied Power Electronics Conference and Exposition (APEC), New Orleans, LA, USA, 15–19 March 2020; pp. 741–744. [Google Scholar] [CrossRef]
- Sikora, A.; Woźniak, M. Impact of Current Pulsation on BLDC Motor Parameters. Sensors 2021, 21, 587. [Google Scholar] [CrossRef] [PubMed]
- Gamazo-Real, J.C.; Vázquez-Sánchez, E.; Gómez-Gil, J. Position and Speed Control of Brushless DC Motors Using Sensorless Techniques and Application Trends. Sensors 2010, 10, 6901–6947. [Google Scholar] [CrossRef] [PubMed] [Green Version]
- Lee, C.Y.; Hung, C.H. Feature Ranking and Differential Evolution for Feature Selection in Brushless DC Motor Fault Diagnosis. Symmetry 2021, 13, 1291. [Google Scholar] [CrossRef]
- Maraaba, L.S.; Twaha, S.; Memon, A.; Al-Hamouz, Z. Recognition of Stator Winding Inter-Turn Fault in Interior-Mount LSPMSM Using Acoustic Signals. Symmetry 2020, 12, 1370. [Google Scholar] [CrossRef]
- Nasri, M.; Nezamabadi-Pour, H.; Maghfoori, M. A PSO-based optimum design of PID controller for a linear brushless DC motor. World Acad. Sci. Eng. Technol. 2007, 26, 211–215. [Google Scholar]
- Ali, Z.A.; Wang, D.; Aamir, M. Fuzzy-Based Hybrid Control Algorithm for the Stabilization of a Tri-Rotor UAV. Sensors 2016, 16, 652. [Google Scholar] [CrossRef] [PubMed]
- Rudnicki, T. Measurement of the PMSM Current with a Current Transducer with DSP and FPGA. Energies 2020, 13, 209. [Google Scholar] [CrossRef] [Green Version]
- Liu, H.; Li, S. Speed control for PMSM servo system using predictive functional control and extended state observer. IEEE Trans. Ind. Electron. 2011, 59, 1171–1183. [Google Scholar] [CrossRef]
- Yedamale, P. Brushless DC (BLDC) Motor Fundamentals; Microchip Technology Inc.: Chandler, AZ, USA, 2003; Volume 20, pp. 3–15. [Google Scholar]
- Jayetileke, H.; de Mel, W.; Ratnayake, H. Modelling and simulation analysis of the genetic-fuzzy controller for speed regulation of a Sensored BLDC motor using Matlab/Simulink. In Proceedings of the 2017 IEEE International Conference on Industrial and Information Systems (ICIIS), Peradeniya, Sri Lanka, 15–16 December 2017; pp. 1–6. [Google Scholar]
- Zhou, X.; Chen, X.; Lu, M.; Zeng, F. Rapid self-compensation method of commutation phase error for low-inductance BLDC motor. IEEE Trans. Ind. Inform. 2017, 13, 1833–1842. [Google Scholar] [CrossRef]
- Arun Prasad, K.; Usha, N. Design and FPGA Implementation of Non-Linear Intelligent Control for Special Electric Drives. Ph.D. Thesis, Cochin University of Science and Technology, Kochi, India, 2019. [Google Scholar]
- Jang, G.H.; Kim, M. Optimal commutation of a BLDC motor by utilizing the symmetric terminal voltage. IEEE Trans. Magn. 2006, 42, 3473–3475. [Google Scholar] [CrossRef]
- Apatya, Y.A.; Subiantoro, A.; Yusivar, F. Design and prototyping of 3-phase BLDC motor. In Proceedings of the 2017 15th International Conference on Quality in Research (QiR): International Symposium on Electrical and Computer Engineering, Nusa Dua, Bali, Indonesia, 24–27 July 2017; pp. 209–214. [Google Scholar] [CrossRef]





























| Application | Limitations | Advances from Improved Control |
|---|---|---|
| road vehicle engines | weight, dimensions, energy consumption | lower energy consumption with the same traction parameters or more torque with the same vehicle weight or lower weight and dimensions with the same parameters of the driveline |
| ventilation and fans | motor size | smaller motor size with the same ventilation parameters or better ventilation with the same motor or the same size less energy loss or increased cooling efficiency (in the case of cooling systems) |
| servo motors | precise positioning, energy consumption | more precise positioning and lower energy consumption |
| power tools | energy consumption (battery powered), dimensions and weight | lower energy consumption with the same operating parameters or smaller size and weight ensuring the same operating parameters |
| drones, gliders and others | weight and energy consumption | range increase with the same parameters of the propulsion system |
| State | Time [ms] | |||||
|---|---|---|---|---|---|---|
| Hall Effect Sensors in Gaps | External Sensor | |||||
| 0–1/3 rot. | 1/3–2/3 rot. | 2/3–1 rot. | 0–1/3 rot. | 1/3–2/3 rot. | 2/3–1 rot. | |
| 1 | 9.59 | 9.59 | 9.88 | 9.57 | 9.20 | 9.50 |
| 2 | 6.17 | 6.50 | 5.98 | 9.97 | 10.28 | 10.08 |
| 3 | 10.09 | 9.88 | 10.14 | 9.89 | 10.03 | 10.04 |
| 4 | 13.65 | 13.55 | 13.64 | 9.55 | 9.40 | 9.30 |
| 5 | 8.56 | 8.46 | 8.53 | 9.89 | 10.01 | 10.08 |
| 6 | 10.63 | 10.65 | 10.8 | 10.09 | 9.91 | 9.85 |
| all | 58.70 | 58.63 | 58.96 | 58.95 | 58.84 | 58.86 |
| rot. [1/min] | Hall Effect Sensors in Gaps | External Sensor | ||||||
|---|---|---|---|---|---|---|---|---|
| 340 | 560 | 340 | 560 | |||||
| Direction | 0 | 1 | 0 | 1 | 0 | 1 | 0 | 1 |
| [ms] | 9.79 | 9.73 | 6.19 | 6.16 | 9.82 | 9.83 | 6.17 | 6.17 |
| s [ms] | 3.754 | 2.399 | 2.328 | 1.49 | 0.413 | 0.378 | 0.245 | 0.260 |
| v [%] | 38.35 | 24.66 | 37.61 | 24.19 | 4.21 | 3.85 | 3.97 | 4.21 |
| r [%] | 72.17 | 68.93 | 71.38 | 67.76 | 10.80 | 9.12 | 9.99 | 9.69 |
| rot. [1/min] | Hall Effect Sensors in Gaps | External Sensor | ||||||||||
|---|---|---|---|---|---|---|---|---|---|---|---|---|
| 340 | 680 | 1000 | 340 | 680 | 1000 | |||||||
| Direction | 0 | 1 | 0 | 1 | 0 | 1 | 0 | 1 | 0 | 1 | 0 | 1 |
| [ms] | 9.79 | 8.85 | 4.88 | 4.48 | 3.30 | 2.75 | 9.56 | 9.78 | 4.82 | 4.87 | 3.34 | 3.32 |
| s [ms] | 4.03 | 3.75 | 1.91 | 2.13 | 1.3 | 1.59 | 0.35 | 0.34 | 0.19 | 0.15 | 0.12 | 0.09 |
| v [%] | 41.16 | 42.37 | 39.14 | 47.55 | 39.39 | 57.82 | 3.66 | 3.48 | 3.94 | 3.08 | 3.59 | 2.71 |
| r [%] | 70.08 | 91.27 | 67.25 | 90.67 | 74.63 | 107.31 | 7.65 | 6.99 | 6.96 | 6.42 | 7.27 | 5.88 |
| M | n | [C] | |||||||||||
|---|---|---|---|---|---|---|---|---|---|---|---|---|---|
| Using DC/DC | PWM of Bridge | ||||||||||||
| Sensor | Sensor | Sensor | Sensor | ||||||||||
| 10.1 | 10.1 | 10.3 | 10.9 | 11 | 11.2 | 27.8 | 27.3 | 26.7 | 32.3 | 31.5 | 30.9 | ||
| 12.1 | 12.0 | 12.5 | 14.0 | 14.5 | 1 4.5 | 32.3 | 31.2 | 30.5 | 35.1 | 34.4 | 33.9 | ||
| 15.7 | 15.8 | 15.9 | 18.2 | 18.1 | 18.5 | 34.5 | 33.2 | 31.5 | 38.6 | 38,4 | 37.6 | ||
| 19.2 | 19.7 | 19.6 | 21.3 | 22.1 | 22.3 | 35.9 | 34.5 | 34.4 | 39.7 | 38.3 | 37.8 | ||
| 28.8 | 29.2 | 29.9 | 34.9 | 35.8 | 36.7 | 51.3 | 49.1 | 47.8 | 56.4 | 53.2 | 51.9 | ||
| 44.4 | 45.2 | 46.1 | 48.3 | 50.2 | 52.1 | 58.6 | 57.5 | 55.9 | 63.0 | 61.4 | 60.2 | ||
Publisher’s Note: MDPI stays neutral with regard to jurisdictional claims in published maps and institutional affiliations. |
© 2022 by the authors. Licensee MDPI, Basel, Switzerland. This article is an open access article distributed under the terms and conditions of the Creative Commons Attribution (CC BY) license (https://creativecommons.org/licenses/by/4.0/).
Share and Cite
Sikora, A.; Zielonka, A.; Woźniak, M. Minimization of Energy Losses in the BLDC Motor for Improved Control and Power Supply of the System under Static Load. Sensors 2022, 22, 1058. https://doi.org/10.3390/s22031058
Sikora A, Zielonka A, Woźniak M. Minimization of Energy Losses in the BLDC Motor for Improved Control and Power Supply of the System under Static Load. Sensors. 2022; 22(3):1058. https://doi.org/10.3390/s22031058
Chicago/Turabian StyleSikora, Andrzej, Adam Zielonka, and Marcin Woźniak. 2022. "Minimization of Energy Losses in the BLDC Motor for Improved Control and Power Supply of the System under Static Load" Sensors 22, no. 3: 1058. https://doi.org/10.3390/s22031058
APA StyleSikora, A., Zielonka, A., & Woźniak, M. (2022). Minimization of Energy Losses in the BLDC Motor for Improved Control and Power Supply of the System under Static Load. Sensors, 22(3), 1058. https://doi.org/10.3390/s22031058

