The PBC Model: Supporting Positive Behaviours in Smart Environments
Abstract
1. Introduction
2. Related Work
2.1. User Modelling
2.2. Behavioural Modelling
2.3. Sequential Pattern Mining
2.4. Classification
2.5. Change Detection
2.6. Productivity
3. Research Design
3.1. Methodology
3.2. Methods
3.2.1. Literature Review
3.2.2. Experimentation
3.3. Sampling Criteria
- Age must be minimum of 20 years;
- Must be computer literate;
- Must be users of desktop and smartphone;
- Must not have any impairment or special needs;
- Essential experience in computer and internet usage;
- Must be non-teaching staff;
- Must not belong to a population with special needs.
4. Theoretical Background
4.1. The Social Cognitive Theory
4.2. The SmartWork Model
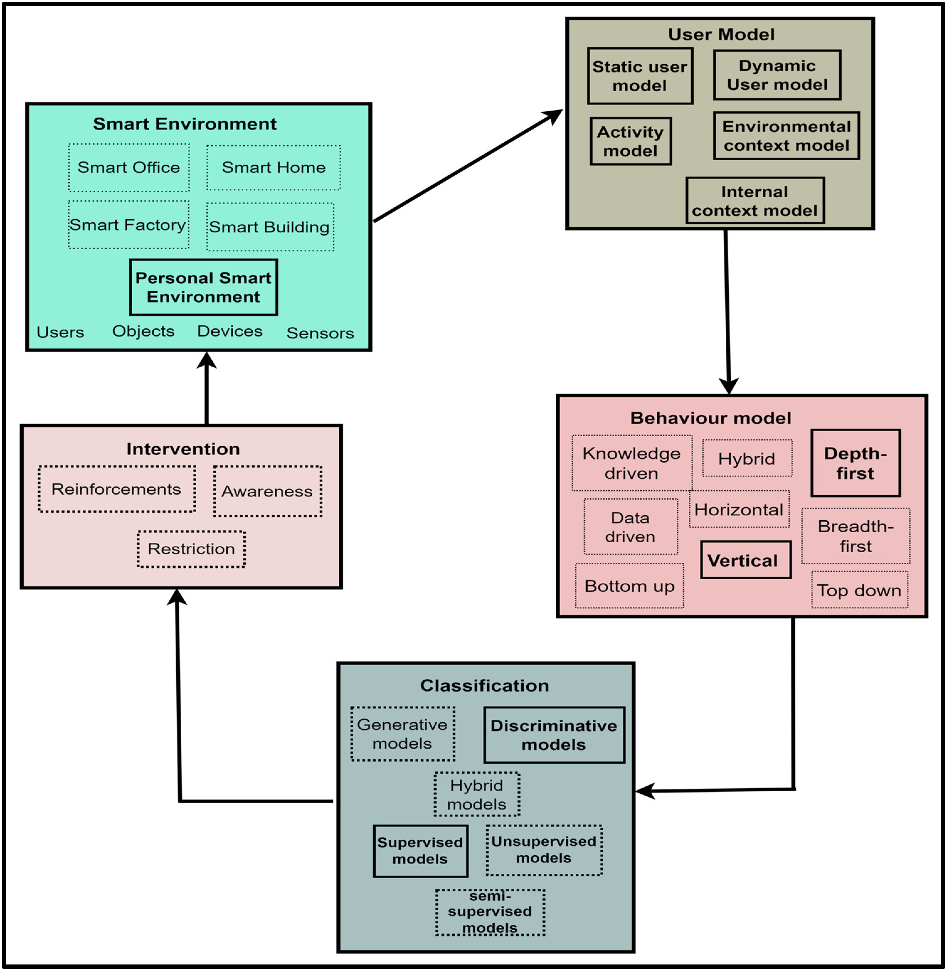
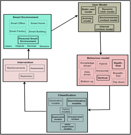
5. The Positive Behaviour Change Model
5.1. PBC Model Components
5.1.1. Smart Environment
5.1.2. User Model
5.1.3. Behavioural Model
5.1.4. Classification
5.1.5. Interventions
- The components of the PBC model are not limited to the techniques specified within its components. Therefore, incorporators can use more advanced techniques that are suitable for the problem domain being studied.
- In using the PBC Model, users can incorporate divide and conquer techniques, whereby the problem is divided into sub-problems according to the PBC Model’s components and sub-solutions are provided for the sub-problems. These sub-solutions can be combined to form the real solution to the problem under study.
5.2. Model Interactions
6. Intended Use
6.1. Work Behaviour Monitoring for Productivity
6.2. Patient Monitoring in Smart Healthcare
6.3. Health Monitoring in Smart Homes or Offices
- Model: PBC model
- Actor: User
- Environment: Smart home
- Scenario: A user living in a smart home has temperature, door and window, and motion sensors. Additionally, he uses a glucose sensor for glucose monitoring. There is a simple mobile app that allows him to enter his glucose levels after each test and his daily food intake. The mobile app is connected via Wi-Fi to the central display unit at home, where the user can visualise his food intake patterns.
- PBC model description: The smart environment component of the PBC model shall supply the temperature, window and door opening, and motion data, while the glucose data will be supplied through the glucose sensors attached to the body. The user will input the glucose and food intake data into the glucose-tracking mobile app on her smartphone. A typical food intake for a day can be bread, noodles, rice, pizza, salad, pasta, and vegetables, but there may be other food intake data for previous days. The user model component of the PBC model will extract the SUM, DUM, and activity model from the food intake data with their calorie estimation. Additionally, the blood glucose levels will be extracted from the glucose mobile app, serving as an internal context (health) model. The behavioural model component of the PBC model shall model user behaviours from the activity model. For example, rice–pizza–bread can be a typical behavioural pattern with calorie estimation. The classification component shall model the glucose levels using standard estimates of blood glucose to determine normal and abnormal blood glucose levels. Therefore, the output of the classification component will be a list of normal and abnormal blood glucose values, with their associated behavioural patterns (food intake patterns) and calorie estimates. The blood glucose model and the associated behavioural patterns will be used by the intervention component of the PBC model to determine the kind of blood glucose intervention to provide to the user within the smart environment.
6.4. Resource Use Monitoring in Smart Buildings
- Model: PBC model
- Actor: User
- Environment: Smart home
- Scenario: A user living in a smart home has motion, a smart kettle, MircoWave, humidity, temperature sensors, a smart meter, a sensor attached to a cooker in her home and a smartwatch. Sensors are attached to all appliances in the house. The smart home has a smart display, which is an interface for interacting with its inhabitants. The user supplies her personal information through the smart display. The interface shows the user’s personal health and profiles, all stored inside the smart home database. The smart meter is connected to all appliances to capture energy consumption from the appliances. The user performs activities such as cooking, cleaning, ironing, watching movies, and listening to music. During cold days, the user uses heaters to warm up her environment and to maintain a balanced body temperature.
- PBC model description: The user model component of the PBC model shall extract SUM from personal details, DUM from previously observed attributes from the database, internal context from the smartwatch through the smartwatch’s mobile app, activity from appliance usage, and environmental context models from the environmental attributes captured by sensors and stored in a database. User activities can be modelled from appliance usage. A typical activity model can comprise an iron, cooker, TV, and other previous activities. The behavioural model component of the PBC model shall extract behavioural patterns from the activity model. For example, cooker–refrigerator–iron–TV and TV–cooking–ironing can be typical behavioural patterns, with appliance usage information to monitor energy consumption. The classification component shall model energy consumption data using behavioural patterns to determine normal and high consumption. This classification will be used by the intervention component of the PBC model to determine the kind of energy conservation intervention to provide to the user.
6.5. Cultural Heritage
- Model: PBC Model
- Actor: Visitor
- Environment: Smart Museum
- Scenario: A smart museum has exhibition displays, a touch screen, cameras, motion, temperature, beacon (a location sensor). A visitor has a smartphone, which is Bluetooth enabled. For a regular visitor in a smart museum, his face and location information will be tracked through sensors. On the first visit, visitors will supply personal information, preferences and personality, and cognitive-related information through the touch screen hung on the museum wall. Visitors move to several sections of the smart museum to view different exhibitions through the exhibition displays.
- PBC model description: The user model of the PBC Model shall extract SUM from personal details and DUM from previously observed preferences and likes. Internal context can be extracted through the personality and cognitive information supplied by the visitor. The user model component of the PBC model will extract the activity model from the location sensor. For example, a typical activity model can consist of art, culture, history, science, and war. The behavioural model component of the PBC model shall extract behavioural patterns from the activity model. For example, an extracted behavioural pattern can be war–science–culture–art. There can be a typical behavioural pattern with higher frequency for a visitor. This pattern can be used by the classification component to detect changes in exhibition views, such that the content of the displays can be updated in real-time to reflect the change for the next exhibition to be viewed or for future visits. Furthermore, a visitor close to a location sensor connected to a smartphone via Bluetooth can receive exhibition messages so that the visitor can be aware of the various exhibitions available and advice regarding navigating through the museum.
7. Materials and Methods
7.1. Evaluation Objective
7.2. Evaluation Process
7.3. Naturalistic-Summative Evaluation
7.3.1. Participants
7.3.2. The Dataset
8. Results
8.1. Exploratory Data Analysis
8.1.1. Heartrate Exploration
8.1.2. Computer Usage Exploration
8.1.3. Work Tab Engagements
8.2. Behavioural Feature Extraction and Event Log Generation
8.3. Activity Modelling
8.4. Behavioural Modelling
8.5. Behavioural Pattern Classification
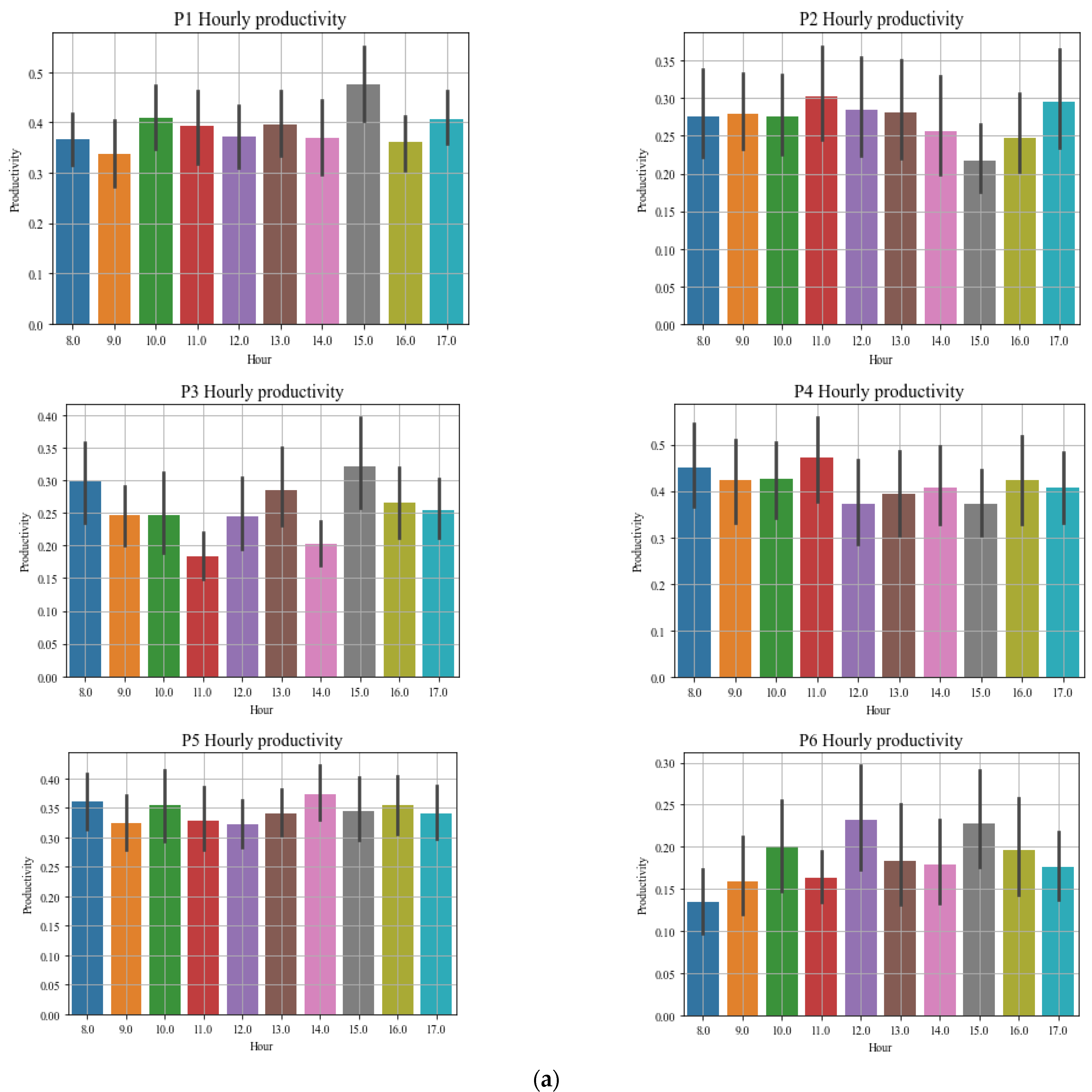
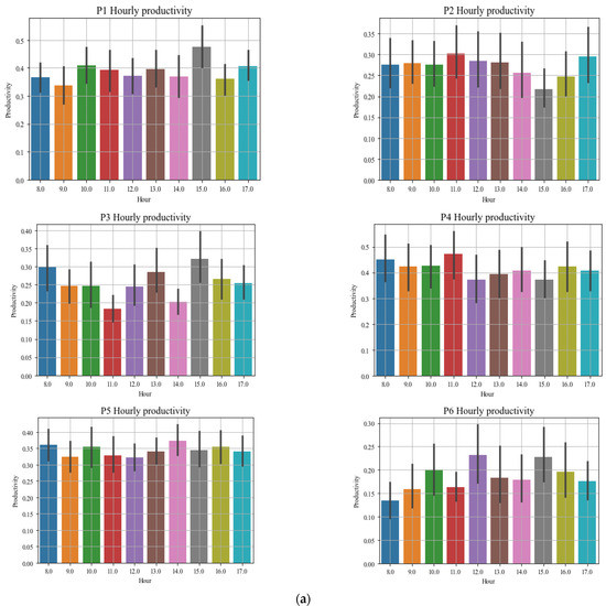
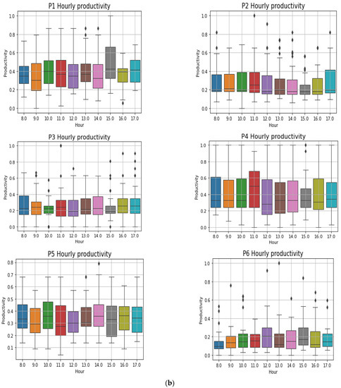
8.6. Productivity Estimation
- If a pattern had a P tag, a weight of 1 is assigned.
- If a pattern had an N tag, a weight of 2 is assigned.
- If a pattern had a G tag, a weight of 3 is assigned.
8.7. Timeseries Exploration and Analysis
8.8. Change Detection
8.9. Change Analysis
9. Discussion
10. Contribution
10.1. Theoretical Contribution
10.2. Practical Contributions
11. Conclusions
Author Contributions
Funding
Institutional Review Board Statement
Informed Consent Statement
Data Availability Statement
Conflicts of Interest
References
- Ray, P.P. A survey on Internet of Things architectures. J. King Saud Univ.-Comput. Inf. Sci. 2018, 30, 291–319. [Google Scholar] [CrossRef]
- Standards. Internet of Things Global Standards Initiative; ITU: Geneva, Switzerland, 2016. [Google Scholar]
- Gartner. Gartner Identifies Top 10 Strategic IoT Technologies and Trends; Newsroom: Barcelona, Spain, 2018. [Google Scholar]
- Wegner, P. 6 IoT Adoption Trends for 2022; IOT Analytics: Hamburg, Germany, 2021. [Google Scholar]
- Panetta, K. Gartner Top Strategic Technology Trends for 2021; Gartner, Inc.: Stamford, CT, USA, 2021. [Google Scholar]
- Meader, N.; King, K.; Moe-Byrne, T.; Wright, K.; Graham, H.; Petticrew, M.; Power, C.; White, M.; Sowden, A.J. A systematic review on the clustering and co-occurrence of multiple risk behaviours. BMC Public Health 2016, 16, 1–9. [Google Scholar] [CrossRef] [PubMed]
- Petersen, T. Risky Behaviour Could be Behind the High Rate of Natural Deaths. Available online: https://www.news24.com/News24/Risky-behaviour-could-be-behind-high-rate-of-natural (accessed on 7 August 2020).
- Mora, N.; Matrella, G.; Ciampolini, P. Cloud-Based Behavioral Monitoring in Smart Homes. Sensors 2018, 18, 1951. [Google Scholar] [CrossRef] [PubMed]
- Narayanan, S.; Georgiou, P.G. Behavioral Signal Processing: Deriving Human Behavioral Informatics from Speech and Language. Proc. IEEE 2013, 101, 1203–1233. [Google Scholar] [CrossRef] [PubMed]
- Fatima, I.; Fahim, M.; Lee, Y.-K.; Lee, S. A Unified Framework for Activity Recognition-Based Behavior Analysis and Action Prediction in Smart Homes. Sensors 2013, 13, 2682–2699. [Google Scholar] [CrossRef]
- Gomez, C.; Chessa, S.; Fleury, A.; Roussos, G.; Preuveneers, D. Internet of Things for enabling smart environments: A technology-centric perspective. J. Ambient. Intell. Smart Environ. 2019, 11, 23–43. [Google Scholar] [CrossRef]
- Guez, W.; Allen, J. Behaviour Modification; UNESCO: Paris, France, 2000. [Google Scholar]
- Pate, L.E. Understanding Human Behaviour. Manag. Decis. 1987, 25, 58–64. [Google Scholar] [CrossRef][Green Version]
- Bandura, A.; Walters, R.H. Social Learning Theory; Prentice-hall: Englewood, CO, USA, 1977. [Google Scholar]
- Baptista, M.L.; Henriques, E.M.; Goebel, K. More effective prognostics with elbow point detection and deep learning. Mech. Syst. Signal Process 2020, 146, 106987. [Google Scholar] [CrossRef]
- Wallace, R.A.; Sanders, G.P.; Ferl, R.J. Biology: The Science of Life; Scott Foresman & Co: Northbrook, IL, USA, 1991. [Google Scholar]
- Soto-Mendoza, V.; García-Macías, J.A.; Chávez, E.; Gomez-Montalvo, J.R.; Quintana, E. Detecting abnormal behaviours of institutionalized older adults through a hybrid-inference approach. Pervasive Mob. Comput. 2017, 40, 708–723. [Google Scholar] [CrossRef]
- Bartlett, S.J. Normality Does Not Equal Mental Health: The Need to Look Elsewhere for Standards of Good Psychological Health: The Need to Look Elsewhere for Standards of Good Psychological Health; ABC-CLIO: Santa Barbara, CA, USA, 2011. [Google Scholar]
- Pataki-Bittó, F.; Németh, E. Interruption Overload in an Office Environment: Hungarian Survey Focusing on the Factors that Affect Job Satisfaction and Work Efficiency. World Acad. Sci. Eng. Technol. Int. J. Soc. Behav. Educ. Econ. Bus. Ind. Eng. 2017, 11, 1776–1783. [Google Scholar]
- Antosik-Wójcińska, A.Z.; Dominiak, M.; Chojnacka, M.; Kaczmarek-Majer, K.; Opara, K.R.; Radziszewska, W.; Olwert, A.; Święcicki, Ł. Smartphone as a monitoring tool for bipolar disorder: A systematic review including data analysis, machine learning algorithms and predictive modelling. Int. J. Med. Inform. 2020, 138, 104131. [Google Scholar] [CrossRef]
- Lazzari, F.; Mor, G.; Cipriano, J.; Gabaldon, E.; Grillone, B.; Chemisana, D.; Solsona, F. User behaviour models to forecast electricity consumption of residential customers based on smart metering data. Energy Rep. 2022, 8, 3680–3691. [Google Scholar] [CrossRef]
- Alexiou, S.; Fazakis, N.; Kocsis, O.; Fakotakis, N.; Moustakas, K. Sedentary workers recognition based on machine learning. In Proceedings of the 13th ACM International Conference on Pervasive Technologies Related to Assistive Environments, Corfu, Greece, 30 June–3 July 2020; pp. 1–2. [Google Scholar]
- Jalal, A.; Quaid, M.A.K.; Hasan, A.S. Wearable sensor-based human behavior understanding and recognition in daily life for smart environments. In Proceedings of the 2018 International Conference on Frontiers of Information Technology (FIT), Islamabad, Pakistan, 17–19 December 2018; pp. 105–110. [Google Scholar]
- Ramallo-González, A.P.; Bardaki, C.; Kotsopoulos, D.; Tomat, V.; González Vidal, A.; Fernandez Ruiz, P.J.; Skarmeta Gómez, A. Reducing Energy Consumption in the Workplace via IoT-Allowed Behavioural Change Interventions. Buildings 2022, 12, 708. [Google Scholar] [CrossRef]
- LeBaron, V.; Alam, R.; Bennett, R.; Blackhall, L.; Gordon, K.; Hayes, J.; Homdee, N.; Jones, R.; Lichti, K.; Martinez, Y.; et al. Deploying the Behavioral and Environmental Sensing and Intervention for Cancer Smart Health System to Support Patients and Family Caregivers in Managing Pain: Feasibility and Acceptability Study. JMIR Cancer 2022, 8, e36879. [Google Scholar] [CrossRef]
- Castillejo, E.; Almeida, A.; López-De-Ipiña, D.; Chen, L. Modeling Users, Context and Devices for Ambient Assisted Living Environments. Sensors 2014, 14, 5354–5391. [Google Scholar] [CrossRef]
- Gregor, P.; Newell, A.F.; Zajicek, M. Designing for dynamic diversity: Interfaces for older people. In Proceedings of the Fifth International ACM Conference on Assistive Technologies, Edinburgh, UK, 8–10 July 2002; pp. 151–156. [Google Scholar]
- Kibria, M.G.; Fattah, S.M.M.; Jeong, K.; Chong, I.; Jeong, Y.-K. A User-Centric Knowledge Creation Model in a Web of Object-Enabled Internet of Things Environment. Sensors 2015, 15, 24054–24086. [Google Scholar] [CrossRef]
- Laplante, P.A.; Laplante, N. The Internet of Things in Healthcare: Potential Applications and Challenges. IT Prof. 2016, 18, 2–4. [Google Scholar] [CrossRef]
- Guo, A.; Ma, J.; Kevin, I.; Wang, K. From User Models to the Cyber-I Model: Approaches, Progresses and Issues. In Proceedings of the 2018 IEEE 16th International Conference on Dependable, Autonomic and Secure Computing, 16th International Conference on Pervasive Intelligence and Computing, 4th Intelligence Conference on Big Data Intelligence and Computing and Cyber Science and Technology Congress (DASC/PiCom/DataCom/CyberSciTech), Athens, Greece, 12–15 August 2018; pp. 33–40. [Google Scholar]
- Adewoyin, O.; Wesson, J.; Vogts, D. User Modelling for Behavioural Modelling in Smart Environments. In Proceedings of the 2022 3rd International Conference on Next Generation Computing Applications (NextComp), Flic-en-Flac, Mauritius, 6–8 October 2022. [Google Scholar]
- Chokka, P.; Bougie, J.; Rampakakis, E.; Proulx, J. Assessment in Work Productivity and the Relationship with Cognitive Symptoms (AtWoRC): Primary analysis from a Canadian open-label study of vortioxetine in patients with major depressive disorder (MDD). CNS Spectr. 2019, 24, 338–347. [Google Scholar] [CrossRef]
- Dong, B.; Yan, D.; Li, Z.; Jin, Y.; Feng, X.; Fontenot, H. Modeling occupancy and behavior for better building design and operation—A critical review. Build. Simul. 2018, 11, 899–921. [Google Scholar] [CrossRef]
- Gariba, D.; Pipaliya, B. Modelling human behaviour in smart home energy management systems via machine learning techniques. In Proceedings of the 2016 International Automatic Control Conference (CACS), Taichung, Taiwan, 9–11 November 2016; pp. 53–58. [Google Scholar]
- DiGiacinto, J.; Seladi-Schulman, J. Normal vs. Dangerous Heart Rate: How to Tell the Difference. Heathline 2022. [Google Scholar]
- Tsai, M.; Wu, C.; Pradhan, S.K.; Xie, Y.; Li, T.; Fu, L.; Zeng, Y. Context-aware activity prediction using human behavior pattern in real smart home environments. In Proceedings of the 2016 IEEE International Conference on Automation Science and Engineering (CASE), Fort Worth, TX, USA, 21–25 August 2016; pp. 168–173. [Google Scholar]
- Suryadevara, N.; Mukhopadhyay, S.; Wang, R.; Rayudu, R. Forecasting the behavior of an elderly using wireless sensors data in a smart home. Eng. Appl. Artif. Intell. 2013, 26, 2641–2652. [Google Scholar] [CrossRef]
- Chen, L.; Hoey, J.; Nugent, C.D.; Cook, D.J.; Yu, Z. Sensor-based activity recognition. IEEE Trans. Syst. Man Cybern. Part C 2012, 42, 790–808. [Google Scholar] [CrossRef]
- Langensiepen, C.; Lotfi, A.; Puteh, S. Activities recognition and worker profiling in the intelligent office environment using a fuzzy finite state machine. In Proceedings of the 2014 IEEE International Conference on Fuzzy Systems (FUZZ-IEEE), Beijing, China, 6–11 July 2014; pp. 873–880. [Google Scholar]
- Yu, Z.; Du, H.; Yi, F.; Wang, Z.; Guo, B. Ten scientific problems in human behavior understanding. CCF Trans. Pervasive Comput. Interact. 2019, 1, 3–9. [Google Scholar] [CrossRef]
- Feri, S.; Bernardo, N.Y. Improved behavior model based on sequential rule mining. Appl. Soft Comput. 2018, 68, 944–960. [Google Scholar]
- Fournier-Viger, P.; Lin, J.C.-W.; Kiran, R.U.; Koh, Y.S.; Thomas, R. A survey of sequential pattern mining. Data Sci. Pattern Recognit. 2017, 1, 54–77. [Google Scholar]
- Alibasa, M.J.; Calvo, R.A.; Yacef, K. Predicting Mood from Digital Footprints Using Frequent Sequential Context Patterns Features. Int. J. Hum. Comput. Interact. 2022, 1–15. [Google Scholar] [CrossRef]
- Huynh, H.M.; Nguyen, L.T.; Vo, B.; Oplatková, Z.K.; Fournier-Viger, P.; Yun, U. An efficient parallel algorithm for mining weighted clickstream patterns. Inf. Sci. 2022, 582, 349–368. [Google Scholar] [CrossRef]
- Zaki, M.J. SPADE: An Efficient Algorithm for Mining Frequent Sequences. Mach. Learn. 2001, 42, 31–60. [Google Scholar] [CrossRef]
- Fournier-Viger, P.; Gomariz, A.; Campos, M.; Thomas, R. Fast vertical mining of sequential patterns using co-occurrence information. In Pacific-Asia Conference on Knowledge Discovery and Data Mining; Springer: Cham, Switzerland, 2014; pp. 40–52. [Google Scholar]
- Suryadevara, N.K. Wireless sensor sequence data model for smart home and IoT data analytics. In Proceedings of the First International Conference on Computational Intelligence and Informatics; Springer: Singapore, 2017; pp. 441–447. [Google Scholar]
- Bakar, U.A.B.U.A.; Ghayvat, H.; Hasanm, S.F.; Mukhopadhyay, S.C. Activity and Anomaly Detection in Smart Home: A Survey. In Next Generation Sensors and Systems; Springer: Cham, Switzerland, 2016; pp. 191–220. [Google Scholar] [CrossRef]
- Ali, S.M.M.; Augusto, J.C.; Windridge, D. A Survey of User-Centred Approaches for Smart Home Transfer Learning and New User Home Automation Adaptation. Appl. Artif. Intell. 2019, 33, 747–774. [Google Scholar] [CrossRef]
- Ahmad, T.; Chen, H.; Huang, R.; Yabin, G.; Wang, J.; Shair, J.; Akram, H.M.A.; Mohsan, S.A.H.; Kazim, M. Supervised based machine learning models for short, medium and long-term energy prediction in distinct building environment. Energy 2018, 158, 17–32. [Google Scholar] [CrossRef]
- Jackins, V.; Vimal, S.; Kaliappan, M.; Lee, M.Y. AI-based smart prediction of clinical disease using random forest classifier and Naive Bayes. J. Supercomput. 2020, 77, 5198–5219. [Google Scholar] [CrossRef]
- Khadse, M.V.M. A novel approach of ensemble learning with feature reduction for classification of binary and multiclass IoT data. Turk. J. Comput. Math. Educ. 2021, 12, 2072–2083. [Google Scholar]
- Dwivedi, R.K.; Rai, A.K.; Kumar, R. A study on machine learning based anomaly detection approaches in wireless sensor network. In Proceedings of the 2020 10th International Conference on Cloud Computing, Data Science & Engineering (Confluence), Noida, India, 29–31 January 2020; pp. 194–199. [Google Scholar]
- Odiathevar, M.; Seah, W.K.; Frean, M.; Valera, A. An Online Offline Framework for Anomaly Scoring and Detecting New Traffic in Network Streams. IEEE Trans. Knowl. Data Eng. 2021, 34, 5166–5181. [Google Scholar] [CrossRef]
- Adams, R.P.; MacKay, D.J.C. Bayesian online changepoint detection. arXiv 2007, arXiv:0710.3742. [Google Scholar]
- Liu, S.; Yamada, M.; Collier, N.; Sugiyama, M. Change-point detection in time-series data by relative density-ratio estimation. Neural Netw. 2013, 43, 72–83. [Google Scholar] [CrossRef]
- Huang, S.-Y.; Yu, F.; Tsaih, R.-H.; Huang, Y. Network-traffic anomaly detection with incremental majority learning. In Proceedings of the 2015 International Joint Conference on Neural Networks (IJCNN), Killarney, Ireland, 12–17 July 2015; pp. 1–8. [Google Scholar]
- Xie, K.; Li, X.; Wang, X.; Cao, J.; Xie, G.; Wen, J.; Zhang, D.; Qin, Z. On-Line Anomaly Detection with High Accuracy. IEEE/ACM Trans. Netw. 2018, 26, 1222–1235. [Google Scholar] [CrossRef]
- Salehi, M.; Leckie, C.; Bezdek, J.C.; Vaithianathan, T.; Zhang, X. Fast memory efficient local outlier detection in data streams. IEEE Trans. Knowl. Data Eng. 2016, 28, 3246–3260. [Google Scholar] [CrossRef]
- Van Stein, B.; Van Leeuwen, M.; Bäck, T. Local subspace-based outlier detection using global neighbourhoods. In Proceedings of the 2016 IEEE International Conference on Big Data (Big Data), Washington, DC, USA, 5–8 December 2016; pp. 1136–1142. [Google Scholar]
- Zhou, X.; Yang, T.; Liang, L.; Zi, X.; Yan, J.; Pan, D. Anomaly detection method of daily energy consumption patterns for central air conditioning systems. J. Build. Eng. 2021, 38, 102179. [Google Scholar] [CrossRef]
- Sakib, N.; Tian, S.; Haque, M.; Khan, R.A.; Ahamed, S.I. SepINav (Sepsis ICU Navigator): A data-driven software tool for sepsis monitoring and intervention using Bayesian Online Change Point Detection. SoftwareX 2021, 14, 100689. [Google Scholar] [CrossRef]
- Haque, M.A.; Mineno, H. Proposal of online outlier detection in sensor data using kernel density estimation. In Proceedings of the 2017 6th IIAI International Congress on Advanced Applied Informatics (IIAI-AAI), Hamamatsu, Japan, 9–13 July 2017; pp. 1051–1052. [Google Scholar]
- Nevat, I.; Divakaran, D.M.; Nagarajan, S.G.; Zhang, P.; Su, L.; Ko, L.L.; Thing, V.L.L. Anomaly Detection and Attribution in Networks with Temporally Correlated Traffic. IEEE/ACM Trans. Netw. 2017, 26, 131–144. [Google Scholar] [CrossRef]
- Qiao, Y.; Wu, K.; Jin, P. Efficient Anomaly Detection for High-Dimensional Sensing Data with One-Class Support Vector Machine. IEEE Trans. Knowl. Data Eng. 2021, 1. [Google Scholar] [CrossRef]
- Zhou, L.; Zhang, T.; Zhang, Z.; Lei, Z.; Zhu, S. A new online quality monitoring method of chain resistance upset butt welding based on Isolation Forest and Local Outlier Factor. J. Manuf. Process. 2021, 68, 843–851. [Google Scholar] [CrossRef]
- Liu, F.T.; Ting, K.; Zhou, Z.-H. Isolation Forest. In Proceedings of the 2008 Eighth IEEE International Conference on Data Mining, Miami Beach, FL, USA, 15–19 December 2008; pp. 413–422. [Google Scholar] [CrossRef]
- Geurts, P.; Ernst, D.; Wehenkel, L. Extremely randomized trees. Mach. Learn. 2006, 63, 3–42. [Google Scholar] [CrossRef]
- Farzad, A.; Gulliver, T.A. Unsupervised log message anomaly detection. ICT Express 2020, 6, 229–237. [Google Scholar] [CrossRef]
- Shiotani, M.; Yamaguchi, K. Research on an Anomaly Detection Method for Physical Condition Change of Elderly People in Care Facilities. Adv. Biomed. Eng. 2022, 11, 10–15. [Google Scholar] [CrossRef]
- Barnow, B.S.; Trutko, J. The Value of Efficiency Measures: Lessons from Workforce Development Programs. Public Perform. Manag. Rev. 2015, 38, 487–513. [Google Scholar] [CrossRef]
- Borst, J.P.; Taatgen, N.A.; van Rijn, H. What makes interruptions disruptive?: A Process-Model Account of the Effects of the problem state bottleneck on task interruption and resumption. In Proceedings of the 33rd annual ACM Conference on Human Factors in Computing Systems, Seoul, Republic of Korea, 18–23 April 2015; pp. 2971–2980. [Google Scholar]
- Czerwinski, M.; Czerwinski, M.; Horvitz, E.; Wilhite, S. A diary study of task switching and interruptions. In Proceedings of the SIGCHI Conference on Human Factors in Computing Systems, Vienna, Austria, 24–29 April 2004; pp. 175–182. [Google Scholar]
- Mark, G.; Czerwinski, M.; Iqbal, S.T. Effects of Individual Differences in Blocking Workplace Distractions. In Proceedings of the 2018 CHI Conference on Human Factors in Computing Systems, Montreal, QC, Canada, 21–26 April 2018; p. 92. [Google Scholar]
- Kim, Y.-H.; Choe, E.K.; Lee, B.; Seo, J. Understanding Personal Productivity: How Knowledge Workers Define, Evaluate, and Reflect on Their Productivity. In Proceedings of the 2019 CHI Conference on Human Factors in Computing Systems, Glasgow, UK, 4–9 May 2019; p. 615. [Google Scholar]
- Al Horr, Y.; Arif, M.; Kaushik, A.; Mazroei, A.; Katafygiotou, M.; Elsarrag, E. Occupant productivity and office indoor environment quality: A review of the literature. Build. Environ. 2016, 105, 369–389. [Google Scholar] [CrossRef]
- Sun, C.; Lian, Z.; Lan, L. Work performance in relation to lighting environment in office buildings. Indoor Built Environ. 2018, 28, 1064–1082. [Google Scholar] [CrossRef]
- Lerner, D., 3rd; Amick, B.C.; Rogers, W.H.; Malspeis, S.; Bungay, K.; Cynn, D. The Work Limitations Questionnaire. Med. Care 2001, 39, 72–85. [Google Scholar] [CrossRef]
- Feige, A.; Wallbaum, H.; Janser, M.; Windlinger, L. Impact of sustainable office buildings on occupant’s comfort and productivity. J. Corp. Real Estate 2013, 15, 7–34. [Google Scholar] [CrossRef]
- Al Shobaki, M.J.; Abu-Naser, S.S.; Salama, A.A.; AlFerjany, A.A.M.; Amuna, Y.M.A. The Role of Measuring and Evaluating Performance in Achieving Control Objectives-Case Study of Islamic University. Int. J. Eng. Inf. Syst. 2018, 2, 106–118. [Google Scholar]
- White, G.; Liang, Z.; Clarke, S. A quantified-self framework for exploring and enhancing personal productivity. In Proceedings of the 2019 International Conference on Content-Based Multimedia Indexing (CBMI), Dublin, Ireland, 4–6 September 2019; pp. 1–6. [Google Scholar]
- Rooksby, J.; Asadzadeh, P.; Rost, M.; Morrison, A.; Chalmers, M. Personal tracking of screen time on digital devices. In Proceedings of the 2016 CHI Conference on Human Factors in Computing Systems, San Jose, CA, USA, 7–12 May 2016; pp. 284–296. [Google Scholar]
- Rescuetime: 2017. Available online: http://rescuetime.com (accessed on 7 August 2020).
- Kim, Y.-H.; Jeon, J.H.; Choe, E.K.; Lee, B.; Kim, K.; Seo, J. TimeAware: Leveraging framing effects to enhance personal productivity. In Proceedings of the 2016 CHI Conference on Human Factors in Computing Systems, San Jose, CA, USA, 7–12 May 2016; pp. 272–283. [Google Scholar]
- Whittaker, S.; Kalnikaite, V.; Hollis, V.; Guydish, A. “Don’t Waste My Time” Use of Time Information Improves Focus. In Proceedings of the 2016 CHI Conference on Human Factors in Computing Systems, San Jose, CA, USA, 7–12 May 2016; pp. 1729–1738. [Google Scholar]
- Gurrin, C.; Smeaton, A.F.; Doherty, A.R. Lifelogging: Personal big data. Found. Trends Inf. Retr. 2014, 8, 1–125. [Google Scholar] [CrossRef]
- Johannesson, P.; Perjons, E. An Introduction to Design Science; Springer: Cham, Switzerland, 2014. [Google Scholar]
- Baskerville, R.; Baiyere, A.; Gregor, S.; Hevner, A.; Rossi, M. Design science research contributions. J. Assoc. Inf. Syst. 2018, 19, 358–376. [Google Scholar]
- Gregor, S.; Hevner, A.R. Positioning and Presenting Design Science Research for Maximum Impact. MIS Q. 2013, 37, 337–355. [Google Scholar] [CrossRef]
- Hevner, A.; Chatterjee, S. Design Science Research in Information Systems. In Design Research in Information Systems; Springer: Boston, MA, USA, 2010; pp. 9–22. [Google Scholar] [CrossRef]
- Kuechler, B.; Vaishnavi, V. On theory development in design science research: Anatomy of a research project. Eur. J. Inf. Syst. 2008, 17, 489–504. [Google Scholar] [CrossRef]
- Hevner, A.R. A three cycle view of design science research. Scand. J. Inf. Syst. 2007, 19, 4. [Google Scholar]
- Pouri, M.J.; Hilty, L.M. A Typology of Digital Sharing Business Models: A Design Science Research Approach. In International Conference on Design Science Research in Information Systems and Technology; Springer: Cham, Switzerland, 2020; pp. 297–308. [Google Scholar]
- Hevner, A.R.; March, S.T.; Park, J.; Ram, S. Design Science in Information Systems Research. MIS Q. Manag. Inf. Syst. 2004, 28, 75–105. [Google Scholar] [CrossRef]
- Apiola, M.; Sutinen, E. Design science research for learning software engineering and computational thinking: Four cases. Comput. Appl. Eng. Educ. 2021, 29, 83–101. [Google Scholar] [CrossRef]
- Bandura, A. Social cognitive theory. Handb. Soc. Psychol. Theor. 2011, 2012, 349–373. [Google Scholar]
- Middleton, L.; Hall, H.; Raeside, R. Applications and applicability of Social Cognitive Theory in information science research. J. Libr. Inf. Sci. 2018, 51, 927–937. [Google Scholar] [CrossRef]
- Pálsdóttir, A. Chapter 6, Social cognitive theory. In Theory in Information Behaviour Research; Wilson, T.D., Ed.; Eiconics Ltd.: Sheffield, UK, 2013. [Google Scholar]
- Saleem, S.; Feng, Y.; Luqman, A. Excessive SNS use at work, technological conflicts and employee performance: A social-cognitive-behavioral perspective. Technol. Soc. 2021, 65, 101584. [Google Scholar] [CrossRef]
- Kocsis, O.; Moustakas, K.; Fakotakis, N.; Vassiliou, C.; Toska, A.; Vanderheiden, G.C.; Stergiou, A.; Amaxilatis, D.; Pardal, A.; Quintas, J. SmartWork: Designing a smart age-friendly living and working environment for office workers. In Proceedings of the 12th ACM International Conference on Pervasive Technologies Related to Assistive Environments, Rhodes, Greece, 5–7 June 2019; pp. 435–441. [Google Scholar]
- Kocsis, O.; Moustakas, K.; Fakotakis, N.; Hermens, H.J.; Cabrita, M.; Ziemke, T.; Kovordanyi, R. Conceptual architecture of a multi-dimensional modeling framework for older office workers. In Proceedings of the 12th ACM International Conference on Pervasive Technologies Related to Assistive Environments, Rhodes, Greece, 5–7 June 2019; pp. 448–452. [Google Scholar]
- Huang, S.; Mangs, J. Pervasive computing: Migrating to mobile devices: A case study. In Proceedings of the 2008 2nd Annual IEEE Systems Conference, Montreal, QC, Canada, 7–10 April 2008; IEEE: Piscataway, NJ, USA, 2008; pp. 1–8. [Google Scholar]
- Vlachostergiou, A.; Stratogiannis, G.; Caridakis, G.; Siolas, G.; Mylonas, P. User Adaptive and Context-Aware Smart Home Using Pervasive and Semantic Technologies. J. Electr. Comput. Eng. 2016, 2016, 1–20. [Google Scholar] [CrossRef]
- Patrono, L.; Atzori, L.; Šolić, P.; Mongiello, M.; Almeida, A. Challenges to be addressed to realize Internet of Things solutions for smart environments. Futur. Gener. Comput. Syst. 2019, 111, 873–878. [Google Scholar] [CrossRef]
- Attaran, M.; Attaran, S.; Kirkland, D. The need for digital workplace: Increasing workforce productivity in the information age. Int. J. Enterp. Inf. Syst. 2019, 15, 1–23. [Google Scholar] [CrossRef]
- Oueida, S.; Aloqaily, M.; Ionescu, S. A smart healthcare reward model for resource allocation in smart city. Multimedia Tools Appl. 2019, 78, 24573–24594. [Google Scholar] [CrossRef]
- Taiwo, O.; Ezugwu, A.E. Smart healthcare support for remote patient monitoring during covid-19 quarantine. Inform. Med. Unlocked 2020, 20, 100428. [Google Scholar] [CrossRef]
- Michalakis, K.; Caridakis, G. Context Awareness in Cultural Heritage Applications: A Survey. J. Comput. Cult. Herit. 2022, 15, 1–31. [Google Scholar] [CrossRef]
- Venable, J.R.; Pries-Heje, J.; Baskerville, R. FEDS: A Framework for Evaluation in Design Science Research. Eur. J. Inf. Syst. 2016, 25, 77–89. [Google Scholar] [CrossRef]
- Thaung, S.M.; Tun, H.M.; Win, K.K.K.; Than, M.M. Exploratory Data Analysis Based on Remote Health Care Monitoring System by Using IoT. Communications 2020, 8, 1. [Google Scholar] [CrossRef]
- Rojo, J.; Garcia-Alonso, J.; Berrocal, J.; Hernández, J.; Murillo, J.M.; Canal, C. SOWCompact: A federated process mining method for social workflows. Inf. Sci. 2022, 595, 18–37. [Google Scholar] [CrossRef]
- Arlt, S.; Bertolini, C.; Pahl, S.; Schäf, M. Trends in Model-based GUI Testing. Adv. Comput. 2012, 86, 183–222. [Google Scholar] [CrossRef]
- Amato, F.; Castiglione, A.; De Santo, A.; Moscato, V.; Picariello, A.; Persia, F.; Sperlí, G. Recognizing human behaviours in online social networks. Comput. Secur. 2018, 74, 355–370. [Google Scholar] [CrossRef]
- Chen, H.; Zhang, C.; Jia, N.; Duncan, I.; Yang, S.; Yang, Y. A machine learning model for predicting the minimum miscibility pressure of CO2 and crude oil system based on a support vector machine algorithm approach. Fuel 2021, 290, 120048. [Google Scholar] [CrossRef]
- Wang, X.; Zhai, M.; Ren, Z.; Ren, H.; Li, M.; Quan, D.; Chen, L.; Qiu, L. Exploratory study on classification of diabetes mellitus through a combined Random Forest Classifier. BMC Med. Inform. Decis. Mak. 2021, 21, 1–14. [Google Scholar] [CrossRef] [PubMed]
- Cliff, O.M.; Novelli, L.; Fulcher, B.D.; Shine, J.M.; Lizier, J.T. Assessing the significance of directed and multivariate measures of linear dependence between time series. Phys. Rev. Res. 2021, 3, 013145. [Google Scholar] [CrossRef]
- Schaffer, A.L.; Dobbins, T.A.; Pearson, S.-A. Interrupted time series analysis using autoregressive integrated moving average (ARIMA) models: A guide for evaluating large-scale health interventions. BMC Med. Res. Methodol. 2021, 21, 1–12. [Google Scholar] [CrossRef] [PubMed]
- Sekadakis, M.; Katrakazas, C.; Michelaraki, E.; Kehagia, F.; Yannis, G. Analysis of the impact of COVID-19 on collisions, fatalities and injuries using time series forecasting: The case of Greece. Accid. Anal. Prev. 2021, 162, 106391. [Google Scholar] [CrossRef]
- Chen, H.; Ma, H.; Chu, X.; Xue, D. Anomaly detection and critical attributes identification for products with multiple operating conditions based on isolation forest. Adv. Eng. Inform. 2020, 46, 101139. [Google Scholar] [CrossRef]
- Tao, X.; Peng, Y.; Zhao, F.; Zhao, P.; Wang, Y. A parallel algorithm for network traffic anomaly detection based on Isolation Forest. Int. J. Distrib. Sens. Netw. 2018, 14, 1550147718814471. [Google Scholar] [CrossRef]
- Rexlin, P.E.; Preejitha, V.B.; Brundha, M.P. Age-related differences of heart rate and respiratory rate in the age group of 45–55 years—A regression analysis. Drug Invent. Today 2020, 14, 2. [Google Scholar]
- Elbayoudi, A.; Lotfi, A.; Langensiepen, C. The human behaviour indicator: A measure of behavioural evolution. Expert Syst. Appl. 2019, 118, 493–505. [Google Scholar] [CrossRef]




























| Step | Details | Mapping |
|---|---|---|
| 1. | Evaluation goals | Rigorous evaluation helps ensure that artefact works in a realistic environment. |
| 2. | Select suitable evaluation technique(s) | The human risk and effectiveness strategy was used to evaluate the PBC model’s behavioural model and classification components. |
| 3. | Decide on the properties to evaluate | User model identification, behavioural pattern identification, behavioural pattern classification, and change detection. |
| 4. | Plan each evaluation episode | Naturalistic summative evaluation. |
| Participant | Measure | Value (bpm) |
|---|---|---|
| P1 | Mean | 82.11 |
| Median | 80.00 | |
| Standard deviation | 11.26 | |
| P2 | Mean | 66.52 |
| Median | 65.00 | |
| Standard deviation | 10.75 | |
| P3 | Mean | 79.31 |
| Median | 78.00 | |
| Standard deviation | 19.92 | |
| P4 | Mean | 89.00 |
| Median | 81.00 | |
| Standard deviation | 9.85 | |
| P5 | Mean | 81.82 |
| Median | 81.00 | |
| Standard deviation | 10.28 | |
| P6 | Mean | 88.29 |
| Median | 88.00 | |
| Standard deviation | 7.79 |
| P# | Event Log Size (n1) | No of Behavioural Patterns (n2) | Mean Length |
|---|---|---|---|
| P1 | 8691 | 2491 | 5.21 |
| P2 | 6335 | 2691 | 5.44 |
| P3 | 4913 | 1394 | 3.52 |
| P4 | 16,766 | 1417 | 4.49 |
| P5 | 2450 | 1371 | 5.90 |
| P6 | 10,260 | 1442 | 4.21 |
| Precision | Recall | F1-Score | Support | |
|---|---|---|---|---|
| N | 1.00 | 1.00 | 1.00 | 179 |
| G | 0.95 | 1.00 | 0.97 | 210 |
| P | 1.00 | 0.95 | 0.97 | 202 |
| Accuracy | 0.98 | 591 | ||
| Macro avg | 0.98 | 0.98 | 0.98 | 591 |
| Weighted avg | 0.98 | 0.98 | 0.98 | 591 |
| P | Total No of Patterns | No of Poor Patterns | No of Neutral Patterns | No of Good Patterns | Mean Pattern Length |
|---|---|---|---|---|---|
| P1 | 1970 | 650 | 700 | 620 | 5.21 |
| P2 | 1421 | 472 | 501 | 448 | 5.44 |
| P3 | 1390 | 450 | 520 | 420 | 3.52 |
| P4 | 1416 | 474 | 514 | 428 | 4.49 |
| P5 | 1370 | 450 | 500 | 420 | 5.90 |
| P6 | 1441 | 464 | 512 | 465 | 4.21 |
| Participant | r |
|---|---|
| P1 | 0.04 |
| P2 | −0.04 |
| P3 | −0.02 |
| P4 | 0.03 |
| P5 | −0.04 |
| P6 | −0.05 |
Publisher’s Note: MDPI stays neutral with regard to jurisdictional claims in published maps and institutional affiliations. |
© 2022 by the authors. Licensee MDPI, Basel, Switzerland. This article is an open access article distributed under the terms and conditions of the Creative Commons Attribution (CC BY) license (https://creativecommons.org/licenses/by/4.0/).
Share and Cite
Adewoyin, O.; Wesson, J.; Vogts, D. The PBC Model: Supporting Positive Behaviours in Smart Environments. Sensors 2022, 22, 9626. https://doi.org/10.3390/s22249626
Adewoyin O, Wesson J, Vogts D. The PBC Model: Supporting Positive Behaviours in Smart Environments. Sensors. 2022; 22(24):9626. https://doi.org/10.3390/s22249626
Chicago/Turabian StyleAdewoyin, Oluwande, Janet Wesson, and Dieter Vogts. 2022. "The PBC Model: Supporting Positive Behaviours in Smart Environments" Sensors 22, no. 24: 9626. https://doi.org/10.3390/s22249626
APA StyleAdewoyin, O., Wesson, J., & Vogts, D. (2022). The PBC Model: Supporting Positive Behaviours in Smart Environments. Sensors, 22(24), 9626. https://doi.org/10.3390/s22249626
