Abstract
In recent years, the focus of facial expression recognition (FER) has gradually shifted from laboratory settings to challenging natural scenes. This requires a great deal of real-world facial expression data. However, most existing real-world databases are based on European-American cultures, and only one is for Asian cultures. This is mainly because the data on European-American expressions are more readily accessed and publicly available online. Owing to the diversity of huge data, FER in European-American cultures has recently developed rapidly. In contrast, the development of FER in Asian cultures is limited by the data. To narrow this gap, we construct a challenging real-world East Asian facial expression (EAFE) database, which contains 10,000 images collected from 113 Chinese, Japanese, and Korean movies and five search engines. We apply three neural network baselines including VGG-16, ResNet-50, and Inception-V3 to classify the images in EAFE. Then, we conduct two sets of experiments to find the optimal learning rate schedule and loss function. Finally, by training with the cosine learning rate schedule and island loss, ResNet-50 can achieve the best accuracy of 80.53% on the testing set, proving that the database is challenging. In addition, we used the Microsoft Cognitive Face API to extract facial attributes in EAFE, so that the database can also be used for facial recognition and attribute analysis. The release of the EAFE can encourage more research on Asian FER in natural scenes and can also promote the development of FER in cross-cultural domains.
1. Introduction
In recent years, facial recognition technology has become increasingly mature. Facial expression recognition (FER), as an important branch of facial recognition, has also received growing attention from researchers. At present, It is widely used in human–computer interaction, animation, medical care, public safety, and other fields [1]. Over the past decades, FER research has been conducted using datasets obtained by posing in controlled laboratory conditions. As the research has progressed, it has been found that the algorithms obtained by training on these datasets will have large deviations in practical applications. This is mainly because there are various head poses, illuminations, and occlusions in the real world. However, the lab-controlled datasets have consistent conditions, which are not enough to cope with various changes in the complex real world. Some researchers have compared the performance of existing FER algorithms on commonly used datasets. The experimental results showed that these algorithms had a better overall performance on lab-controlled datasets. However, for datasets in the real scene, the recognition accuracy was significantly reduced [2].
To solve this problem, the focus of FER has recently shifted to challenging natural scenes. In addition, the open-source nature of some large real-world datasets such as AffectNet [3], EmotioNet [4], RAF-DB [5], and AFE [6] has promoted the application of FER technology in the real world. However, most of these datasets are based on European-American cultures, and only a few of them are based on Asian cultures. This is because the data for the former are more readily and publicly available online. It has been demonstrated that emotional expression is not universal but culturally different [7]. Chen et al. [6] used the European-American culture-based RAF-DB and the Asian culture-based AFE as source data, respectively, to test the recognition results of the same algorithm on target data from several other different cultures. Experimental results showed that using AFE as source data outperformed the results of using RAF-DB as source data in recognizing Asian culture-based datasets and vice versa, proving the cultural differences in emotional expression. In addition, some external factors, such as cultural background, environment, and personal experience, can make different cultural groups differ in identifying the same facial expressions [8,9], resulting in inconsistent labeling criteria of existing datasets. Due to these differences, the existing European-American cultural datasets are not suitable for the study of Asian FER.
Owing to the diversity of huge data, FER in European-American cultures has recently developed rapidly. In contrast, the development of FER in Asian cultures is limited by the data. To facilitate the development of Asian FER in the real world, we create a challenging real-world East Asian facial expression database that covers various head pose transformations, illumination changes, and personal attributes. All data are collected from movies that are closest to real scenes, then labeled into seven expressions: angry, disgust, fear, happy, neutral, sad, and surprise. Furthermore, we use the Microsoft Cognitive Face API to extract facial attributes, including age, gender, head rotation angle, and occlusion. All these attributes are saved in annotation files so that future users can select appropriate data to meet their needs.
The database can be used for action recognition in the sensing environment, especially for facial expression recognition. The camera in the action recognition device captures the facial images; then, the integrated image algorithm chip analyzes them. The recognition results can be applied in many aspects. For example, in game production, the camera in front of the screen can be used to obtain the player’s emotional changes and make real-time feedback accordingly to enhance the immersive experience; in animation production, the changes of facial expressions of actors can be captured by the camera to generate the movement and expression of the virtual character; in medical treatment, the camera can be integrated into wearable devices to observe the mood fluctuations of autistic patients in real-time to assist in rehabilitation treatment; in public safety, the use of surveillance cameras in various places can help determine whether pedestrians have abnormal emotions to prevent crime.
This paper is organized as the following. We first review previous studies and identify the gaps in the field of FER. Then, we describe how our database is constructed. Finally, we conduct a series of experiments to demonstrate the value of our database.
2. Related Work
2.1. Existing Databases
In this section, we will introduce the existing Asian facial expression databases, and detailed information on them is presented in Table 1, including collection environment, number of images, number of subjects, expression category, etc.
Table 1.
Details of the existing Asian facial expression databases.
The Japanese Female Facial Expression (JAFFE) [10] database is a commonly used data set. It contains ten young Japanese women, each corresponding to three or four posed images for each expression (six basic expressions [11]: angry, disgust, fear, happy, sad, surprise, and neutral). Before photo-shooting, subjects were asked to have their faces uncovered by the hair to reveal all expression areas. Images were taken from the front with faces in the center and were finally saved in an uncompressed grayscale format. This data set captured seven expressions from each subject, allowing a comprehensive study to compare the variation between different expressions. However, it only contains expression data of young women and cannot be combined with gender and age for further analysis.
The Taiwanese Facial Expression Image Database (TFEID) [12] consists of 40 subjects with an equal ratio of male and female. All subjects were asked to perform eight expressions (six basic expressions, contempt, and neutral) at different intensities (high and slight). The expressions were simultaneously captured by two cameras placed at different angles (0° and 45°). Finally, 7200 image sequences were collected, but only a part of the data set is publicly available, including 268 images with six basic expressions and neutral. Due to the small number, this data set is poorly generalized and is only suitable for expression recognition in a single environment.
The POSTECH Face Database (PF07) [13] captured the expressions of 100 males and 100 females. The subjects were required to pose for four different expressions (happy, surprise, anger, neutral), which were simultaneously captured by five cameras placed in the front, upper, lower, left, and right of subjects at 22.5° intervals. In addition, each angle of each expression corresponds to 16 different illumination conditions, so each subject corresponds to 320 images. This data set takes into account the effects of angle and illumination and is more robust. The disadvantage of this database is that only four expressions were collected, making it impossible to compare them directly with other datasets.
The Natural Visible and Infrared Facial Expression Database (NVIE) [14] is the first lab-controlled facial expression database that contains both natural visible and infrared images. All subjects were college students, among whom 108 participated in posed expressions and 215 participated in spontaneous expressions induced by film clips. The effects of illumination direction (front, left, and right) and glasses (with and without glasses) were considered during the acquisition process, and images were taken simultaneously by a visible and infrared camera directly in front of the subjects. However, because spontaneous expressions were uncontrolled, ultimately only disgust, fear, and happy expressions were successfully induced. The database contains both visible and infrared expression data, so it can be used for multi-modal expression analysis.
The Chinese affective face picture system (CAFPS) [15] collected images from 220 college students, middle-aged and elderly people, and children. Subjects were asked to remove jewelry such as earrings and necklaces before photo acquisition. All images were taken directly in front of the subjects and saved as grayscale images. During post-processing, external features such as hair, ears, and neck were removed, and only facial features were kept. This data set belongs to the Chinese face standard system, which is widely used in localized emotion research.
The Kotani Thermal Facial Emotion (KTFE) database [16] contained both visible and thermal facial expressions. Twenty-six subjects from Vietnam, Thailand and Japan participated in the experiment. Seven different types of emotional video clips were used to induce subjects to generate corresponding emotions. All expressions were spontaneously generated and there were no uniform requirements for the subject’s head posture and whether to wear glasses. During the experiment, the light was kept uniform, and both visible and infrared images were collected by the infrared camera directly in front of the subjects. The database contains expression data of infrared light, so it can also be used for infrared and spectral expression analysis.
The Korea University Facial Expression Collection-Second Edition (KUFEC-II) [17] consists of 57 professional actors (28 males and 29 females) who were trained to pose for photographs. All subjects were dressed in uniform and were instructed not to wear makeup, not to have exaggerated hair color, and to have their hair pinned to reveal the hairline and ears. Images were taken simultaneously by three high-resolution cameras placed around the subjects (45° apart from the front and left). After photo shooting, the most representative 399 images were selected and then labeled in four dimensions (validity, arousal, type, and intensity). The data set was created strictly based on FACS, so the participants’ facial expressions and actions were very standard. It is very suitable for application in the field of animation production, which can assist in generating the movements and expressions of virtual characters.
The Taiwanese facial emotional expression stimuli (TFEES) data set [18] is a combination of the existing database TFEID and images acquired in their study. The stimulus from TFEID consisted of 1232 frontal view facial expression images of 29 Taiwanese actors, and the remaining 2477 images of 61 Taiwanese were taken during the study. All participants were asked to remove eyeglasses and perform expressions according to AUs described in the FACS. Images were captured by a camera placed directly in front of the participant. Although the database contains many expression images, they are not applicable to the recognition of real scenes because the expressions are posed.
The Kokoro research center facial expression database (KRC) [19] collected images from 74 college students (50 males and 24 females). All subjects performed expressions according to the FACS examples provided. In addition to looking straight ahead, subjects were asked to look from straight ahead to left and right, respectively, while keeping their faces still to capture expressions with averted gazes. Three cameras were used to take pictures of subjects in front, left, and right simultaneously, and the subjects’ eyes were uniformly positioned in the center of the pictures. The database is designed specifically for psychological experiments. In addition to the basic expression categories, it is labeled with rating intensity and discrimination performance.
The Tsinghua facial expression database (Tsinghua FED) [20] is a data set containing different age groups, including 63 young and 47 older adults. Subjects were asked to have their face free of tattoos and accessories such as glasses, necklaces, and earrings and to have no makeup to conceal the actual age or the texture of the skin. Eight expressions (six basic expressions, neutral and content (smile without teeth)) were induced by a three-stage emotion induction method. Images were taken directly in front of the subjects and saved in color in JPEG format. The data set provides facial expressions in two age groups, young and old, which can be used to study the changes in facial expressions of East Asians from young to old.
The Micro-and-macro Expression Warehouse (MMEW) [21] contains both macro and micro expressions. The subjects were 30 Chinese (23 males and 7 females), and all of them were induced to produce six basic expressions through different types of emotional videos. Then, the expressions were captured by a camera placed in front of them. The faces were eventually cropped from the images and saved with a resolution of 231 × 231. As no relevant requirement has been made to wear glasses or not, the database therefore contains some expressions with glasses. The data set contains both macro and micro expressions of the same subject, so it can be used to study the differences between them.
Although the databases presented above are publicly available, they were all captured under laboratory-controlled conditions. All participants were required to perform the given expressions or to induce the corresponding emotions through video clips. Such controlled expressions are not sufficient to cope with the complex changes of the real world. In recent years, people have gradually realized the importance of recognizing facial expressions in real scenes. This is a very complex and challenging problem that relies on the amount and diversity of facial expression data.
The Asian Face Expression (AFE) [6] database is the first large data set of Asian facial expressions in natural scene conditions. The raw images contain about 500,000 Asian face images downloaded from Douban Movie. Each image was annotated by three or four annotators based on seven expressions (six basic expressions and neutral), and only images where all annotations were the same were kept, resulting in 54,601 images. This amount is sufficient for training large models. Moreover, the expressions in movies are diverse and can cope with the changes of real life.
However, only one real-world Asian facial expression database, AFE, currently exists, which is far below the number of those of European-American cultures, both in terms of the number of databases and the amount of expression data in the databases. To promote the development of Asian FER in natural scenes, large amounts of expression data generated in real life are urgently needed.
2.2. Existing Algorithms
FER can be divided into three stages [22]: pre-processing, feature extraction, and feature classification, among which feature extraction is the most important, and the accuracy of classification depends largely on the effectiveness of the extracted features [23].
In the pre-processing stage, face detection is usually used to extract facial regions. The most commonly used algorithms are Viola-Jones [24] and MTCNN [25]. The former can stably detect faces in the data set under lab-controlled conditions, but its performance in complex environments decreases substantially. The latter uses a deep learning approach with higher robustness and superior performance in complex natural scenes [2,26]. Moreover, MTCNN can perform face alignment processing at the same time while ensuring real-time performance. The disadvantage is that MTCNN will miss detection when the number of faces in the image is relatively large. Overall, it is still a good choice for face detection. To reduce the influence of illumination and head pose, some studies are also working on pre-processing images using illumination normalization [27] and pose normalization [28]. Additionally, some methods of data enhancement are also widely used to increase data diversity for better training of classification models [29].
The main function of feature extraction is to extract the most representative and descriptive information from images. Traditional feature extraction algorithms are based on artificially designed features, which can be roughly divided into five categories. Among them, texture feature-based methods include Gabor [30], LBP [31] and its variants such as LDP [32] and WPLBP [33], edge feature-based methods including HOG [34] and its variants PHOG [30], global and local feature-based methods include PCA [35] and SWLDA [36], geometric feature-based methods including LCT [37], and salient patch-based methods [38]. These methods were dominant in the past, mainly because previous studies were based on data with controlled conditions. In recent years, deep learning has shown powerful feature extraction capabilities. It can acquire high-level abstract features through multiple layers of nonlinear transformations. Deep learning methods such as convolutional neural networks (CNN) [27], deep belief networks (DBN) [39],deep autoencoders (DAE) [40], and generative adversarial networks (GAN) [41] are gradually gaining popularity among researchers. CNN relies on a set of learnable filters to extract features and is robust to face position and scale changes. However, the network structure needs to be carefully designed, and the larger the model, the higher the training cost. DBN is a directed graph model, it can learn the deep hierarchical representation of training data, and the algorithm is very simple to sample. However, the non-decomposability of the probabilistic graph makes the posterior computation very difficult. Both DAE and GAN are usually used in data generation tasks, they employ unsupervised learning (for unlabeled data) for feature extraction and feature representation. DAE uses an encoder–decoder structure to reconstruct its input by minimizing the reconstruction error. However, this will result in local oversight of the data rather than global access to information. GAN is based on the idea of adversarial generation. The discriminator judges the data as a whole and has a better grasp of the global information. However, the random input of the generator has a weak correspondence with the data, which leads to poor control of the generation quality. In general, CNN is widely used in FER due to its unique pattern recognition advantages.
Feature classification is the last stage of FER, which classifies faces into the corresponding expression categories based on the extracted features. Among the classical feature classification algorithms, support vector machines (SVM) [42] is by far the most widely used, followed by k-nearest neighbors (KNN) [43]. In addition, Adaboost [44], naive Bayes (NB) [45], and random forests (RF) [46] are also used for feature classification. However, as the complexity and diversity of facial expression data increases, these traditional methods are no longer applicable. As an end-to-end learning method, the neural network can output the probability of the category to which a sample belongs directly after feature extraction. The commonly used neural network-based classification algorithms are CNN [47] and multilayer perceptron (MLP) [39]. MLP is simpler and easier to study. However, the structure of fully connected layers will lose the spatial information between pixels. In contrast, CNN takes into account the spatial correlation of pixels and can achieve good results with fewer parameters. Therefore, most studies in recent years have used CNNs for feature classification.
3. Database Creation
From Section 2.1, we learned that most of the existing Asian facial expression datasets are collected in laboratory conditions. Furthermore, there are mainly three countries involved, namely, China, Japan, and Korea. To promote the development of Asian facial expression analysis in natural scenes, we decided to create a spontaneous East Asian facial expression database in natural scenes, which is dominated by China, Japan, and Korea. On one hand, spontaneous expressions can be compared with the posed expressions in existing lab-controlled datasets. We did this for two reasons. On the other hand, there is a great similarity in the facial appearances of these three countries due to the influence of geographical and ethnographic origins, so they can be fused to study.
3.1. Data Collection
Collecting various spontaneous expressions produced by people in real life is an extremely difficult task [48]. We cannot and do not have the conditions to monitor people’s behavior all the time. Movies are a form that reflects real social life through continuous video images, and they record people’s behavioral expressions in various natural scenes. Although movies are also shot in specific environments, they try to simulate the real world as much as possible to create an immersive feeling. Thus, the environment in the movie is closer to real scenes than the strictly controlled environments in laboratories [48]. It should be noted that although the expressions appearing in the movie are also performed by the actors, they are professionally trained to know how to control their expressions to imitate human behavior in real scenes [48]. Besides, the existing Asian facial expression database AFE and the widely used European-American facial expression database AFEW also collected images from movies. Based on the above analysis, we decided to collect expression data from movies.
However, the imaging was relatively blurry due to the limitation of shooting equipment in early movies, which is not conducive to extracting features. Therefore, we mainly collected high-rated movies from China, Japan, and Korea in the past 30 years. Because different types of movies focus on different emotions, the movie type was also taken into account to obtain a more balanced expression data. Finally, a total of 113 movies were selected, including 51 Chinese movies, 29 Japanese movies, and 33 Korean movies. All movie titles are presented in Appendix A. Figure 1 shows the proportion of different movie types, of which drama accounts for the largest proportion, reaching 58.4%, followed by thriller and horror. The length of movies ranged from 72 to 175 min, with an average length of 114 min.
Figure 1.
The proportion of different movie types among 113 movies.
Due to the design of the plot, it is hard to capture expressions such as disgust, fear, and surprise from movies. To alleviate the imbalance, we adapt the data collection method of AffectNet [3] (a large European-American facial expression database). We first defined a series of synonyms related to disgust, fear, and surprise, then combined them with attribute words such as age and gender to obtain phrases such as “surprised Chinese girl in the movie”. All expression synonyms and attribute words used are given in Table 2, making up a total of 162 phrases. We searched images in five search engines (Google, Bing, Baidu, Goo, and NAVER) based on these combined phrases. Specifically, we used Baidu, Goo, and NAVER to search for Chinese, Japanese, and Korean facial expression images, respectively. Then, we used Google and Bing to search for facial expression images from each of these three countries. However, as the images returned by the search engines were sorted according to their relevance to the search phrases, the later the images were, the less relevant they were. So, we only downloaded the first 100 images of the returned results each time. In the end, we obtained around 50,000 images from the web.
Table 2.
The expression synonyms and attribute words used in search engines.
3.2. Data Processing
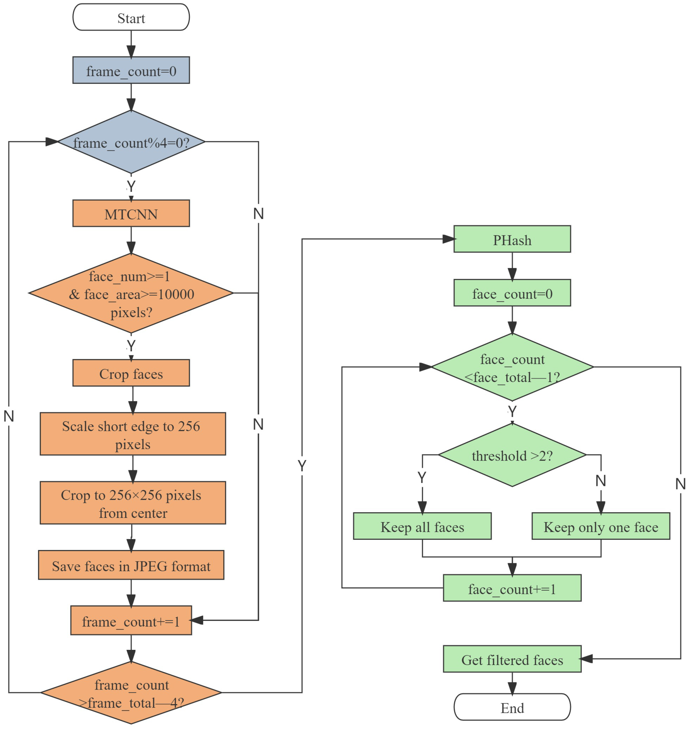
A continuous scene in a movie is composed of the basic frames, usually 24 frames per second, for a total of 18,550,080 frames in the selected 113 movies. Selecting facial expressions directly from these frames is an extremely challenging and time-consuming task. Therefore, we designed an automatic processing pipeline to filter out useful faces in movies. The filtering process is shown in Figure 2, where the blue parts represent “frame extraction”, the orange parts represent “face detection”, and the green parts represent “image deduplication”.
Figure 2.
The automatic processing pipeline for filtering out faces from movies.
Frame extraction. For a movie, one second is a very short time. Unless subjected to a very large external stimulus, there will usually not be a particularly large change in action. There are therefore many repetitions in 24 frames, which do not provide additional information. To improve the speed of data processing, we adopted video frame extraction, which extracts one frame at a certain frame interval. Considering that the larger the interval, the more likely it is to lose instant expressions, such as surprise, we finally chose to extract one image from every four frames for further processing.
Face detection. Some frames used to create the atmosphere in the movies contain no human face, and they need to be eliminated. Furthermore, for frames with faces, only facial parts need to be preserved. As described in Section 2.2, the MTCNN algorithm achieves more robust face detection results in complex scenes. Considering the variety of head poses and illuminations in movies, we chose the robust MTCNN algorithm to perform face detection. If the frame contained no face, it was discarded directly. If detected to contain at least one face and the face area was larger than 10,000 pixels (to ensure face clarity), the short edge of the face was scaled to 256 pixels while keeping the aspect ratio unchanged, and then the face was cropped to 256 × 256 pixels from the center and saved in JPEG format.
Image deduplication. The faces obtained after the previous two steps still have great duplication or similarity, which will increase the time cost of labeling. Therefore, we were required to further process the iamges to remove the duplicates. Hash algorithms are often used to calculate the similarity between images, including the average hash (AHash) algorithm [49], perceptual hash (PHash) algorithm [50], and difference hash (DHash) algorithm [51]. AHash is simple and fast, but it is easily affected by the mean value, resulting in low accuracy. PHash is a more robust hash algorithm with higher accuracy but less speed. For DHash, its speed and accuracy is between those of AHash and PHash. The amount of data is critical, and we do not want to lose any usable images. Therefore, we chose the high precision PHash algorithm to deduplicate the images. This algorithm can convert each images into 64-bit binary code and judge their similarity by calculating the Hamming distance between the binary codes of two images. For the same individual, there is perhaps only a slight difference between the different expressions, so we chose a smaller threshold of two. Those below the threshold were considered to be more similar, where only one of them is kept and the other will be rejected. After all the processing, we finally obtained about 400,000 images.
Images downloaded from the web may contain some cartoon characters, and different search engines may return the same results, so we used the same “face detection” and “image deduplication” methods to discard these images. After processing, we obtained about 20,000 images that meet the requirements.
3.3. Data Annotation
Considering that most of the studies are based on discrete expressions, we labeled the collected data with seven expressions (six basic expressions and neutral). We recruited three members from our lab as annotators. Each of them receives one hour of uniform training before annotation, including AUs defined in FACS and AU combinations of six basic discrete expressions. However, the real world is more complex and contains more AUs and their combinations [5], so this was just a basic reference to help annotators understand different expressions more quickly. After training, the three annotators were separated to judge 210 pre-selected images (30 images for each expression and all images were randomly shuffled to ensure that they did not affect the annotators). They were required to choose one of the seven basic categories to annotate. After the annotation was completed, the administrator reviewed it with the three annotators to ensure that they have fully understood how the expression categories are divided.
Because all images are obtained through automatic pre-processing, we cannot guarantee that they will all meet the requirements. For example, they may contain images that are not real faces or expressions that do not belong to the seven expressions (such as talking, sleepy, and bored). For images that did not meet the requirements, they were discarded during the annotation process. It should be noted that most of the images collected from the web were happy and neutral faces, because people tend to express positive expressions in public. Because we aimed to reduce the imbalance between different expressions, the images denoted as happy and neutral from the web were also discarded during annotation. For images that met the requirements, the three annotators may also have had different opinions. To ensure the validity and reliability of the annotations, only images with the same opinion of the three annotations were left, and the rest were removed. Finally, all images will be checked again by the administrator. If the administrator disagreed with the annotation, the images were also removed. In total, each image was agreed upon by four annotators to ensure the quality of all annotations.
After annotation, we obtained 8449 images from movies. The number of images corresponding to each expression is shown in the second row of Table 3. Most of them are happy, neutral, angry, and sad, which are common expressions in all types of movies. We obtained 1551 images from the web, as shown in the third row of Table 3. Although we used the keyword “in movie” during our search, the images returned from the web may also have come from TV series, reality variety shows, or real life, but the expressions are all spontaneous. Other than that, there is no difference between the images collected from movies and the web. Combining the labeled images from movies and the web, we obtained the East Asian Facial Expression (EAFE) database. The last row of Table 3 gives the number of each expression in EAFE. The neutral expression has 2578 images, while the disgust and the fear expressions only have 478 and 400 images, respectively. After expansion from the web, there is still an imbalance between the data, which is a direct result of the essence of expressions in the real world [3].
Table 3.
The number of expressions collected from movies and the web.
Compared with other existing Asian facial expression databases, EAFE collects expressions that are spontaneously generated in real scenes, so the data are more realistic and more practical than the expressions obtained under single laboratory conditions. Compared to the large real-world AFE database, EAFE has three advantages. First of all, the 54,601 images of the AFE represent the facial expressions of all 48 countries in Asia, while the 10,000 images of EAFE only represent the facial expressions of three East Asian countries, so the latter has more facial expressions corresponding to a single country. Second, AFE integrates the facial expressions of all Asian countries, which is relatively extensive. However, EAFE is aimed at the three East Asian countries (China, Japan, and Korea) which have the closest facial appearance, so it is a more refined study. Third, the largest class in AFE (happy) has 26,453 images, while the smallest class (fear) has only 1755 images and the gap ratio is 15. For EAFE, the largest class (neutral) has 2578 images, and the smallest class (fear) has 400 images, so the gap ratio is 6. Therefore, the class imbalance of EAFE is much lighter than that of AFE.
We want to obtain the most value out of the EAFE database, so in addition to annotating basic expressions, we intend to provide additional facial attribute information. As far as we know, there are only two European-American databases that provide facial attributes, AffectNet and RAF-DB. The former uses Microsoft Cognitive Face API and the latter uses Face++ API. However, Face++ API requires a fee to use and both provide similar attribute information, so we prefer to use Microsoft Cognitive Face API to extract facial attributes. The Microsoft Cognitive Face API is provided by Microsoft Azure. It uses AI algorithms to detect, recognize, and analyze faces in images with high accuracy. In the face detection stage, a set of face-related attributes, such as age, gender, and head pose, can also be extracted. The detailed attributes and their values are shown in Table 4.
Table 4.
The detail attributes and values provided by the Microsoft Cognitive Face API.
According to the Microsoft Cognitive Face API extraction results, 52% of the faces in EAFE are male and 48% are female. The ages range from 1 to 89, and the average age is 28.93 with a standard deviation of 9.8. As for the head pose, the average angle of yaw, pitch, and roll are 0.92, −12.49, and −2.3. The occlusion rates of the eye and mouth areas are 35.64% and 18.99%, respectively. Besides that, about 6.74% of people wear glasses. We saved all attribute results in the annotation documents in XML format so that future users can choose the appropriate images according to the attribute information to meet their needs.
4. Experiments and Results
In this section, we describe a series of experiments used to demonstrate the value of our database. Existing research on expression recognition shows that traditional handcrafted feature extraction methods are not suitable for complex scenes [3,5], while deep learning has definitive advantages due to its powerful ability to extract features. Therefore, we chose to use deep learning methods to carry out relevant experiments.
4.1. Pre-Processing
Before training the model, we divided all data into the training set, validation set, and testing set. The training set was used to train the model, the validation set was used to determine the best parameters, and the testing set was used to test the final performance of the model. To make the three sets have the same distribution, we first randomly shuffled all data. Then, we divided them by stratified sampling at a ratio of 8:1:1. Finally, we obtained 8000 training sets, 1000 validation sets, and 1000 testing sets.
We used data augmentation to increase the diversity of existing data. However, the training set was augmented differently than the validation and testing sets. During training, we used the common data augmentation strategy [52], including random resized crop and random horizontal flip, while for the validation and testing sets, we used a single-center crop, and no other random augmentation methods were used.
4.2. Training Procedures
We chose three CNNs commonly used in FER: VGG-16 [53], ResNet-50 [54], and Inception-V3 [55] as different network architectures. To explore the effect of different types of learning rate schedules and loss functions on model performance, we conducted two sets of comparative experiments. During the experiments, all networks were initialized with pretrained weights using ImageNet [56], then trained on a single Tesla V100. The detailed configuration is shown in Table 5. Because there was a lot of randomness in the training process, we used a fixed seed to make the results comparable and reproducible.
Table 5.
The parameter configuration in all experiments.
4.2.1. Learning Rate Schedule
The learning rate is perhaps the most important hyperparameter in networks [57], which controls the rate of weight updates during training. In general, we hope to have a larger learning rate at the beginning of training to make the network converge quickly and a smaller learning rate at the end of training to make the network converge better to the optimal solution. The way in which the learning rate changes over time is called the learning rate schedule (LR schedule). Our first set of experiments focused on finding an optimal learning rate schedule.
We selected five commonly used learning rate schedules, including the exponential LR schedule (ExponentialLR) [58], which decays the learning rate exponentially by multiplying the same factor every epoch; the step decay LR schedule (StepLR) [59], that decays the learning rate in the same proportion after a fixed step; the multistep decay LR schedule (MultiStepLR), which decays the learning rate in the same proportion after different iterations; the cosine LR schedule (CosineLR) [60], which decays the learning rate as a cosine curve and the update is slow at the beginning; and piecewise constant decay LR schedule (PiecewiseLR) which decays the learning rate by setting different learning rates after different iterations. Figure 3 shows the learning rate decay process using these learning rate schedules. We can see that they sweep most of the possible decay values. Although StepLR, MultiStepLR, and PiecewiseLR are similar in decreasing the learning rate after a certain step, their update methods are different, resulting in different weight updates.
Figure 3.
The learning rate decay process of five learning rate schedules.
A grid search was used to determine the best initial learning rate for each network and the parameters for each learning rate schedule. For each network, once the optimal initial learning rate is found, all learning rate schedules will start decaying. During the experiment, we trained all networks optimizing cross-entropy loss and kept the other parameters fixed.
4.2.2. Loss Function
The purpose of the second set of experiments was to find the most appropriate loss function. Besides cross-entropy loss, center loss [61], and island loss [62] are two loss functions commonly used in FER research. Center loss provides the class center for each class and then narrows the intra-class gap by minimizing the distance between samples and class centers. It is defined as:
where m denotes the mini-batch size, denotes the features of ith sample, denotes the feature center of the th class.
Island loss combines the idea of center loss to reduce the intra-class gap while expanding the inter-class gap so that the network can learn more discriminative features. It is defined as:
where denotes the center loss, denotes the set of expression labels, and denote the kth and jth center with norm , and , denotes the balance coefficient.
The parameters involved in these loss functions were determined using a grid search. We used the optimal learning rate schedule determined by the first set of experiments and kept the other parameters fixed during this experiment.
4.3. Experimental Results
The distribution of facial expression data in EAFE is unbalanced, which is very sensitive to bias [63]. For the comparability of results, we used th e average accuracy as the evaluation metric. It averages the accuracy for each class and pays more attention to classes with fewer samples.
4.3.1. Results on LR Schedule
Figure 4 shows the evaluation results of different learning rate schedules on the validation set. In all experimental results, CosineLR outperforms the other learning rate schedules, especially for VGG-16. It is mainly because of the slow decay in the later stages, which allows the network to converge better. The performances of StepLR, MultiStepLR, and PiecewiseLR are comparable. Among them, StepLR is better than the other two in ResNet-50, while MultiStepLR shows an advantage in Inception-V3, reaching an accuracy close to that of CosineLR. Unlike the previous two, PiecewiseLR is more suitable for VGG-16. ExponentialLR performs the worst among all learning rate schedules, considering that the initial learning rate decays too fast, resulting in the model cannot converge well. Comparing the performance of different neural networks, Inception-V3 performs the best, followed by ResNet-50, and the worst is VGG-16, which is positively correlated with their model parameters.
Figure 4.
Experimental results of different LR Schedules on the validation set.
4.3.2. Results on Loss Function
In the second set of experiments, we use the best learning rate schedule based on the previous section, CosineLR. Figure 5 shows the evaluation results of different loss functions on the validation set. In all experiments, island loss performs best, especially for ResNet-50, achieving an accuracy of 84.86% in the validation set. It is mainly because island loss considers both the intra-class distance and the inter-class distance at the same time. Center loss, on the other hand, performs second best because only intra-class distance is considered. The worst is cross-entropy loss, but it also achieves an accuracy of 81.38% on VGG-16.
Figure 5.
Experimental results of different loss functions on the validation set.
4.3.3. Results on Testing Set
According to the previous analysis, all three CNNs can achieve the best results on the validation set when using CosineLR and island loss. Therefore, we use the models trained based on the two methods to do the final test on the testing set. Table 6 shows the total results. ResNet-50 has the best overall recognition result with an accuracy of 80.53%, followed by Inception-V3 and VGG-16. As for each expression, happy and surprise are easier to recognize, but disgust and fear have poor recognition results. The main reason for this is that the latter has less training data compared to the former. This unbalanced distribution will lead to the models not being able to fully learn the features of fewer categories, resulting in poor generalization ability [3].
Table 6.
The recognition results of VGG-16, ResNet-50, and Inception-V3 on the testing set.
Figure 6 shows the confusion matrix of ResNet-50 on the testing set, where each row represents the true labels and each column represents the predicted labels. The numbers on the diagonal line represent the correctly classified expressions while the non-diagonal numbers represent the misclassified expressions. We can see that most samples can be classified correctly. Fear is most likely to be confused with surprise, with about 47.5% being misclassified. This phenomenon is similar to other Asian facial expression recognition research [20]. It may be due to the great similarity of the two expressions, such as raised eyebrows, widened eyes, and open mouth. In addition, sad and neutral expressions are also very easy to be confused. The main reason is that some sad expressions are subtle, such as melancholy which can only be seen from the eyes. However, affected by various head poses, it is difficult to capture this kind of performance characteristics, making it difficult to distinguish sad from neutral. All results demonstrate that expressions in real scenes are not as obvious and easily distinguishable as those posed in laboratory conditions. In addition, due to the uncontrolled spontaneity, the same expressions are expressed in a variety of ways, which increases the difficulty of recognition.
Figure 6.
Confusion matrix of the baseline ResNet-50 evaluated on the testing set.
5. Conclusions
In this paper, we designed an automatic processing pipeline and used it to capture about 450,000 images from 113 Chinese, Japanese, and Korean movies and five search engines (Google, Bing, Baidu, Goo, and NAVER). Three trained annotators annotated these images based on seven discrete expressions (angry, disgust, fear, happy, neutral, sad, and surprise). Only images where all annotations were the same were retained. In the end, 10,000 expression images were obtained, making up the real-world EAFE database. In addition to the seven expressions, we used the Microsoft Cognitive Face API to extract facial attributes such as age, gender, and head rotation angle. Thus, the database can be used not only for facial expression analysis but also for facial recognition and attribute analysis. Three neural network baselines were used to classify the facial expression images in EAFE. We then explored the effects of different learning rate schedules and loss functions on these networks. Finally, by training with the cosine learning rate schedule and island loss, ResNet-50 achieved a best accuracy of 80.53% on the testing set, proving that the database is challenging. We hope that the release of the EAFE will encourage more research on Asian FER, and also promote the development of FER in cross-cultural domains.
Author Contributions
Conceptualization, S.L.; methodology, S.L. and L.G.; software, S.L.; validation, S.L. and J.L.; formal analysis, S.L. and L.G.; investigation, S.L. and J.L.; resources, S.L. and L.G.; data curation, S.L. and L.G.; writing—original draft preparation, S.L.; writing—review and editing, L.G. and J.L.; visualization, S.L.; supervision, L.G.; project administration, S.L. and L.G.; funding acquisition, L.G. and J.L. All authors have read and agreed to the published version of the manuscript.
Funding
This research was funded by the National Key Research and Development Program of China “Research on Disease Prediction, Early Warning and Intervention Technology for Active Health” (2020YFC2003500).
Institutional Review Board Statement
Not applicable.
Informed Consent Statement
Not applicable.
Data Availability Statement
The data presented in this study are available on request from the corresponding author.
Acknowledgments
We would like to thank annotators who devoted their time to this research.
Conflicts of Interest
The authors declare no conflict of interest.
Abbreviations
The following abbreviations are used in this manuscript:
| FER | Facial Expression Recognition |
| JAFFE | Japanese Female Facial Expression |
| TFEID | Taiwanese Facial Expression Image Database |
| PF07 | POSTECH Face Database |
| NVIE | Natural Visible and Infrared Facial Expression Database |
| CAFPS | Chinese Affective Face Picture System |
| KTFE | Kotani Thermal Facial Emotion |
| KUFEC-II | Korea University Facial Expression Collection-Second Edition |
| TFEES | Taiwanese Facial Emotional Expression Stimuli |
| KRC | Kokoro Research Center Facial Expression Database |
| Tsinghua FED | Tsinghua Facial Expression Database |
| MMEW | Micro-and-macro Expression Warehouse |
| AFE | Asian Face Expression |
| MTCNN | Multi-task Convolutional Neural Network |
| LBP | Local Binary Pattern |
| LDP | Local Derivative Pattern |
| WPLBP | Weighted-projection-based LBP |
| HOG | Histogram of Oriented Gradient |
| PHOG | Pyramid Histogram of Oriented Gradients |
| PCA | Principal Component Analysis |
| SWLDA | Stepwise Linear Discriminant Analysis |
| LCT | Local Curvelet Transform |
| CNN | Convolutional Neural Network |
| DBN | Deep Belief Network |
| DAE | Deep Autoencoder |
| GAN | Generative Adversarial Network |
| SVM | Support Vector Machines |
| KNN | K-Nearest Neighbors |
| NB | Naive Bayes |
| RF | Random Forest |
| MLP | Multilayer Perceptron |
| AU | Action Unit |
| FACS | Facial Action Coding System |
| AHash | Average Hash |
| PHash | Perceptual Hash |
| DHash | Difference Hash |
| EAFE | East Asian Facial Expression |
| LR | Learning Rate |
| ExponentialLR | Exponential LR Schedule |
| StepLR | Step Decay LR schedule |
| MultiStepLR | MultiStep Decay LR schedule |
| CosineLR | Cosine LR schedule |
| PiecewiseLR | Piecewise Constant Decay LR schedule |
Appendix A
Table A1 lists the details of 113 movies selected from the past 30 years, sorted by year and nation.
Table A1.
Details of the 113 movies.
Table A1.
Details of the 113 movies.
| Year | Nation | Type | Title |
|---|---|---|---|
| 1989 | China | Horror | Ghost Busting |
| 1993 | China | Horror | Horror School |
| 1993 | China | Drama | Insanity |
| 1995 | China | Horror | 01:00 a.m. |
| 2000 | China | Horror | Dial D for Demons |
| 2002 | China | Thriller | Inner Senses |
| 2002 | China | Horror | Ghost Office |
| 2006 | China | Drama | Little Red Flowers |
| 2007 | China | Drama | Protege |
| 2010 | China | Drama | Aftershock |
| 2010 | China | Horror | Curse of the Deserted |
| 2010 | China | Horror | Midnight Beating |
| 2012 | China | Drama | Tao Jie |
| 2012 | China | Drama | Cold War |
| 2012 | China | Horror | The Mask of Love |
| 2013 | China | Drama | American Dreams in China |
| 2013 | China | Drama | Drug War |
| 2013 | China | Horror | The House |
| 2013 | China | Horror | The Supernatural Events on Campus |
| 2015 | China | Drama | Our Times |
| 2015 | China | Comedy | Goodbye Mr. Loser |
| 2015 | China | Drama | The Dead End |
| 2015 | China | Drama | Blind Spot |
| 2016 | China | Drama | Soulmate |
| 2016 | China | Thriller | Lost in Apocalypse |
| 2017 | China | Thriller | Shock Wave |
| 2017 | China | Drama | Angels Wear White |
| 2017 | China | Thriller | Guilty of Mind |
| 2017 | China | Thriller | Always Be with You |
| 2018 | China | Drama | Dying to Survive |
| 2018 | China | Comedy | A Cool Fish |
| 2018 | China | Drama | Project Gutenberg |
| 2018 | China | Drama | Wrath Of Silence |
| 2019 | China | Drama | Better Days |
| 2019 | China | Drama | The Wandering Earth |
| 2019 | China | Drama | Me and My Motherland |
| 2019 | China | Comedy | Hello Mr. Billionaire |
| 2019 | China | Drama | So Long, My Son |
| 2019 | China | Comedy | Almost a Comedy |
| 2019 | China | Drama | A Sun |
| 2019 | China | Drama | Sheep Without a Shepherd |
| 2019 | China | Comedy | King of comedy |
| 2019 | China | Drama | The Captain |
| 2020 | China | Drama | A Little Red Flower |
| 2020 | China | Drama | Duo Guan |
| 2020 | China | Drama | My People My Homeland |
| 2020 | China | Drama | Little Big Women |
| 2021 | China | Comedy | Hi, Mom |
| 2021 | China | Drama | Be Somebody |
| 2021 | China | Drama | Break Through the Darkness |
| 2021 | China | Drama | Fireflies in the Sun |
| 1996 | Japan | Drama | Picnic |
| 2005 | Japan | Horror | Futago |
| 2009 | Japan | Drama | Elevator Trap |
| 2012 | Japan | Comedy | I AM a HERO |
| 2013 | Japan | Drama | Tokyo Kazoku |
| 2013 | Japan | Thriller | The Werewolf Game: The Villagers Side |
| 2013 | Japan | Drama | Like Father Like Son |
| 2014 | Japan | Horror | Bilocation |
| 2014 | Japan | Drama | Killers |
| 2014 | Japan | Thriller | The Werewolf Game: The Beast Side |
| 2016 | Japan | Horror | Parasyte |
| 2016 | Japan | Thriller | Creepy |
| 2016 | Japan | Thriller | Museum |
| 2017 | Japan | Drama | Miracles of the Namiya General Store |
| 2017 | Japan | Thriller | The Devotion of Suspect X |
| 2017 | Japan | Drama | Memoirs of a Murderer |
| 2017 | Japan | Drama | Birds Without Names |
| 2017 | Japan | Thriller | The Scythian Lamb |
| 2017 | Japan | Drama | Manhunt |
| 2017 | Japan | Thriller | Traces of Sin |
| 2018 | Japan | Drama | The Crimes That Bind |
| 2018 | Japan | Drama | Shoplifters |
| 2018 | Japan | Thriller | The Blood of Wolves |
| 2018 | Japan | Drama | Born Bone Born |
| 2019 | Japan | Thriller | The Masquerade Hotel |
| 2019 | Japan | Drama | Killing For the Prosecution |
| 2019 | Japan | Drama | Day and Night |
| 2020 | Japan | Drama | Future Family |
| 2021 | Japan | Drama | Wheel of Fortune and Fantasy |
| 2004 | Korea | Drama | When I Turned Nine |
| 2006 | Korea | Thriller | Apartment |
| 2006 | Korea | Horror | The Host |
| 2007 | Korea | Horror | Harpy |
| 2008 | Korea | Drama | The Chaser |
| 2008 | Korea | Comedy | Baby and Me |
| 2009 | Korea | Drama | Tsunami |
| 2009 | Korea | Thriller | Murder in Itaewon |
| 2009 | Korea | Thriller | Mother |
| 2010 | Korea | Thriller | The Man from Nowhere |
| 2011 | Korea | Thriller | Sector7 |
| 2012 | Korea | Horror | The Neighbors |
| 2012 | Korea | Thriller | Knock |
| 2012 | Korea | Drama | Unbowed |
| 2012 | Korea | Drama | Pieta |
| 2013 | Korea | Drama | Miracle in Cell No.7 |
| 2013 | Korea | Drama | Byeonhoin |
| 2013 | Korea | Drama | The Flu |
| 2013 | Korea | Drama | New World |
| 2015 | Korea | Drama | Inside Men |
| 2016 | Korea | Drama | Canola |
| 2016 | Korea | Thriller | Train to Busan |
| 2016 | Korea | Drama | Murder at Honeymoon Hotel |
| 2016 | Korea | Drama | The Tunnel |
| 2016 | Korea | Thriller | Tik Tok |
| 2017 | Korea | Drama | I Can Speak |
| 2018 | Korea | Comedy | EXIT |
| 2019 | Korea | Drama | Gisaengchung |
| 2019 | Korea | Drama | Kim Ji-young: Born 1982 |
| 2019 | Korea | Drama | The Gangster |
| 2020 | Korea | Drama | The Call |
| 2020 | Korea | Drama | Alive |
| 2021 | Korea | Drama | Raging Bull |
References
- Minaee, S.; Minaei, M.; Abdolrashidi, A. Deep-emotion: Facial expression recognition using attentional convolutional network. Sensors 2021, 21, 3046. [Google Scholar] [CrossRef] [PubMed]
- Canal, F.Z.; Müller, T.R.; Matias, J.C.; Scotton, G.G.; de Sa Junior, A.R.; Pozzebon, E.; Sobieranski, A.C. A survey on facial emotion recognition techniques: A state-of-the-art literature review. Inf. Sci. 2022, 582, 593–617. [Google Scholar] [CrossRef]
- Mollahosseini, A.; Hasani, B.; Mahoor, M.H. Affectnet: A database for facial expression, valence, and arousal computing in the wild. IEEE Trans. Affect. Comput. 2017, 10, 18–31. [Google Scholar] [CrossRef]
- Fabian Benitez-Quiroz, C.; Srinivasan, R.; Martinez, A.M. Emotionet: An accurate, real-time algorithm for the automatic annotation of a million facial expressions in the wild. In Proceedings of the 2016 IEEE Conference on Computer Vision and Pattern Recognition (CVPR), Las Vegas, NV, USA, 27–30 June 2016; pp. 5562–5570. [Google Scholar]
- Li, S.; Deng, W.; Du, J. Reliable crowdsourcing and deep locality-preserving learning for expression recognition in the wild. In Proceedings of the 2017 IEEE Conference on Computer Vision and Pattern Recognition (CVPR), Honolulu, HI, USA, 21–26 July 2017; pp. 2584–2593. [Google Scholar]
- Chen, T.; Pu, T.; Wu, H.; Xie, Y.; Liu, L.; Lin, L. Cross-domain facial expression recognition: A unified evaluation benchmark and adversarial graph learning. IEEE Trans. Pattern Anal. Mach. Intell. 2021. [Google Scholar] [CrossRef]
- Ekman, P.; Sorenson, E.R.; Friesen, W.V. Pan-cultural elements in facial displays of emotion. Science 1969, 164, 86–88. [Google Scholar] [CrossRef]
- Matsumoto, D.; Assar, M. The effects of language on judgments of universal facial expressions of emotion. J. Nonverbal Behav. 1992, 16, 85–99. [Google Scholar] [CrossRef]
- Jack, R.E.; Blais, C.; Scheepers, C.; Schyns, P.G.; Caldara, R. Cultural confusions show that facial expressions are not universal. Curr. Biol. 2009, 19, 1543–1548. [Google Scholar] [CrossRef]
- Lyons, M.; Akamatsu, S.; Kamachi, M.; Gyoba, J. Coding facial expressions with gabor wavelets. In Proceedings of the Third IEEE International Conference on Automatic Face and Gesture Recognition, Nara, Japan, 14–16 April 1998; pp. 200–205. [Google Scholar]
- Ekman, P.; Friesen, W.V. Constants across cultures in the face and emotion. J. Personal. Soc. Psychol. 1971, 17, 124. [Google Scholar] [CrossRef]
- Chen, L.; Yen, Y. Taiwanese Facial Expression Image Database; Brain Mapping Laboratory, Institute of Brain Science, National Yang-Ming University: Taipei, Taiwan, 2007. [Google Scholar]
- Lee, H.S.; Park, S.; Kang, B.N.; Shin, J.; Lee, J.Y.; Je, H.; Jun, B.; Kim, D. The POSTECH face database (PF07) and performance evaluation. In Proceedings of the 2008 8th IEEE International Conference on Automatic Face & Gesture Recognition, Amsterdam, The Netherlands, 17–19 September 2008; pp. 1–6. [Google Scholar]
- Wang, S.; Liu, Z.; Lv, S.; Lv, Y.; Wu, G.; Peng, P.; Chen, F.; Wang, X. A natural visible and infrared facial expression database for expression recognition and emotion inference. IEEE Trans. Multimed. 2010, 12, 682–691. [Google Scholar] [CrossRef]
- Gong, X.; Huang, Y.X.; Wang, Y.; Luo, Y.j. Revision of the Chinese facial affective picture system. Chin. Ment. Health J. 2011, 25, 40–46. [Google Scholar]
- Nguyen, H.; Kotani, K.; Chen, F.; Le, B. A thermal facial emotion database and its analysis. In Proceedings of the Pacific-Rim Symposium on Image and Video Technology, Guanajuato, Mexico, 28 October–1 November 2013; pp. 397–408. [Google Scholar]
- Kim, S.M.; Kwon, Y.J.; Jung, S.Y.; Kim, M.J.; Cho, Y.S.; Kim, H.T.; Nam, K.C.; Kim, H.; Choi, K.H.; Choi, J.S. Development of the Korean facial emotion stimuli: Korea university facial expression collection 2nd edition. Front. Psychol. 2017, 8, 769. [Google Scholar] [CrossRef] [PubMed]
- Tu, Y.Z.; Lin, D.W.; Suzuki, A.; Goh, J.O.S. East Asian young and older adult perceptions of emotional faces from an age-and sex-fair East Asian facial expression database. Front. Psychol. 2018, 9, 2358. [Google Scholar] [CrossRef] [PubMed]
- Ueda, Y.; Nunoi, M.; Yoshikawa, S. Development and validation of the Kokoro Research Center (KRC) facial expression database. Psychologia 2019, 61, 221–240. [Google Scholar] [CrossRef]
- Yang, T.; Yang, Z.; Xu, G.; Gao, D.; Zhang, Z.; Wang, H.; Liu, S.; Han, L.; Zhu, Z.; Tian, Y.; et al. Tsinghua facial expression database—A database of facial expressions in Chinese young and older women and men: Development and validation. PLoS ONE 2020, 15, e0231304. [Google Scholar] [CrossRef] [PubMed]
- Ben, X.; Ren, Y.; Zhang, J.; Wang, S.J.; Kpalma, K.; Meng, W.; Liu, Y.J. Video-based facial micro-expression analysis: A survey of datasets, features and algorithms. IEEE Trans. Pattern Anal. Mach. Intell. 2021, 44, 5826–5846. [Google Scholar] [CrossRef]
- Pantic, M.; Rothkrantz, L.J.M. Automatic analysis of facial expressions: The state of the art. IEEE Trans. Pattern Anal. Mach. Intell. 2000, 22, 1424–1445. [Google Scholar] [CrossRef]
- Pang, Y.; Liu, Z.; Yu, N. A new nonlinear feature extraction method for face recognition. Neurocomputing 2006, 69, 949–953. [Google Scholar] [CrossRef]
- Viola, P.; Jones, M. Rapid object detection using a boosted cascade of simple features. In Proceedings of the 2001 IEEE Computer Society Conference on Computer Vision and Pattern Recognition, Kauai, HI, USA, 8–14 December 2001; pp. 511–518. [Google Scholar]
- Zhang, K.; Zhang, Z.; Li, Z.; Qiao, Y. Joint face detection and alignment using multitask cascaded convolutional networks. IEEE Signal Process. Lett. 2016, 23, 1499–1503. [Google Scholar] [CrossRef]
- Canedo, D.; Neves, A.J. Facial expression recognition using computer vision: A systematic review. Appl. Sci. 2019, 9, 4678. [Google Scholar] [CrossRef]
- Ali, H.; Hariharan, M.; Yaacob, S.; Adom, A.H. Facial emotion recognition using empirical mode decomposition. Expert Syst. Appl. 2015, 42, 1261–1277. [Google Scholar] [CrossRef]
- Happy, S.; Routray, A. Automatic facial expression recognition using features of salient facial patches. IEEE Trans. Affect. Comput. 2014, 6, 1–12. [Google Scholar] [CrossRef]
- Puthanidam, R.V.; Moh, T.S. A hybrid approach for facial expression recognition. In Proceedings of the 12th International Conference on Ubiquitous Information Management and Communication, Langkawi, Malaysia, 5–7 January 2018; pp. 1–8. [Google Scholar]
- Alphonse, A.S.; Dharma, D. Enhanced Gabor (E-Gabor), Hypersphere-based normalization and Pearson General Kernel-based discriminant analysis for dimension reduction and classification of facial emotions. Expert Syst. Appl. 2017, 90, 127–145. [Google Scholar] [CrossRef]
- Cossetin, M.J.; Nievola, J.C.; Koerich, A.L. Facial expression recognition using a pairwise feature selection and classification approach. In Proceedings of the 2016 International Joint Conference on Neural Networks (IJCNN), Vancouver, BC, Canada, 24–29 July 2016; pp. 5149–5155. [Google Scholar]
- Jabid, T.; Kabir, M.H.; Chae, O. Robust facial expression recognition based on local directional pattern. ETRI J. 2010, 32, 784–794. [Google Scholar] [CrossRef]
- Kumar, S.; Bhuyan, M.K.; Chakraborty, B.K. Extraction of informative regions of a face for facial expression recognition. IET Comput. Vis. 2016, 10, 567–576. [Google Scholar] [CrossRef]
- Dahmane, M.; Meunier, J. Prototype-based modeling for facial expression analysis. IEEE Trans. Multimed. 2014, 16, 1574–1584. [Google Scholar] [CrossRef]
- Mehta, N.; Jadhav, S. Facial emotion recognition using log Gabor filter and PCA. In Proceedings of the 2016 International Conference on Computing Communication Control and automation (ICCUBEA), Pune, India, 12–13 August 2016; pp. 1–5. [Google Scholar]
- Siddiqi, M.H.; Ali, R.; Khan, A.M.; Park, Y.T.; Lee, S. Human facial expression recognition using stepwise linear discriminant analysis and hidden conditional random fields. IEEE Trans. Image Process. 2015, 24, 1386–1398. [Google Scholar] [CrossRef]
- Uçar, A.; Demir, Y.; Güzeliş, C. A new facial expression recognition based on curvelet transform and online sequential extreme learning machine initialized with spherical clustering. Neural Comput. Appl. 2016, 27, 131–142. [Google Scholar] [CrossRef]
- Zhang, L.; Tjondronegoro, D. Facial expression recognition using facial movement features. IEEE Trans. Affect. Comput. 2011, 2, 219–229. [Google Scholar] [CrossRef]
- Lv, Y.; Feng, Z.; Xu, C. Facial expression recognition via deep learning. In Proceedings of the 2014 International Conference on Smart Computing, Hong Kong, China, 3–5 November 2014; pp. 303–308. [Google Scholar]
- Kingma, D.P.; Welling, M. Auto-encoding variational bayes. arXiv 2013, arXiv:1312.6114. [Google Scholar]
- Huang, R.; Zhang, S.; Li, T.; He, R. Beyond face rotation: Global and local perception gan for photorealistic and identity preserving frontal view synthesis. In Proceedings of the 2017 IEEE International Conference on Computer Vision (ICCV), Venice, Italy, 22–29 October 2017; pp. 2458–2467. [Google Scholar]
- Tsai, H.H.; Chang, Y.C. Facial expression recognition using a combination of multiple facial features and support vector machine. Soft Comput. 2018, 22, 4389–4405. [Google Scholar] [CrossRef]
- Slimani, K.; Kas, M.; El Merabet, Y.; Messoussi, R.; Ruichek, Y. Facial emotion recognition: A comparative analysis using 22 LBP variants. In Proceedings of the 2nd Mediterranean Conference on Pattern Recognition and Artificial Intelligence, Rabat, Morocco, 27–28 March 2018; pp. 88–94. [Google Scholar]
- Liew, C.F.; Yairi, T. Facial expression recognition and analysis: A comparison study of feature descriptors. IPSJ Trans. Comput. Vis. Appl. 2015, 7, 104–120. [Google Scholar] [CrossRef]
- Lajevardi, S.M.; Hussain, Z.M. Automatic facial expression recognition: Feature extraction and selection. Signal Image Video Process. 2012, 6, 159–169. [Google Scholar] [CrossRef]
- Wang, Y.; Li, Y.; Song, Y.; Rong, X. Facial expression recognition based on random forest and convolutional neural network. Information 2019, 10, 375. [Google Scholar] [CrossRef]
- Hamester, D.; Barros, P.; Wermter, S. Face expression recognition with a 2-channel convolutional neural network. In Proceedings of the 2015 International Joint Conference on Neural Networks (IJCNN), Killarney, Ireland, 12–17 July 2015; pp. 1–8. [Google Scholar]
- Dhall, A.; Goecke, R.; Lucey, S.; Gedeon, T. Collecting large, richly annotated facial-expression databases from movies. IEEE Multimed. 2012, 19, 34–41. [Google Scholar] [CrossRef]
- Feng, Y.; Zhang, H.; Chen, H.; Yuan, D.; Wang, H. Visual tracking via multi-experts combined with average hash model. In Proceedings of the 2015 3rd IAPR Asian Conference on Pattern Recognition (ACPR), Kuala Lumpur, Malaysia, 3–6 November 2015; pp. 331–335. [Google Scholar]
- Zauner, C. Implementation and Benchmarking of Perceptual Image Hash Functions. Master’s Thesis, Upper Austria University of Applied Sciences, Wels, Austria, 2010; pp. 4–7. [Google Scholar]
- Wang, D.z.; Liang, J.y. Research and design of theme image crawler based on difference hash algorithm. In Proceedings of the IOP Conference Series: Materials Science and Engineering, Changsha, China, 19–21 April 2019; p. 042080. [Google Scholar]
- Kumari, J.; Rajesh, R.; Pooja, K. Facial expression recognition: A survey. Procedia Comput. Sci. 2015, 58, 486–491. [Google Scholar] [CrossRef]
- Simonyan, K.; Zisserman, A. Very deep convolutional networks for large-scale image recognition. arXiv 2014, arXiv:1409.1556. [Google Scholar]
- He, K.; Zhang, X.; Ren, S.; Sun, J. Deep residual learning for image recognition. In Proceedings of the 2016 IEEE Conference on Computer Vision and Pattern Recognition (CVPR), Las Vegas, NV, USA, 27–30 June 2016; pp. 770–778. [Google Scholar]
- Szegedy, C.; Vanhoucke, V.; Ioffe, S.; Shlens, J.; Wojna, Z. Rethinking the inception architecture for computer vision. In Proceedings of the 2016 IEEE Conference on Computer Vision and Pattern Recognition (CVPR), Las Vegas, NV, USA, 27–30 June 2016; pp. 2818–2826. [Google Scholar]
- Russakovsky, O.; Deng, J.; Su, H.; Krause, J.; Satheesh, S.; Ma, S.; Huang, Z.; Karpathy, A.; Khosla, A.; Bernstein, M.; et al. ImageNet Large Scale Visual Recognition Challenge. Int. J. Comput. Vis. (IJCV) 2015, 115, 211–252. [Google Scholar] [CrossRef]
- Brownlee, J. Better Deep Learning: Train Faster, Reduce Overfitting, and Make Better Predictions; Machine Learning Mastery: Vermont, VIC, Australia, 2018; p. 87. [Google Scholar]
- Li, Z.; Arora, S. An exponential learning rate schedule for deep learning. arXiv 2019, arXiv:1910.07454. [Google Scholar]
- Ge, R.; Kakade, S.M.; Kidambi, R.; Netrapalli, P. The step decay schedule: A near optimal, geometrically decaying learning rate procedure for least squares. Adv. Neural Inf. Process. Syst. 2019, 32, 14977–14988. [Google Scholar]
- Loshchilov, I.; Hutter, F. Sgdr: Stochastic gradient descent with warm restarts. arXiv 2016, arXiv:1608.03983. [Google Scholar]
- Wen, Y.; Zhang, K.; Li, Z.; Qiao, Y. A discriminative feature learning approach for deep face recognition. In Proceedings of the EEuropean Conference on Computer Vision, Amsterdam, The Netherlands, 8–16 October 2016; pp. 499–515. [Google Scholar]
- Cai, J.; Meng, Z.; Khan, A.S.; Li, Z.; O’Reilly, J.; Tong, Y. Island loss for learning discriminative features in facial expression recognition. In Proceedings of the 2018 13th IEEE International Conference on Automatic Face & Gesture Recognition (FG 2018), Xi’an, China, 15–19 May 2018; pp. 302–309. [Google Scholar]
- Ferri, C.; Hernández-Orallo, J.; Modroiu, R. An experimental comparison of performance measures for classification. Pattern Recognit. Lett. 2009, 30, 27–38. [Google Scholar] [CrossRef]
Publisher’s Note: MDPI stays neutral with regard to jurisdictional claims in published maps and institutional affiliations. |
© 2022 by the authors. Licensee MDPI, Basel, Switzerland. This article is an open access article distributed under the terms and conditions of the Creative Commons Attribution (CC BY) license (https://creativecommons.org/licenses/by/4.0/).





