Development of a High-Power Capacity Open Source Electrical Stimulation System to Enhance Research into FES-Assisted Devices: Validation of FES Cycling
Abstract
1. Introduction
2. Materials and Methods
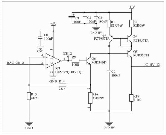
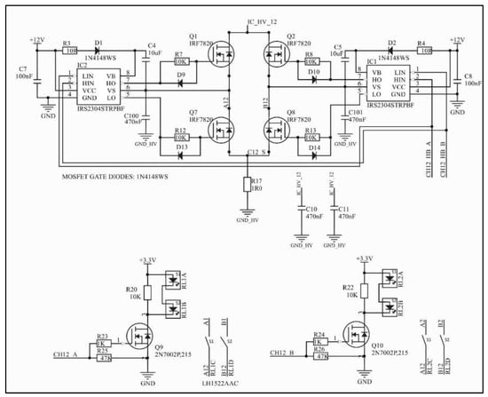
2.1. Proprietary Electrostimulation System
2.2. Tricycle
2.3. Experimental Setup
2.4. Stimulation Pattern
2.5. Control Strategy
2.6. Subject and Intervention Protocol
3. Results
4. Discussion
5. Conclusions
Supplementary Materials
Author Contributions
Funding
Institutional Review Board Statement
Informed Consent Statement
Data Availability Statement
Acknowledgments
Conflicts of Interest
References
- Silva, N.A.; Sousa, N.; Reis, R.L.; Salgado, A.J. From basics to clinical: A comprehensive review on spinal cord injury. Prog. Neurobiol. 2013, 114, 25–57. [Google Scholar] [CrossRef]
- Gorgey, A.S.; Poarch, H.J.; Dolbow, D.D.; Castillo, T.; Gater, D.R. Effect of adjusting pulse durations of functional electrical stimulation cycling on energy expenditure and fatigue after spinal cord injury. J. Rehabil. Res. Dev. 2014, 51, 1455–1468. [Google Scholar] [CrossRef] [PubMed]
- Battaglino, R.A.; Lazzari, A.A.; Garshick, E.; Morse, L.R. Spinal cord injury-induced osteoporosis: Pathogenesis and emerging therapies. Curr. Osteoporos. Rep. 2012, 10, 278–285. [Google Scholar] [CrossRef] [PubMed]
- Varma, A.K.; Das, A.; Wallace, G., IV; Barry, J.; Vertegel, A.A.; Ray, S.K.; Banik, N.L. Spinal cord injury: A review of current therapy, future treatments, and basic science frontiers. Neurochem. Res. 2013, 38, 895–905. [Google Scholar] [CrossRef] [PubMed]
- Sezer, N.; Akkuş, S.; Uğurlu, F.G. Chronic complications of spinal cord injury. World J. Orthop. 2015, 6, 24–33. [Google Scholar] [CrossRef]
- Barss, T.S.; Ainsley, E.N.; Claveria-Gonzalez, F.C.; Luu, M.J.; Miller, D.J.; Wiest, M.J.; Collins, D.F. Utilizing Physiological Principles of Motor Unit Recruitment to Reduce Fatigability of Electrically-Evoked Contractions: A Narrative Review. Arch. Phys. Med. Rehabil. 2018, 99, 779–791. [Google Scholar] [CrossRef] [PubMed]
- Melo, P.L.; Silva, M.T.; Martins, J.M.; Newman, D.J. Technical developments of functional electrical stimulation to correct drop foot: Sensing, actuation and control strategies. Clin. Biomech. 2015, 30, 101–113. [Google Scholar] [CrossRef]
- Takeda, K.; Tanino, G.; Miyasaka, H. Review of devices used in neuromuscular electrical stimulation for stroke rehabilitation. Med. Devices Evid. Res. 2017, 10, 207. [Google Scholar] [CrossRef]
- Gibbons, R.S.; Beaupre, G.S.; Kazakia, G.J. FES-rowing attenuates bone loss following spinal cord injury as assessed by HR-pQCT. Spinal Cord Ser. Cases 2016, 2, 1–4. [Google Scholar] [CrossRef]
- Chuang, L.L.; Chen, Y.L.; Chen, C.C.; Li, Y.C.; Wong, A.M.; Hsu, A.L.; Chang, Y.J. Effect of EMG-triggered neuromuscular electrical stimulation with bilateral arm training on hemiplegic shoulder pain and arm function after stroke: A randomized controlled trial. J. Neuroeng. Rehabil. 2017, 14, 122. [Google Scholar] [CrossRef]
- Tafreshi, A.S.; Okle, J.; Klamroth-Marganska, V.; Riener, R. Modeling the effect of tilting, passive leg exercise, and functional electrical stimulation on the human cardiovascular system. Med. Biol. Eng. Comput. 2017, 55, 1693–1708. [Google Scholar] [CrossRef]
- Gorgey, A.S.; Dolbow, D.R.; Dolbow, J.D.; Khalil, R.K.; Gater, D.R. The effects of electrical stimulation on body composition and metabolic profile after spinal cord injury-part II. J. Spinal Cord Med. 2015, 38, 23–37. [Google Scholar] [CrossRef] [PubMed]
- Gorgey, A.S.; Graham, Z.A.; Bauman, W.A.; Cardozo, C.; Gater, D.R. Abundance in proteins expressed after functional electrical stimulation cycling or arm cycling ergometry training in persons with chronic spinal cord injury. J. Spinal Cord Med. 2016, 40, 439–448. [Google Scholar] [CrossRef]
- Bo, A.P.; da Fonseca, L.O.; Guimaraes, J.A.; Fachin-Martins, E.; Paredes, M.E.; Brindeiro, G.A.; de Sousa, A.C.C.; Dorado, M.C.N.; Ramos, M.F. Cycling with Spinal Cord Injury: A Novel System for Cycling Using Electrical Stimulation for Individuals with Paraplegia, and Preparation for Cybathlon 2016. IEEE Robot. Autom. Mag. 2017, 24, 58–65. [Google Scholar] [CrossRef]
- Fattal, C.; Sijobert, B.; Daubigney, A.; Fachin-Martins, E.; Lucas, B.; Casillas, J.M.; Azevedo Coste, C. Training with FES-assisted cycling in a subject with spinal cord injury: Psychological, physical and physiological considerations. J. Spinal Cord Med. 2018, 43, 402–413. [Google Scholar] [CrossRef]
- Fonseca, L.; Bo, A.P.L.; Guimarães, J.A.; Gutierrez, M.E.; Fachin-Martins, E. Cadence Tracking and Disturbance Rejection in Functional Electrical Stimulation Cycling for Paraplegic Subjects: A Case Study. Artif. Organs 2017, 41, E185–E195. [Google Scholar] [CrossRef]
- Peckham, P.H.; Knutson, J.S. Functional Electrical Stimulation for Neuromuscular Applications. Annu. Rev. Biomed. Eng. 2005, 7, 327–360. [Google Scholar] [CrossRef]
- Vromans, M.; Faghri, P.D. Functional electrical stimulation-induced muscular fatigue: Effect of fiber composition and stimulation frequency on rate of fatigue development. J. Electromyogr. Kinesiol. 2018, 38, 67–72. [Google Scholar] [CrossRef] [PubMed]
- Bellman, M.J.; Downey, R.; Parikh, A.; Dixon, W. Automatic Control of Cycling Induced by Functional Electrical Stimulation with Electric Motor Assistance. IEEE Trans. Autom. Sci. Eng. 2016, 14, 1225–1234. [Google Scholar] [CrossRef]
- Guimarães, J.A.; da Fonseca, L.O.; Dos Santos-Couto-Paz, C.C.; Bó, A.P.; Fattal, C.; Azevedo Coste, C.; Fachin-Martins, E. Towards Parameters and Protocols to Recommend FES-Cycling in Cases of Paraplegia: A Preliminary Report. Eur. J. Transl. Myol. 2016, 26, 6085. [Google Scholar] [CrossRef]
- Coelho-Magalhães, T.; Vilaça-Martins, A.F.; Araújo, P.A.; Resende-Martins, H. Chapter accepted and soon to be published; XXVII Brazilian Congress on Biomedical Engineering. In Programmable Multichannel Neuromuscular Electrostimulation System—A Universal Platform for Functional Electrical Stimulation, Proceedings of the CBEB 2020, Vitória, Brazil, 26–30 October 2020; Springer Nature: Berlin/Heidelberg, Germany, 2022. [Google Scholar]
- Azevedo Coste, C.; Wolf, P. FES-Cycling at Cybathlon 2016: Overview on Teams and Results. Artif. Organs. 2018, 42, 336–341. [Google Scholar] [CrossRef] [PubMed]
- Guimarães, J.A.; Da Fonseca, L.O.; de Sousa, A.C.C.; Paredes, M.E.G.; Brindeiro, G.A.; Bó, A.P.L.; Fachin-Martins, E. FES Bike Race preparation to Cybathlon 2016 by EMA team: A short case report. Eur. J. Transl. Myol. 2017, 27, 7169. [Google Scholar] [CrossRef] [PubMed]
- Galea, M.P.; Dunlop, S.A.; Davis, G.M.; Nunn, A.; Geraghty, T.; Hsueh, Y.S.; Churilov, L. Intensive exercise program after spinal cord injury (‘Full-On’): Study protocol for a randomized controlled trial. Trials 2013, 14, 291. [Google Scholar] [CrossRef] [PubMed]
- Ibitoye, M.O.; Hamzaid, N.A.; Hasnan, N.; Wahab, A.K.A.; Davis, G.M. Strategies for rapid muscle fatigue reduction during FES exercise in individuals with spinal cord injury: A systematic review. PLoS ONE 2016, 11, e0149024. [Google Scholar]
- Van der Scheer, J.W.; Goosey-Tolfrey, V.L.; Valentino, S.E.; Davis, G.M.; Ho, C.H. Functional electrical stimulation cycling exercise after spinal cord injury: A systematic review of health and fitness-related outcomes. J. Neuroeng. Rehabil. 2021, 18, 1–17. [Google Scholar] [CrossRef]
- Metani, A.; Popović-Maneski, L.; Mateo, S.; Lemahieu, L.; Bergeron, V. Functional electrical stimulation cycling strategies tested during preparation for the First Cybathlon Competition–a practical report from team ENS de Lyon. Eur. J. Transl. Myol. 2017, 27, 7110. [Google Scholar] [CrossRef]
- Martins, H.R.; Zanetti, R.; do Santos, C.C.; Manzano, G.M.; Tierra-Criollo, C.J. Current perception threshold and reaction time in the assessment of sensory peripheral nerve fibers through sinusoidal electrical stimulation at different frequencies. Rev. Bras. Eng. Biomed. 2013, 29, 278–285. [Google Scholar] [CrossRef]
- Rabello, R.; Fröhlich, M.; Maffiuletti, N.A.; Vaz, M.A. Influence of Pulse Waveform and Frequency on Evoked Torque, Stimulation Efficiency, and Discomfort in Healthy Subjects. Am. J. Phys. Med. Rehabil. 2021, 100, 161–167. [Google Scholar] [CrossRef]
- Riley, D.S.; Barber, M.S.; Kienle, G.S.; Aronson, J.K.; von Schoen-Angerer, T.; Tugwell, P.; Kiene, H.; Helfand, M.; Altman, D.G.; Sox, H.; et al. CARE guidelines for case reports: Explanation and elaboration document. J. Clin. Epidemiol. 2017, 89, 218–235. [Google Scholar] [CrossRef]
- Botter, A.; Oprandi, G.; Lanfranco, F.; Allasia, S.; Maffiuletti, N.A.; Minetto, M.A. Atlas of the muscle motor points for the lower limb: Implications for electrical stimulation procedures and electrode positioning. Eur. J. Appl. Physiol. 2011, 111, 2461–2471. [Google Scholar] [CrossRef]
- Roberts, T.T.; Leonard, G.R.; Cepela, D.J. Classifications in Brief: American Spinal Injury Association (ASIA) Impairment Scale. Clin. Orthop. Relat. Res. 2016, 475, 1499–1504. [Google Scholar] [CrossRef] [PubMed]
- Fattal, C.; Schmoll, M.; Le Guillou, R.; Raoult, B.; Frey, A.; Carlier, R.; Azevedo Coste, C. Benefits of 1-Yr Home Training with Functional Electrical Stimulation Cycling in Paraplegia During COVID-19 Crisis. Am. J. Phys. Med. Rehabil. 2021, 100, 1148–1151. [Google Scholar] [CrossRef]
- Maffiuletti, N.A. Physiological and methodological considerations for the use of neuromuscular electrical stimulation. Eur. J. Appl.Physiol. 2010, 110, 223–234. [Google Scholar] [CrossRef] [PubMed]
- Baptista, R.; Sijobert, B.; Azevedo Coste, C. New Approach of Cycling Phases Detection to Improve FES-Pedaling in SCI Individuals. In Proceedings of the 2018 IEEE/RSJ International Conference on Intelligent Robots and Systems (IROS), Madrid, Spain, 1–5 October 2018; pp. 5181–5186. [Google Scholar]
- Sijobert, B.; Le Guillou, R.; Fattal, C.; Azevedo Coste, C. FES-Induced Cycling in Complete SCI: A Simpler Control Method Based on Inertial Sensors. Sensors 2019, 19, 4268. [Google Scholar] [CrossRef]
- Le Guillou, R.; Schmoll, M.; Sijobert, B.; Lobato Borges, D.; Fachin-Martins, E.; Resende, H.; Pissard-Gibollet, R.; Fattal, C.; Azevedo Coste, C. A Novel Framework for Quantifying Accuracy and Precision of Event Detection Algorithms in FES-Cycling. Sensors 2021, 21, 4571. [Google Scholar] [CrossRef] [PubMed]












Publisher’s Note: MDPI stays neutral with regard to jurisdictional claims in published maps and institutional affiliations. |
© 2022 by the authors. Licensee MDPI, Basel, Switzerland. This article is an open access article distributed under the terms and conditions of the Creative Commons Attribution (CC BY) license (https://creativecommons.org/licenses/by/4.0/).
Share and Cite
Coelho-Magalhães, T.; Fachin-Martins, E.; Silva, A.; Azevedo Coste, C.; Resende-Martins, H. Development of a High-Power Capacity Open Source Electrical Stimulation System to Enhance Research into FES-Assisted Devices: Validation of FES Cycling. Sensors 2022, 22, 531. https://doi.org/10.3390/s22020531
Coelho-Magalhães T, Fachin-Martins E, Silva A, Azevedo Coste C, Resende-Martins H. Development of a High-Power Capacity Open Source Electrical Stimulation System to Enhance Research into FES-Assisted Devices: Validation of FES Cycling. Sensors. 2022; 22(2):531. https://doi.org/10.3390/s22020531
Chicago/Turabian StyleCoelho-Magalhães, Tiago, Emerson Fachin-Martins, Andressa Silva, Christine Azevedo Coste, and Henrique Resende-Martins. 2022. "Development of a High-Power Capacity Open Source Electrical Stimulation System to Enhance Research into FES-Assisted Devices: Validation of FES Cycling" Sensors 22, no. 2: 531. https://doi.org/10.3390/s22020531
APA StyleCoelho-Magalhães, T., Fachin-Martins, E., Silva, A., Azevedo Coste, C., & Resende-Martins, H. (2022). Development of a High-Power Capacity Open Source Electrical Stimulation System to Enhance Research into FES-Assisted Devices: Validation of FES Cycling. Sensors, 22(2), 531. https://doi.org/10.3390/s22020531

