Event Visualization and Trajectory Tracking of the Load Carried by Rotary Crane
Abstract
:1. Introduction
2. Laboratory Crane Model
- Crane chassis frame (1);
- Stepper motor (2);
- Worm gear (3);
- Thrust bearing (4);
- Winch (5);
- Aluminum profiles (6 and 7) constituting a telescopic boom;
- Actutator for changing boom inclination angle (8);
- Linear trolleys (9);
- Rails (10);
- Actuator for changing the length of the boom (11).
3. Numerical Research
- The crane is placed on a stable, non-deformable ground;
- The platform rotation angle with the jib is in the range from 0 to 270;
- The effect of wind pressure was omitted in the model;
- Due to the limitations of the program, the fixed length of the rope on which the load was suspended was assumed;
- The problem of friction force in joints was omitted.
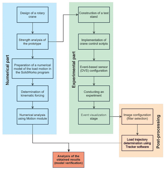
4. Experimental Detection and Tracking of the Load
4.1. Test Stand
4.2. Experimental Tests
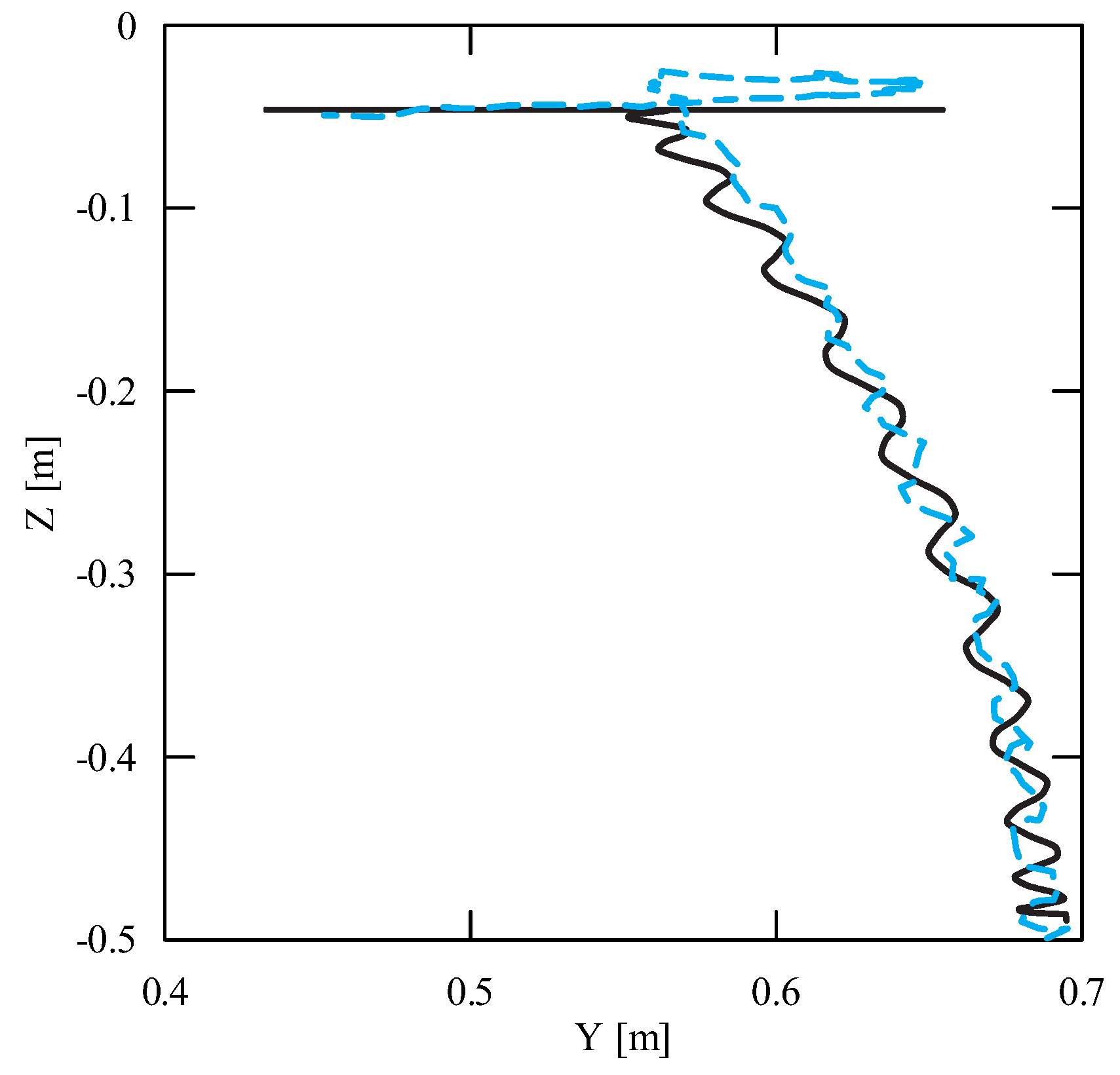
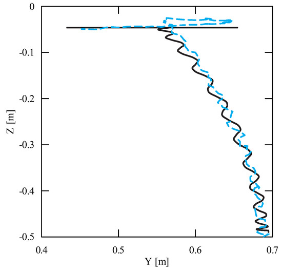
5. Discussion
6. Conclusions
Author Contributions
Funding
Institutional Review Board Statement
Informed Consent Statement
Data Availability Statement
Acknowledgments
Conflicts of Interest
References
- Kwiatoń, P. Modelling and Dynamics Research, Stability Analysis and Optimization of the Duty Cycle of a Mobile Crane. Ph.D. Thesis, Czestochowa University of Technology, Częstochowa, Poland, 2021. [Google Scholar]
- Kacalak, W.; Budniak, Z.; Majewski, M. Stability Assessment as a Criterion of Stabilization of the Movement Trajectory of Mobile Crane Working Elements. Int. J. Appl. Mech. Eng. 2018, 23, 65–77. [Google Scholar] [CrossRef] [Green Version]
- Cekus, D.; Kwiatoń, P. Effect of the rope system deformation on the working cycle of the mobile crane during interaction of wind pressure. Mech. Mach. Theory 2020, 153, 104011. [Google Scholar] [CrossRef]
- Cibicik, A.; Pedersen, E.; Egeland, O. Dynamics of luffing motion of a flexible knuckle boom crane actuated by hydraulic cylinders. Mech. Mach. Theory 2020, 143, 103616. [Google Scholar] [CrossRef]
- Adamiec-Wójcik, I.; Drąg, Ł.; Metelski, M.; Nadratowski, K.; Wojciech, S. A 3D model for static and dynamic analysis of an offshore knuckle boom crane. Appl. Math. Model. 2019, 66, 256–274. [Google Scholar] [CrossRef]
- Niu, C.; Ouyang, H. Nonlinear Dynamic Analysis of Lifting Mechanism of an Electric Overhead Crane during Emergency Braking. Appl. Sci. 2020, 10, 8334. [Google Scholar] [CrossRef]
- Martin, I.A.; Irani, R.A. Dynamic modeling and self-tuning anti-sway control of a seven degree of freedom shipboard knuckle boom crane. Mech. Syst. Signal Process. 2021, 153, 107441. [Google Scholar] [CrossRef]
- Qian, S.; Zi, B.; Zhang, D.; Zhang, L. Kinematics and error analysis of cooperative cable parallel manipulators for multiple mobile cranes. Int. J. Mech. Mater. Des. 2014, 10, 395–409. [Google Scholar] [CrossRef]
- McKenzie, R.A.; Irani, R.A. Motion compensation for maritime cranes during time-varying operations at the pendulum’s natural frequency. Mech. Mach. Theory 2022, 168, 104573. [Google Scholar] [CrossRef]
- Vatulin, Y.S.; Potakhov, D.A. Stability Control of a Self-Propelled Crane in Dynamic Loading. Russ. Eng. Res. 2020, 40, 545–550. [Google Scholar] [CrossRef]
- Solazzi, L.; Remino, C.; Incerti, G. Overhead crane subjected to impulse loading. J. Phys. Conf. Ser. 2019, 1264, 012045. [Google Scholar] [CrossRef]
- Linares-Barranco, A.; Perez-Pena, F.; Moeys, D.P.; Gomez-Rodriguez, F.; Jimenez-Moreno, G.; Liu, S.C.; Delbruck, T. Low Latency Event-Based Filtering and Feature Extraction for Dynamic Vision Sensors in Real-Time FPGA Applications. IEEE Access 2019, 7, 134926–134942. [Google Scholar] [CrossRef]
- Mueggler, E.; Gallego, G.; Rebecq, H.; Scaramuzza, D. Continuous-Time Visual-Inertial Odometry for Event Cameras. IEEE Trans. Robot. 2018, 34, 1425–1440. [Google Scholar] [CrossRef] [Green Version]
- Wan, J.; Xia, M.; Huang, Z.; Tian, L.; Zheng, X.; Chang, V.; Zhu, Y.; Wang, H. Event-Based Pedestrian Detection Using Dynamic Vision Sensors. Electronics 2021, 10, 888. [Google Scholar] [CrossRef]
- Baby, S.A.; Vinod, B.; Chinni, C.; Mitra, K. Dynamic Vision Sensors for Human Activity Recognition. In Proceedings of the 2017 4th IAPR Asian Conference on Pattern Recognition (ACPR), Nanjing, China, 26–29 November 2017. [Google Scholar] [CrossRef] [Green Version]
- Everding, L.; Walger, L.; Ghaderi, V.S.; Conradt, J. A mobility device for the blind with improved vertical resolution using dynamic vision sensors. In Proceedings of the 2016 IEEE 18th International Conference on e-Health Networking, Applications and Services (Healthcom), Munich, Germany, 14–16 September 2016. [Google Scholar] [CrossRef] [Green Version]
- Landolt, A.; Borer, D.; Meier, A.; Roesgen, T. Quantitative Flow Visualization Applied to a Passive Wake Control Problem. In The Aerodynamics of Heavy Vehicles III; Springer International Publishing: Berlin/Heidelberg, Germany, 2015; pp. 413–425. [Google Scholar] [CrossRef]
- Borer, D.; Delbruck, T.; Rösgen, T. Three-dimensional particle tracking velocimetry using dynamic vision sensors. Exp. Fluids 2017, 58, 165. [Google Scholar] [CrossRef]
- Borer, D.J. 4D Flow Visualization with Dynamic Vision Sensors. Ph.D. Thesis, ETH Zurich, Zürich, Switzerland, 2014. [Google Scholar] [CrossRef]
- Huang, J.; Xu, W.; Zhao, W.; Yuan, H. An improved method for swing measurement based on monocular vision to the payload of overhead crane. Trans. Inst. Meas. Control 2020, 44, 014233122092131. [Google Scholar] [CrossRef]
- Chen, J.; Fang, Y.; Cho, Y.K. Real-Time 3D Crane Workspace Update Using a Hybrid Visualization Approach. J. Comput. Civ. Eng. 2017, 31, 04017049. [Google Scholar] [CrossRef]
- Fang, Y.; Chen, J.; Cho, Y.K.; Kim, K.; Zhang, S.; Perez, E. Vision-based load sway monitoring to improve crane safety in blind lifts. J. Struct. Integr. Maint. 2018, 3, 233–242. [Google Scholar] [CrossRef]
- Price, L.C.; Chen, J.; Park, J.; Cho, Y.K. Multisensor-driven real-time crane monitoring system for blind lift operations: Lessons learned from a case study. Autom. Constr. 2021, 124, 103552. [Google Scholar] [CrossRef]
- Hyla, P.; Szpytko, J. The Vision Technique Concept Support Crane Safety Exploitation Process. J. KONBiN 2019, 49, 37–47. [Google Scholar] [CrossRef] [Green Version]
- Shi, H.; Li, G.; Bai, X.; Huang, J. Research on Nonlinear Control Method of Underactuated Gantry Crane Based on Machine Vision Positioning. Symmetry 2019, 11, 987. [Google Scholar] [CrossRef] [Green Version]
- Wu, Q.; Wang, X.; Hua, L.; Wei, G. The real-time vision measurement of multi-information of the bridge crane’s workspace and its application. Measurement 2020, 151, 107207. [Google Scholar] [CrossRef]
- Barranco, F.; Fermuller, C.; Ros, E. Real-Time Clustering and Multi-Target Tracking Using Event-Based Sensors. In Proceedings of the 2018 IEEE/RSJ International Conference on Intelligent Robots and Systems (IROS), Madrid, Spain, 1–5 October 2018. [Google Scholar] [CrossRef] [Green Version]
- Marturi, N.; Kopicki, M.; Rastegarpanah, A.; Rajasekaran, V.; Adjigble, M.; Stolkin, R.; Leonardis, A.; Bekiroglu, Y. Dynamic grasp and trajectory planning for moving objects. Auton. Robot. 2018, 43, 1241–1256. [Google Scholar] [CrossRef]
- Mitrokhin, A.; Fermuller, C.; Parameshwara, C.; Aloimonos, Y. Event-Based Moving Object Detection and Tracking. In Proceedings of the 2018 IEEE/RSJ International Conference on Intelligent Robots and Systems (IROS), Madrid, Spain, 1–5 October 2018. [Google Scholar] [CrossRef] [Green Version]
- Mueggler, E.; Baumli, N.; Fontana, F.; Scaramuzza, D. Towards evasive maneuvers with quadrotors using dynamic vision sensors. In Proceedings of the 2015 European Conference on Mobile Robots (ECMR), Lincoln, UK, 2–4 September 2015. [Google Scholar] [CrossRef] [Green Version]
- Wu, J.; Zhang, K.; Zhang, Y.; Xie, X.; Shi, G. High-Speed Object Tracking with Dynamic Vision Sensor. In Proceedings of the 5th China High Resolution Earth Observation Conference (CHREOC 2018); Springer: Singapore, 2019; pp. 164–174. [Google Scholar] [CrossRef]
- Everding, L.; Conradt, J. Low-Latency Line Tracking Using Event-Based Dynamic Vision Sensors. Front. Neurorobot. 2018, 12, 4. [Google Scholar] [CrossRef] [PubMed] [Green Version]
- Cohen, G.; Afshar, S.; Morreale, B.; Bessell, T.; Wabnitz, A.; Rutten, M.; van Schaik, A. Event-based Sensing for Space Situational Awareness. J. Astronaut. Sci. 2019, 66, 125–141. [Google Scholar] [CrossRef]
- Cekus, D.; Kwiatoń, P. Analysis of the motion of the load carried by a laboratory mobile crane. In Proceedings of the Engineering Mechanics 2018, Institute of Theoretical and Applied Mechanics of the Czech Academy of Sciences, Svratka, Czech Republic, 14–17 May 2018. [Google Scholar] [CrossRef] [Green Version]
- Sakai, S.; Hori, Y. Advantage of Electric Motor for Anti Skid Control of Electric Vehicle. EPE J. 2001, 11, 26–32. [Google Scholar] [CrossRef]
- Cekus, D.; Kwiatoń, P.; Geisler, T. The dynamic analysis of load motion during the interaction of wind pressure. Meccanica 2020, 56, 785–796. [Google Scholar] [CrossRef]
- Guo, A.; Cui, L.; Li, S.; Li, H. A phenomenological contact-element model considering slight non-uniform contact for pounding analysis of highway bridges under seismic excitations. Earthq. Eng. Struct. Dyn. 2015, 44, 1677–1695. [Google Scholar] [CrossRef]
- Available online: https://docs.prophesee.ai/ (accessed on 14 October 2021).
- Gallego, G.; Delbruck, T.; Orchard, G.M.; Bartolozzi, C.; Taba, B.; Censi, A.; Leutenegger, S.; Davison, A.; Conradt, J.; Daniilidis, K.; et al. Event-based Vision: A Survey. IEEE Trans. Pattern Anal. Mach. Intell. 2020, 44, 154–180. [Google Scholar] [CrossRef]
- Censi, A.; Scaramuzza, D. Low-latency event-based visual odometry. In Proceedings of the 2014 IEEE International Conference on Robotics and Automation (ICRA), Hong Kong, China, 31 May–7 June 2014. [Google Scholar] [CrossRef] [Green Version]
- Lichtsteiner, P.; Posch, C.; Delbruck, T. A 128 × 128 120 dB 15 μs Latency Asynchronous Temporal Contrast Vision Sensor. IEEE J. Solid-State Circuits 2008, 43, 566–576. [Google Scholar] [CrossRef] [Green Version]
- Lakshmi, A.; Chakraborty, A.; Thakur, C.S. Neuromorphic vision: From sensors to event-based algorithms. WIREs Data Min. Knowl. Discov. 2019, 9, e1310. [Google Scholar] [CrossRef]
- Censi, A.; Strubel, J.; Brandli, C.; Delbruck, T.; Scaramuzza, D. Low-latency localization by active LED markers tracking using a dynamic vision sensor. In Proceedings of the 2013 IEEE/RSJ International Conference on Intelligent Robots and Systems, Tokyo, Japan, 3–7 November 2013. [Google Scholar] [CrossRef] [Green Version]
- Tracker. Available online: https://physlets.org/tracker/ (accessed on 14 October 2021).


















Publisher’s Note: MDPI stays neutral with regard to jurisdictional claims in published maps and institutional affiliations. |
© 2022 by the authors. Licensee MDPI, Basel, Switzerland. This article is an open access article distributed under the terms and conditions of the Creative Commons Attribution (CC BY) license (https://creativecommons.org/licenses/by/4.0/).
Share and Cite
Cekus, D.; Depta, F.; Kubanek, M.; Kuczyński, Ł.; Kwiatoń, P. Event Visualization and Trajectory Tracking of the Load Carried by Rotary Crane. Sensors 2022, 22, 480. https://doi.org/10.3390/s22020480
Cekus D, Depta F, Kubanek M, Kuczyński Ł, Kwiatoń P. Event Visualization and Trajectory Tracking of the Load Carried by Rotary Crane. Sensors. 2022; 22(2):480. https://doi.org/10.3390/s22020480
Chicago/Turabian StyleCekus, Dawid, Filip Depta, Mariusz Kubanek, Łukasz Kuczyński, and Paweł Kwiatoń. 2022. "Event Visualization and Trajectory Tracking of the Load Carried by Rotary Crane" Sensors 22, no. 2: 480. https://doi.org/10.3390/s22020480
APA StyleCekus, D., Depta, F., Kubanek, M., Kuczyński, Ł., & Kwiatoń, P. (2022). Event Visualization and Trajectory Tracking of the Load Carried by Rotary Crane. Sensors, 22(2), 480. https://doi.org/10.3390/s22020480

