Research on Ultra-Wideband Radar Echo Signal Processing Method Based on P-Order Extraction and VMD
Abstract
:1. Introduction
Basic Principles of UWB Radar Life Detection
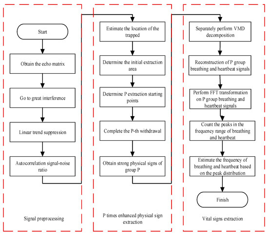
2. Echo Signal Preprocessing
2.1. Pretreatment Method
2.1.1. Channel Signal Subtraction Method
2.1.2. Time Average Subtraction
2.1.3. Linear Trend Suppression
2.1.4. Signal Enhancement
2.2. Pretreatment Effect
3. Vital Signs Extraction Algorithm
3.1. P Sub-Strong Sign Extraction
3.2. VMD Principle
3.3. Reconstruction of Breathing and Heartbeat Signals
4. Experimental Verification
4.1. Experimental Equipment
4.2. Experimental Test Platform
4.3. Practical Test
5. Conclusions
- (1)
- Through many tests of MATLAB software, P = 8 is a more suitable parameter for the algorithm. The larger the P value, the higher the accuracy of breathing and heartbeat.
- (2)
- An experimental platform was built to simulate a human breathing signal of a certain frequency with an artificial lung. The average relative error of the distance measured by the algorithm is 1.17%, and the average relative error of the measured respiratory frequency is 4.47%.
- (3)
- In the actual test with a volunteer under different distance states, the average relative error of the distance of the algorithm is 1.52%, the relative error of the measured respiratory frequency is 2.92%, and the average relative error of the heartbeat frequency is 4.24%.
Author Contributions
Funding
Institutional Review Board Statement
Informed Consent Statement
Data Availability Statement
Acknowledgments
Conflicts of Interest
References
- Lee, Y.; Park, J.Y.; Choi, Y.W.; Park, H.K.; Cho, S.K.; Cho, S.H.; Lim, Y.H. A novel non-contact heart rate monitor using impulse-radio ultra-wideband (IR-UWB) radar technology. Sci. Rep. 2018, 8, 13053. [Google Scholar] [CrossRef]
- Yang, S.; Qin, H.; Liang, X.; Gulliver, T.A. Clutter Elimination and Harmonic Suppression of Non-Stationary Life Signs for Long-Range and Through-Wall Human Subject Detection Using Spectral Kurtosis Analysis (SKA)-Based Windowed Fourier Transform (WFT) Method. Appl. Sci. 2019, 9, 355. [Google Scholar] [CrossRef]
- Duan, Z.; Liang, J. Non-contact detection of vital signs using a UWB radar sensor. IEEE Access 2018, 7, 36888–36895. [Google Scholar] [CrossRef]
- Liu, L.; Liu, Z.; Xie, H.; Barrowes, B.; Bagtzogloua, A.C. Numerical simulation of UWB impulse radar vital sign detection at an earthquake disaster site. Ad Hoc Netw. 2014, 13, 34–41. [Google Scholar] [CrossRef]
- Sun, L.; Qi, Q.; Chai, J.; Zhao, Y. Research on vital sign information extraction and localization algorithm based on WA-EMD ultra-wideband radar. In Proceedings of the International Conference on Biometrics, Microelectronic Sensors, and Artificial Intelligence, Sanya, China, 25–27 March 2022; pp. 125–131. [Google Scholar]
- Wag, P.; Ma, Y.; Liang, F.; Zhang, Y.; Yu, X.; Li, Z.; Wang, J. Non-contact vital signs monitoring of dog and cat using a UWB radar. Animals 2020, 10, 205. [Google Scholar]
- Zhang, Y.; Jiao, T.; Jing, X.J.; Wang, H.; Yu, X.; Wang, J.Q. Current State and Progress of the Technology of Bioradar. Informatiz. Res. 2010, 36, 6–10. [Google Scholar]
- Zhang, Y.; Qi, F.; Lv, H.; Liang, F.; Wang, J. Bioradar Technology: Recent Research and Advancements. IEEE Microw. Mag. 2019, 20, 58–73. [Google Scholar] [CrossRef]
- Liu, X.Y.; Cui, H.R.; Liu, Z. Detection of human body signs based on Doppler radar sensor. Transducer Microsyst. Technol. 2020, 39, 137–139. [Google Scholar]
- Cui, C.; Zhao, Q. Design of Vital Signs Detection System Based on Micro-Doppler Radar. Control. Eng. China 2019, 26, 105–107. [Google Scholar]
- Shyu, K.K.; Chiu, L.J.; Lee, P.L.; Tung, T.H.; Yang, S.H. Detection of breathing and heart rates in UWB radar sensor data using FVPIEF-based two-layer EEMD. IEEE Sens. J. 2018, 19, 774–784. [Google Scholar] [CrossRef]
- Dai, S.; Zhu, F.; Xu, Y.Y.; Fang, G.Y. Vital Signal Detection Method Based on Principal Component Analysis and Empirical Mode Decomposition for Ultra Wideband Radar. Acta Electron. Sin. 2012, 40, 344–349. [Google Scholar]
- Zhou, J.H.; Wang, Y.C.; Tong, J.P.; Zhou, S.Y.; Wu, X.F. Ultra wide band radar gait recognition based on slow-time segmentation. J. Zhejiang Univ. (Eng. Sci.) 2020, 54, 283–290. [Google Scholar]
- Yang, Y.; Cao, J.; Liu, X.; Liu, X. Multi-breath: Separate respiration monitoring for multiple persons with UWB radar. In Proceedings of the 2019 IEEE 43rd Annual Computer Software and Applications Conference (COMPSAC), Milwaukee, WI, USA, 15–19 July 2019; Volume 1, pp. 840–849. [Google Scholar]
- Zhao, Y.; Qi, Q.; Cheng, H.; Sun, L.; Zhang, J. Research on preprocessing method of UWB radar life detection signal. In Proceedings of the International Conference on Biometrics, Microelectronic Sensors, and Artificial Intelligence (BMSAI), Sanya, China, 25–27 March 2022; pp. 132–138. [Google Scholar]
- Minhhuy, L. Heart rate extraction based on eigenvalues using UWB impulse radar remote sensing. Sens. Actuators A Phys. 2020, 303, 111689. [Google Scholar]
- Xu, Y.; Dai, S.; Wu, S.; Chen, J.; Fang, G. Vital sign detection method based on multiple higher order cumulant for ultrawideband radar. IEEE Trans. Geosci. Remote Sens. 2012, 50, 1254–1265. [Google Scholar] [CrossRef]
- Stevens, S.R.; Jackson, J.A. Emitter selection criteria for passive multistatic synthetic aperture radar imaging. IET Radar Sonar Navigat. 2014, 8, 1267–1279. [Google Scholar] [CrossRef]
- Yang, D.; Zhu, Z.; Liang, B. Vital Sign Signal Extraction Method Based on Permutation Entropy and EEMD Algorithm for Ultra-Wideband Radar. IEEE Access 2019, 7, 178879–178890. [Google Scholar] [CrossRef]
- Yang, G.C.; Yu, H.M. Vital sign detection of ultra-wideband radar based on N peaks capture. J. Electron. Meas. Instrum. 2020, 34, 204–210. [Google Scholar]
- Shikhsarmast, F.M.; Lyu, T.; Liang, X.; Zhang, H.; Gulliver, T.A. Random-Noise Denoising and Clutter Elimination of Human Respiration Movements Based on an Improved Time Window Selection Algorithm Using Wavelet Transform. Sensors 2018, 19, 95. [Google Scholar] [CrossRef] [Green Version]
- Zhao, G.; Liang, Q.; Durrani, T.S. An EMD based sense-through-foliage target detection UWB radar sensor networks. IEEE Access 2018, 6, 29254–29261. [Google Scholar] [CrossRef]
- Liang, X.L.; Zhang, H.; Ye, S.; Fang, G.; Gulliver, T.A. Improved denoising method for through-wall vital sign detection using UWB impulse radar. Digit. Signal Process. 2018, 74, 72–93. [Google Scholar] [CrossRef]
- Ren, L.Y.; Koo, Y.S.; Wang, H.F.; Wang, Y.Z.; Liu, Q.H.; Fathy, A.E. Noncontact multiple heartbeats detection and subject localization using UWB impulse doppler radar. IEEE Microw. Wirel. Compon. Lett. 2015, 25, 690–692. [Google Scholar] [CrossRef]
- Zhou, T.; Cai, G.; Lin, M.; Cai, G.; Song, Y.; Xu, Y.; Zhou, X. A Modified Two-Dimension EEMD Method for Breathing and Heart Rates Monitoring via Through-Wall IR-UWB Radar. In Proceedings of the 2021 15th International Symposium on Medical Information and Communication Technology (ISMICT), Xiamen, China, 14–16 April 2021; Volume 15, pp. 41–46. [Google Scholar]
- Liu, L.; Liu, Z.; Barrowes, B.E. Through-Wall Bio-Radiolocation with UWB Impulse Radar: Observation, Simulation and Signal Extraction. IEEE J. Sel. Top. Appl. Earth Obs. Remote Sens. 2011, 4, 791–798. [Google Scholar] [CrossRef]
- Lazaro, A.; Girbau, D.; Villarion, R. Techniques for clutter suppression in the presence of body movements during the detection of respiratory activity through UWB radars. Sensors 2014, 14, 2595–2618. [Google Scholar] [CrossRef] [PubMed]
- Wu, S.; Yao, S.; Liu, W.; Tan, K.; Xia, Z.; Meng, S.; Yin, H. Study on a Novel UWB Linear Array Human Respiration Model and Detection Method. IEEE J. Sel. Top. Appl. Earth Obs. Remote Sens 2016, 9, 125–140. [Google Scholar] [CrossRef]
- Zhang, S.Q.; Su, X.S.; Chen, R.F.; Liu, W.; Zuo, Y.G.; Zhang, Y. Short-term load forecasting based on the VMD and FABP. Chin. J. Sci. Instrum. 2018, 39, 67–73. [Google Scholar]
- Hu, X.; Jin, T. Short-range vital signs sensing based on EEMD and CWT using IR-UWB radar. Sensors 2016, 16, 2025. [Google Scholar] [CrossRef] [Green Version]
- Tian, S.H.; Kang, Z.H. Circuit breaker mechanical fault vibration analysis based on improved variational mode decomposition and SVM. J. Vib. Shock 2019, 38, 90–95. [Google Scholar]
- Ding, C.; Yan, J.; Zhang, L.; Zhao, H.; Hong, H.; Zhu, X. Noncontact multiple targets vital sign detection based on VMD algorithm. In Proceedings of the 2017 IEEE Radar Conference, Seattle, WA, USA, 8–12 May 2017; Volume 1, pp. 0727–0730. [Google Scholar]














| Parameter | Numerical Value |
|---|---|
| −10 dB cutoff frequency | 0.45 Ghz |
| −10 dB upper cutoff frequency | 3.55 Ghz |
| Output Power | −14 dBm |
| Fast time domain sampling frequency | 20 Hz |
| Slow time domain sampling frequency | 152.6 Hz |
| Fast time domain sample length | 512 |
| Pulse repetition frequency | 48 MHz |
| Equivalent Distance Resolution | 4 mm |
| Vivaldi antenna gain | 6 dBi |
| Group | Distance (m) | Measured Distance (m) | Distance Error (m) | Relative Error |
|---|---|---|---|---|
| A | 1 | 1.016 | 0.016 | 1.60% |
| B | 2 | 2.024 | 0.024 | 1.20% |
| C | 3 | 3.028 | 0.028 | 0.93% |
| D | 4 | 4.044 | 0.044 | 1.10% |
| E | 5 | 5.052 | 0.052 | 1.04% |
| Group | Measured Frequency (Hz) | Error (Hz) | Relative Error |
|---|---|---|---|
| A | 0.292 | 0.008 | 2.67% |
| B | 0.316 | 0.016 | 5.33% |
| C | 0.290 | 0.010 | 3.33% |
| D | 0.283 | 0.017 | 3.67% |
| E | 0.278 | 0.022 | 7.33% |
| Group | Distance (m) | Measured Distance (m) | Distance Error (m) | Relative Error |
|---|---|---|---|---|
| A | 1.0 | 0.980 | 0.020 | 2.00% |
| B | 2.0 | 1.968 | 0.032 | 1.60% |
| C | 3.0 | 2.960 | 0.040 | 1.33% |
| D | 4.0 | 3.944 | 0.056 | 1.40% |
| E | 5.0 | 4.936 | 0.064 | 1.28% |
| Group | Respiratory Rate (Hz) | Breathing Error (Hz) | Relative Breathing Error | Heartbeat Frequency (Hz) | Heartbeat Error (Hz) | Relative Error of Heartbeat |
|---|---|---|---|---|---|---|
| A | 0.268 | 0.001 | 0.37% | 1.121 | 0.012 | 1.06% |
| B | 0.265 | 0.003 | 1.12% | 1.133 | 0.000 | 0.00% |
| C | 0.255 | 0.012 | 4.49% | 1.027 | 0.106 | 9.36% |
| D | 0.275 | 0.008 | 3.00% | 1.166 | 0.033 | 2.90% |
| E | 0.282 | 0.015 | 5.62% | 1.044 | 0.089 | 7.86% |
Publisher’s Note: MDPI stays neutral with regard to jurisdictional claims in published maps and institutional affiliations. |
© 2022 by the authors. Licensee MDPI, Basel, Switzerland. This article is an open access article distributed under the terms and conditions of the Creative Commons Attribution (CC BY) license (https://creativecommons.org/licenses/by/4.0/).
Share and Cite
Qi, Q.; Zhao, Y.; Zhang, L.; Yang, Z.; Sun, L.; Jia, X. Research on Ultra-Wideband Radar Echo Signal Processing Method Based on P-Order Extraction and VMD. Sensors 2022, 22, 6726. https://doi.org/10.3390/s22186726
Qi Q, Zhao Y, Zhang L, Yang Z, Sun L, Jia X. Research on Ultra-Wideband Radar Echo Signal Processing Method Based on P-Order Extraction and VMD. Sensors. 2022; 22(18):6726. https://doi.org/10.3390/s22186726
Chicago/Turabian StyleQi, Qingjie, Youxin Zhao, Liang Zhang, Zhen Yang, Lifeng Sun, and Xinlei Jia. 2022. "Research on Ultra-Wideband Radar Echo Signal Processing Method Based on P-Order Extraction and VMD" Sensors 22, no. 18: 6726. https://doi.org/10.3390/s22186726
APA StyleQi, Q., Zhao, Y., Zhang, L., Yang, Z., Sun, L., & Jia, X. (2022). Research on Ultra-Wideband Radar Echo Signal Processing Method Based on P-Order Extraction and VMD. Sensors, 22(18), 6726. https://doi.org/10.3390/s22186726

