An Improved Convolutional Capsule Network for Compound Fault Diagnosis of RV Reducers
Abstract
:1. Introduction
- (1)
- This paper proposes a compound fault diagnosis method for RV reducers that is based on an improved convolutional capsule network. First, the single fault data of the RV reducer are used to train the feature extractor that is composed of a deep convolutional neural network. After training, the feature extractor is used to extract the features of the RV compound faults, and the decoupling classifier that is composed of a double stack capsule network is used to decouple and classify the compound fault features of the RV reducers to implement the learning and diagnosis of compound faults by single faults.
- (2)
- In this paper, the margin loss function is used as the cost loss function of the model to train the model, and the sum of the losses of each type of fault identification is used as the cost loss value. This ensures that the components of the feature set of the extracted fault classes are relatively independent and are not interfered with by other fault features so that the network has an independent fault feature extraction ability.
- (3)
- In this paper, a decoupling classifier that is based on a two-layer stack capsule network is designed, and the proposed features are classified and collected. The squashing function is selected as the normalized activation function of the feature vector, which ensures the independence of the various fault identification and enables the network to have the ability to output multiple tags.
- (4)
- The method in this paper can train the model only with the normal RV reducer and the single fault training dataset when the compound fault data are missing. It can still identify and classify the compound faults that are formed by the combination of single faults and output its single fault component.
2. Theoretical Background
2.1. One-Dimensional Convolutional Neural Network
2.1.1. Feature Extraction
2.1.2. Feature Classification
2.1.3. Label Output
2.1.4. Model Training
2.2. Capsule Network and Dynamic Routing Algorithm
3. The Proposed Fault Diagnosis Method
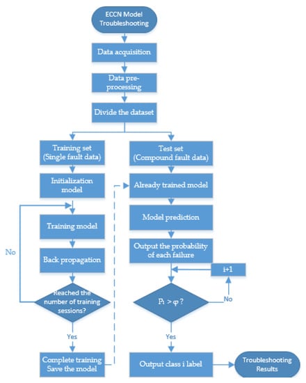
3.1. Model Structure
3.2. Model Training
3.3. Fault Diagnosis Process
4. Experimental Verification
4.1. Experimental Apparatus and Data Description
4.2. ECCN Model Parameters
- (1)
- The first step of feature extraction: The design of a dimensional convolutional neural network is to learn and extract the features with depth discrimination and sensitivity from the original vibration signal. In this experiment, two convolution pooling layers are designed. Convolution layer 1 uses the 150 × 1 wide convolution kernel to extract the feature of the signal to reduce the influence of noise [30]. Convolution layer 2 uses a large number of 8 × 1 narrow convolutions to mine the underlying features to extract the deep features of the signal. At the same time, to reduce the training parameters of the model and improve the training speed, a pooling layer is added after each convolution layer for feature reduction;
- (2)
- The second step is feature classification: The capsule networks with sizes of 8 × 12 and 3 × 16 are stacked to form a decoupling classifier to classify and collect the feature vectors that are extracted by the feature extractor;
- (3)
- The third step is label output: the output layer solves the L2 norm of the output feature vector to obtain the probability of various faults;
- (4)
- The fourth step is model training: the margin loss function is used as the cost loss function to train the model. The maximum number of training iterations is 20, and the batch size is 64. The Adam optimizer is used to train the model.
4.3. Experimental Results and Analysis
- (1)
- On the feature normalization and label output, the traditional CNN selects the softmax function (Formula (5)) to normalize the output features, resulting in the probability sum of all the fault categories being 1. The occurrence of the solar and planetary gear faults is forced to be regarded as a mutually exclusive event, and the fault features cannot be output independently.
- (2)
- In addition, in terms of label output, the traditional CNN uses the argmax function (Formula (6)) to index the maximum value of the output feature, so that the network can only output the fault feature with the strongest feature. Therefore, as shown in Figure 4 and Figure 13a, the CNN classifier can only output a single fault label with the largest probability in the compound fault sample, and a fault label with a weak fault will not be able to output. The proposed ECCN uses the squashing activation function (Formula (11)) to independently normalize the fault characteristics and uses the L2 norm to independently output the occurrence probability of each fault, ensuring the independence of each fault identification. Therefore, the ECCN can independently identify and output the fault characteristics of planetary wheel wear and solar wheel wear in compound faults and implement the multi-label output of compound faults, as shown in Figure 13b.
- (3)
- In terms of the training loss function, the traditional CNN uses the binary classification cross entropy-loss function (Formula (7)) to train the model. When a certain type of fault exists, the loss value of other types of faults is zero, resulting in a strong mutual exclusion of the extracted features of the trained model. ECCN uses the margin loss function (Formula (14)) to train each fault class, which ensures that the fault features that are extracted from the various faults are relatively independent and avoids the problem of being unable to identify compound fault information.
4.4. Added Experiments
5. Conclusions
Author Contributions
Funding
Institutional Review Board Statement
Informed Consent Statement
Data Availability Statement
Conflicts of Interest
Nomenclature
| Symbol | Symbol Name | Meaning/Definition |
| Eigenvalue | The j-th eigenvalue of the l-th convolution layer | |
| Weights | The likelihood that feature belongs to feature | |
| Biases | The magnitude of the bias measures how easy it is for the feature to generate positive/negative excitation | |
| * | convolution | Product of eigenvalue and weight |
| Output features | Pooled output features | |
| pooled window | Pooled window size | |
| Fully connected layer eigenvalues | The j-th eigenvalue of the output of the fully connected layer. | |
| Softmax normalized features | is the feature of after softmax normalization. | |
| number | number of output features | |
| Feature vector | Input feature vector. | |
| Prediction vector | The feature vector is multiplied by the weight to get | |
| Coupling coefficients | The relationship between the input feature vector and the predicted feature vector. | |
| Vector number | Number of predicted feature vectors | |
| Output vector | Coupling of underlying eigenvectors | |
| Normalized eigenvectors | Eigenvector after squash normalization | |
| Predicted probability | The modulo length of the vector |
References
- Ding-Yi, Z.; Peng, W.; Yan-Li, Q.; Lin-Shen, F. Research on Intelligent Manufacturing System of Sustainable Development. In Proceedings of the 2nd World Conference on Mechanical Engineering and Intelligent Manufacturing (Wcmeim 2019), Shanghai, China, 22–24 November 2019; pp. 657–660. [Google Scholar] [CrossRef]
- Peng, P.; Wang, J. NOSCNN: A robust method for fault diagnosis of RV reducer. Measurement 2019, 138, 652–658. [Google Scholar] [CrossRef]
- Xu, L.X.; Chen, B.K.; Li, C.Y. Dynamic modelling and contact analysis of bearing-cycloid-pinwheel transmission mechanisms used in joint rotate vector reducers. Mech. Mach. Theory 2019, 137, 432–458. [Google Scholar] [CrossRef]
- Chen, J.; Zi, Y.; He, Z.; Yuan, J. Compound faults detection of rotating machinery using improved adaptive redundant lifting multiwavelet. Mech. Syst. Signal Process. 2012, 38, 36–54. [Google Scholar] [CrossRef]
- Wei, L.-H.; Yao, C.-J.; Wang, H.-L. Research on Reliability Allocation Method of RV Reducer System. IOP Conf. Ser. Earth Environ. Sci. 2019, 237, 052046. [Google Scholar] [CrossRef]
- Qian, H.-M.; Li, Y.-F.; Huang, H.-Z. Time-variant reliability analysis for industrial robot RV reducer under multiple failure modes using Kriging model. Reliab. Eng. Syst. Saf. 2020, 199, 106936. [Google Scholar] [CrossRef]
- Lyu, X.; Hu, Z.; Zhou, H.; Wang, Q. Application of improved MCKD method based on QGA in planetary gear compound fault diagnosis. Measurement 2019, 139, 236–248. [Google Scholar] [CrossRef]
- Huang, R.; Liao, Y.; Zhang, S.; Li, W. Deep Decoupling Convolutional Neural Network for Intelligent Compound Fault Diagnosis. IEEE Access 2018, 7, 1848–1858. [Google Scholar] [CrossRef]
- Lin, K.-S.; Chan, K.-Y.; Lee, J.-J. Kinematic error analysis and tolerance allocation of cycloidal gear reducers. Mech. Mach. Theory 2018, 124, 73–91. [Google Scholar] [CrossRef]
- Raouf, I.; Lee, H.; Kim, H.S. Mechanical fault detection based on machine learning for robotic RV reducer using electrical current signature analysis: A data-driven approach. J. Comput. Des. Eng. 2022, 9, 417–433. [Google Scholar] [CrossRef]
- Peng, P.; Wang, J. Wear particle classification considering particle overlapping. Wear 2019, 422–423, 119–127. [Google Scholar] [CrossRef]
- An, H.; Liang, W.; Zhang, Y.; Li, Y.; Liang, Y.; Tan, J. Rotate Vector Reducer Crankshaft Fault Diagnosis Using Acoustic Emission Techniques. Int. Conf. Enterp. Syst. 2017, 294–298. [Google Scholar] [CrossRef]
- Yang, J.; Liu, C.; Xu, Q.; Tai, J. Acoustic Emission Signal Fault Diagnosis Based on Compressed Sensing for RV Reducer. Sensors 2022, 22, 2641. [Google Scholar] [CrossRef] [PubMed]
- Nguyen, C.D.; Kim, C.H.; Kim, J.-M. Gearbox Fault Identification Model Using an Adaptive Noise Canceling Technique, Heterogeneous Feature Extraction, and Distance Ratio Principal Component Analysis. Sensors 2022, 22, 4091. [Google Scholar] [CrossRef]
- Wu, H.; Ma, X.; Wen, C. Multilevel Fine Fault Diagnosis Method for Motors Based on Feature Extraction of Fractional Fourier Transform. Sensors 2022, 22, 1310. [Google Scholar] [CrossRef] [PubMed]
- Jian, X.; Li, W.; Guo, X.; Wang, R. Fault Diagnosis of Motor Bearings Based on a One-Dimensional Fusion Neural Network. Sensors 2019, 19, 122. [Google Scholar] [CrossRef] [PubMed]
- Kolar, D.; Lisjak, D.; Pająk, M.; Gudlin, M. Intelligent Fault Diagnosis of Rotary Machinery by Convolutional Neural Network with Automatic Hyper-Parameters Tuning Using Bayesian Optimization. Sensors 2021, 21, 2411. [Google Scholar] [CrossRef]
- Krizhevsky, A.; Sutskever, I.; Hinton, G.E. Imagenet classification with deep convolutional neural networks. NIPS 2012, 60, 84–90. [Google Scholar] [CrossRef]
- Alikaniotis, D.; Yannakoudakis, H.; Rei, M. Automatic Text Scoring Using Neural Networks. In Proceedings of the 54th Annual Meeting of the Association for Computational Linguistics, Berlin, Germany, 7–12 August 2016; Volume 1, pp. 715–725. [Google Scholar]
- Byun, S.W.; Shin, B.R.; Lee, S.P.; Han, H.S. Emotion recognition from speech using deep recurrent neural networks with acoustic features. Basic Clin. Pharmacol. 2018, 123, 43–44. [Google Scholar]
- Yang, S.; Luo, X.; Li, C. Fault Diagnosis of Rotation Vector Reducer for Industrial Robot Based on a Convolutional Neural Network. Stroj. Vestn./J. Mech. Eng. 2021, 67, 489–500. [Google Scholar] [CrossRef]
- Chen, L.; Hu, H.; Zhang, Z.; Wang, X. Application of Nonlinear Output Frequency Response Functions and Deep Learning to RV Reducer Fault Diagnosis. IEEE Trans. Instrum. Meas. 2020, 70, 1–14. [Google Scholar] [CrossRef]
- Yuan, X.; Zhu, Y.-S.; Zhang, Y.-Y. Multi-body vibration modelling of ball bearing–rotor system considering single and compound multi-defects. Proc. Inst. Mech. Eng. Part K J. Multi-Body Dyn. 2014, 228, 199–212. [Google Scholar] [CrossRef]
- Sahu, S.K.; Kumar, P.; Singh, A.P. Dynamic Routing Using Inter Capsule Routing Protocol between Capsules. Uksim Int. Conf. Comp. 2018, 1–5. [Google Scholar] [CrossRef]
- Wu, C.; Jiang, P.; Ding, C.; Feng, F.; Chen, T. Intelligent fault diagnosis of rotating machinery based on one-dimensional convolutional neural network. Comput. Ind. 2019, 108, 53–61. [Google Scholar] [CrossRef]
- Zhang, Y.; Hua, Q.; Xu, D.; Li, H.; Bu, Y.; Zhao, P. A Complex-Valued CNN for Different Activation Functions in Polarsar Image Classification. Int. Geosci. Remote Sens. 2019, 10023–10026. [Google Scholar] [CrossRef]
- Duan, K.; Keerthi, S.S.; Chu, W.; Shevade, S.K.; Poo, A.N. Multi-category Classification by Soft-Max Combination of Binary Classifiers. Lect Notes Comput. Sci. 2003, 125–134. [Google Scholar] [CrossRef]
- Schulz, H.; Cho, K.; Raiko, T.; Behnke, S. Two-layer contractive encodings for learning stable nonlinear features. Neural Netw. 2015, 64, 4–11. [Google Scholar] [CrossRef]
- Gao, R.; Yang, F.; Yang, W.; Liao, Q. Margin Loss: Making Faces More Separable. IEEE Signal Process. Lett. 2018, 25, 308–312. [Google Scholar] [CrossRef]
- Yang, J.; Gao, T.; Jiang, S.; Li, S.; Tang, Q. Fault Diagnosis of Rotating Machinery Based on One-Dimensional Deep Residual Shrinkage Network with a Wide Convolution Layer. Shock Vib. 2020, 2020, 1–12. [Google Scholar] [CrossRef]
- Huang, R.; Li, J.; Li, W.; Cui, L. Deep Ensemble Capsule Network for Intelligent Compound Fault Diagnosis Using Multisensory Data. IEEE Trans. Instrum. Meas. 2019, 69, 2304–2314. [Google Scholar] [CrossRef]
- Wang, B.; Lei, Y.G.; Li, N.P.; Li, N.B. A Hybrid Prognostics Approach for Estimating Remaining Useful Life of Rolling Element Bearings. IEEE T Reliab. 2020, 69, 401–412. [Google Scholar] [CrossRef]
















| Data | Health Conditions | |||
|---|---|---|---|---|
| Normal | Multitooth Wear of Planetary Gear | Multitooth Wear of Sun Gear | Compound Fault | |
| train | 1000 | 1000 | 1000 | — |
| test | 1000 | 1000 | 1000 | 1000 |
| label | 1 | 2 | 3 | 2&3 |
| Type | Activation Function | Parameters Name | Parameters | Output Size |
|---|---|---|---|---|
| input layer | / | / | / | (32,768, 1) |
| convolution layer | leakyReLU | Kernels | 150 × 32 × 2 | (16,310, 32, 1) |
| pooling layer | / | Pooling size | 2 | (8155, 32, 1) |
| convolution layer | leakyReLU | Kernels | 8 × 128 × 2 | (4078, 128, 1) |
| pooling layer | / | Pooling size | 2 | (2039, 128, 1) |
| precapsule layer | squash | Vectors | 8 × 12 | (12, 8) |
| digital capsule layer | squash | Vectors | 3 × 16 | (3, 16) |
| output layer | / | 3 | (3, 1) |
| Normal | Multitooth Wear of Planetary Gear | Multitooth Wear of Sun Gear | Compound Fault | Average Accurate Rate | |
|---|---|---|---|---|---|
| CNN | 100% | 92% | 89% | — | 70.25% |
| DECN | 94% | 78% | 40% | 74% | 71.50% |
| DDCN | 100% | 86% | 93% | 92% | 92.75% |
| ECCN | 100% | 99% | 98% | 97% | 98.50% |
| Data | Health Conditions | |||
|---|---|---|---|---|
| Normal | Outer Race FAULT | Inner Ring Fault | Compound Fault of Inner and Outer Ring | |
| train | 200 | 200 | 200 | — |
| test | 200 | 200 | 200 | 200 |
| label | 1 | 2 | 3 | 2&3 |
| Normal | Outer Race Fault | Inner Ring Fault | Compound Fault of Inner and Outer Ring | Average Accurate Rate | |
|---|---|---|---|---|---|
| CNN | 100% | 100% | 100% | 0% | 75% |
| DECN | 59% | 33.85% | 32.7% | 34.85% | 40.1% |
| DDCN | 0% | 70.4% | 53.6% | 69.5% | 48.38% |
| ECCN | 100% | 100% | 100% | 91.35% | 97.84% |
Publisher’s Note: MDPI stays neutral with regard to jurisdictional claims in published maps and institutional affiliations. |
© 2022 by the authors. Licensee MDPI, Basel, Switzerland. This article is an open access article distributed under the terms and conditions of the Creative Commons Attribution (CC BY) license (https://creativecommons.org/licenses/by/4.0/).
Share and Cite
Xu, Q.; Liu, C.; Yang, E.; Wang, M. An Improved Convolutional Capsule Network for Compound Fault Diagnosis of RV Reducers. Sensors 2022, 22, 6442. https://doi.org/10.3390/s22176442
Xu Q, Liu C, Yang E, Wang M. An Improved Convolutional Capsule Network for Compound Fault Diagnosis of RV Reducers. Sensors. 2022; 22(17):6442. https://doi.org/10.3390/s22176442
Chicago/Turabian StyleXu, Qitong, Chang Liu, Enshan Yang, and Mengdi Wang. 2022. "An Improved Convolutional Capsule Network for Compound Fault Diagnosis of RV Reducers" Sensors 22, no. 17: 6442. https://doi.org/10.3390/s22176442
APA StyleXu, Q., Liu, C., Yang, E., & Wang, M. (2022). An Improved Convolutional Capsule Network for Compound Fault Diagnosis of RV Reducers. Sensors, 22(17), 6442. https://doi.org/10.3390/s22176442

