Design of Gas Monitoring Terminal Based on Quadrotor UAV
Abstract
:1. Introduction
2. Materials and Methods
2.1. Hardware Solution Design
2.1.1. Sensor Selection
- (i).
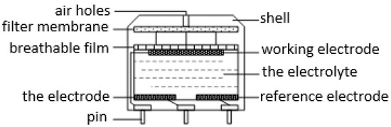
- Electrochemical gas sensors
- (ii).
- Particulate sensor
- (iii).
- CO2 sensor
- (iv).
- Temperature and humidity sensor
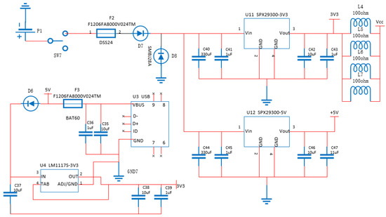
2.1.2. Hardware Circuit Design
2.2. Design and Simulation Analysis of Pump Suction Series Cavity
- (i).
- Fluid model selection
- (ii).
- Cavity meshing
- (iii).
- Setting of boundary conditions
- (iv).
- Solving method
2.3. Sensor Calibration and Compensation Method
2.4. Software Solution Design
3. Results
3.1. Experimental Verification and Analysis of CFD Simulation
3.2. Sensor Calibration Experiment
3.3. Design of Segmented Temperature Compensation Method
4. Discussion
5. Conclusions
Author Contributions
Funding
Institutional Review Board Statement
Informed Consent Statement
Data Availability Statement
Acknowledgments
Conflicts of Interest
References
- Laiou, A.; Malliou, C.M.; Lenas, S.-A.; Tsaoussidis, V. Autonomous fault detection and diagnosis in wireless sensor networks using decision trees. J. Commun. 2019, 14, 544–552. [Google Scholar] [CrossRef]
- Tanona, M.; Czarnota, P. Index of atmospheric purity reflects the ecological conditions better than the environmental pollution in the Carpathian forests. J. Mt. Sci. 2020, 17, 104–119. [Google Scholar] [CrossRef]
- Boogaard, H.; Walker, K.; Cohen, A.J. Air pollution: The emergence of a major global health risk factor. Int. Health 2019, 11, 417–421. [Google Scholar] [CrossRef] [PubMed]
- Fu, G.; Zhao, Z.; Hao, C.; Wu, Q. The Accident Path of Coal Mine Gas Explosion Based on 24Model: A Case Study of the Ruizhiyuan Gas Explosion Accident. Processes 2019, 7, 73. [Google Scholar] [CrossRef] [Green Version]
- Papapostolou, V.; Zhang, H.; Feenstra, B.J.; Polidori, A. Development of an environmental chamber for evaluating the performance of low-cost air quality sensors under controlled conditions. Atmos. Environ. 2017, 171, 82–90. [Google Scholar] [CrossRef]
- Zhang, Y.; Lv, X.J.; Li, Z.H.; Yang, Z.; Chen, K. Repetitive motion planning of PA10 robot arm subject to joint physical limits and using LVI-based primal-dual neural network. Mechatronics 2008, 18, 475–485. [Google Scholar] [CrossRef]
- Madhava, K.K.; Alami, R.; Simeon, T. Safe proactive plans and their execution. Robot. Auton. Syst. 2006, 54, 244–255. [Google Scholar] [CrossRef] [Green Version]
- Farzanehkaloorazi, M.H.; Masouleh, M.T.; Caro, S. Collision-free workspace of parallel mechanisms 478 based on an interval analysis approach. Robotica 2018, 38, 1747–1760. [Google Scholar]
- Domínguez, R.; Somonte, M.D. Design in robotics based in the voice of the customer of household robots. Robot. Auton. Syst. 2016, 79, 99–107. [Google Scholar]
- Singh, A.K.; Krishna, K.M. Feasible acceleration count: A novel dynamic stability metric and its use in incremental motion planning on uneven terrain. Robot. Auton. Syst. 2016, 79, 156–171. [Google Scholar] [CrossRef]
- Hieu, T.D.; Dung, L.T.; Kim, B.S. Stability-aware geographic routing in energy harvesting wireless sensor networks. Sensors 2016, 16, 696. [Google Scholar] [CrossRef] [PubMed] [Green Version]
- Kuncoro, C.B.D.; Luo, W.J.; Selamet, M.R.; Mulyati, N.S.; Andi, S.K.; Kuan, Y.D. Automatic Wireless Ambient Air and Weather Condition Monitoring System for Outdoor Environment Monitoring Applications. Sens. Mater. 2020, 32, 337–356. [Google Scholar] [CrossRef]
- Feng, Z.Q. Optimization and Simulation of Atmospheric Environment Monitoring System Based on Wireless Sensor. J. Sens. 2021, 2021, 7714355. [Google Scholar] [CrossRef]
- Li, B. Optimization of multi-intelligent robot control systembased on wireless communication network. Wirel. Commun. Mob. Comput. 2021, 15, 10. [Google Scholar]
- Capezzuto, L.; Abbamonte, L.; De Vito, S.; Massera, E.; Formisano, F.; Fattoruso, G.; Di Francia, G.; Buonanno, A. A maker friendly mobile and social sensing approach to urban air quality monitoring. In Proceedings of the SENSORS, Valencia, Spain, 2–5 November 2014; Volume 2, pp. 12–16. [Google Scholar]
- Popoola, O.A.; Carruthers, D.; Lad, C.; Bright, V.B.; Mead, M.I.; Stettler, M.E.; Saffell, J.R.; Jones, R.L. Use of networks of low cost air quality sensors to quantify air quality in urban settings. Atmos. Environ. 2018, 194, 58–70. [Google Scholar] [CrossRef]
- Zhang, R.S.; Zhan, J.Y.; Yu, H.C. Review of modeling and control in UAV autonomous maneuvering flight. In Proceedings of the 2018 IEEE International Conference on Mechatronics and Automation (ICMA), Changchun, China, 4–7 August 2018. [Google Scholar]
- Marin, J.; Parra, L.; Rocher, J.; Sendra, S.; Lloret, J.; Mauri, P.V.; Masaguer, A. Urban Lawn Monitoring in Smart City Environments. J. Sens. 2018, 2018, 8743179. [Google Scholar] [CrossRef] [Green Version]
- Shakhatreh, H.; Sawalmeh, A.H.; Al-Fuqaha, A.; Dou, Z.; Almaita, E.; Khalil, I.; Guizani, M. Unmanned aerial vehicles (UAVs): Asurvey on civil applications and key research challenges. IEEE Access 2019, 7, 48572–48634. [Google Scholar] [CrossRef]
- Lo, L.-Y.; Yiu, C.H.; Tang, Y.; Yang, A.-S.; Li, B.; Wen, C.-Y. Dynamic Object Tracking on Autonomous UAV System for Surveillance Applications. Sensors 2021, 21, 7888. [Google Scholar] [CrossRef]
- Pretto, A.; Aravecchia, S.; Burgard, W.; Chebrolu, N.; Dornhege, C.; Falck, T.; Nieto, J. Building an aerial-ground robotics system for precision farming: An adaptable solution. IEEE Robot. Autom. Mag. 2021, 28, 29–49. [Google Scholar] [CrossRef]
- Hu, Z.; Bai, Z.; Yang, Y.; Zheng, Z.; Bian, K.; Song, L. UAV Aided Aerial-Ground IoT for Air Quality Sensing in Smart City: Architecture, Technologies, and Implementation. IEEE Netw. 2019, 33, 14–22. [Google Scholar] [CrossRef] [Green Version]
- Lambey, V.; Prasad, A.D. A Review on Air Quality Measurement Using an Unmanned Aerial Vehicle. Water Air Soil Pollut. 2021, 232, 109. [Google Scholar] [CrossRef]
- Robinson, J.A.; Kocman, D.; Horvat, M.; Bartonova, A. End-user feedback on a low-cost portable air quality sensor system—Are we there yet? Sensors 2018, 18, 3768. [Google Scholar] [CrossRef] [PubMed] [Green Version]
- Gäbel, P.; Koller, C.; Hertig, E. Development of Air Quality Boxes Based on Low-Cost Sensor Technology for Ambient Air Quality Monitoring. Sensors 2022, 22, 3830. [Google Scholar] [CrossRef] [PubMed]
- Lai, W.-I.; Chen, Y.-Y.; Sun, J.-H. Ensemble Machine Learning Model for Accurate Air Pollution Detection Using Commercial Gas Sensors. Sensors 2022, 22, 4393. [Google Scholar] [CrossRef] [PubMed]
- Gómez-Suárez, J.; Arroyo, P.; Alfonso, R.; Suárez, J.I.; Pinilla-Gil, E.; Lozano, J. A Novel Bike-Mounted Sensing Device with Cloud Connectivity for Dynamic Air-Quality Monitoring by Urban Cyclists. Sensors 2022, 22, 1272. [Google Scholar] [CrossRef]
- Pang, X.; Chen, L.; Shi, K.; Wu, F.; Chen, J.; Fang, S.; Xu, M. A lightweight low-cost and multipollutant sensor package for aerial observations of air pollutants in atmospheric boundary layer. Sci. Total Environ. 2021, 764, 142828. [Google Scholar] [CrossRef]
- Ouyang, B. First-Principles Algorithm for Air Quality Electrochemical Gas Sensors. ACS Sens. 2020, 5, 2742–2746. [Google Scholar] [CrossRef]
- Chen, K.; Zhang, X.; Zhao, Z.; Wei, J.; Zhu, X.; Shi, Y. Big bore and extremely fexible mid-infrared hollow waveguide for gas absorption module. Sens. Actuators A Phys. 2019, 285, 45–49. [Google Scholar] [CrossRef]
- Chen, C.; Dang, J.M.; Huang, J.Q. DFB laser temperature control system with high stability and strong robustness. J. Jilin Univ. Eng. Technol. Ed. 2013, 43, 1004–1010. [Google Scholar]
- Dinh, T.V.; Lee, J.Y.; Ahn, J.W.; Kim, J.C. Development of a Wide-Range Non-Dispersive Infrared Analyzer for the Continuous Measurement of CO2 in Indoor Environments. Atmosphere 2020, 11, 1024. [Google Scholar] [CrossRef]
- Zhou, L.; He, Y.; Zhang, Q.; Zhang, L. Carbon Dioxide Sensor Module Based on NDIR Technology. Micromachines 2021, 12, 845. [Google Scholar] [CrossRef] [PubMed]
- Huang, Y.; Doh, I.J.; Bae, E. Design and Validation of a Portable Machine Learning-Based Electronic Nose. Sensors 2021, 21, 3923. [Google Scholar] [CrossRef] [PubMed]
- Yao, L.; Wang, Q.; Yang, J.; Zhang, Y.; Zhu, Y.; Cao, W.; Ni, J. UAV-Borne Dual-Band Sensor Method for Monitoring Physiological Crop Status. Sensors 2019, 19, 816. [Google Scholar] [CrossRef] [Green Version]
- Laref, R.; Losson, E.; Sava, A.; Siadat, M. Empiric Unsupervised Drifts Correction Method of Electrochemical Sensors for in Field Nitrogen Dioxide Monitoring. Sensors 2021, 21, 3581. [Google Scholar] [CrossRef] [PubMed]
- Shamsuzzaman, M.; Shamsuzzoha, A.; Maged, A.; Haridy, S.; Bashir, H.; Karim, A. Effective monitoring of carbon emissions from industrial sector using statistical process control. Appl. Energy 2021, 300, 117352. [Google Scholar] [CrossRef]
- Schmuker, M.; Bahr, V.; Huerta, R. Exploiting plume structure to decode gas source distance using metal-oxide gas sensors. Sens. Actuators B-Chem. 2016, 235, 636–646. [Google Scholar] [CrossRef] [Green Version]























| Sensitive Gas | Model | Range | Resolution | Sensitivity | Bias | Response Time |
|---|---|---|---|---|---|---|
| CO | 4CO-500 | 0–500 ppm | 1 ppm | 70 ± 15 nA/ppm | 0 mV | ≤30 s |
| SO2 | 4SO2-20 | 0–20 ppm | 0.1 ppm | 500 ± 100 nA/ppm | 0 mV | ≤45 s |
| NO2 | 4NO2-20 | 0–20 ppm | 0.1 ppm | 600 ± 150 nA/ppm | 0 mV | ≤30 s |
| O3 | 4O3-10 | 0–10 ppm | 0.05 ppm | 850 ± 250 nA/ppm | 0 mV | ≤45 s |
| Parameter Description | HPM 115S0-XXX | HPM 115S0-XXX |
|---|---|---|
| manufacturers | Honeywell | ENVIRONMENTAL MONITORING |
| supply voltage | 5VDC | 5VDC |
| PM2.5 effective range | 0~1000 µg/m3 | N/A |
| PM10 effective range | 0~1000 µg/m3 | 0~1000 µg/m3 |
| response time | 6 s | 15 s |
| resolution | 15 µg/m3 | 15 µg/m3 |
| Parameter Description | S8-0053 | T6615-5KF | SCD30 | DS-CO2-20 |
|---|---|---|---|---|
| manufacturers | Sense Air | Telaire | Sensirion | Panteng Technology |
| monitoring scope | 400~2000 ppm | 0~5000 ppm | 400~10,000 ppm | 400~3000 ppm |
| monitoring accuracy | ±40 ppm | ±75 ppm | ±30 ppm | ±50 ppm |
| response time | 2 s | 4 s | 2 s | 3 s |
| detection method | diffusion | inhalation | diffusion | diffusion |
| Cavity Type | Cover Cavity | Cap Cavity |
|---|---|---|
| boundary structure | simple, few details | The entrance and exit structure is complex |
| calculation area | larger | less |
| meshing | coarse mesh | Refine the mesh |
| grid number | 20,146 | 58,909 |
| Parameter | CO | SO2 | NO2 | O3 |
|---|---|---|---|---|
| 0.809047 | 0.129048 | 0.426190 | 0.119048 | |
| −0.015428 | −0.004571 | 0.034286 | 0.076571 | |
| −0.002133 | −0.002667 | 0.002667 | 0.004267 | |
| 88.667142 | 100.967143 | 92.478571 | 100.817143 | |
| 1.294312 | 0.525344 | 0.082011 | −0.085079 | |
| −0.026984 | −0.020508 | 0.020635 | 0.004381 | |
| −0.000740 | −0.000830 | −0.000296 | −0.000178 | |
| 88.166667 | 100.466667 | 93.166667 | 100.9 | |
| −14.503306 | −4.650317 | −5.401587 | −0.4 | |
| 0.640634 | 0.185524 | 0.253333 | 0 | |
| −0.008740 | −0.002311 | −0.003556 | 0 | |
| 203.32412 | 137.411905 | 135.023809 | 0 | |
| 17.522486 | 15.297619 | 3.047884 | −5.246825 | |
| −0.448413 | −0.354286 | −0.007460 | 0.116905 | |
| −0.003704 | 0.002667 | 0.000593 | −0.000089 | |
| 114.186507 | −111.571429 | 64.873016 | 171.333 |
Publisher’s Note: MDPI stays neutral with regard to jurisdictional claims in published maps and institutional affiliations. |
© 2022 by the authors. Licensee MDPI, Basel, Switzerland. This article is an open access article distributed under the terms and conditions of the Creative Commons Attribution (CC BY) license (https://creativecommons.org/licenses/by/4.0/).
Share and Cite
Liu, Y.; Chen, L.; Fan, S.; Zhang, Y. Design of Gas Monitoring Terminal Based on Quadrotor UAV. Sensors 2022, 22, 5350. https://doi.org/10.3390/s22145350
Liu Y, Chen L, Fan S, Zhang Y. Design of Gas Monitoring Terminal Based on Quadrotor UAV. Sensors. 2022; 22(14):5350. https://doi.org/10.3390/s22145350
Chicago/Turabian StyleLiu, Yang, Lei Chen, Shurui Fan, and Yan Zhang. 2022. "Design of Gas Monitoring Terminal Based on Quadrotor UAV" Sensors 22, no. 14: 5350. https://doi.org/10.3390/s22145350
APA StyleLiu, Y., Chen, L., Fan, S., & Zhang, Y. (2022). Design of Gas Monitoring Terminal Based on Quadrotor UAV. Sensors, 22(14), 5350. https://doi.org/10.3390/s22145350

