A Kinematic Information Acquisition Model That Uses Digital Signals from an Inertial and Magnetic Motion Capture System
Abstract
1. Introduction
2. Materials and Methods
2.1. Description of the Imocap-GIS Inertial and Magnetic System
2.2. Signal Transformation Model
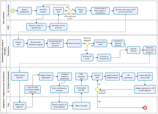
2.2.1. Stage 1. Data Collection and Transmission Using the Imocap-GIS Motion Capture System
- Data collection and filtering
- Data transmission from Imocap-GIS to an external device
2.2.2. Stage 2. Message Routing on External Device
- Access point (AP) mode: this mode is enabled when Imocap-GIS does not detect a network. In this case, the system behaves as an access point, creating a new WiFi network on the least busy channel found within the 2.4 GHz frequency.
- Station (STA) mode: in this mode, Imocap-GIS works as a station, i.e., the system is connected to an existing access point (a router, for example), where the transmission frequency is given by the already established WiFi network.
2.2.3. Stage 3. Kinematic Parameter Determination
- Step 1: Initial system setup
- Step 2: Determination of initial orientation and reference parameters
- Step 3: Orientation estimation during movement
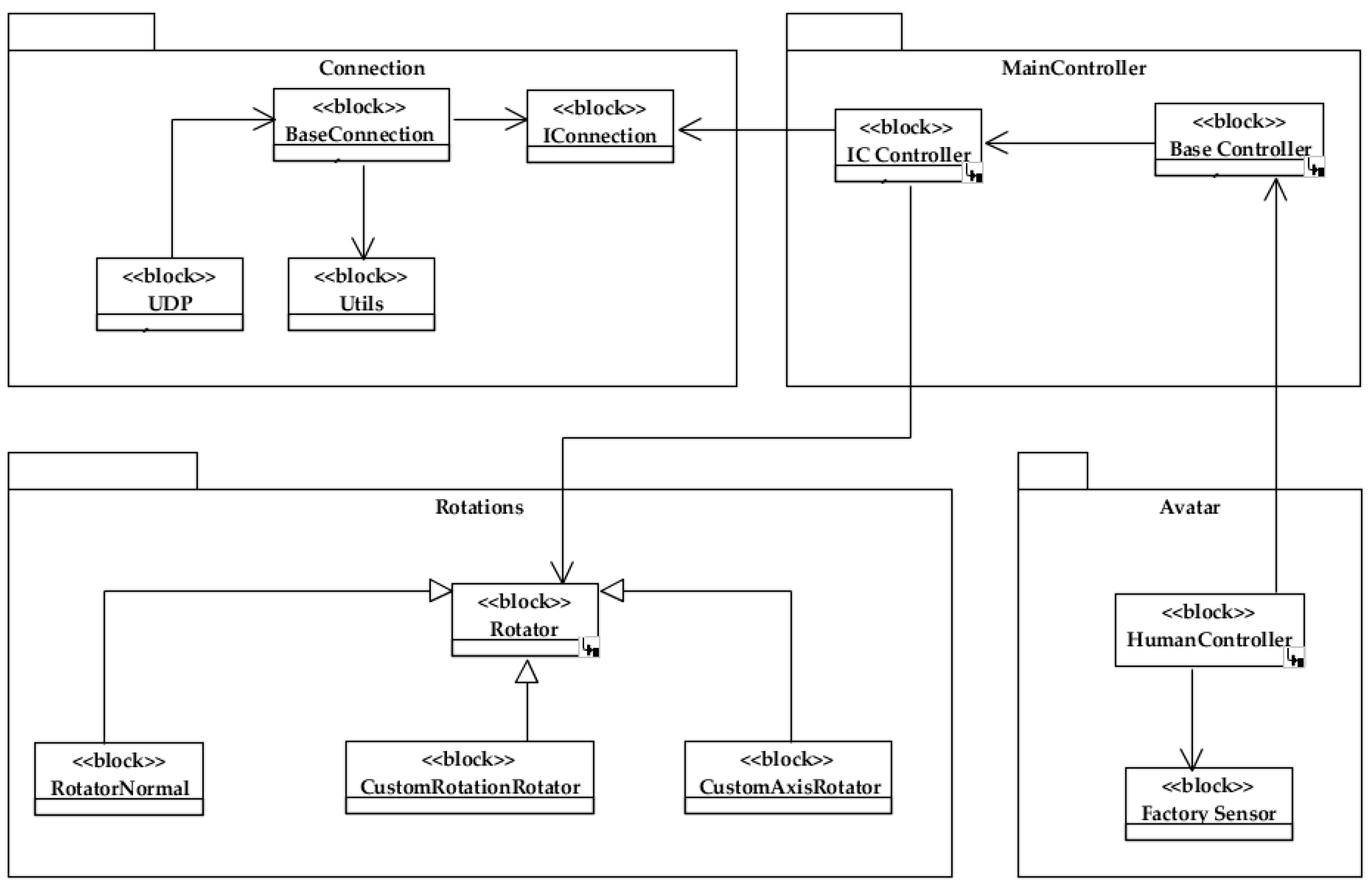
2.2.4. Stage 4. Sensor Assignment and Rotation Settings According to the Analytical Units of Movement
2.2.5. Stage 5. Model Implementation in a Virtual Environment and Visualization of Kinematic Information
- Step 1: Assignment of each sensor to a virtual body segment and physical sensor location on the test subject.
- Step 2: Data reception and motion simulation
2.3. Validation of the Signal Transformation Model
- Motion selection: Table 4 shows the protocol for the execution of elbow flexion-extension and forearm pronation-supination movements applied in the experiment, considering the suggestions of professionals in motor recovery therapy.
- Configuration and calibration of the optical motion capture system (OptiTrack/Motive): calibration was carried out in such a way that the cameras detected the reflective markers properly.
- Initialization of the virtual environment and configuration of the inertial and magnetic motion capture system (Imocap-GIS): the virtual environment was initialized to assign the sensors to the body segments (icon A in Figure 6) and based on this assignment, the possible rotations and form of information representation were configured (icon B in Figure 6). It was also possible to define the sampling rate for the session: 30, 60, or 120 samples per second (default 60 Hz, see the upper-left corner of Figure 6).
- Location of the markers and sensors on the body segments: for the optical system, the markers were fixed on the two body segments (rigid body): 3 markers on the arm and 3 markers on the forearm. In the case of the inertial and magnetic system, using elastic bands fixed with hook-and-loop tape, the arm and forearm sensors were placed (Figure 4c), considering the calibration of body posture.
- Initiate recording of session data: for both the optical, inertial and magnetic systems, the process of displaying on-screen information and recording the data associated with the movement of the upper limb was initiated.
- Motion execution and kinematic information visualization: the participant started the execution of movements and, simultaneously, the Motive software screen showed the movement of the body segments formed by the markers. For the inertial and magnetic system software, the movements were simulated by the avatar and the corresponding kinematic information was displayed in a quantitative way (area (3) of Figure 6).
- Session end: at the end of the movement protocol, the recording process was stopped in the two systems, which generated the respective data files.
- Finally, it was necessary to apply the RMSE (root mean square error) equation for the selected motions, and to analyze the results.
3. Results
3.1. Digital Signal to Kinematic Information Transformation Model
3.2. Results of the Validation Tests of the Proposed Model
- Optical system: a plaintext file was generated, and organized in columns corresponding to the current capture time (first column). Then, for each rigid body, a column associated with the name of the body segment was created, followed by the three columns of the corresponding axes, as follows: Y_Yaw_#rigidbody, X_Pitch_#rigidbody, Z_Roll_#rigidbody (subsequent columns).
- Inertial and magnetic system: a plaintext file containing a column of data for each analytical unit of movement of the upper limb (flexion-extension, pronation-supination). In other words, by applying the transformation model proposed in this work, the value of the joint amplitude or range of motion (ROM) calculated from the value of the positions of the X, Y, and Z axes of each of the sensors were generated.
4. Discussion
5. Conclusions
Author Contributions
Funding
Institutional Review Board Statement
Informed Consent Statement
Data Availability Statement
Acknowledgments
Conflicts of Interest
References
- Rahul, M. Review on Motion Capture Technology. Glob. J. Comput. Sci. Technol. F Graph. Vis. 2018, 18, 1–5. [Google Scholar]
- van der Kruk, E.; Reijne, M.M. Accuracy of human motion capture systems for sport applications; state-of-the-art review. Eur. J. Sport Sci. 2018, 18, 806–819. [Google Scholar] [CrossRef]
- Sharma, S.; Verma, S.; Kumar, M.; Sharma, L. Use of Motion Capture in 3D Animation: Motion Capture Systems, Challenges, and Recent Trends. In Proceedings of the 2019 International Conference on Machine Learning, Big Data, Cloud and Parallel Computing (Comitcon), Faridabad, India, 14–16 February 2019; pp. 289–294. [Google Scholar] [CrossRef]
- Akman, Ç.; Sönmez, T. Body Motion Capture and Applications. In Decision Support Systems and Industrial IoT in Smart Cities; Butun, I., Ed.; IGI Global: Hershey, PA, USA, 2021; pp. 181–223. ISBN 9781799874706. [Google Scholar]
- Haratian, R. On—Body Sensing Systems: Human Motion Capture for Health Monitoring. In Proceedings of the Seventeenth International Conference on Condition Monitoring and Asset Management (CM2021): The Future of Condition Monitoring, London, UK, 14–18 June 2021; pp. 1–11. [Google Scholar]
- Reda, H.E.A.; Benaoumeur, I.; Kamel, B.; Zoubir, A.F. MoCap systems and hand movement reconstruction using cubic spline. In Proceedings of the 2018 5th International Conference on Control, Decision and Information Technologies (CoDIT), Thessaloniki, Greece, 10–13 April 2018; pp. 798–802. [Google Scholar] [CrossRef]
- Yahya, M.; Shah, J.A.; Kadir, K.A.; Yusof, Z.M.; Khan, S.; Warsi, A. Motion capture sensing techniques used in human upper limb motion: A review. Sens. Rev. 2019, 39, 504–511. [Google Scholar] [CrossRef]
- Kopniak, P. Motion capture using multiple kinect controllers. Prz. Elektrotechniczny 2015, 91, 26–29. [Google Scholar] [CrossRef][Green Version]
- Merriaux, P.; Dupuis, Y.; Boutteau, R.; Vasseur, P.; Savatier, X. A study of vicon system positioning performance. Sensors 2017, 17, 1591. [Google Scholar] [CrossRef]
- Wang, S.L.; Civillico, G.; Niswander, W.; Kontson, K.L. Comparison of Motion Analysis Systems in Tracking Upper Body Movement of Myoelectric Bypass Prosthesis Users. Sensors 2022, 22, 2953. [Google Scholar] [CrossRef]
- Sers, R.; Forrester, S.; Moss, E.; Ward, S.; Ma, J.; Zecca, M. Validity of the Perception Neuron inertial motion capture system for upper body motion analysis. Meas. J. Int. Meas. Confed. 2020, 149, 107024. [Google Scholar] [CrossRef]
- Wirth, M.A.; Fischer, G.; Verdú, J.; Reissner, L.; Balocco, S.; Calcagni, M. Comparison of a new inertial sensor based system with an optoelectronic motion capture system for motion analysis of healthy human wrist joints. Sensors 2019, 19, 5297. [Google Scholar] [CrossRef]
- Wilmes, E.; De Ruiter, C.J.; Bastiaansen, B.J.C.; Van Zon, J.F.J.A.; Vegter, R.J.K.; Brink, M.S.; Goedhart, E.A.; Lemmink, K.A.P.M.; Savelsbergh, G.J.P. Inertial sensor-based motion tracking in football with movement intensity quantification. Sensors 2020, 20, 2527. [Google Scholar] [CrossRef]
- Dorschky, E.; Nitschke, M.; Seifer, A.K.; van den Bogert, A.J.; Eskofier, B.M. Estimation of gait kinematics and kinetics from inertial sensor data using optimal control of musculoskeletal models. J. Biomech. 2019, 95, 109278. [Google Scholar] [CrossRef]
- Robert-Lachaine, X.; Mecheri, H.; Muller, A.; Larue, C.; Plamondon, A. Validation of a low-cost inertial motion capture system for whole-body motion analysis. J. Biomech. 2020, 99, 109520. [Google Scholar] [CrossRef] [PubMed]
- Aughey, R.J.; Ball, K.; Robertson, S.J.; Duthie, G.M.; Serpiello, F.R.; Evans, N.; Spencer, B.; Ellens, S.; Cust, E.; Haycraft, J.; et al. Comparison of a computer vision system against three-dimensional motion capture for tracking football movements in a stadium environment. Sport. Eng. 2022, 25, 2. [Google Scholar] [CrossRef]
- El-Gohary, M.; McNames, J. Human Joint Angle Estimation with Inertial Sensors and Validation with A Robot Arm. IEEE Trans. Biomed. Eng. 2015, 62, 1759–1767. [Google Scholar] [CrossRef]
- Filippeschi, A.; Schmitz, N.; Miezal, M.; Bleser, G.; Ruffaldi, E.; Stricker, D. Survey of motion tracking methods based on inertial sensors: A focus on upper limb human motion. Sensors 2017, 17, 1257. [Google Scholar] [CrossRef]
- Ricci, L.; Formica, D.; Sparaci, L.; Romana Lasorsa, F.; Taffoni, F.; Tamilia, E.; Guglielmelli, E. A new calibration methodology for thorax and upper limbs motion capture in children using magneto and inertial sensors. Sensors 2014, 14, 1057–1072. [Google Scholar] [CrossRef]
- Zhang, J.H.; Li, P.; Jin, C.C.; Zhang, W.A.; Liu, S. A novel adaptive kalman filtering approach to human motion tracking with magnetic-inertial sensors. IEEE Trans. Ind. Electron. 2020, 67, 8659–8669. [Google Scholar] [CrossRef]
- McGrath, T.; Stirling, L. Body-Worn IMU-Based Human Hip and Knee Kinematics Estimation during Treadmill Walking. Sensors 2022, 22, 2544. [Google Scholar] [CrossRef]
- McGrath, T.; Stirling, L. Body-worn imu human skeletal pose estimation using a factor graph-based optimization framework. Sensors 2020, 20, 6887. [Google Scholar] [CrossRef]
- Liu, S.; Zhang, J.; Zhang, Y.; Zhu, R. A wearable motion capture device able to detect dynamic motion of human limbs. Nat. Commun. 2020, 11, 5615. [Google Scholar] [CrossRef]
- Wairagkar, M.; Villeneuve, E.; King, R.; Janko, B.; Burnett, M.; Ashburn, A.; Agarwal, V.; Sherratt, R.S.; Holderbaum, W.; Harwin, W. A novel approach for modelling and classifying sit-to-stand kinematics using inertial sensors. arXiv 2021, arXiv:2107.06859. [Google Scholar]
- Villeneuve, E.; Harwin, W.; Holderbaum, W.; Janko, B.; Sherratt, R.S. Reconstruction of angular kinematics from wrist-worn inertial sensor data for smart home healthcare. IEEE Access 2017, 5, 2351–2363. [Google Scholar] [CrossRef]
- Vitali, R.V.; Perkins, N.C. Determining anatomical frames via inertial motion capture: A survey of methods. J. Biomech. 2020, 106, 109832. [Google Scholar] [CrossRef] [PubMed]
- Callejas-Cuervo, M.; Gutierrez, R.M.; Hernandez, A.I. Joint amplitude MEMS based measurement platform for low cost and high accessibility telerehabilitation: Elbow case study. J. Bodyw. Mov. Ther. 2017, 21, 574–581. [Google Scholar] [CrossRef] [PubMed]
- Callejas Cuervo, M.; Vélez-Guerrero, M.A.; Pérez Holguín, W.J. Arquitectura de un sistema de medición de bioparámetros integrando señales inerciales-magnéticas y electromiográficas. Rev. Politécnica 2018, 14, 93–102. [Google Scholar] [CrossRef]
- Callejas-Cuervo, M.; Vélez-Guerrero, M.A.; Alarcón-Aldana, A.C. Characterization of Wireless Data Transmission over Wi-Fi in a Biomechanical Information Processing System. Rev. Fac. Ing. 2020, 29. [Google Scholar] [CrossRef]
- Callejas-Cuervo, M.; González-Cely, A.X.; Bastos-Filho, T. Design and implementation of a position, speed and orientation fuzzy controller using a motion capture system to operate a wheelchair prototype. Sensors 2021, 21, 4344. [Google Scholar] [CrossRef]
- Callejas-Cuervo, M.; Vélez-Guerrero, M.A.; Alarcón-Aldana, A.C. Proposal for Gait Analysis Using Fusion of Inertial-Magnetic and Optical Sensors. Rev. EIA 2020, 17, 361–371. [Google Scholar] [CrossRef]
- Jaime-Gil, J.L.; Callejas-Cuervo, M.; Monroy-Guerrero, L.A. Basic gymnastics program to support the improvement of body stability in adolescents. J. Hum. Sport Exerc. 2021, 16, S1063–S1074. [Google Scholar] [CrossRef]
- Callejas-Cuervo, M.; Jaime-Gil, J.L.; Monroy-Guerrero, L.A. Balance analysis in adolescents based on a motion capture platform. J. Hum. Sport Exerc. 2020, 15, S723–S734. [Google Scholar] [CrossRef]
- Callejas-Cuervo, M.; Pineda-Rojas, J.A.; Daza-Wittinghan, W.A. Analysis of ball interception velocity in futsal goalkeepers. J. Hum. Sport Exerc. 2020, 15, S735–S747. [Google Scholar] [CrossRef]
- Callejas-Cuervo, M.; Alvarez, J.C.; Alvarez, D. Capture and analysis of biomechanical signals with inertial and magnetic sensors as support in physical rehabilitation processes. In Proceedings of the 2016 IEEE 13th International Conference on Wearable and Implantable Body Sensor Networks (BSN), San Francisco, CA, USA, 14–17 June 2016; pp. 119–123. [Google Scholar] [CrossRef]
- Ruiz-Olaya, A.F.; Callejas-Cuervo, M.; Lara-Herrera, C.N. Wearable low-cost inertial sensor-based electrogoniometer for measuring joint range of motion [Electrogoniómetro portable de bajo costo basado en sensores inerciales para la medición del rango articular de movimiento]. DYNA 2017, 84, 180–185. [Google Scholar] [CrossRef]
- Phillips Semiconductors. The I2C-Bus Specification. Available online: https://www.csd.uoc.gr/~hy428/reading/i2c_spec.pdf (accessed on 20 April 2022).
- Peña, E.; Legaspi, M.G. UART: A Hardware Communication Protocol Understanding Universal Asynchronous Receiver/Transmitter. Visit Analog. 2020, 54, 1–5. [Google Scholar]
- Wang, Y.; Song, K. A new approach to realize UART. In Proceedings of the 2011 International Conference on Electronic & Mechanical Engineering and Information Technology, Harbin, China, 12–14 August 2011; Volume 5, pp. 2749–2752. [Google Scholar] [CrossRef]
- Baid, A.; Mathur, S.; Seskar, I.; Paul, S.; Das, A.; Raychaudhuri, D. Spectrum MRI: Towards diagnosis of multi-radio interference in the unlicensed band. In Proceedings of the 2011 IEEE Wireless Communications and Networking Conference, Cancun, Mexico, 28–31 March 2011; pp. 534–539. [Google Scholar] [CrossRef]
- Sendra, S.; Fernandez, P.; Turro, C.; Lloret, J. IEEE 802.11a/b/g/n indoor coverage and performance comparison. In Proceedings of the 2010 6th International Conference on Wireless and Mobile Communications, Valencia, Spain, 20–25 September 2010; pp. 185–190. [Google Scholar] [CrossRef]
- Kaushik, S. An overview of Technical aspect for WiFi Networks Technology. Int. J. Electron. Comput. Sci. Eng. 2013, 1, 28–34. [Google Scholar]
- Forouzan, B.A. TCP/IP Protocol Suite, 4th ed.; McGraw-Hill: New York, NY, USA, 2010; ISBN 978-0-07-337604-2. [Google Scholar]
- Leung, K.C.; Li, V.O.K.; Yang, D. An overview of packet reordering in transmission control protocol (TCP): Problems, solutions, and challenges. IEEE Trans. Parallel Distrib. Syst. 2007, 18, 522–535. [Google Scholar] [CrossRef]
- Loshin, P. User Datagram Protocol. TCP/IP Clear. Explain. 2003, 341–349. [Google Scholar] [CrossRef]
- Dour, P.; Kinkar, C. Throughput Improvement in Asynchronous FIFO Queue in Wired and Wireless Communication. Int. J. Eng. Res. 2016, V5, 182–188. [Google Scholar] [CrossRef]
- Garza, E.P. Sobre el caso de Euler del movimiento de un cuerpo rígido. Rev. Mex. Fis. E 2008, 54, 92–103. [Google Scholar]
- Poddar, A.K.; Sharma, D. Periodic orbits in the restricted problem of three bodies in a three-dimensional coordinate system when the smaller primary is a triaxial rigid body. Appl. Math. Nonlinear Sci. 2021, 6, 429–438. [Google Scholar] [CrossRef]
- Evans, P.R. Rotations and rotation matrices research papers Rotations and rotation matrices. Acta Crystallogr. Sect. D Biol. Crystallogr. 2001, 57, 1355–1359. [Google Scholar] [CrossRef]
- Caccavale, F.; Natale, C.; Siciliano, B.; Villani, L. Six-DOF impedance control based on angle/axis representations. IEEE Trans. Robot. Autom. 1999, 15, 289–300. [Google Scholar] [CrossRef]
- Sarabandi, S.; Thomas, F. A survey on the computation of quaternions from rotation matrices. J. Mech. Robot. 2019, 11. [Google Scholar] [CrossRef]
- Kim, A.; Golnaraghi, M.F. A quaternion-based orientation estimation algorithm using an inertial measurement unit. In Proceedings of the PLANS 2004. Position Location and Navigation Symposium (IEEE Cat. No.04CH37556), Monterey, CA, USA, 26–29 April 2004; pp. 268–272. [Google Scholar] [CrossRef]
- Rowenhorst, D.; Rollett, A.D.; Rohrer, G.S.; Groeber, M.; Jackson, M.; Konijnenberg, P.J.; De Graef, M. Consistent representations of and conversions between 3D rotations. Model. Simul. Mater. Sci. Eng. 2015, 23, 083501. [Google Scholar] [CrossRef]
- Álvarez, D.; Alvarez, J.C.; González, R.C.; López, A.M. Upper limb joint angle measurement in occupational health. Comput. Methods Biomech. Biomed. Engin. 2016, 19, 159–170. [Google Scholar] [CrossRef] [PubMed]
- Unity Technologies Unity. Available online: https://unity.com (accessed on 12 August 2020).
- Haas, J. A History of the Unity Game Engine An Interactive Qualifying Project. Available online: https://web.wpi.edu/Pubs/E-project/Available/E-project-030614-143124/unrestricted/Haas_IQP_Final.pdf (accessed on 15 April 2022).
- Gómez-Echeverry, L.; Jaramillo-Henao, A.; Ruiz-Molina, M.; Velásquez-Restrepo, S.; Páramo-Velásquez, C.; Silva-Bolívar, G. Sistemas de captura y análisis de movimiento cinemático humano: Una revisión sistemática. Prospectiva 2018, 16, 24–34. [Google Scholar] [CrossRef]










| Item | Device | Description | |
|---|---|---|---|
| Hardware | Embedded hardware | Mass Storage | Micro SD card (SDHC card of arbitrary capacity). Can store sensor configurations, calibration data, collected information from sensors, among others. |
| Main Processor (SoC) | Interprets firmware instructions by performing basic arithmetic, logic and input/output operations on the system. | ||
| Printed Circuit Board | Performs electrical interconnection of the functional elements of the system through the conductive tracks, and mechanically supports the set of electronic components. | ||
| Power Source and Management | Composed of a LiPo (lithium polymer) battery and an electronic charge regulator. | ||
| Modem and Radio Modules | Provides real-time wireless communication between the motion capture device and a personal computer. It can be implemented with XBEE (ZigBee), Bluetooth, or WiFi modules. | ||
| MPUs | The motion processing units used are Invensense™ MPU-9250 based on MEMS (microelectromechanical systems). This MPU is an SiP technology device with 9 DOF (degrees of freedom) and motion tracking technology (specialized in motion capture) designed for low power consumption, low cost, and high-performance characteristics. Among its main typologies are the combination of a 3-axis gyroscope, 3-axis accelerometer, and 3-axis digital compass (magnetometer) in a single encapsulated chip, together with a DMP (digital motion processor) capable of processing complex onboard data fusion algorithms. | ||
| Firmware | Source code embedded in the hardware that executes the instructions for performing the functions of the motion capture system. | ||
| Item | Sensor 1: Right Arm | Sensor 2: Right Forearm | ||
|---|---|---|---|---|
| Rotation to place the sensors in the initial position. | 1. 270° rotation with a Delta1 angle () around X axis. | ![]() | 1. Rotation with a Delta3 angle () around X axis. | ![]() |
| 2. Orthogonal rotation with a Delta2 angle () around actual Y axis (y′). | ![]() | 2. Orthogonal rotation with a Delta4 angle () around actual Y axis (y′). | ![]() | |
| Rotation equation | ||||
| Motion | Definition | Rotation Equation | Rotation Matrix |
|---|---|---|---|
| Flexion- extension. | Rotation in the sagittal plane around the anatomical Z axis (transverse axis). | where represents the flexion/extension angle. | |
| Pronation- supination. | From the initial position (upright): rotation in the transverse plane around the anatomical X axis (vertical axis). | where represents the pronation- supination angle. |
| Item | Motion | Initial Position | Density/Intensity |
|---|---|---|---|
| 1 | Flexo-extension | Upper extremities at the sides of the body and palms of the hands facing the body. |
|
| 2 | Prono- supination | Flex the elbow to ≈90° and position the thumb upward. | Rotate the forearm towards the inside of the midline, i.e., pronate (palm downwards) as far as possible, and then rotate the forearm in the opposite direction so that the palm is facing upwards, i.e., supinated, until the maximum possible value is obtained: 5 repetitions. |
| Motion | RMSE (Degrees) |
|---|---|
| Elbow flexion-extension | 3.82 |
| Forearm pronation-supination | 3.46 |
Publisher’s Note: MDPI stays neutral with regard to jurisdictional claims in published maps and institutional affiliations. |
© 2022 by the authors. Licensee MDPI, Basel, Switzerland. This article is an open access article distributed under the terms and conditions of the Creative Commons Attribution (CC BY) license (https://creativecommons.org/licenses/by/4.0/).
Share and Cite
Alarcón-Aldana, A.C.; Callejas-Cuervo, M.; Bastos-Filho, T.; Bó, A.P.L. A Kinematic Information Acquisition Model That Uses Digital Signals from an Inertial and Magnetic Motion Capture System. Sensors 2022, 22, 4898. https://doi.org/10.3390/s22134898
Alarcón-Aldana AC, Callejas-Cuervo M, Bastos-Filho T, Bó APL. A Kinematic Information Acquisition Model That Uses Digital Signals from an Inertial and Magnetic Motion Capture System. Sensors. 2022; 22(13):4898. https://doi.org/10.3390/s22134898
Chicago/Turabian StyleAlarcón-Aldana, Andrea Catherine, Mauro Callejas-Cuervo, Teodiano Bastos-Filho, and Antônio Padilha Lanari Bó. 2022. "A Kinematic Information Acquisition Model That Uses Digital Signals from an Inertial and Magnetic Motion Capture System" Sensors 22, no. 13: 4898. https://doi.org/10.3390/s22134898
APA StyleAlarcón-Aldana, A. C., Callejas-Cuervo, M., Bastos-Filho, T., & Bó, A. P. L. (2022). A Kinematic Information Acquisition Model That Uses Digital Signals from an Inertial and Magnetic Motion Capture System. Sensors, 22(13), 4898. https://doi.org/10.3390/s22134898





