Measured Hyperelastic Properties of Cervical Tissue with Shear-Wave Elastography
Abstract
:1. Introduction
2. Theory
3. FEBio Simulation
4. Method and Materials
4.1. Collection of Data
4.2. Hyperelastic Material Measurement
5. Results
5.1. Normal Measurement
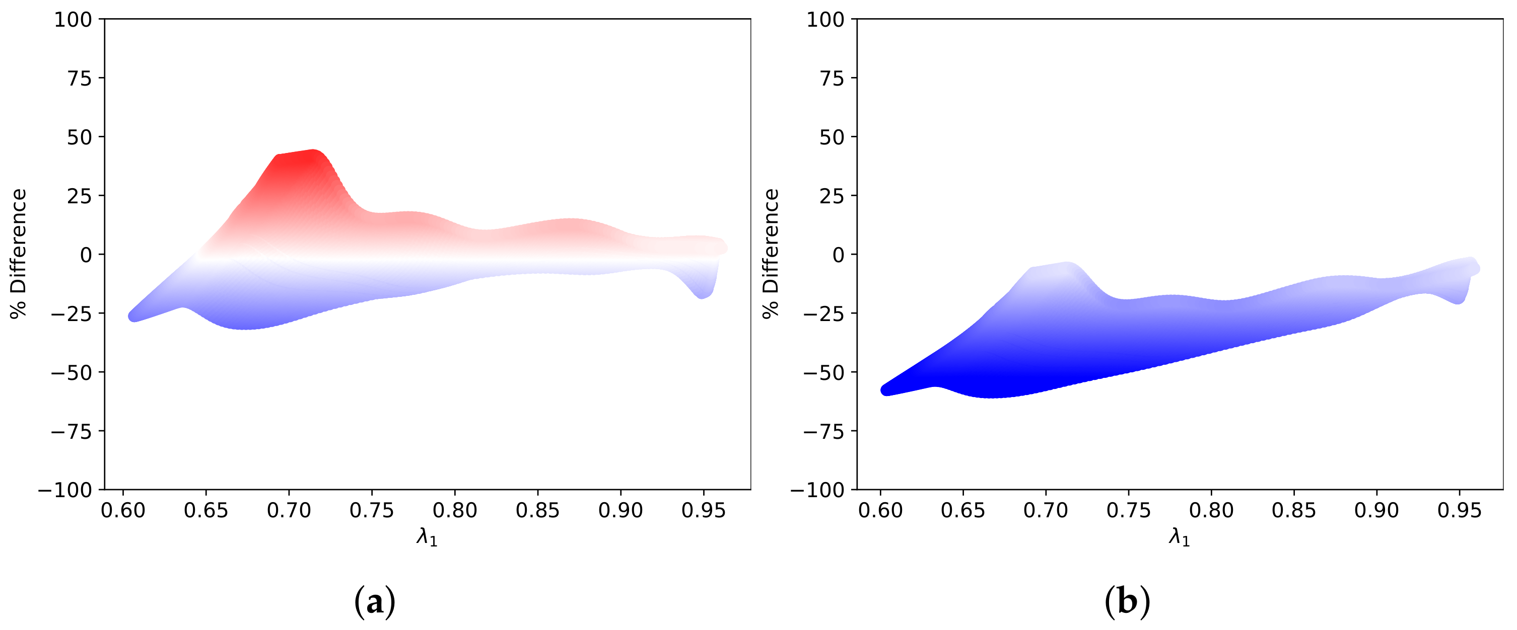
5.2. Hyperelastic Material Measurement
6. Discussion
7. Conclusions
Author Contributions
Funding
Institutional Review Board Statement
Informed Consent Statement
Data Availability Statement
Acknowledgments
Conflicts of Interest
Abbreviations
| DF | Demiray–Fung |
| VW | Veronda–Westmann |
| SWE | Shear-wave Elastography |
| os | orifice |
| CI | Confidence Interval |
| RMSD | root mean square deviation |
| RSE | residual standard error |
| ROI | Region of interest |
| RPAH | Royal Prince Alfred Hospital |
References
- Kim, J.R.; Suh, C.H.; Yoon, H.M.; Lee, J.S.; Cho, Y.A.; Jung, A.Y. The diagnostic performance of shear-wave elastography for liver fibrosis in children and adolescents: A systematic review and diagnostic meta-analysis. Eur. Radiol. 2017, 28, 1175–1186. [Google Scholar] [CrossRef]
- Barr, R.G. Shear wave liver elastography. Abdom. Radiol. 2017, 43, 800–807. [Google Scholar] [CrossRef]
- Barr, R.G. Breast elastography. Tissue Elast. Imaging 2020, 2, 21–46. [Google Scholar] [CrossRef]
- Liu, B.; Zheng, Y.; Huang, G.; Lin, M.; Shan, Q.; Lu, Y.; Tian, W.; Xie, X. Breast Lesions: Quantitative Diagnosis Using Ultrasound Shear Wave Elastography—A Systematic Review and Meta-Analysis. Ultrasound Med. Biol. 2016, 42, 835–847. [Google Scholar] [CrossRef] [Green Version]
- Prado-Costa, R.; Rebelo, J.; Monteiro-Barroso, J.; Preto, A.S. Ultrasound elastography: Compression elastography and shear-wave elastography in the assessment of tendon injury. Insights Imaging 2018, 9, 791–814. [Google Scholar] [CrossRef]
- Ooi, C.C.; Malliaras, P.; Schneider, M.E.; Connell, D.A. “Soft, hard, or just right?” Applications and limitations of axial-strain sonoelastography and shear-wave elastography in the assessment of tendon injuries. Skelet. Radiol. 2013, 43, 1–12. [Google Scholar] [CrossRef]
- Lu, J.; Cheng, Y.K.Y.; Ho, S.Y.S.; Sahota, D.S.; Hui, L.L.; Poon, L.C.; Leung, T.Y. The predictive value of cervical shear wave elastography in the outcome of labor induction. Acta Obstet. Gynecol. Scand. 2020, 99, 59–68. [Google Scholar] [CrossRef]
- Muller, M.; Aït-Belkacem, D.; Hessabi, M.; Gennisson, J.L.; Grangé, G.; Goffinet, F.; Lecarpentier, E.; Cabrol, D.; Tanter, M.; Tsatsaris, V. Assessment of the Cervix in Pregnant Women Using Shear Wave Elastography: A Feasibility Study. Ultrasound Med. Biol. 2015, 41, 2789–2797. [Google Scholar] [CrossRef]
- Hernandez-Andrade, E.; Maymon, E.; Luewan, S.; Bhatti, G.; Mehrmohammadi, M.; Erez, O.; Pacora, P.; Done, B.; Hassan, S.S.; Romero, R. A soft cervix, categorized by shear-wave elastography, in women with short or with normal cervical length at 18–24 weeks is associated with a higher prevalence of spontaneous preterm delivery. J. Perinat. Med. 2018, 46, 489–501. [Google Scholar] [CrossRef] [Green Version]
- O’Hara, S.; Zelesco, M.; Sun, Z. Shear Wave Elastography on the Uterine Cervix: Technical Development for the Transvaginal Approach. J. Ultrasound Med. 2019, 38, 1049–1060. [Google Scholar] [CrossRef] [Green Version]
- Bernal, M.; Chammings, F.; Couade, M.; Bercoff, J.; Tanter, M.; Gennisson, J.L. In vivo quantification of the nonlinear shear modulus in breast lesions: Feasibility study. IEEE Trans. Ultrason. Ferroelectr. Freq. Control 2016, 63, 101–109. [Google Scholar] [CrossRef]
- Chatzistergos, P.E.; Behforootan, S.; Allan, D.; Naemi, R.; Chockalingam, N. Shear wave elastography can assess the in-vivo nonlinear mechanical behavior of heel-pad. J. Biomech. 2018, 80, 144–150. [Google Scholar] [CrossRef]
- Jiang, Y.; Li, G.Y.; Qian, L.X.; Hu, X.D.; Liu, D.; Liang, S.; Cao, Y. Characterization of the nonlinear elastic properties of soft tissues using the supersonic shear imaging (SSI) technique: Inverse method, ex vivo and in vivo experiments. Med. Image Anal. 2015, 20, 97–111. [Google Scholar] [CrossRef]
- Martiartu, N.K.; Nakhostin, D.; Ruby, L.; Frauenfelder, T.; Rominger, M.B.; Sanabria, S.J. Speed of sound and shear wave speed for calf soft tissue composition and nonlinearity assessment. Quant. Imaging Med. Surg. 2021, 11, 4149–4161. [Google Scholar] [CrossRef]
- Vachutka, J.; Sedlackova, Z.; Furst, T.; Herman, M.; Herman, J.; Salzman, R.; Dolezal, L. Evaluation of the Effect of Tissue Compression on the Results of Shear Wave Elastography Measurements. Ultrason. Imaging 2018, 40, 380–393. [Google Scholar] [CrossRef]
- Ge, W.; Brooker, G.; Hyett, J. Quantifying Tissue-Stiffening Behaviour of the cervix in Shear-wave Elastography. In Proceedings of the 16th IEEE International Conference on Control, Automation, Robotics and Vision, ICARCV, Shenzhen, China, 13–15 December 2020; pp. 442–447. [Google Scholar] [CrossRef]
- Latorre-Ossa, H.; Gennisson, J.L.; De Brosses, E.; Tanter, M. Quantitative imaging of nonlinear shear modulus by combining static elastography and shear wave elastography. IEEE Trans. Ultrason. Ferroelectr. Freq. Control 2012, 59, 833–839. [Google Scholar] [CrossRef]
- Otesteanu, C.F.; Chintada, B.R.; Rominger, M.B.; Sanabria, S.J.; Goksel, O. Spectral Quantification of Nonlinear Elasticity Using Acoustoelasticity and Shear-Wave Dispersion. IEEE Trans. Ultrason. Ferroelectr. Freq. Control 2019, 66, 1845–1855. [Google Scholar] [CrossRef]
- Jiang, Y.; Li, G.; Qian, L.X.; Liang, S.; Destrade, M.; Cao, Y. Measuring the linear and nonlinear elastic properties of brain tissue with shear waves and inverse analysis. Biomech. Model. Mechanobiol. 2015, 14, 1119–1128. [Google Scholar] [CrossRef] [Green Version]
- Ogden, R.W. Incremental Statics and Dynamics of Pre-Stressed Elastic Materials. CISM Int. Cent. Mech. Sci. Courses Lect. 2007, 495, 1–26. [Google Scholar] [CrossRef]
- Veronda, D.R.; Westmann, R.A. Mechanical characterization of skin-Finite deformations. J. Biomech. 1970, 3, 111–124. [Google Scholar] [CrossRef]
- Martins, P.A.; Jorge, R.M.; Ferreira, A.J. A comparative study of several material models for prediction of hyperelastic properties: Application to silicone-rubber and soft tissues. Strain 2006, 42, 135–147. [Google Scholar] [CrossRef]
- Demiray, H. A note on the elasticity of soft biological tissues. J. Biomech. 1972, 5, 309–311. [Google Scholar] [CrossRef]
- Maas, S.A.; Ellis, B.J.; Ateshian, G.A.; Weiss, J.A. FEBio: Finite elements for biomechanics. J. Biomech. Eng. 2012, 134, 1–10. [Google Scholar] [CrossRef]
- Badir, S.; Bajka, M.; Mazza, E. A novel procedure for the mechanical characterization of the uterine cervix during pregnancy. J. Mech. Behav. Biomed. Mater. 2013, 27, 143–153. [Google Scholar] [CrossRef]
- Callejas, A.; Melchor, J.; Faris, I.H.; Rus, G. Hyperelastic ex vivo cervical tissue mechanical characterization. Sensors 2020, 20, 4362. [Google Scholar] [CrossRef]
- Rosen, D.P.; Jiang, J. Rosen DP, Jiang J. A comparison of hyperelastic constitutive models applicable to shear wave elastography (SWE) data in tissue-mimicking materials. Phys. Med. Biol. 2019, 64, 055014. [Google Scholar] [CrossRef] [Green Version]



















| Model | Parameters | |||
|---|---|---|---|---|
| DF | 0 | |||
| VW |
| Part | Element Type | Number of Elements |
|---|---|---|
| Probe (rigid) | 4-node linear tetrahedral element | 3998 |
| Tissue | 8-node trilinear hexahedral element | 25,600 |
| N = 33 Value [Mean (SD)] | ||
|---|---|---|
| Maternal age (years) | ||
| Gestational age at test (weeks) | ||
| Gravidity ( N ) | 1 | 26 |
| 2 | 4 | |
| ≥ 3 | 3 | |
| Measurement | Internal (ms) | External (ms) | Mean (ms) |
|---|---|---|---|
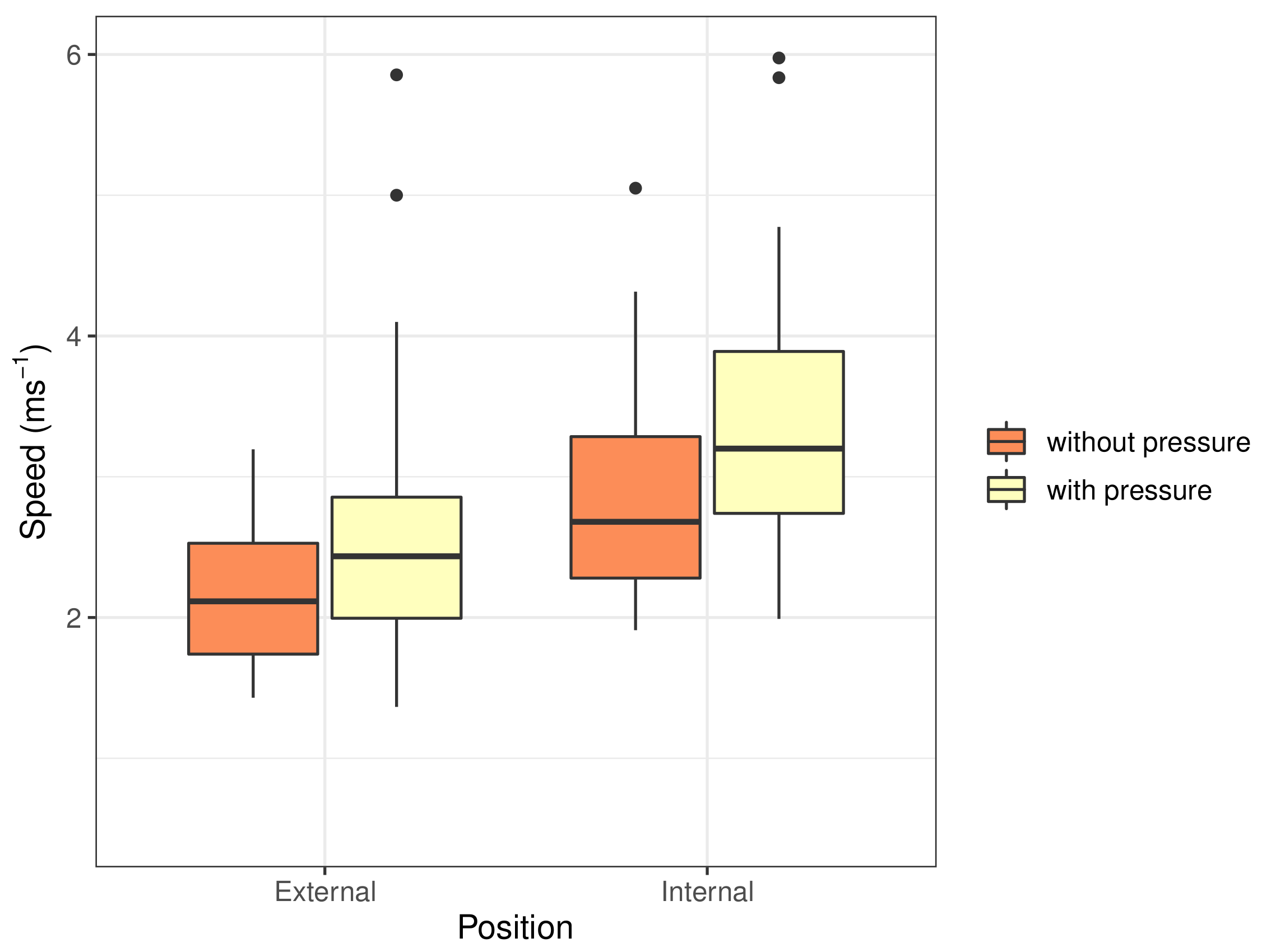
| Speed (No pressure) | 2.86 ± 0.75 | 2.30 ± 0.94 | 2.58 ± 0.69 |
| Speed (Pressure) | 3.63 ± 1.26 | 2.64 ± 0.94 | 3.14 ± 0.81 |
| Material | Indentation (mm) | Parameter |
|---|---|---|
| Demiray–Fung | 7.10 (3.81–9.69) | = 2.07 (1.65–2.58) kPa, = 6.74 (4.07–19.55) |
| Veronda–Westmann | 7.19 (3.90–10.56) | = 4.12 (3.24–5.04) kPa, = 4.86 (2.86–14.28) |
Publisher’s Note: MDPI stays neutral with regard to jurisdictional claims in published maps and institutional affiliations. |
© 2021 by the authors. Licensee MDPI, Basel, Switzerland. This article is an open access article distributed under the terms and conditions of the Creative Commons Attribution (CC BY) license (https://creativecommons.org/licenses/by/4.0/).
Share and Cite
Ge, W.; Brooker, G.; Mogra, R.; Hyett, J. Measured Hyperelastic Properties of Cervical Tissue with Shear-Wave Elastography. Sensors 2022, 22, 302. https://doi.org/10.3390/s22010302
Ge W, Brooker G, Mogra R, Hyett J. Measured Hyperelastic Properties of Cervical Tissue with Shear-Wave Elastography. Sensors. 2022; 22(1):302. https://doi.org/10.3390/s22010302
Chicago/Turabian StyleGe, Weirong, Graham Brooker, Ritu Mogra, and Jon Hyett. 2022. "Measured Hyperelastic Properties of Cervical Tissue with Shear-Wave Elastography" Sensors 22, no. 1: 302. https://doi.org/10.3390/s22010302
APA StyleGe, W., Brooker, G., Mogra, R., & Hyett, J. (2022). Measured Hyperelastic Properties of Cervical Tissue with Shear-Wave Elastography. Sensors, 22(1), 302. https://doi.org/10.3390/s22010302

