A New Method for Analyzing Aero-Optical Effects with Transient Simulation
Abstract
1. Introduction
2. Aero-Optical Effects of Micro-Scale Structures
2.1. Micro Explanation for Macro Aero-Optical Phenomena
2.2. Micro Mechanism for Scattering of Photon Energy
3. Design of the Transient Simulator for Aero-Optical Effects Caused by Micro-Scale Structures
3.1. Scaling Model of the Transient Distorted Wavefront in the TSAO
3.1.1. Spectral Characteristics of Transient Distorted Wavefront
3.1.2. Transient Distorted Wavefront Construction Based on Traveling Harmonic Model
3.2. Density Field Construction Based on Layered-Ellipse Vortex Model
3.2.1. Density Field Construction
3.2.2. TSAO Calibration Method
4. Results and Discussion
4.1. TSAO Simulates Aero-Optical Phenomena Based on Micro Mechanism
4.1.1. Simulation of Distorted Wavefront and Density Field in a Given Flow Condition
4.1.2. Contribution of Various-Sized Density Structures to Distorted Wavefront
4.2. Verification of Layered-Ellipse Vortex Model Based on Proper Orthogonal Decomposition Method
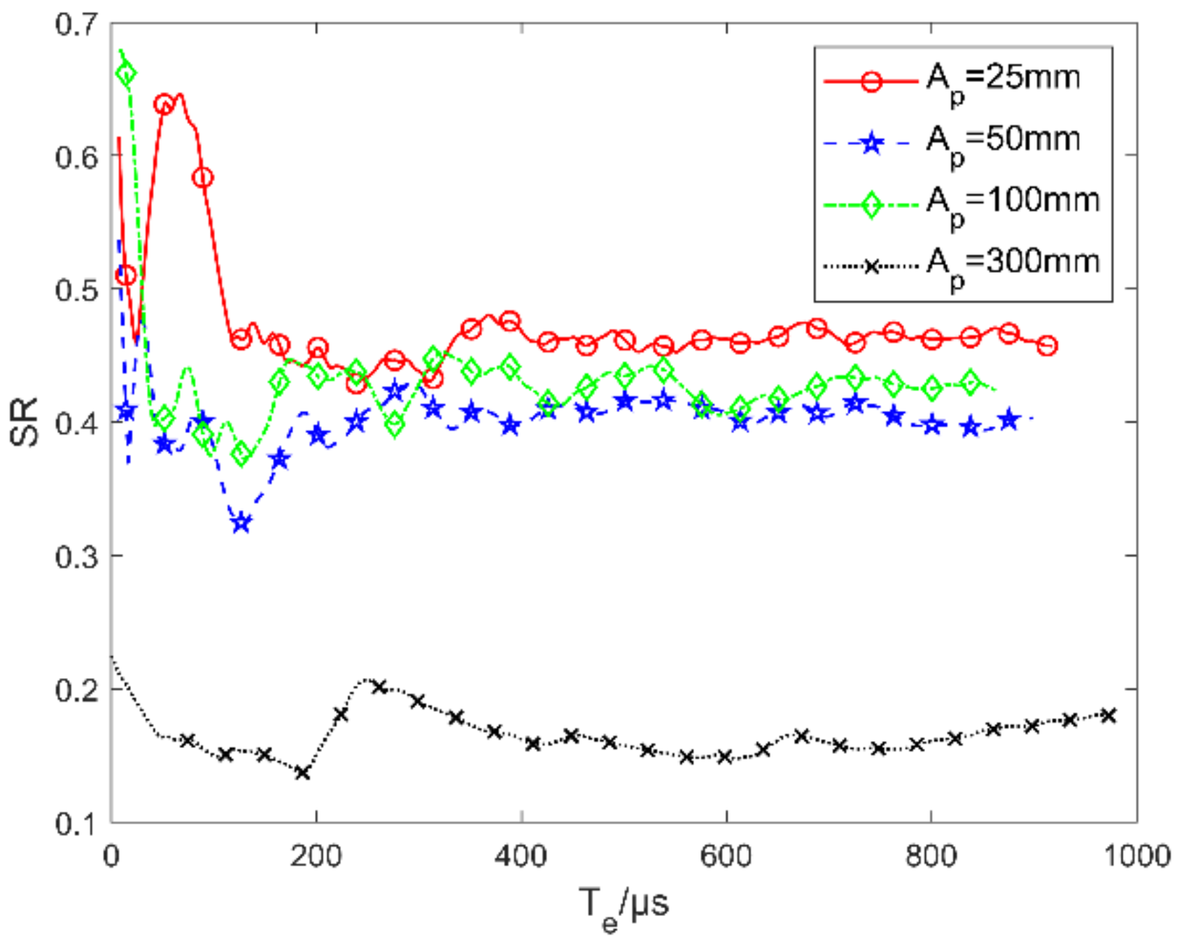
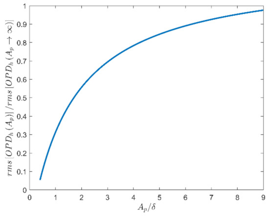
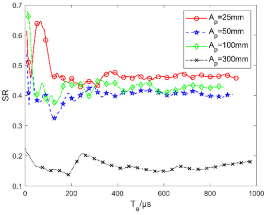
4.3. Applying TSAO to Analyzing the Aperture Effects of a Star Sensor
4.4. Applying TSAO to Analyzing the Influence of Exposure Time on Received Energy Distribution
5. Conclusions
Author Contributions
Funding
Institutional Review Board Statement
Informed Consent Statement
Data Availability Statement
Acknowledgments
Conflicts of Interest
References
- Yang, B.; Hu, J.; Liu, X. A study on simulation method of starlight transmission in hypersonic conditions. Aerosp. Sci. Technol. 2013, 29, 155–164. [Google Scholar] [CrossRef]
- Guo, G.; Liu, H.; Zhang, B. Aero-optical effects of an optical seeker with a supersonic jet for hypersonic vehicles in near space. Appl. Opt. 2016, 55, 4741–4751. [Google Scholar] [CrossRef]
- Ding, H.; Yi, S.; Ouyang, T.; Shi, Y.; He, L. Influence of turbulence structure with different scale on aero-optics induced by supersonic turbulent boundary layer. Optik 2020, 202, 163565. [Google Scholar] [CrossRef]
- Zhao, X.; Yi, S.; Ding, H. Influence of cooling film pressure on the imaging quality of a hypersonic optical dome. Opt. Eng. 2020, 59, 1–8. [Google Scholar] [CrossRef]
- Guo, G.; Luo, Q.; Gong, J. Evaluation on aero-optical transmission effects caused by a vortex in the supersonic mixing layer. Opt. Commun. 2021, 483, 126631. [Google Scholar] [CrossRef]
- Liu, L.; Meng, W.; Li, Y.; Dai, X.; Zuo, Z. Influence of aero-optical transmission on infrared imaging optical system in the supersonic flight. Infrared Phys. Technol. 2015, 68, 110–118. [Google Scholar] [CrossRef]
- Jumper, E.J.; Zenk, M.; Gordeyev, S.; Cavalieri, D.; Whiteley, M.R. The Airborne Aero-Optics Laboratory, AAOL. In Proceedings of the Acquisition, Tracking, Pointing, and Laser Systems Technologies XXVI, Baltimore, MD, USA, 15 May 2012; Thompson, W.E., McManamon, P.F., Eds.; SPIE: Bellingham, WA, USA, 2012. [Google Scholar] [CrossRef]
- Gilbert, K.G.; Otten, L.J. Aero-Optical Phenomena; AIAA: New York, NY, USA, 1982; pp. 306–324. [Google Scholar] [CrossRef]
- Yang, B.; Fan, Z.; Yu, H. Aero-optical effects simulation technique for starlight transmission in boundary layer under high-speed conditions. Chin. J. Aeronaut. 2020, 33, 1929–1941. [Google Scholar] [CrossRef]
- Wang, K.; Wang, M. Aero-optics of subsonic turbulent boundary layers. J. Fluid Mech. 2012, 696, 122–151. [Google Scholar] [CrossRef]
- White, M.; Visbal, M. Aero-optics of Compressible Boundary Layers in the Transonic Regime. In Proceedings of the 43rd AIAA Plasmadynamics and Lasers Conference, New Orleans, LA, USA, 25–28 June 2012; AIAA: New York, NY, USA, 2012. [Google Scholar] [CrossRef]
- Sanchez, D.J.; Oesch, D.W. Localization of angular momentum in optical waves propagating through turbulence. Opt. Express 2011, 19, 25388–25396. [Google Scholar] [CrossRef] [PubMed]
- Oesch, D.W.; Sanchez, D.J. Photonic orbital angular momentum in starlight—Further analysis of the 2011 Starfire Optical Range Observations. Astron. Astrophys. 2014, 567, A114. [Google Scholar] [CrossRef]
- Wang, M.; Mani, A.; Gordeyev, S. Physics and Computation of Aero-Optics. Annu. Rev. Fluid Mech. 2012, 44, 299–321. [Google Scholar] [CrossRef]
- Jumper, E.J.; Gordeyev, S. Physics and Measurement of Aero-Optical Effects: Past and Present. Annu. Rev. Fluid Mech. 2017, 49, 419–441. [Google Scholar] [CrossRef]
- Trolinger, J.; Weber, D.; Rose, W. An aero-optical test and diagnostics simulation technique. In Proceedings of the 40th AIAA Aerospace Sciences Meeting and Exhibit, Reno, NV, USA, 14–17 January 2002; AIAA: New York, NY, USA, 2002. [Google Scholar] [CrossRef]
- Trolinger, J.; Rose, W. Technique for Simulating and Evaluating Aero-optical Effects in Optical Systems. In Proceedings of the 42nd AIAA Aerospace Sciences Meeting and Exhibit, Woodland Hills, CA, USA, 16–18 November 2004; AIAA: New York, NY, USA, 2004. [Google Scholar] [CrossRef]
- Wittich, D.J.; Gordeyev, S.; Jumper, E. Revised scaling of optical distortions caused by compressible, subsonic turbulent boundary layers. In Proceedings of the 38th AIAA Plasmadynamics and Lasers Conference, Miami, FL, USA, 25–28 June 2007; AIAA: New York, NY, USA, 2007. [Google Scholar] [CrossRef][Green Version]
- Gordeyev, S.; Mark Rennie, R.; Cain, A.B.; Hayden, T.E. Aero-optical measurements of high-mach supersonic boundary layers. In Proceedings of the 46th AIAA Plasmadynamics and Lasers Conference, Dallas, TX, USA, 22–26 June 2015; AIAA: New York, NY, USA, 2015. [Google Scholar] [CrossRef][Green Version]
- Gordeyev, S.; Smith, A.E.; Cress, J.A.; Jumper, E.J. Experimental studies of aero-optical properties of subsonic turbulent boundary layers. J. Fluid Mech. 2014, 740, 214–253. [Google Scholar] [CrossRef]
- De Lucca, N.; Gordeyev, S.; Jumper, E. The study of aero-optical and mechanical jitter for flat window turrets. In Proceedings of the 50th AIAA Aerospace Sciences Meeting Including the New Horizons Forum and Aerospace Exposition, Nashville, TN, USA, 9–12 January 2012; AIAA: New York, NY, USA, 2012. [Google Scholar] [CrossRef]
- Butler, L.N.; Lozier, M.E.; Gordeyev, S. Effect of Varying Beam Diameter on Global Jitter of Laser Beam Passing Through Turbulent Flows. In Proceedings of the AIAA Aviation 2019 Forum, Dallas, TX, USA, 17–21 June 2019; AIAA: New York, NY, USA, 2019. [Google Scholar] [CrossRef]
- Kemnetz, M.R.; Gordeyev, S.; Jumper, E.J. Optical investigation of a regularized shear layer for the examination of the aero-optical component of the jitter. In Proceedings of the AIAA Scitech 2019 Forum, San Diego, CA, USA, 7–11 January 2019; AIAA: New York, NY, USA, 2019. [Google Scholar] [CrossRef]
- Sasiela, R.J. Electromagnetic Wave Propagation in Turbulence: Evaluation and Application of Mellin Transforms; Springer: New York, NY, USA, 2012; pp. 37–39. [Google Scholar]
- Guo, G.; Zhu, L.; Bian, Y. Numerical analysis on aero-optical wavefront distortion induced by vortices from the viewpoint of fluid density. Opt. Commun. 2020, 474, 126181. [Google Scholar] [CrossRef]
- Cai, D.M.; Ti, P.P.; Jia, P.; Wang, D.; Liu, J.X. Fast simulation of atmospheric turbulence phase screen based on non-uniform sampling. Acta Phys. Sin. 2015, 64, 224217. [Google Scholar] [CrossRef]
- Guo, G.; Liu, H.; Zhang, B. Development of a temporal evolution model for aero-optical effects caused by vortices in the supersonic mixing layer. Appl. Opt. 2016, 55, 2708–2717. [Google Scholar] [CrossRef]
- Ding, H.; Yi, S.; Zhu, Y.; He, L. Experimental investigation on aero-optics of supersonic turbulent boundary layers. Appl. Opt. 2017, 56, 7604–7610. [Google Scholar] [CrossRef]
- Cress, J.; Gordeyev, S.; Post, M.; Jumper, E. Aero-Optical Measurements in a Turbulent, Subsonic Boundary Layer at Different Elevation Angles. In Proceedings of the 39th Plasmadynamics and Lasers Conference, Seattle, WA, USA, 23–26 June 2008; AIAA: New York, NY, USA, 2008. [Google Scholar] [CrossRef]
- Gao, Q.; Yi, S.; Jiang, Z.; He, L.; Wang, X. Structure of the refractive index distribution of the supersonic turbulent boundary layer. Opt. Lasers Eng. 2013, 51, 1113–1119. [Google Scholar] [CrossRef]
- Taira, K.; Brunton, S.L.; Dawson, S.T.M.; Rowley, C.W.; Colonius, T.; McKeon, B.J.; Schmidt, O.T.; Gordeyev, S.; Theofilis, V.; Ukeiley, L.S. Modal Analysis of Fluid Flows: An Overview. AIAA J. 2017, 55, 4013–4041. [Google Scholar] [CrossRef]
- Gordeyev, S.; Jumper, E.; Hayden, T.E. Aero-Optical Effects of Supersonic Boundary Layers. AIAA J. 2012, 50, 682–690. [Google Scholar] [CrossRef]
- Gordeyev, S.; Juliano, T.J. Optical Characterization of Nozzle-Wall Mach-6 Boundary Layers. In Proceedings of the 54th AIAA Aerospace Sciences Meeting, San Diego, CA, USA, 4–8 January 2016; AIAA: New York, NY, USA, 2016. [Google Scholar] [CrossRef]
- Ding, H.; Yi, S.; Zhao, X.; Xu, Y. Experimental investigation on aero-optical effects of a hypersonic optical dome under different exposure times. Appl. Opt. 2020, 59, 3842–3850. [Google Scholar] [CrossRef] [PubMed]
- Mani, A.; Wang, M.; Moin, P. Resolution requirements for aero-optical simulations. J. Comput. Phys. 2008, 227, 9008–9020. [Google Scholar] [CrossRef]
- Kemnetz, M.R.; Gordeyev, S. Optical investigation of large-scale boundary-layer structures. In Proceedings of the 54th AIAA Aerospace Sciences Meeting, San Diego, CA, USA, 4–8 January 2016; AIAA: New York, NY, USA, 2016. [Google Scholar] [CrossRef]



















| Parameter | Value | Parameter | Value |
|---|---|---|---|
| H | 5 km | 10 | |
| M | 5 | 16 MHz | |
| 1603 m/s | Aperture | 25 mm (X) × 12.5 mm (Y) |
Publisher’s Note: MDPI stays neutral with regard to jurisdictional claims in published maps and institutional affiliations. |
© 2021 by the authors. Licensee MDPI, Basel, Switzerland. This article is an open access article distributed under the terms and conditions of the Creative Commons Attribution (CC BY) license (http://creativecommons.org/licenses/by/4.0/).
Share and Cite
Yang, B.; Fan, Z.; Yu, H.; Hu, H.; Yang, Z. A New Method for Analyzing Aero-Optical Effects with Transient Simulation. Sensors 2021, 21, 2199. https://doi.org/10.3390/s21062199
Yang B, Fan Z, Yu H, Hu H, Yang Z. A New Method for Analyzing Aero-Optical Effects with Transient Simulation. Sensors. 2021; 21(6):2199. https://doi.org/10.3390/s21062199
Chicago/Turabian StyleYang, Bo, Zichen Fan, He Yu, Haidong Hu, and Zhaohua Yang. 2021. "A New Method for Analyzing Aero-Optical Effects with Transient Simulation" Sensors 21, no. 6: 2199. https://doi.org/10.3390/s21062199
APA StyleYang, B., Fan, Z., Yu, H., Hu, H., & Yang, Z. (2021). A New Method for Analyzing Aero-Optical Effects with Transient Simulation. Sensors, 21(6), 2199. https://doi.org/10.3390/s21062199

