Enabling Technologies for Urban Smart Mobility: Recent Trends, Opportunities and Challenges
Abstract
1. Introduction
1.1. Need and Importance of Smart Mobility
1.2. Paper Organization
1.3. Main Contributions
- A comprehensive review of smart mobility solutions and related services proposed in the last few years.
- The contextualization of how smart mobility is framed within smart cities and its key benefits and attributes.
- Discussion on the opportunities for smart mobility to become a reality in the coming years as well as the major issues and challenges it its realization.
- Meaningful insights into the future of the mobility-as-a-service paradigm.
- Overview of the Enabling Technologies that will support smart mobility services and applications such as AI, IoT, blockchain, geospatial technology and big data.
- Future trends for smart mobility.
2. Research Progress in Smart Mobility and Gap Analysis
- Classification of Articles on the basis of the type: we have chosen only peer reviewed research, review and survey articles satisfying our criteria;
- Identification of Publication Year: articles from 2011 to 2020 only were analyzed in the literature review;
- Classification of Articles on the basis of keywords: we have combined the following keywords
- Smart City
- Urban Smart Mobility
- Enabling Technology.
2.1. Research Based on Smart Mobility Applications
2.2. Taxonomy, Surveys and Review Based Papers
2.3. Regional, Governance and Citizen Centric Papers
2.4. Summary and Research Gap Analysis
- User Privacy
- Data Integration issues
- Data Standardization issues
- Sensor characteristics
- Impact of external environment on sensing capabilities of sensors.
- Enforcing uniform and ubiquitous mobility laws, rules and regulations
- Citizen participation in mobility initiatives
- Crowdsensing in smart mobility
- Interoperability
- Legacy Infrastructure setups
- Amicable Cooperation between public-private mobility services players.
3. Smart Mobility in Smart Cities
3.1. Overview
3.2. Opportunities
3.3. Challenges
4. Smart Mobility Services and Applications
4.1. Mobility-as-a-Service
- High number of private cars within a city
- Little attractiveness for citizens when it comes to using public transport
- Little use of active modes of transport
- Less adequate location of specific places for bicycles, scooters and parking links and its lack of integration with the transport network
- Lack of accessibility to transport systems by people with disabilities or old people
- Lack of information in real time for citizens
- Lack of an integrated public transport platform, routes suitable for each user, on-demand parking, active mobility and unified payment systems for the entire transport network
- Lack of understanding of citizens’ mobility patterns
- Lack of information for citizens about the consequences of their fewer active habits in the carbon scab
- An easier way for citizens to plan, book and pay for mobility services (which will also facilitate citizens abandoning the private vehicle)
- Improving the efficiency of the transit network
- Reduced costs for citizens
- Decreased traffic congestion
- Reducing the ecological footprint
- Predicting demands
- Making personalized suggestions to citizens
- Allowing providers to plan ahead and meet citizens’ needs
- Increasing convenience, effectiveness and customer satisfaction
- Ease of payment
- Revenue growth for transportation service providers.
4.1.1. MaaS Implementation Challenges
4.1.2. Analysis of Security Threats
- Data Theft: Autonomous vehicles and self-driving cars form a part of a larger network of connected entities which continuously share data to provide a seamless user experience. Some of the data generated through different entities consist of personal user information such as financial details, contact details, travel habits and history. With this type of personal data at disposal, there are vulnerabilities related to data theft that can be used by attackers.
- Identity Theft: The concept of autonomous vehicles focuses on the transfer of control from the human drivers to the vehicles. In such scenarios, the connected vehicles become easy targets of cyber criminals and hackers. These vehicles are prone to identity theft where the hackers can obtain the vehicle identification information and misuse it.
- Device Hijacking: Vehicle hijacking is one of the biggest threats to autonomous vehicles. The attackers can gain control of the vehicle system and software and modify the algorithms to remotely control the vehicle. Once hijacked, the hackers can modify the important functioning units such as the navigation control unit, engine, brakes, heating systems, communication systems, vehicle camera and vision systems.
- Denial of Service: Attackers can take advantage of the vulnerabilities of the least secured devices on the network to gain control of the entire network and overwhelm the connected entities. These types of attacks can be launched on an individual node or vehicle-to-vehicle or vehicle-to-infrastructure, resulting in a communication system disruption.
- Privacy Infringement: Autonomous vehicles continuously generate data such as the vehicle location. These data provide personal information related to the user’s travel history and navigation, which can be misused to track the user’s current location and other whereabouts.
- Financial Fraud: In countries such as India where toll taxes are automatically deducted using RFID tags on the vehicles, there are serious concerns related to the financial security of the linked bank accounts. Any insecure network or device may result in banking frauds and other related attacks such as ransomware.
4.2. Traffic Flow Optimization
- Optimization of the use of road infrastructure
- Integration of different domains (air, land and sea)
- Conducting predictive traffic analysis, with emphasis on moments when a greater flow of vehicles is expected
- Performing data analysis that allows traffic planning and control in real time
- Optimizing the location of electric car charging stations to the places where they are most in demand
- Developing predictive models that understand the needs of citizens in terms of new mobility models (including e-scooters, e-bikes, carsharing, carpooling).
4.3. Optimization of Logistics
- Vehicles that deliver not being fully filled in terms of their transport capacity
- Inefficient route optimization to make deliveries
- Lack of coordination between transport providers in order to achieve an integrated way that includes several fleets
- Little awareness by consumers and suppliers of the carbon footprint implications of the large number of deliveries
- Collision of the delivery times with the hours of greatest traffic congestion in the cities
- Deliveries made using vehicles that use fossil fuels
- Inefficient coordination of the different means of transport (sea, air and land)
- Use of private transport by citizens when shopping, instead of using public transport.
4.4. Autonomous Vehicles
- Lane marking: these markings are not the best for today’s vehicles. It is an aspect that will necessarily have to be improved to the point that they can be read efficiently by machines.
- Roadside sensors: this type of sensor should be included in sidewalks, curbs and lanes. In this way, it will be possible for AVs to be aware of the environment that surrounds them and thus act in a preventive way to possible situations of danger.
- Smart signage: image recognition is currently used to read traffic signs. In the future, it is expected that the signals will be able to send a signal that can be read by machines and thus facilitate the reading of the signals by the autonomous vehicles.
- Providing a safer and more reliable means of transport,
- Reducing the number of accidents,
- Reducing the need for human intervention during driving,
- Reducing traffic congestion
- Allowing elderly people or people with disabilities to make their lives easier
- Elimination of traffic lights as autonomous vehicles will be able to efficiently set priorities
- Reducing/eliminating the time spent searching for parking spaces.
- Perception, planning, control and ethics
- Data privacy
- Transmission security
- Processing latency
- Energy efficiency.
4.4.1. Levels of Autonomous Driving
4.4.2. Vehicle Sensors
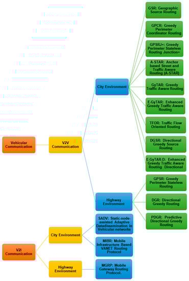
4.4.3. Vehicle Communication Protocols
- Safe routing: the security of messages is, in all systems, delicate and of enormous importance. In this specific case, illegal message tampering can have very serious consequences and even have an impact on life-or-death situations;
- Reliable communication: link ruptures can suddenly happen due to some VANETs’ characteristics such as high mobility, intermittent connectivity or obstacles in cities, and what to do in case of packet losses is a challenge;
- Determining the optimal path from a source to a destination, taking into account the density of traffic and the shortest distance;
- Determining a routing strategy that adapts to the two distinct environments of VANETs: city environment and motorways.
4.4.4. Ethical Issues
4.5. Outdoor Navigation Technologies
5. Enabling Technologies to Support Smart Mobility
5.1. Overview of Enabling Technologies
- Real-time information about the location collected from smartphones that can be used for various services on people’s mobility can be a major barrier in terms of privacy;
- The collection of images of people obtained from services for mapping and recognition purposes;
- The on-board units of the vehicles might be associated with plate numbers which are considered indirect identifiers;
- The lack of verification of the accuracy and relevance of the information collected.
- Port scales can be optimized if data are shared in advance in order to improve planning and resource allocation. In Hamburg, for example, electric vehicles and real-time navigation are used to ensure the smooth flow of traffic and thus reduce congestion;
- Traffic lights can be controlled based on traffic flow if the necessary data are collected. In this way, traffic in cities can be optimized and congestion can be reduced. This is an example currently in practice in the city of Hong Kong;
- IoT sensors and CCTV cameras can also be used for traffic management, thus reducing congestion;
- Open data about mobility can be of added value to citizens that can be aware of real time traffic data and plan their day with more information so it can be more efficient;
- Parking spaces can be monitored, and drivers can reduce parking time and also CO2 emissions;
- On-demand and more adaptive modes of capacity planning and operations can be achieved using data from sensors, cameras and vehicles so that information to commuters can be given so they can plan their routes more efficiently;
- Fleet efficiency can be obtained by combining real-time traffic data to produce route optimization using AI techniques, reducing wait times and optimizing energy consumption;
- Increase citizens’ security by preventing anomaly detection and anticipating incidents.
5.2. Role of Enabling Technologies in Smart Mobility Services and Applications
5.2.1. Role in Mobility-as-a-Service
5.2.2. Role in Traffic Flow Optimization and Optimization of Logistics
5.2.3. Role in Autonomous Vehicles
6. Future Trends on Smart Urban Mobility
- Mobility in degraded vision
- Electric vehicles
- Alternate fuels
- Mobility solutions in natural calamities and disasters
- Mobility for differently abled citizens
- Inclusive, environment friendly, sustainable and efficient transportation
- IoT based dynamic traffic management
- Transparent and distributed traffic management
- Security of citizens, devices and vehicles.
7. Conclusions
Author Contributions
Funding
Institutional Review Board Statement
Informed Consent Statement
Acknowledgments
Conflicts of Interest
References
- United Nations. Transforming Our World: The 2030 Agenda for Sustainable Development. 2020. Available online: https://sustainabledevelopment.un.org/post2015/transformingourworld (accessed on 21 January 2021).
- United Nations. World Population Prospects. 2020. Available online: https://population.un.org/wpp/Graphs/Probabilistic/POP/TOT/900 (accessed on 2 March 2021).
- Gouveia, J.P.; Seixas, J.; Giannakidis, G. Smart City Energy Planning. In Proceedings of the 25th International Conference Companion on World Wide Web—WWW ’16 Companion, Montréal, QC, Canada, 11–16 April 2016; pp. 345–350. [Google Scholar] [CrossRef]
- Ruhlandt, R.W.S. The governance of smart cities: A systematic literature review. Cities 2018, 81, 1–23. [Google Scholar] [CrossRef]
- Amoretti, M.; Belli, L.; Zanichelli, F. UTravel: Smart mobility with a novel user profiling and recommendation approach. Pervasive Mob. Comput. 2017, 38, 474–489. [Google Scholar] [CrossRef]
- Belbachir, A.; El Fallah-Seghrouchni, A.; Casals, A.; Pasin, M. Smart mobility using multi-agent system. Procedia Comput. Sci. 2019, 151, 447–454. [Google Scholar] [CrossRef]
- Backhouse, J. A taxonomy of measures for smart cities. In Proceedings of the 13th International Conference on Theory and Practice of Electronic Governance, Athens, Greece, 23–25 September 2020. [Google Scholar]
- Mirri, S.; Prandi, C.; Salomoni, P.; Callegati, F.; Melis, A.; Prandini, M. A service-oriented approach to crowdsensing for accessible smart mobility scenarios. Mob. Inf. Syst. 2016, 2016, 2821680. [Google Scholar] [CrossRef]
- Lopez, D.; Farooq, B. A multi-layered blockchain framework for smart mobility data-markets. Transp. Res. Part C Emerg. Technol. 2020, 111, 588–615. [Google Scholar] [CrossRef]
- Bravo, Y.; Ferrer, J.; Luque, G.; Alba, E. Smart mobility by optimizing the traffic lights: A new tool for traffic control centers. In International Conference on Smart Cities; Springer: Cham, Switzerland, 2016; pp. 147–156. [Google Scholar]
- Aletà, N.B.; Alonso, C.M.; Ruiz, R.M.A. Smart mobility and smart environment in the Spanish cities. Transp. Res. Procedia 2017, 24, 163–170. [Google Scholar] [CrossRef]
- Camero, A.; Toutouh, J.; Stolfi, D.H.; Alba, E. Evolutionary deep learning for car park occupancy prediction in smart cities. In International Conference on Learning and Intelligent Optimization; Springer: Cham, Switzerland, 2018; pp. 386–401. [Google Scholar]
- Cledou, G.; Estevez, E.; Barbosa, L.S. A taxonomy for planning and designing smart mobility services. Gov. Inf. Q. 2018, 35, 61–76. [Google Scholar] [CrossRef]
- Dameri, R.P. ICT intensity in smart mobility initiatives. In Smart City Implementation; Springer: Cham, Switzerland, 2017; pp. 85–108. [Google Scholar]
- Bucchiarone, A. Collective adaptation through multi-agents ensembles: The case of smart urban mobility. Acm Trans. Auton. Adapt. Syst. (Taas) 2019, 14, 1–28. [Google Scholar] [CrossRef]
- Del Vecchio, P.; Secundo, G.; Maruccia, Y.; Passiante, G. A system dynamic approach for the smart mobility of people: Implications in the age of big data. Technol. Soc. Chang. 2019, 149, 119771. [Google Scholar] [CrossRef]
- Debnath, A.K.; Chin, H.C.; Haque, M.M.; Yuen, B. A methodological framework for benchmarking smart transport cities. Cities 2014, 37, 47–56. [Google Scholar] [CrossRef]
- Docherty, I.; Marsden, G.; Anable, J. The governance of smart mobility. Transp. Res. Part A Policy Pr. 2018, 115, 114–125. [Google Scholar] [CrossRef]
- Torres-Sospedra, J.; Avariento, J.; Rambla, D.; Montoliu, R.; Casteleyn, S.; Benedito-Bordonau, M.; Huerta, J. Enhancing integrated indoor/outdoor mobility in a smart campus. Int. J. Geogr. Inf. Sci. 2015, 29, 1955–1968. [Google Scholar] [CrossRef]
- Garau, C.; Masala, F.; Pinna, F. Benchmarking smart urban mobility: A study on Italian cities. In International Conference on Computational Science and Its Applications; Springer: Cham, Switzerland, 2015; pp. 612–623. [Google Scholar]
- Groth, S. Multimodal divide: Reproduction of transport poverty in smart mobility trends. Transp. Res. Part A: Policy Pr. 2019, 125, 56–71. [Google Scholar] [CrossRef]
- Battarra, R.; Gargiulo, C.; Tremiterra, M.R.; Zucaro, F. Smart Mobility in Italian Metropolitan Cities: A comparative analysis through indicators and actions. Sustain. Cities Soc. 2018, 41, 556–567. [Google Scholar] [CrossRef]
- Ilarri, S.; Stojanovic, D.; Ray, C. Semantic management of moving objects: A vision towards smart mobility. Expert Syst. Appl. 2015, 42, 1418–1435. [Google Scholar] [CrossRef]
- Papa, E.; Lauwers, D. Smart mobility: Opportunity or threat to innovate places and cities. In Proceedings of the 20th International Conference on Urban Planning and Regional Development in the Information Society (REAL CORP 2015), Gent, Belgium, 5–7 May 2015; pp. 543–550. [Google Scholar]
- Jeekel, H. Social sustainability and smart mobility: Exploring the relationship. Transp. Res. Procedia 2017, 25, 4296–4310. [Google Scholar] [CrossRef]
- Kronsell, A.; Mukhtar-Landgren, D. Experimental Governance of Smart Mobility: Some Normative Implications. In Shaping Smart Mobility Futures: Governance and Policy Instruments in times of Sustainability Transitions; Emerald Publishing Limited: Bingley, UK, 2020. [Google Scholar]
- Garau, C.; Masala, F.; Pinna, F. Cagliari and smart urban mobility: Analysis and comparison. Cities 2016, 56, 35–46. [Google Scholar] [CrossRef]
- Kudo, H. Co-design, Co-creation, and Co-production of Smart Mobility System. In International Conference on Cross-Cultural Design; Springer: Cham, Switzerland, 2016; pp. 551–562. [Google Scholar]
- Longo, A.; Zappatore, M.; Navathe, S.B. The unified chart of mobility services: Towards a systemic approach to analyze service quality in smart mobility ecosystem. J. Parallel Distrib. Comput. 2019, 127, 118–133. [Google Scholar] [CrossRef]
- Lyons, G. Getting smart about urban mobility–aligning the paradigms of smart and sustainable. Transp. Res. Part A Policy Pr. 2018, 115, 4–14. [Google Scholar] [CrossRef]
- Mangiaracina, R.; Perego, A.; Salvadori, G.; Tumino, A. A comprehensive view of intelligent transport systems for urban smart mobility. Int. J. Logist. Res. Appl. 2017, 20, 39–52. [Google Scholar] [CrossRef]
- Mboup, G. Smart infrastructure development makes smart cities—Promoting smart transport and ICT in dakar. In Smart Economy in Smart Cities; Springer: Singapore, 2017; pp. 871–904. [Google Scholar]
- Melo, S.; Macedo, J.; Baptista, P. Guiding cities to pursue a smart mobility paradigm: An example from vehicle routing guidance and its traffic and operational effects. Res. Transp. Econ. 2017, 65, 24–33. [Google Scholar] [CrossRef]
- Ning, Z.; Xia, F.; Ullah, N.; Kong, X.; Hu, X. Vehicular social networks: Enabling smart mobility. IEEE Commun. Mag. 2017, 55, 16–55. [Google Scholar] [CrossRef]
- Orlowski, A.; Romanowska, P. Smart Cities Concept: Smart Mobility Indicator. Cybern. Syst. 2019, 50, 118–131. [Google Scholar] [CrossRef]
- Pangbourne, K.; Stead, D.; Mladenović, M.; Milakis, D. The case of mobility as a service: A critical reflection on challenges for urban transport and mobility governance. In Governance of the Smart Mobility Transition; Emerald Publishing Limited: Bingley, UK, 2018; pp. 33–48. [Google Scholar]
- Peprah, C.; Amponsah, O.; Oduro, C. A system view of smart mobility and its implications for Ghanaian cities. Sustain. Cities Soc. 2019, 44, 739–747. [Google Scholar] [CrossRef]
- Pereira, J.; Ricardo, L.; Luís, M.; Senna, C.; Sargento, S. Assessing the reliability of fog computing for smart mobility applications in VANETs. Future Gener. Comput. Syst. 2019, 94, 317–332. [Google Scholar] [CrossRef]
- Schlingensiepen, J.; Nemtanu, F.; Mehmood, R.; McCluskey, L. Autonomic transport management systems—Enabler for smart cities, personalized medicine, participation and industry grid/industry 4.0. In Intelligent Transportation Systems–Problems and Perspectives; Springer: Cham, Switzerland, 2016; pp. 3–35. [Google Scholar]
- Faria, R.; Brito, L.; Baras, K.; Silva, J. Smart mobility: A survey. In Proceedings of the 2017 International Conference on Internet of Things for the Global Community (IoTGC), Funchal, Portugal, 10–13 July 2017; pp. 1–8. [Google Scholar]
- Turetken, O.; Grefen, P.; Gilsing, R.; Adali, O.E. Service-dominant business model design for digital innovation in smart mobility. Bus. Inf. Syst. Eng. 2019, 61, 9–29. [Google Scholar] [CrossRef]
- Yigitcanlar, T.; Kamruzzaman, M. Smart cities and mobility: Does the smartness of Australian cities lead to sustainable commuting patterns? J. Urban Technol. 2019, 26, 21–46. [Google Scholar] [CrossRef]
- Zawieska, J.; Pieriegud, J. Smart city as a tool for sustainable mobility and transport decarbonisation. Transp. Policy 2018, 63, 39–50. [Google Scholar] [CrossRef]
- Singh, Y.J. Is smart mobility also gender-smart? J. Gend. Stud. 2020, 29, 832–846. [Google Scholar] [CrossRef]
- Zhang, M.; Zhao, P.; Qiao, S. Smartness-induced transport inequality: Privacy concern, lacking knowledge of smartphone use and unequal access to transport information. Transp. Policy 2020, 99, 175–185. [Google Scholar] [CrossRef]
- Deebak, B.D.; Al-Turjman, F. A smart lightweight privacy preservation scheme for IoT-based UAV communication systems. Comput. Commun. 2020, 162, 102–117. [Google Scholar] [CrossRef]
- Oliveira, T.A.; Oliver, M.; Ramalhinho, H. Challenges for connecting citizens and smart cities: ICT, e-governance and blockchain. Sustainability 2020, 12, 2926. [Google Scholar] [CrossRef]
- Dowling, R. Smart mobility: Disrupting transport governance? In Governance of the Smart Mobility Transition; Emerald Publishing Limited: Bingley, UK, 2018. [Google Scholar]
- Docherty, I. New governance challenges in the era of ‘Smart’ mobility. In Governance of the Smart Mobility Transition; Emerald Publishing Limited: Bingley, UK, 2018. [Google Scholar]
- Putnam, D.; Kovacova, M.; Valaskova, K.; Stehel, V. The algorithmic governance of smart mobility: Regulatory mechanisms for driverless vehicle technologies and networked automated transport systems. Contemp. Read. Law Soc. Justice 2019, 11, 21–26. [Google Scholar]
- De Blas, I.; Mediavilla, M.; Capellán-Pérez, I.; Duce, C. The limits of transport decarbonization under the current growth paradigm. Energy Strategy Rev. 2020, 32, 100543. [Google Scholar] [CrossRef]
- El-Din, D.M.; Hassanien, A.E.; Hassanien, E.E. Information integrity for multi-sensors data fusion in smart mobility. In Toward Social Internet of Things (SIoT): Enabling Technologies, Architectures and Applications; Springer: Cham, Switzerland, 2020; pp. 99–121. [Google Scholar]
- Saponara, S.; Neri, B. Radar sensor signal acquisition and 3D FFT processing for smart mobility surveillance systems. In Proceedings of the 2016 IEEE Sensors Applications Symposium (SAS), Catania, Italy, 20–22 April 2016; pp. 1–6. [Google Scholar]
- Garcia-Font, V.; Garrigues, C.; Rifà-Pous, H. A comparative study of anomaly detection techniques for smart city wireless sensor networks. Sensors 2016, 16, 868. [Google Scholar] [CrossRef] [PubMed]
- Adam, M.S.; Anisi, M.H.; Ali, I. Object tracking sensor networks in smart cities: Taxonomy, architecture, applications, research challenges and future directions. Future Gener. Comput. Syst. 2020, 107, 909–923. [Google Scholar] [CrossRef]
- Jin, X.; Feng, C.; Ponnamma, D.; Yi, Z.; Parameswaranpillai, J.; Thomas, S.; Salim, N. Review on exploration of graphene in the design and engineering of smart sensors, actuators and soft robotics. Chem. Eng. J. Adv. 2020, 4, 100034. [Google Scholar] [CrossRef]
- Krech, M.; Trunk, A.; Groche, P. Controlling the sensor properties of smart structures produced by metal forming. Procedia Eng. 2017, 207, 1415–1420. [Google Scholar] [CrossRef]
- Nkenyereye, L.; Islam, S.R.; Bilal, M.; Abdullah-Al-Wadud, M.; Alamri, A.; Nayyar, A. Secure crowd-sensing protocol for fog-based vehicular cloud. Future Gener. Comput. Syst. 2021, 120, 61–75. [Google Scholar] [CrossRef]
- Sun, G.; Sun, S.; Sun, J.; Yu, H.; Du, X.; Guizani, M. Security and privacy preservation in fog-based crowd sensing on the internet of vehicles. J. Netw. Comput. Appl. 2019, 134, 89–99. [Google Scholar] [CrossRef]
- Chourabi, H.; Nam, T.; Walker, S.; Gil-Garcia, J.R.; Mellouli, S.; Nahon, K.; Pardo, T.A.; Scholl, H.J. Understanding smart cities: An integrative framework. In Proceedings of the2012 45th Hawaii International Conference on System Science (HICSS), Maui, HI, USA, 4–7 January 2012; pp. 2289–2297. [Google Scholar]
- Danesin, A.; Linares, P. The relevance of the local context for assessing the welfare effect of transport decarbonization policies. A study for 5 Spanish metropolitan areas. Energy Policy 2018, 118, 41–57. [Google Scholar] [CrossRef]
- Benevolo, C.; Dameri, R.P.; D’auria, B. Smart mobility in smart city. In Empowering Organizations; Springer: Cham, Switzerland, 2016; pp. 13–28. [Google Scholar]
- Mark, S.; Chen, H.; Teng, Y.; Edgar, E.; Koh, J. Mobility as a Service. 2018. Available online: https://www.eurobiz.com.cn/mobility-as-a-service/ (accessed on 12 December 2020).
- AI4CITIES. Mobility. 2020. Available online: https://ai4cities.eu/challenges/mobility (accessed on 12 December 2020).
- Hietanen, S. Mobility as a Service. New Transp. Model 2014, 12, 2–4. [Google Scholar]
- Giesecke, R.; Surakka, T.; Hakonen, M. Conceptualising mobility as a service. In Proceedings of the 2016 Eleventh International Conference on Ecological Vehicles and Renewable Energies (EVER), Monte Carlo, Monaco, 6–8 April 2016; pp. 1–11. [Google Scholar]
- Jittrapirom, P.; Caiati, V.; Feneri, A.M.; Ebrahimigharehbaghi, S.; Alonso González, M.J.; Narayan, J. Mobility as a service: A critical review of definitions, assessments of schemes, and key challenges. Urban Plan. 2017, 2, 13. [Google Scholar] [CrossRef]
- Ren, K.; Wang, Q.; Wang, C.; Qin, Z.; Lin, X. The security of autonomous driving: Threats, defenses, and future directions. Proc. IEEE 2019, 108, 357–372. [Google Scholar] [CrossRef]
- Parkinson, S.; Ward, P.; Wilson, K.; Miller, J. Cyber threats facing autonomous and connected vehicles: Future challenges. IEEE Trans. Intell. Transp. Syst. 2017, 18, 2898–2915. [Google Scholar] [CrossRef]
- De Souza, A.M.; Brennand, C.A.; Yokoyama, R.S.; Donato, E.A.; Madeira, E.R.; Villas, L.A. Traffic management systems: A classification, review, challenges, and future perspectives. Int. J. Distrib. Sens. Netw. 2017. [Google Scholar] [CrossRef]
- De Souza, A.M.; Yokoyama, R.; Boukerche, A. Icarus: Improvement of traffic condition through an alerting and re-routing system. Comput. Netw. 2016, 110, 118–132. [Google Scholar] [CrossRef]
- Karagiannis, G.; Altintas, O.; Ekici, E. Vehicular networking: A survey and tutorial on requirements, architectures, challenges, standards and solutions. Ieee. Commun. Surv. Tutor. 2011, 13, 584–616. [Google Scholar] [CrossRef]
- US-DoT. Traffic Congestion and Reliability: Trends and Advanced Strategies for Congestion Mitigation. 2015. Available online: http://www.ops.fhwa.dot.gov/congestion_report/chapter2.htm (accessed on 21 January 2021).
- Rakha, H.; Kamalanathsharma, R. Eco-driving at signalized intersections using v2i communication. In Proceedings of the 2011 14th International IEEE Conference on Intelligent Transportation Systems (ITSC), Washington, DC, USA, 5–7 October 2011; pp. 341–346. [Google Scholar]
- Barba, C.; Mateos, M.; Soto, P. Smart city for vanets using warning messages, traffic statistics and intelligent traffic lights. In Proceedings of the 2012 IEEE Intelligent Vehicles Symposium (IV), Alcalá de Henares, Spain, 3–7 June 2012; pp. 902–907. [Google Scholar]
- Bauza, R.; Gozálvez, J. Traffic congestion detection in large-scale scenarios using vehicle-to-vehicle communications. J. Netw. Comput. Appl. 2013, 36, 1295–1307. [Google Scholar] [CrossRef]
- Younes, M.; Boukerche, A. Efficient traffic congestion detection protocol for next generation vanets. In Proceedings of the 2013 IEEE international conference on communications (ICC), Budapest, Hungary, 9–13 June 2013; pp. 3764–3768. [Google Scholar]
- Doolan, R.; Muntean, G.M. EcoTrec—A novel VANET-based approach to reducing vehicle emissions. IEEE Trans. Intell. Transp. 2016, 18, 608–620. [Google Scholar] [CrossRef]
- Shukla, N.; Choudhary, A.K.; Prakash, P.K.S.; Fernandes, K.J.; Tiwari, M.K. Algorithm portfolios for logistics optimization considering stochastic demands and mobility allowance. Int. J. Prod. Econ. 2013, 141, 146–166. [Google Scholar] [CrossRef]
- Petrovic, N.; Kocic, D. Adopting linear optimization to support autonomous vehicles in smart city. In Proceedings of the 2019 27th Telecommunications Forum (TELFOR), Belgrade, Serbia, 26–27 November 2019; pp. 1–4. [Google Scholar] [CrossRef]
- Zoria, S. Smart Cities: A New Look at the Autonomous-Vehicle Infrastructure. 2020. Available online: https://www.iotforall.com/autonomous-vehicle-infrastructure (accessed on 18 January 2021).
- Yaqoob, I.; Khan, L.U.; Kazmi, S.A.; Imran, M.; Guizani, N.; Hong, C.S. Autonomous Driving Cars in Smart Cities: Recent Advances, Requirements, and Challenges. IEEE Netw. 2019, 34, 174–181. [Google Scholar] [CrossRef]
- Lin, L.; Zhu, J.J. Path Planning for Autonomous Car Parking. In Proceedings of the ASME 2018 Dynamic Systems and Control Conference, Atlanta, GA, USA, 30 September–3 October 2018; pp. 1–10. [Google Scholar] [CrossRef]
- Dave, R.; Boone, E.S.; Roy, K. Efficient Data Privacy and Security in Autonomous Cars. J. Comput. Sci. Appl. 2019, 7, 31–36. [Google Scholar] [CrossRef]
- SAE. Taxonomy and Definitions for Terms Related to Driving Automation Systems for On-Road Motor Vehicles. 2018. Available online: https://www.sae.org/standards/content/j3016_201806/ (accessed on 18 January 2021).
- Taraba, M.; Adamec, J.; Danko, M.; Drgona, P. Utilization of modern sensors in autonomous vehicles. In Proceedings of the 2018 ELEKTRO, Mikulov, Czech Republic, 21–23 May 2018; pp. 1–5. [Google Scholar] [CrossRef]
- Abbasi, I.A.; Shahid Khan, A. A Review of Vehicle to Vehicle Communication Protocols for VANETs in the Urban Environment. Future Internet 2018, 10, 14. [Google Scholar] [CrossRef]
- Jerbi, M.; Senouci, S.M.; Meraihi, R.; Doudane, Y.G. An improved vehicular adhoc routing protocol for city environments. In Proceedings of the 7th IEEE International Conference on Communication, Glasgow, UK, 24–28 June 2007; pp. 3972–3979. [Google Scholar]
- Liu, J.; Wan, J.; Wang, Q. A survey on position based routing for vehicular ad hoc networks. J. Telecommun. Syst. Arch. 2016, 62, 15–30. [Google Scholar] [CrossRef]
- Lin, Y.W.; Chen, Y.S.; Lee, S.L. Routing Protocols in Vehicular Ad Hoc Networks: A Survey and Future Perspectives. J. Inf. Sci. Eng. 2010, 26, 913–932. [Google Scholar]
- Lee, K.C.; Lee, U.; Gerla, M. Survey of Routing Protocols in Vehicular Ad Hoc Networks. In Advances in Vehicular Ad-Hoc Networks: Developments and Challenges; Information Science Reference (an Imprint of IGI Global); IGI Global: New York, NY, USA, 2009; pp. 113–175. [Google Scholar]
- Bilal, S.M.; Khan, A.R.; Ali, S. Review and performance analysis of position based routing protocols. Wirel. Pers. Area Commun. 2016, 1, 559–578. [Google Scholar]
- Brodsky, J.S. Autonomous vehicle regulation: How an uncertain legal landscape may hit the brakes on self-driving cars. Berkeley Technol. Law J. 2016, 31, 851–878. [Google Scholar]
- Pattinson, J.A.; Chen, H.; Basu, S. Legal issues in automated vehicles: Critically considering the potential role of consent and interactive digital interfaces. Hum. Soc. Sci. Commun. 2020, 7, 1–10. [Google Scholar] [CrossRef]
- Martinho, A.; Herber, N.; Kroesen, M.; Chorus, C. Ethical issues in focus by the autonomous vehicles industry. Transp. Rev. 2021, 1–22. [Google Scholar] [CrossRef]
- Holstein, T.; Dodig-Crnkovic, G.; Pelliccione, P. Ethical and social aspects of self-driving cars. arXiv 2018, arXiv:1802.04103. [Google Scholar]
- Coeckelbergh, M. Responsibility and the moral phenomenology of using self-driving cars. Appl. Artif. Intell. 2016, 30, 748–757. [Google Scholar] [CrossRef]
- Birnbacher, D.; Birnbacher, W. Fully autonomous driving: Where technology and ethics meet. IEEE Intell. Syst. 2017, 32, 3–4. [Google Scholar] [CrossRef]
- Lütge, C.; Poszler, F.; Acosta, A.J.; Danks, D.; Gottehrer, G.; Mihet-Popa, L.; Naseer, A. AI4People: Ethical Guidelines for the Automotive Sector–Fundamental Requirements and Practical Recommendations. Int. J. Technoethics (Ijt) 2021, 12, 101–125. [Google Scholar] [CrossRef]
- Alonso, J.M.; Mencar, C. Building Cognitive Cities with Explainable Artificial Intelligent Systems. In Proceedings of the CEX @ AI* IA Conference, Bari, Italy, 14–17 November 2017. [Google Scholar]
- Hevelke, A.; Nida-Rümelin, J. Responsibility for crashes of autonomous vehicles: An ethical analysis. Sci. Eng. Ethics 2015, 21, 619–630. [Google Scholar] [CrossRef] [PubMed]
- Kaplan, C.J.; Hegarty, E.D. Understanding GPS: Principles and Applications; Artech House: Worwood, MA, USA, 2006. [Google Scholar]
- Kourogi, M.; Sakata, N.; Okuma, T.; Kurata, T. Indoor/Outdoor Pedestrian Navigation with an Embedded GPS/RFID/Self-contained Sensor System. In Advances in Artificial Reality and Tele-Existence. ICAT 2006; Springer: Berlin/Heidelberg, Germany, 2006. [Google Scholar]
- Panzieri, S.; Pascucci, F.; Ulivi, G. An outdoor navigation system using GPS and inertial platform. Ieee/Asme Trans. Mech. 2002, 7, 134–142. [Google Scholar] [CrossRef]
- Parkinson, B.W.; Spilker, J.J. Global Positioning System: Theory and Applications; American Institute of Aeronautics and Astronautics: Reston, VA, USA, 1996. [Google Scholar]
- Wellenhof, B.H.; Lichtenegger, H.; Collins, J. Global Positioning System, 5th ed.; Springer: Berlin/Heidelberg, Germany, 1992. [Google Scholar]
- Lee, J. Global positioning/GPS. In International Encyclopaedia of Human Geography; Elsevier: Amsterdam, The Netherland, 2009; pp. 548–555. [Google Scholar]
- Sejas, M.; Saatkamp, E.; Junior, J. Posicionamento por DGPS: Experimentos para avaliação das técnicas RDS, NTRIP e DGPS. Rev. Bras. Geomática 2013, 1, 8–16. [Google Scholar] [CrossRef][Green Version]
- Lin, H.Y.; Lin, J.H.; Wang, M.L. A visual positioning system for vehicle navigation. In Proceedings of the IEEE Conference on Intelligent Transportation System, Vienna, Austria, 16 September 2005. [Google Scholar]
- Loewy, R.G. Avionics: A "New" Senior Partner in Aeronautics. AIAA J. 1999, 37, 1337–1354. [Google Scholar] [CrossRef]
- Zhang, M.; Yang, J.; Zhan, J.; Dai, Y. A Dead-Reckoning Based Local Positioning System for Intelligent Vehicles. In Proceedings of the 2019 IEEE International Conference on Power, Intelligent Computing and Systems (ICPICS), Shenyang, China, 12–14 July 2019; pp. 513–517. [Google Scholar]
- Wifi Attendance. Visual Positioning System—All You Need to Know. Available online: https://www.wifiattendance.com/blog/visual-positioning-system/ (accessed on 20 January 2021).
- Shi, T.; Wang, H.; Cui, W.; Ren, L. Indoor path planning for hex-rotor aircraft with landmark-based visual navigation. In Proceedings of the 2015 12th International Conference on Fuzzy Systems and Knowledge Discovery, FSKD 2015, Zhangjiajie, China, 15–17 August 2016; pp. 340–344. [Google Scholar]
- Anup, S.; Goel, A.; Padmanabhan, S. Visual positioning system for automated indoor/outdoor navigation. In Proceedings of the TENCON 2017—2017 IEEE Region 10 Conference, Penang, Malaysia, 5–8 November 2017; pp. 1027–1031. [Google Scholar]
- Wendel, A.; Maurer, M.; Bischof, H. Visual landmark-based localization for MAVs using incremental feature updates. In Proceedings of the 2012 Second International Conference on 3D Imaging, Modeling, Processing, Visualization & Transmission, Zurich, Switzerland, 13–15 October 2012; pp. 278–285. [Google Scholar]
- Steinhoff, U.; Omerčević, D.; Perko, R.; Schiele, B.; Leonardis, A. How computer vision can help in outdoor positioning. In European Conference on Ambient Intelligence; Springer: Berlin/Heidelberg, Germany, 2007; Volume 4794, pp. 124–141. [Google Scholar]
- Zan, T.T.T.; Gueta, L.B.; Okochi, T. Enabling technology for smart city transportation in developing countries. In Proceedings of the 2015 IEEE International Conference on Smart City/SocialCom/SustainCom (SmartCity), Chengdu, China, 19–21 December 2015; pp. 170–174. [Google Scholar]
- Moscholidou, I.; Pangbourne, K. A preliminary assessment of regulatory efforts to steer smart mobility in London and Seattle. Trans. Policy 2020, 98, 170–177. [Google Scholar] [CrossRef]
- Sigg, S.; Fu, X. Social opportunistic sensing and social centric networking: Enabling technology for smart cities. In Proceedings of the 2014 ACM International Workshop on Wireless and Mobile Technologies for Smart Cities, Philadelphia, PA, USA, 11 August 2014; pp. 83–90. [Google Scholar]
- Balakrishna, C. Enabling technologies for smart city services and applications. In Proceedings of the 2012 Sixth International Conference on Next Generation Mobile Applications, Services and Technologies, Paris, France, 12–14 September 2012; pp. 223–227. [Google Scholar]
- Akabane, A.T.; Immich, R.; Madeira, E.R.; Villas, L.A. iMOB: An intelligent urban mobility management system based on vehicular social networks. In Proceedings of the 2018 IEEE Vehicular Networking Conference, Taipei, Taiwan, 5–7 December 2018. [Google Scholar]
- Ahad, M.A.; Paiva, S.; Tripathi, G.; Feroz, N. Enabling technologies and sustainable smart cities. Sustain. Cities Soc. 2020, 61, 102301. [Google Scholar] [CrossRef]
- Bhushan, B.; Khamparia, A.; Sagayam, K.M.; Sharma, S.K.; Ahad, M.A.; Debnath, N.C. Blockchain for smart cities: A review of architectures, integration trends and future research directions. Sustain. Cities Soc. 2020, 61, 102360. [Google Scholar] [CrossRef]
- Basis. Mobility. 2020. Available online: https://basis-ai.com/industries/mobility (accessed on 21 January 2021).
- Nguyen, T.H.; Partala, J.; Pirttikangas, S. Blockchain-Based Mobility-as-a-Service. In Proceedings of the 2019 28th International Conference on Computer Communication and Networks (ICCCN), Valencia, Spain, 29 July–1 August 2019; pp. 1–6. [Google Scholar] [CrossRef]
- Karinsalo, A.; Halunen, K. Smart Contracts for a Mobility-as-a-Service Ecosystem. In Proceedings of the 2018 IEEE International Conference on Software Quality, Reliability and Security Companion (QRS-C), Lisbon, Portugal, 16–20 July 2018; pp. 135–138. [Google Scholar] [CrossRef]
- Campolo, C.; Cuzzocrea, D.; Genovese, G.; Iera, A.; Molinaro, A. An OMA Lightweight M2M-compliant MEC Framework to Track Multi-modal Commuters for MaaS Applications. In Proceedings of the 2019 IEEE/ACM 23rd International Symposium on Distributed Simulation and Real Time Applications (DS-RT), Cosenza, Italy, 7–9 October 2019; pp. 1–8. [Google Scholar] [CrossRef]
- Campolo, C.; Genovese, G.; Molinaro, A.; Pizzimenti, B. Digital Twins at the Edge to Track Mobility for MaaS Applications. In Proceedings of the 2020 IEEE/ACM 24th International Symposium on Distributed Simulation and Real Time Applications (DS-RT), Prague, Czech Republic, 14–16 September 2020; pp. 1–6. [Google Scholar] [CrossRef]
- Vouros, G.; Glenis, A.; Doulkeridis, C. The Delta Big Data Architecture for Mobility Analytics. In Proceedings of the 2020 IEEE Sixth International Conference on Big Data Computing Service and Applications (BigDataService), Oxford, UK, 3–6 August 2020; pp. 25–32. [Google Scholar] [CrossRef]
- Viet, R.D.; Molin, E. Mobility-as-a-Service: Does it contribute to sustainability? In Proceedings of the 2020 Forum on Integrated and Sustainable Transportation Systems (FISTS), Delft, The Netherlands, 3–5 November 2020; pp. 192–197. [Google Scholar] [CrossRef]
- Duong, T.; Todi, K.K.; Chaudhary, U.; Truong, H. Decentralizing Air Traffic Flow Management with Blockchain-based Reinforcement Learning. In Proceedings of the 2019 IEEE 17th International Conference on Industrial Informatics (INDIN), Helsinki, Finland, 22–25 July 2019; pp. 1795–1800. [Google Scholar] [CrossRef]
- International Energy Agency (IEA). CO2 Emissions from Fuel Combustion—Highlights; International Energy Agency: Paris, France, 2014. [Google Scholar]
- Zhang, H.; Liptrott, M.; Bessis, N.; Cheng, J. Real-Time Traffic Analysis using Deep Learning Techniques and UAV based Video. In Proceedings of the 2019 16th IEEE International Conference on Advanced Video and Signal Based Surveillance (AVSS), Taipei, Taiwan, 18–21 September 2019; pp. 1–5. [Google Scholar] [CrossRef]
- Sreekumar, U.K.; Devaraj, R.; Li, Q.; Liu, K. Real-Time Traffic Pattern Collection and Analysis Model for Intelligent Traffic Intersection. In Proceedings of the 2018 IEEE International Conference on Edge Computing (EDGE), San Francisco, CA, USA, 2–7 July 2018; pp. 140–143. [Google Scholar] [CrossRef]
- Ramesh, K.; Lakshna, A.; Renjith, P.N. Smart Traffic Congestion model in IoT-A Review. In Proceedings of the 2020 4th International Conference on Electronics, Communication and Aerospace Technology (ICECA), Coimbatore, India, 5–7 November 2020; pp. 651–658. [Google Scholar] [CrossRef]
- Talukder, M.Z.; Towqir, S.S.; Remon, A.R.; Zaman, H.U. An IoT based automated traffic control system with real-time update capability. In Proceedings of the 2017 8th International Conference on Computing, Communication and Networking Technologies (ICCCNT), Delhi, India, 3–5 July 2017; pp. 1–6. [Google Scholar] [CrossRef]
- Kuhi, K.; Kaare, K.; Koppel, O. Ensuring performance measurement integrity in logistics using blockchain. In Proceedings of the 2018 IEEE International Conference on Service Operations and Logistics, and Informatics (SOLI), Singapore, 31 July–2 August 2018; pp. 256–261. [Google Scholar] [CrossRef]
- Liang, S.; Li, M.; Li, W. Research on Traceability Algorithm of Logistics Service Transaction Based on Blockchain. In Proceedings of the 2019 18th International Symposium on Distributed Computing and Applications for Business Engineering and Science (DCABES), Wuhan, China, 8–10 November 2019; pp. 186–189. [Google Scholar] [CrossRef]
- Guo, H.; Li, W.; Nejad, M.; Shen, C.-C. Proof-of-Event Recording System for Autonomous Vehicles: A Blockchain-Based Solution. IEEE Access 2020, 8, 182776–182786. [Google Scholar] [CrossRef]
- Hasan, M.G.M.M.; Datta, A.; Rahman, M.A. Poster Abstract: Chained of Things: A Secure and Dependable Design of Autonomous Vehicle Services. In Proceedings of the 2018 IEEE/ACM Third International Conference on Internet-of-Things Design and Implementation (IoTDI), Orlando, FL, USA, 17–20 April 2018; pp. 298–299. [Google Scholar] [CrossRef]
- Baza, M.; Nabil, M.; Lasla, N.; Fidan, K.; Mahmoud, M.; Abdallah, M. Blockchain-based Firmware Update Scheme Tailored for Autonomous Vehicles. In Proceedings of the 2019 IEEE Wireless Communications and Networking Conference (WCNC), Marrakesh, Morocco, 15–19 April 2019; pp. 1–7. [Google Scholar] [CrossRef]
- Hwang, T.; Kim, S.; Kim, S.; Jang, G.; Park, J.; Park, S.; Matson, E.T.; Kim, K. An Approach for Reducing Computational Time for Real-Time Autonomous Vehicle Tracking. In Proceedings of the 2018 18th International Conference on Control, Automation and Systems (ICCAS), PyeongChang, Korea, 17–20 October 2018; pp. 1760–1763. [Google Scholar]
- Sun, C.; Zhang, X.; Zhou, Q.; Tian, Y. A Model Predictive Controller with Switched Tracking Error for Autonomous Vehicle Path Tracking. IEEE Access 2019, 7, 53103–53114. [Google Scholar] [CrossRef]
- Najada, H.A.; Mahgoub, I. Autonomous vehicles safe-optimal trajectory selection based on big data analysis and predefined user preferences. In Proceedings of the 2016 IEEE 7th Annual Ubiquitous Computing, Electronics & Mobile Communication Conference (UEMCON), New York, NY, USA, 20–22 October 2016; pp. 1–6. [Google Scholar] [CrossRef]
- Ozbayoglu, M.; Kucukayan, G.; Dogdu, E. A real-time autonomous highway accident detection model based on big data processing and computational intelligence. In Proceedings of the 2016 IEEE International Conference on Big Data (Big Data), Washington, DC, USA, 5–8 December 2016; pp. 1807–1813. [Google Scholar] [CrossRef]
- Zaffiro, G.; Marone, G. Smart Mobility: New roles for Telcos in the emergence of electric and autonomous vehicles. In Proceedings of the 2019 AEIT International Conference of Electrical and Electronic Technologies for Automotive (AEIT AUTOMOTIVE), Turin, Italy, 2–4 July 2019; pp. 1–5. [Google Scholar] [CrossRef]
- Mishra, S.K.; Das, S. A Review on Vision Based Control of Autonomous Vehicles Using Artificial Intelligence Techniques. In Proceedings of the 2019 International Conference on Information Technology (ICIT), Bhubaneswar, India, 19–21 December 2019; pp. 500–504. [Google Scholar] [CrossRef]
- Choi, Y.K. CUDA Implementation of Belief Propagation for Stereo Vision. In Proceedings of the 13th International IEEE Annual Conference on Intelligent Transportation Systems, Madeira Island, Portugal, 19–22 September 2010. [Google Scholar]
- Davies, E.R. Computer vision: Principles, Algorithms, Applications, Learning, 5th ed.; Academic Press: Cambridge, MA, USA, 2017. [Google Scholar]
- Pandey, A.; Puri, M.; Varde, A. Object detection with neural models, deep learning and common sense to aid smart mobility. In Proceedings of the 2018 IEEE 30th International Conference on Tools with Artificial Intelligence (ICTAI), Volos, Greece, 5–7 November 2018. [Google Scholar]
- Mauri, A.; Khemmar, R.; Decoux, B.; Ragot, N.; Rossi, R.; Trabelsi, R.; Boutteau, R.; Ertaud, J.Y.; Savatier, X. Deep Learning for Real-Time 3D Multi-Object Detection, Localisation, and Tracking: Application to Smart Mobility. Sensors 2020, 20, 532. [Google Scholar] [CrossRef] [PubMed]
- Karballaeezadeh, N.; Zaremotekhases, F.; Shamshirband, S.; Mosavi, A.; Nabipour, N.; Csiba, P.; Várkonyi-Kóczy, A.R. Intelligent road inspection with advanced machine learning; hybrid prediction models for smart mobility and transportation maintenance systems. Energies 2020, 13, 1718. [Google Scholar] [CrossRef]
- Bittencourt, L.F.; Diaz-Montes, J.; Buyya, R.; Rana, O.F.; Parashar, M. Mobility-aware application scheduling in fog computing. IEEE Cloud Comput. 2017, 4, 26–35. [Google Scholar] [CrossRef]
- Vaa, T.; Penttinen, M.; Spyropoulou, I. Intelligent transport systems and effects on road traffic accidents: State of the art. Iet Intell. Transp. Syst. 2007, 1, 81–88. [Google Scholar] [CrossRef]
- López, D.; Farooq, B. A blockchain framework for smart mobility. In Proceedings of the 2018 IEEE International Smart Cities Conference (ISC2), Kansas City, MO, USA, 16–19 September 2018; pp. 1–7. [Google Scholar]
- Sun, J.; Yan, J.; Zhang, K.Z. Blockchain-based sharing services: What blockchain technology can contribute to smart cities. Financ. Innov. 2016, 2, 1–9. [Google Scholar] [CrossRef]
- Hank, P.; Müller, S.; Vermesan, O.; Van Den Keybus, J. Automotive ethernet: In-vehicle networking and smart mobility. In Proceedings of the 2013 Design, Automation & Test in Europe Conference & Exhibition (DATE), Grenoble, France, 18–22 March 2013; pp. 1735–1739. [Google Scholar]
- Schnieder, M.; West, A. Evaluation of alternative battery charging schemes for one-way electric vehicle smart mobility sharing systems based on real urban trip data. In Proceedings of the 2019 IEEE 5th International forum on Research and Technology for Society and Industry (RTSI), Florence, Italy, 9–12 September 2019; pp. 296–301. [Google Scholar]










| S. No. | Paper (Year) | Focus |
|---|---|---|
| 1. | Amoretti, M. et al. (2017) | Smart mobility application “UTravel” based on “Universal Profiling and Recommendation (UPR)”. |
| 2. | Belbachir, A. et al. (2019) | Traffic control system based on cooperative agents. |
| 3. | Benevolo, C. et al. (2016) | Novel action taxonomy involving a systematic approach to smart mobility and analysis of the role of ICT. |
| 4. | Mirri, S. et al. (2016) | Smart Mobility for All (SMAll)—Framework for developing and implementing smart mobility applications. |
| 5. | Lopez, D. et al. (2020) | Six-layer blockchain architecture to handle the issues regarding security, privacy, scalability and management of “Smart Mobility Data-market (BSMD)”. |
| 6. | Bravo, Y. et al. (2016) | Framework “HITUL” for assistance in the decision making of traffic control management. |
| 7. | Aletà, N. et al. (2017) | Spectrum of development of “Spanish Smart City” measures with a view to mobility and environmental concerns. |
| 8. | Camero, A. et al. (2018) | Prediction of the occupancy rate of car parking space premised on deep learning with “Recurrent Neural Networks (RNNs)”. |
| 9. | Cledou, G. et al. (2018) | Taxonomy for the formulation of smart city services. |
| 10. | Dameri, R. P. (2017) | Novel action taxonomy concerning an extensive methodology related to Smart Mobility. |
| 11. | Bucchiarone, A. (2019) | Collective Adaptation Engine (CAE)—Distributed adaptation method for ensemble-based systems in smart mobility context. |
| 12. | Del Vecchio, P. et al. (2019) | Application of system dynamics to simulate substitutes for conventional human mobility. |
| 13. | Debnath, A. K. et al. (2014) | Realistic structure to design a comparative analysis, which gauges cities based on the smartness of their transport frameworks. |
| 14. | Docherty, I. et al. (2018) | Analysis of the likely transition of present issues of mobility governance with the aim to safeguard and increase the public value. |
| 15. | Torres-Sospedra, J. et al. (2015) | “SmartUJI APP” and “SmartUJI AR” to enhance the positioning element of smart mobility in a smart university setting acting as a representative for a smart city. |
| 16. | Garau, C. et al. (2015) | Mobility indicators to assess smart urban mobility in Italian cities. |
| 17. | Groth, S. (2019) | Transformation from an automobile community to a multimodal community fostered by the advent of smart mobility powered by ICT in a German region. |
| 18. | Battarra, R. et al. (2018) | Assessment of the possibility and degree of applying the smart city model with the aim to boost the effectiveness and living conditions of urban areas. |
| 19. | Ilarri, S. et al. (2015) | SemanticMOVE—distributed system for mobility data management and semantic improvement. |
| 20. | Papa, E. et al. (2015) | Multi-disciplinary and collective methodology to smart mobility to enable the shift to a “smarter mobility” to improve the city development and citizens’ quality of life. |
| 21. | Jeekel, H. (2017) | Relationship between smart mobility and social sustainability. |
| 22. | Kronsell, A. et al. (2020) | Theoretical assessment of experimental governance with respect to smart mobility in Sweden. |
| 23. | Garau, C. et al. (2016) | Quantitative approach for assessing urban mobility in the Italian area of Cagliari. |
| 24. | Kudo, H. (2016) | Framework of citizen engagement and efficiency of Japanese Smart Communities to contemplate the collaborative design and development of a smart mobility framework. |
| 25. | Longo, A. et al. (2019) | Holistic methodology to model the efficiency of public transport facilities schemed as a whole in a multi-stakeholder context from end-to-end perspective. |
| 26. | Lyons, G. (2018) | Analysis of the meaning of “smart” in the context of smart urban mobility and the relationship between smartness and sustainability. |
| 27. | Mangiaracina, R. et al. (2017) | Analysis of the role played by “Intelligent Transport Systems (ITS)” in assisting urban smart mobility. |
| 28. | Mboup, G. (2017) | Highlighting the factors that link citizens to different facilities, especially mobility and ICT frameworks in the Senegalese city of Dakar. |
| 29. | Melo, S. et al. (2017) | Case study in the Portuguese city of Lisbon which establishes a performance assessment of passenger and commercial vehicle redirection. |
| 30. | Ning, Z. et al. (2017) | Concept of “Vehicular Social Networks (VSNs)” focusing on the importance of highly efficient and secure smart city transmission in VSNs. |
| 31. | Orlowski, A. et al. (2019) | Establishing an indicator for assessing the degree of smart mobility solutions deployed in urban areas. |
| 32. | Pangbourne, K. et al. (2018) | Analysis of “Mobility as a Service (MaaS)” to evaluate its potential impact for city policymakers with regards to governance and sustainability. |
| 33. | Peprah, C. et al. (2019) | Evaluating the smartness of transport systems in the cities of Ghana and illustrating the realization of the notion. |
| 34. | Pereira, J. et al. (2019) | General framework for the implementation of fog computing features in “Vehicular ad-hoc Networks (VANET)” context. |
| 35. | Schlingensiepen, J. et al. (2016) | “Autonomic transport management system”—ICT based system for the management of transport. |
| 36. | Faria, R. et al. (2017) | Analysis of existing IoT methods and notions concerning smart cities and smart mobility. |
| 37. | Turetken, O. et al. (2019) | Implementation of “Service-Dominant Business Model Radar (SDBM/R)” in the context of smart mobility. |
| 38. | Yigitcanlar, T. et al. (2019) | Correlation between urban intelligence and sustainable mobility forms for the municipalities in Australia. |
| 39. | Zawieska, J. et al. (2018) | Analysis of the association between the deployment of the smart city notion and the sustainable mobility notion. |
| 40. | Singh, Y. J. (2020) | Notion of shared mobility focusing on gender parity. |
| Attributes | Significance |
|---|---|
| Flexibility | Allows users to choose from the multiple modes of transportation to suit their needs using smart and dynamic navigation. |
| Efficiency | Provides efficient mobility options with minimum disruptions, low cost and minimum commute time. |
| Integration | Ensures end-to-end route plans independent of the transportation modes. |
| Sustainability | Promotes cleaner and sustainable operations with minimum emissions. |
| Security and Safety | The efficient data sharing and connectivity models ensure road safety. |
| Social Benefits | Provides equal opportunities to citizens to use public transport. Ensuring quality of life to all. |
| Automation | Facilitates automation in all processes. |
| Connectivity | The entities in the network are connected. |
| Accessibility | Affordable to all. |
| User Experience | The efficient processes ensure a better user experience. |
| S. No. | Challenges | Solution |
|---|---|---|
| 1 | Multiple Services integration | Initiating goal directed discussions amongst the various service providers to ensure cross border integrations. |
| 2 | Payment System | Technological interventions based on emerging technologies such as blockchain, can be used to ensure the security and transparency of the financial systems. |
| 3 | Subscription Models in MaaS | Government and other regulating bodies must promote collaborations through various pilot programs. Customized subscription models need to be developed to enhance the user experience. |
| 4 | Data and information sharing amongst service providers | Data sharing models can be developed regulating the general principles of data and information sharing and ensuring agreements on the levels of data sharing between service providers. |
| 5 | Legal Challenges | There should be globally recognized standards and laws governing the various services provided under the MaaS Platform. |
| 6 | Adoption Challenges | The MaaS platform developers must take measures to build trust amongst the users and create awareness about the financial, societal and environmental benefits of MaaS. |
| 7 | Scalability | International governmental bodies must collaborate for the development of laws and standards governing the mobility services and to facilitate joint ventures across cities and nations. |
| 8 | Trust and Collaboration amongst stakeholders | The governing bodies should ensure transparency in the processes by drafting well-defined liabilities and mutual contractual agreements documenting the agreed-upon actions and objectives. |
| Levels | Target Systems | Disrupted Services |
|---|---|---|
| Sensors | Camera, GPS, LiDAR, Radar, proximity sensors, ultrasonic sensors | Parking assistance, object identification, navigation, collision avoidance, traffic signal identification, cruise control |
| Device | Access control systems | Anti-theft system, keyless entry systems, signal jamming, replay attack |
| Software | In Vehicle protocols: LIN, CAN, FlexRay | Communication system |
| Sensor | Location | Purpose |
|---|---|---|
| Long-Range Radar | Front-center of the vehicle | Emergency Braking Pedestrian Detection Collision Avoidance Adaptative Cruise Control |
| LIDAR | Front, back and 4 corners (diagonals) | Environment mapping |
| Camera | Front, back and 2 sides | Traffic Sign Recognition Lane Departure Warning Surround View Digital Side Mirror Rear View Mirror |
| Short-Medium Range Radar | Front, back and rear corners | Cross Traffic Alert Rear Collision Warning |
| Requirements | Key Concerns | Description |
|---|---|---|
| Human agency and oversight |
| AVs must allow a level of autonomy to the human drivers. They should be allowed to override the decision of the machine intelligence. Autonomy requires drivers to be informed. On the other hand, AVs should monitor the driver’s state and block the autonomy if their state could cause risks (e.g., they are drunk, sleepy, etc.). Finally, humans outside the vehicle should also be able to preserve their autonomy. |
| Technical robustness and safety |
| AVs must be robust to external cybersecurity attacks (e.g., Hijacking, Abuse, Passive behavioral attacks). Data communications between vehicles and servers must not reveal private data that could affect the behavior of the vehicle. Moreover, AVs must provide an “automatic safe condition state” for managing emergency situations and minimizing the risks. |
| Privacy and data governance |
| Autonomous vehicles continuously capture information to enhance their artificial intelligence systems. These data contain information related to user behavior and travel history. Sharing the personal user data must comply with the GDPR. These personal data are further vulnerable to thefts and misuse. Moreover, the type of the information collected from the AVs influences their capabilities. Thus, the kind of data and their scope must be specified (e.g., geolocalisation data for navigation, biometric data for user recognition and driver’s state evaluation, driver behavioral data for analysis). Data storage leads to the following legal issues: transparency (privacy policies must clearly describe which data are collected and why), explicit consent, sharing with third parties, compliance with data protection standards and regulations. |
| Transparency |
| Transparency is strictly related to privacy and data governance. The manufacturers must provide information about data collection and their use. Moreover drivers must be aware of the AV’s mechanisms for accountability. Transparency also regards the right to explanation. Drivers need to trust AVs, thus transparency and communication of the underlying functionality must be clearly explained in a way humans can understand. Explainable Artificial Intelligence studies these aspects that are crucial in smart cities where humans and machines continuously interact [100] |
| Diversity, non-discrimination and fairness |
| No distinction between individuals must be applied. This could seem obvious, since it is clearly stated in the Universal Declaration of Human Rights, but it is also well known that systems based on artificial intelligence can be biased by the data used to train their models. It has already happened, in different domains, that “intelligent systems” have discriminated against some ethnic groups. |
| Societal and environmental wellbeing |
| The use of AVs must ensure an increase in public health and mobility, reduce the traffic flow, and decrease carbon emissions. However, there is uncertainty regarding the spreading in using AVs. This could cause an increase in total pollution and congestion. The introduction of AVs must be combined with infrastructure changes aimed to facilitate and optimize the AV experience. |
| Accountability |
| As previously discussed, the attribution of liability and responsibility is an open issue. Who will be responsible for the actions of the autonomous vehicle in situations where the entire control is in hands of the vehicle itself? Is it the responsibility of the human operator, the car company or the algorithms ?In case of accidents, AVs cannot be responsible, since they are not moral agents. The full deployment of autonomous vehicles on the road needs well established laws and regulations governing the liability and responsibilities. Moreover, once the vehicle’s control is in the hands of an algorithm or software, what will be the criteria to define risky and safe driving? How will the insurance companies handle the claims related to accidents and road safety issues? [101] |
| Autonomous Vehicles | Optimization of Logistics | Mobility-as-a-Service | Traffic Flow Optimization | |
|---|---|---|---|---|
| Blockchain | [139,140,141] | [137,138] | [125,126,140] | [131] |
| Geospatial technologies | [142,143] | [133,134] | [127,128] | [133,134] |
| Big Data | [144,145] | [134] | [127,128,129] | [134] |
| Clean Energy | [146] | [132] | [130] | [132] |
| Artificial Intelligence | [147,148,149] | [133,134] | [126] | [133,134] |
| IoT | [142,145] | [135,136] | [128] | [135,136] |
Publisher’s Note: MDPI stays neutral with regard to jurisdictional claims in published maps and institutional affiliations. |
© 2021 by the authors. Licensee MDPI, Basel, Switzerland. This article is an open access article distributed under the terms and conditions of the Creative Commons Attribution (CC BY) license (http://creativecommons.org/licenses/by/4.0/).
Share and Cite
Paiva, S.; Ahad, M.A.; Tripathi, G.; Feroz, N.; Casalino, G. Enabling Technologies for Urban Smart Mobility: Recent Trends, Opportunities and Challenges. Sensors 2021, 21, 2143. https://doi.org/10.3390/s21062143
Paiva S, Ahad MA, Tripathi G, Feroz N, Casalino G. Enabling Technologies for Urban Smart Mobility: Recent Trends, Opportunities and Challenges. Sensors. 2021; 21(6):2143. https://doi.org/10.3390/s21062143
Chicago/Turabian StylePaiva, Sara, Mohd Abdul Ahad, Gautami Tripathi, Noushaba Feroz, and Gabriella Casalino. 2021. "Enabling Technologies for Urban Smart Mobility: Recent Trends, Opportunities and Challenges" Sensors 21, no. 6: 2143. https://doi.org/10.3390/s21062143
APA StylePaiva, S., Ahad, M. A., Tripathi, G., Feroz, N., & Casalino, G. (2021). Enabling Technologies for Urban Smart Mobility: Recent Trends, Opportunities and Challenges. Sensors, 21(6), 2143. https://doi.org/10.3390/s21062143

