Evaluating the Ability of Multi-Sensor Techniques to Capture Topographic Complexity
Abstract
1. Introduction
2. Materials and Methods
2.1. Study Area
2.2. Field Data Collection
2.2.1. RTK-GNSS Survey
2.2.2. TLS Survey
2.2.3. ULS and MLS-Based Surveys
2.2.4. sUAS-Based Surveys
2.3. Data Processing and Analysis
2.3.1. sUAS Image Alignment
2.3.2. sUAS Camera Model Optimization
2.3.3. sUAS GCP Error Assessment
2.3.4. sUAS Dense Point Cloud Generation
2.3.5. sUAS Spatially Variable 3D Precision Estimates
2.3.6. Vertical Difference Estimations Using M3C2-PM and M3C2
2.3.7. Object-Based Image Analysis (OBIA) Vertical Difference Mapping
3. Results
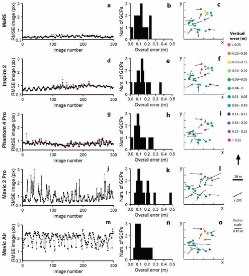
3.1. Image Network Quality Control Assessment
3.2. Ground Control Assessment
3.3. Maps of Object-Based Vertical Differences Significant at the 95% Confidence Level
4. Discussion
4.1. Identifying the Best Sensor
4.2. Performance of Various Sensors in Complex Terrain
4.3. Insights into Cost–Benefit of Purchasing Various sUAS and Sensors
4.4. Potential Shortcomings in Capturing Accurate Topography
5. Conclusions
Author Contributions
Funding
Institutional Review Board Statement
Informed Consent Statement
Data Availability Statement
Acknowledgments
Conflicts of Interest
References
- Lane, S.N.; Chandler, J.H. The generation of high-quality topographic data for hydrology and geomorphology: New data sources, new applications and new problems. Earth Surf. Process. Landf. J. Br. Geomorphol. Res. Group 2003, 28, 229–230. [Google Scholar] [CrossRef]
 - Passalacqua, P.; Belmont, P.; Staley, D.M.; Simley, J.D.; Arrowsmith, J.R.; Bode, C.A.; Crosby, C.; DeLong, S.B.; Glenn, N.F.; Kelly, S.A.; et al. Analyzing high resolution topography for advancing the understanding of mass and energy transfer through landscapes: A review. Earth Sci. Rev. 2015, 148, 174–193. [Google Scholar] [CrossRef]
 - Smith, A.; Gares, P.A.; Wasklewicz, T.; Hesp, P.A.; Walker, I.J. Three years of morphologic changes at a bowl blowout, Cape Cod, USA. Geomorphology 2017, 295, 452–466. [Google Scholar] [CrossRef]
 - Saito, H.; Uchiyama, S.; Hayakawa, Y.S.; Obanawa, H. Landslides triggered by an earthquake and heavy rainfalls at Aso volcano, Japan, detected by UAS and SfM-MVS photogrammetry. Prog. Earth Planet. Sci. 2018, 5, 15. [Google Scholar] [CrossRef]
 - Hosseinalizadeh, M.; Kariminejad, N.; Chen, W.; Pourghasemi, H.R.; Alinejad, M.; Behbahani, A.M.; Tiefenbacher, J.P. Spatial modelling of gully headcuts using UAV data and four best-first decision classifier ensembles (BFTree, Bag-BFTree, RS-BFTree, and RF-BFTree). Geomorphology 2019, 329, 184–193. [Google Scholar] [CrossRef]
 - Tarolli, P.; Cao, W.; Sofia, G.; Evans, D.; Ellis, E.C. From features to fingerprints: A general diagnostic framework for anthropogenic geomorphology. Prog. Phys. Geogr. Earth Environ. 2019, 43, 95–128. [Google Scholar] [CrossRef]
 - Mancini, F.; Dubbini, M.; Gattelli, M.; Stecchi, F.; Fabbri, S.; Gabbianelli, G. Using unmanned aerial vehicles (UAV) for high-resolution reconstruction of topography: The structure from motion approach on coastal environments. Remote Sens. 2013, 5, 6880–6898. [Google Scholar] [CrossRef]
 - Guisado-Pintado, E.; Jackson, D.W.; Rogers, D. 3D mapping efficacy of a drone and terrestrial laser scanner over a temperate beach-dune zone. Geomorphology 2019, 328, 157–172. [Google Scholar] [CrossRef]
 - Yurtseven, H. Comparison of GNSS-, TLS-and different altitude UAV-generated datasets on the basis of spatial differences. ISPRS Int. J. Geo Inf. 2019, 8, 175. [Google Scholar] [CrossRef]
 - Rowley, T.; Ursic, M.; Konsoer, K.; Langendon, E.; Mutschler, M.; Sampey, J.; Pocwiardowski, P. Comparison of terrestrial lidar, SfM, and MBES resolution and accuracy for geomorphic analyses in physical systems that experience subaerial and subaqueous conditions. Geomorphology 2020, 355, 107056. [Google Scholar] [CrossRef]
 - Schwendel, A.C.; Milan, D.J. Terrestrial structure-from-motion: Spatial error analysis of roughness and morphology. Geomorphology 2020, 350, 106883. [Google Scholar] [CrossRef]
 - Eltner, A.; Schneider, D. Analysis of different methods for 3D reconstruction of natural surfaces from parallel-axes UAV images. Photogramm. Rec. 2015, 151, 279–299. [Google Scholar] [CrossRef]
 - Wasklewicz, T.; Scheinert, C. Development and maintenance of a telescoping debris flow fan in response to human-induced fan surface channelization, Chalk Creek Valley Natural Debris Flow Laboratory, Colorado, USA. Geomorphology 2016, 252, 51–65. [Google Scholar] [CrossRef]
 - Llena, M.; Smith, M.W.; Wheaton, J.M.; Vericat, D. Geomorphic process signatures reshaping sub-humid Mediterranean badlands: 2. Application to 5-year dataset. Earth Surf. Process. Landf. 2020, 45, 1292–1310. [Google Scholar] [CrossRef]
 - Duró, G.; Crosato, A.; Kleinhans, M.G.; Uijttewaal, W.S. Bank erosion processes measured with UAV-SfM along complex banklines of a straight mid-sized river reach. Earth Surf. Dyn. 2018, 6, 933–953. [Google Scholar] [CrossRef]
 - Wójcik, A.; Klapa, P.; Mitka, B.; Piech, I. The use of TLS and UAV methods for measurement of the repose angle of granular materials in terrain conditions. Measurement 2019, 146, 780–791. [Google Scholar] [CrossRef]
 - Meinen, B.U.; Robinson, D.T. Streambank topography: An accuracy assessment of UAV-based and traditional 3D reconstructions. Int. J. Remote Sens. 2020, 41, 1–18. [Google Scholar] [CrossRef]
 - Eltner, A.; Baumgart, P.; Maas, H.; Faust, D. Multi-Temporal UAV Data for Automatic Measurement of Rill and Interrill Erosion on Loess Soil. Earth Surf. Process. Landf. 2015, 40, 741–755. [Google Scholar] [CrossRef]
 - Smith, M.W.; Vericat, D. From Experimental Plots to Experimental Landscapes: Topography, Erosion and Deposition in Sub-Humid Badlands from Structure-From-Motion Photogrammetry. Earth Surf. Process. Landf. 2015, 40, 1656–1671. [Google Scholar] [CrossRef]
 - Lisenby, P.E.; Slattery, M.C.; Wasklewicz, T.A. Morphological organization of a steep, tropical headwater stream: The aspect of channel bifurcation. Geomorphology 2014, 214, 245–260. [Google Scholar] [CrossRef]
 - Eltner, A.; Kaiser, A.; Castillo, C.; Rock, G.; Neugirg, F.; Abellán, A. Image-based surface reconstruction in geomorphometry-merits, limits and developments. Earth Surf. Dyn. 2016, 4, 359–389. [Google Scholar] [CrossRef]
 - Oniga, V.E.; Breaban, A.I.; Pfeifer, N.; Chirila, C. Determining the Suitable Number of Ground Control Points for UAS Images Georeferencing by Varying Number and Spatial Distribution. Remote Sens. 2020, 12, 876. [Google Scholar] [CrossRef]
 - James, M.R.; Robson, S.; Smith, M.W. 3-D uncertainty-based topographic change detection with structure-from-motion photogrammetry: Precision maps for ground control and directly georeferenced surveys. Earth Surf. Process. Landf. 2017, 42, 1769–1788. [Google Scholar] [CrossRef]
 - James, M.R.; Robson, S.; d’Oleire-Oltmanns, S.; Niethammer, U. Optimising UAV topographic surveys processed with structure-from-motion: Ground control quality, quantity and bundle adjustment. Geomorphology 2017, 280, 51–66. [Google Scholar] [CrossRef]
 - James, M.R.; Robson, S. Straightforward reconstruction of 3D surfaces and topography with a camera: Accuracy and geoscience application. J. Geophys. Res. 2012, 117, F03017. [Google Scholar] [CrossRef]
 - SP80 GNSS Receiver. Available online: http://trl.trimble.com/docushare/dsweb/Get/Document-844535/SG-SP80-Br-v2.pdf (accessed on 5 January 2021).
 - Leica ScanStation P30/P40. Available online: https://w3.leica-geosystems.com/downloads123/hds/hds/general/brochures-datasheet/Leica_ScanStation_P30-P40_Plant_DS_en.pdf (accessed on 5 January 2021).
 - Sick LD-MRS 3D Lidar Sensor. Available online: https://www.sick.com/us/en/detection-and-ranging-solutions/3d-lidar-sensors/ld-mrs/c/g91913 (accessed on 1 October 2019).
 - NovAtel SPAN IMU-IGM-A1. Available online: https://www.novatel.com/assets/Documents/Papers/SPAN-IGM-A1-PS.pdf (accessed on 1 October 2019).
 - Lague, D.; Brodu, N.; Leroux, J. Accurate 3D comparison of complex topography with terrestrial laser scanner: Application to the Rangitikei canyon (N-Z). ISPRS J. Photogramm. Remote Sens. 2013, 82, 10–26. [Google Scholar] [CrossRef]
 - Granshaw, S.I. Bundle adjustment methods in engineering photogrammetry. Photogramm. Rec. 1980, 10, 181–207. [Google Scholar] [CrossRef]
 - Drăguţ, L.; Eisank, C. Automated object-based classification of topography from SRTM data. Geomorphology 2012, 141, 21–33. [Google Scholar] [CrossRef] [PubMed]
 - Van Den Eeckhaut, M.; Kerle, N.; Poesen, J.; Hervas, J. Object-oriented identification of forested landslides with derivatives of single pulse lidar data. Geomorphology 2012, 173, 30–42. [Google Scholar] [CrossRef]
 - Dekavalla, M.; Argialas, D. Object-based classification of global undersea topography and geomorphological features from the SRTM30_PLUS data. Geomorphology 2017, 28, 66–82. [Google Scholar] [CrossRef]
 - Mayr, A.; Rutzinger, M.; Bremer, M.; Elberink, S.O.; Stumpf, F.; Geitner, C. Object-based classification of terrestrial laser scanning point clouds for landslide monitoring. Photogramm. Rec. 2017, 32, 377–397. [Google Scholar] [CrossRef]
 - Mayr, A.; Rutzinger, M.; Geitner, C. Multitemporal analysis of objects in 3D point clouds for landslide monitoring. Int. Arch. Photogramm. Remote Sens. Spat. Inf. Sci. 2018, 42, 691–697. [Google Scholar] [CrossRef]
 - Cooper, H.M.; Zhang, C.; Davis, S.E.; Troxler, T. Object-based correction of lidar DEMs using RTK-GPS data and machine learning modeling in the coastal Everglades. Environ. Modeling Softw. 2019, 112, 179–191. [Google Scholar] [CrossRef]
 - Meng, X.; Shang, N.; Zhang, X.; Li, C.; Zhao, K.; Qiu, X.; Weeks, E. Photogrammetric UAV Mapping of Terrain under Dense Coastal Vegetation: An Object-Oriented Classification Ensemble Algorithm for Classification and Terrain Correction. Remote Sens. 2017, 9, 1187. [Google Scholar] [CrossRef]
 - Denka-Durgan, S.; Zhang, C.; Duecaster, A. Evaluation and enhancement of unmanned aircraft system photogrammetric data quality for coastal wetlands. Giscience Remote Sens. 2020, 57, 865–881. [Google Scholar] [CrossRef]
 - Benz, U.C.; Hofmann, P.; Willhauck, G.; Lingenfelder, I.; Heynen, M. Multi-resolution, object-oriented fuzzy analysis of remote sensing data for GIS-ready information. ISPRS J. Photogramm. Remote Sens. 2004, 58, 239–258. [Google Scholar] [CrossRef]
 - Peppa, M.V.; Hall, J.; Goodyear, J.; Mills, J.P. Photogrammetric assessment and comparison of DJI Phantom 4 Pro and Phantom 4 RTK small unmanned aircraft systems. Int. Arch. Photogramm. Remote Sens. Spat. Inf. Sci. 2019, 503–509. [Google Scholar] [CrossRef]
 - James, M.R.; Antoniazza, G.; Robson, S.; Lane, S.N. Mitigating systematic error in topographic models for geomorphic change detection: Accuracy, precision and considerations beyond off-nadir imagery. Earth Syst. Process. Landf. 2020, 45, 2251–2271. [Google Scholar] [CrossRef]
 - James, M.R.; Robson, S. Mitigating systematic error in topographic models derived from UAV and ground-based image networks. Earth Syst. Process. 2014, 39, 1413–1420. [Google Scholar] [CrossRef]
 - Griffiths, D.; Burningham, H. Comparison of pre- and self-calibrated camera calibration models for UAS-derived nadir imagery for a SfM application. Prog. Phys. Geogr. 2019, 43, 215–235. [Google Scholar] [CrossRef]
 - Zhang, J.; Boutin, M.; Aliaga, D.G. Pose-free structure from otion using depth from motion constraints. IEEE Trans. Image Process. 2011, 20, 2937–2953. [Google Scholar] [CrossRef] [PubMed][Green Version]
 - Nesbit, P.R.; Hugenholtz, C.H. Enhancing UAV-SfM 3D model accuracy in high-relief landscapes by incorporating oblique images. Remote Sens. 2019, 11, 239. [Google Scholar] [CrossRef]
 










| NAD83 2011 (EPOCH: 2010) | RMSE | State Plane Coordinates: SPC (3200 NC) | 
|---|---|---|
| N 35°36’49.946” | 0.002 (m) | Northing: 207,975.377 (m) | 
| W 77°22’7.720” | 0.006 (m) | Easting: 757,366.267 (m) | 
| Ellipsoid height: −25.404 (m) | 0.013 (m) | |
| Orthometric height:10.471 (m) [NAVD88 using GEOID 12B] | 0.028 (m) | |
| Overall | 0.015 (m) | 
| Aircraft | Wind Resistance | Flight Time | Sensor | Lens | Aperture | Shutter Speed | ISO Range | Resolution | 
|---|---|---|---|---|---|---|---|---|
| MaRS | 18 mph | 20 min | BSI CMOS | 28 mm | f/2–f/22 | Global: 1/8000–30 s | 100–51,200 | 24 MP | 
| Inspire 2 | 22 mph | 27 min | 1″ CMOS | 24 mm | f/2.8–f/11 | Global: 1/2000–8 s | 100–12,800 | 20 MP | 
| Phantom 4 Pro | 22 mph | 30 min | 1″ CMOS | 24 mm | f/2.8–f/11 | Global: 1/2000–8 s | 100–6400 | 20 MP | 
| Mavic 2 Pro | 18–24 mph | 31 min | 1″ CMOS | 28 mm | f/2.8–f/11 | Rolling: 1/8000–8 s | 100–12,800 | 20 MP | 
| Mavic Air Mini | 18 mph | 30 min | 1/2.3″ CMOS | 24 mm | f/2.8 | Rolling: 1/8000–4 s | 100–3200 | 12 MP | 
| Parameter | MaRS | Inspire 2 | Phantom 4 Pro | Mavic 2 Pro | Mavic Air | 
|---|---|---|---|---|---|
| Shooting angle | Perpendicular to path | Perpendicular to path | Perpendicular to path | Perpendicular to path | Perpendicular to path | 
| Capture mode | Hover and capture at a point | Equal distance interval | Hover and capture at a point | Equal distance interval | Equal distance interval | 
| Capture interval | N/A | 2.0 s | N/A | 2.0 s | 2.0 s | 
| Flight course mode | Inside mode | Inside mode | Inside mode | Scan mode | Scan mode | 
| Speed | 3.5 m/s | 12.4 m/s | 3.5 m/s | 2.8 m/s | 3 m/s | 
| Altitude (m) | 23 | 23 | 23 | 23 | 23 | 
| Front overlap | 80% | 80% | 80% | 80% | 80% | 
| Side overlap | 80% | 80% | 80% | 80% | 80% | 
| Course angle | 30° and 120° | 30° and 120° | 30° and 120° | 30° and 120° | 30° and 120° | 
| margin | 0 | 0 | 0 | 0 | 0 | 
| Gimbal pitch angle | −70° | −70° | −70° | −70° | −70° | 
| Waypoints qty | 167 | 38 | 35 | 52 | 56 | 
| Flight length (m) | 909 m | 953 | 787 m | 1515 m | 1693 | 
| Cover area | 0.30 ha | 0.54 ha | 0.30 ha | 0.56 ha | 0.56 ha | 
| GSD | 0.5 cm/px | 0.6 cm/px | 0.6 cm/px | 0.7 cm/px | 0.9 cm/pix | 
| Camera Model | Parameters Included | 
|---|---|
| Model B | focal length (f), principal point (cx, cy), radial distortion (k1, k2, k3) | 
| Model C | focal length (f), principal point (cx, cy), radial distortion (k1, k2, k3), tangential distortion (p1, p2) | 
| Aircraft | Image Coordinates (pix) | GCP Ground RMSE (m) | Camera Model | |
|---|---|---|---|---|
| Reprojection RMSE | GCP Image RMSE | |||
| MaRS | 0.50 | 0.33 | 0.03 | B | 
| Inspire 2 | 0.79 | 0.30 | 0.03 | B | 
| Phantom 4 Pro | 0.75 | 0.34 | 0.03 | B | 
| Mavic 2 Pro | 0.82 | 1.49 | 0.03 | B | 
| Mavic Air Mini | 1.95 | 0.45 | 0.03 | C | 
Publisher’s Note: MDPI stays neutral with regard to jurisdictional claims in published maps and institutional affiliations.  | 
© 2021 by the authors. Licensee MDPI, Basel, Switzerland. This article is an open access article distributed under the terms and conditions of the Creative Commons Attribution (CC BY) license (http://creativecommons.org/licenses/by/4.0/).
Share and Cite
Cooper, H.M.; Wasklewicz, T.; Zhu, Z.; Lewis, W.; LeCompte, K.; Heffentrager, M.; Smaby, R.; Brady, J.; Howard, R. Evaluating the Ability of Multi-Sensor Techniques to Capture Topographic Complexity. Sensors 2021, 21, 2105. https://doi.org/10.3390/s21062105
Cooper HM, Wasklewicz T, Zhu Z, Lewis W, LeCompte K, Heffentrager M, Smaby R, Brady J, Howard R. Evaluating the Ability of Multi-Sensor Techniques to Capture Topographic Complexity. Sensors. 2021; 21(6):2105. https://doi.org/10.3390/s21062105
Chicago/Turabian StyleCooper, Hannah M., Thad Wasklewicz, Zhen Zhu, William Lewis, Karley LeCompte, Madison Heffentrager, Rachel Smaby, Julian Brady, and Robert Howard. 2021. "Evaluating the Ability of Multi-Sensor Techniques to Capture Topographic Complexity" Sensors 21, no. 6: 2105. https://doi.org/10.3390/s21062105
APA StyleCooper, H. M., Wasklewicz, T., Zhu, Z., Lewis, W., LeCompte, K., Heffentrager, M., Smaby, R., Brady, J., & Howard, R. (2021). Evaluating the Ability of Multi-Sensor Techniques to Capture Topographic Complexity. Sensors, 21(6), 2105. https://doi.org/10.3390/s21062105
        
                                                
