Trailgazers: A Scoping Study of Footfall Sensors to Aid Tourist Trail Management in Ireland and Other Atlantic Areas of Europe
Abstract
1. Introduction
2. Background
2.1. Trail Management and Footfall Data
2.2. TrailGazers Pilot Trail Sites
2.2.1. Inch Levels, Donegal, Ireland
2.2.2. Knocknarea/Killspugbrone Loop, Sligo, Ireland
2.2.3. Vía Verde Del Plazaola, Navarra, Spain
2.2.4. La Caldera De Taburiente, La Palma, Isla Canarias, Spain
2.2.5. Sete Vales Suspensos, Algarve, Portugal
2.2.6. Chemin De Mémoires, Ille-Et-Vilaine, France
2.2.7. Taff Trail, Central Valleys, United Kingdom
2.2.8. Serra d’Arga, Alto Minho, Portugal
2.3. Sensor Usage on Trails
3. Footfall Sensor Technologies
3.1. Camera/3D Based Visual Sensors
3.2. Wi-Fi/BLE Device Monitor ‘Sniffer’
3.3. Radar (Doppler) Sensor
3.4. Pyro (Thermal) Sensor
3.5. Passive Infra-Red (PIR) Sensor
3.6. Pressure Slab
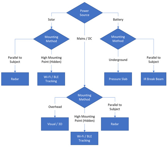
4. Choice of Sensors
4.1. Guide to Appropriate Sensor Selection
4.2. Sensor Technology Recommendations for Pilot Trails
- Sensors are not always functional, readings can be erratic and cannot be corrected in the database, as the data is stored by another company. Occasionally this can be caused by changes in the environment surrounding the sensor, particularly over longer periods of time.
- Readings can be affected by nearby construction works. Reverberations of heavy machinery can affect the readings of acoustic/pressure sensors.
- Sensors are often vandalised, and expensive to repair.
- Sensors do not provide enough detail about the trail visitors e.g cannot differentiate between people, cars, bus and bicycles.
- Data requires manual collection, physical site visits.
- No feedback on fault conditions.
- Sensor data is not reliable and requires aggressive calibration (discovered through experimentation) to increase confidence.
- Multiple entry/exit points from trails complicate the accuracy of data presentation.
- No cellular (3G/4G) signal on-site—automated data collection is not suitable.
4.2.1. Inch Levels, Donegal, Ireland
4.2.2. Knocknarea/Killspugbrone Loop, Sligo, Ireland
4.2.3. Vía Verde Del Plazaola, Navarra, Spain
4.2.4. La Caldera De Taburiente, La Palma, Isla Canarias, Spain
4.2.5. Sete Vales Suspensos, Algarve, Portugal
4.2.6. Chemin De Mémoires, Ille-Et-Vilaine, France
4.2.7. Taff Trail, Central Valleys, United Kingdom
4.2.8. Serra d’Arga, Alto Minho, Portugal
- Early identification of future trends—e.g., cyclo-tourism or accommodation of regular walking groups/swarms. Previously, some trails have been managed on how they are currently utilised. Prediction of trends will help produce future-proof management plans.
- Targeted area monitoring will help identify localised areas of the trails to develop strategies to minimise soil erosion and mitigate geomorphic effects [39]. Managerial decisions can contribute towards soil erosion, due to increased footfall or trail usage which has a detrimental, and lasting effect on trails [40].
- Footfall data will be used to develop management strategies to minimise off-trail use, which can have a damaging effect on nature around the established trails. Off-trail exploration can also indirectly create unmanaged informal trails [41].
- Data will be used to monitor visitor behaviour, which routes are most commonly used, and provide insights on how to enhance the visitor experience such as: maintaining vegetation, providing more safety measures, and justifying the introduction of outdoor eating facilities.
5. Conclusions
Author Contributions
Funding
Conflicts of Interest
References
- Kling, K.G.; Fredman, P.; Wall-Reinius, S. TOURISM Review Trails for tourism and outdoor recreation: A system. Tourism 2017, 65, 488–508. [Google Scholar]
- Moore, R.; Shafer, C. Introduction to Special Issue Trails and Greenways: Opportunities for Planners, Managers, and Scholars. J. Park Recreat. Admin. 2001, 19, 1–16. [Google Scholar]
- World Tourism Organization (UNWTO). Walking Tourism—Promoting Regional Development; World Tourism Organization (UNWTO): Madrid, Spain, 2019. [Google Scholar]
- Wang, G.; Macera, C.A.; Scudder-Soucie, B.; Schmid, T.; Pratt, M.; Buchner, D. A cost-benefit analysis of physical activity using bike/pedestrian trails. Health Promot. Pract. 2005, 6, 174–179. [Google Scholar] [CrossRef] [PubMed]
- Božić, S.; Tomić, N. Developing the Cultural Route Evaluation Model (CREM) and its application on the Trail of Roman Emperors, Serbia. Tour. Manag. Perspect. 2016, 17, 26–35. [Google Scholar] [CrossRef]
- Rialtais na hÉireann (Government of Ireland). Realising Our Rural Potential—Action Plan for Rural Development (gov.ie). Available online: https://www.gov.ie/en/publication/091dba-realising-our-rural-potential-action-plan-for-rural-development/ (accessed on 8 December 2020).
- Sligo Walks—A Guide to Walking in Sligo. Available online: https://sligowalks.ie/ (accessed on 8 December 2020).
- Raya, J.M.; Martínez-Garcia, E.; Celma, D. Economic and social yield of investing in hiking tourism: The case of Berguedà, Spain. J. Travel Tour. Mark. 2018, 35, 148–161. [Google Scholar] [CrossRef]
- McNamara, K.E.; Prideaux, B. Planning Nature-based Hiking Trails in a Tropical Rainforest Setting. Asia Pacific J. Tour. Res. 2011, 16, 289–305. Available online: https://www.academia.edu/9252986/Planning_Nature_based_Hiking_Trails_in_a_Tropical_Rainforest_Setting (accessed on 8 December 2020). [CrossRef]
- TrailGazers. Trail Gazers—Project Overview. 2019. Available online: https://www.trailgazers.eu/pages/project (accessed on 17 August 2020).
- Donegal County Council. inch-wildfowl-reserve @ www.govisitdonegal.com. Available online: https://www.govisitdonegal.com/things-to-do/activities/inch-wildfowl-reserve (accessed on 19 October 2020).
- Sligo Walks. Queen Maeve Trail—Knocknarea. Available online: https://sligowalks.ie/walks/knocknarea-queen-maeve-trail/ (accessed on 10 October 2020).
- Plazaola Partzuergo Turistikoa. Plazaola Greenway @ www.viaverdeplazaola.org. Available online: https://www.viaverdeplazaola.org/en/viaverde (accessed on 19 October 2020).
- Casa Rural Las Becerras. National Parks of Spain @ www.casaruralcabaneros.com. Available online: https://www.casaruralcabaneros.com/parques-nacionales-de-espana/ (accessed on 19 October 2020).
- All About Portugal. percurso-dos-sete-vales-suspensos @ www.allaboutportugal.pt. Available online: https://www.allaboutportugal.pt/pt/lagoa-algarve/atividades-de-passeio/percurso-dos-sete-vales-suspensos (accessed on 19 October 2020).
- Commune de Louvigné du Désert. Un Sentier Balisé: Le Chemin de Mémoire(s). Available online: https://www.louvignedudesert.org/decouvrir-louvigne/patrimoine/chemin-de-memoires/ (accessed on 19 October 2020).
- Sustrans, Taff Trail Merthyr. Available online: https://www.sustrans.org.uk/find-a-route-on-the-national-cycle-network/taff-trail-merthyr/ (accessed on 19 October 2020).
- Serra D’ Arga Mountain: Discover a Hidden Paradise. Available online: https://www.descubraminho.com/en/northern-portugal/serra-de-arga (accessed on 8 January 2021).
- Yang, H.; Ozbay, K.; Bartin, B. Investigating the Performance of Automatic Counting Sensors for Pedestrian Traffic Data Collection. In Proceedings of the 12th World Conference Transportation Research, Lisbon, Portugal, 11–15 July 2010; pp. 1–11. Available online: http://www.wctrs.leeds.ac.uk/wp/wp-content/uploads/abstracts/lisbon/general/02147.pdf (accessed on 25 October 2020).
- Baskaran, T.S.H.; Balachander, B. Real time object detection system. Int. J. Eng. Adv. Technol. 2019, 8, 59–62. [Google Scholar] [CrossRef]
- Ahmad, M.; Ahmed, I.; Ullah, K.; Ahmad, M. A Deep Neural Network Approach for Top View People Detection and Counting. In Proceedings of the 2019 IEEE 10th Annual Ubiquitous Computing, Electronics Mobile Communication Conference (UEMCON), New York, NY, USA, 10–12 October 2019; pp. 1082–1088. [Google Scholar] [CrossRef]
- Rizzon, L.; Massari, N.; Gottardi, M.; Gasparini, L. A low-power people counting system based on a vision sensor working on contrast. In Proceedings of the 2009 IEEE International Symposium on Circuits and Systems, Taipei, Taiwan, 24–27 May 2009; p. 786. [Google Scholar] [CrossRef]
- Ding, X.; He, F.; Lin, Z.; Wang, Y.; Guo, H.; Huang, Y. Ambient Sound Helps: Audiovisual Crowd Counting in Extreme Conditions. arxiv 2020, arXiv:2005.07097. [Google Scholar]
- Ding, X.; He, F.; Lin, Z.; Wang, Y.; Guo, H.; Huang, Y. Crowd Density Estimation Using Fusion of Multi-Layer Features. IEEE Trans. Intell. Transp. Syst. 2020. [Google Scholar] [CrossRef]
- Schauer, L.; Werner, M.; Marcus, P. Estimating crowd densities and pedestrian flows using Wi-Fi and Bluetooth. In Proceedings of the MobiQuitous 2014—11th International Conference Mobile Ubiquitous Systems: Computing, Networking and Services, London, UK, 2–5 December 2014; pp. 171–177. [Google Scholar] [CrossRef]
- Li, H.; Chan, E.C.L.; Guo, X.; Xiao, J.; Wu, K.; Ni, L.M. Wi-Counter: Smartphone-Based People Counter Using Crowdsourced Wi-Fi Signal Data. IEEE Trans. Human-Machine Syst. 2015, 45, 442–452. [Google Scholar] [CrossRef]
- Zhou, R.; Gong, Z.; Lu, X.; Fu, Y. WiFlowCount: Device-Free People Flow Counting by Exploiting Doppler Effect in Commodity WiFi. IEEE Syst. J. 2020, 14, 4919–4930. [Google Scholar] [CrossRef]
- Di Domenico, S.; Pecoraro, G.; Cianca, E.; de Sanctis, M. Trained-once device-free crowd counting and occupancy estimation using WiFi: A Doppler spectrum based approach. In Proceedings of the 2016 IEEE 12th International Conference on Wireless and Mobile Computing, Networking and Communications (WiMob), New York, NY, USA, 17–19 October 2016; pp. 1–8. [Google Scholar] [CrossRef]
- Ng, Y.; Pei, Y.; Jin, Y. Footfall Count Estimation Techniques Using Mobile Data. In Proceedings of the 2017 18th IEEE International Conference on Mobile Data Management (MDM), Daejeon, Korea, 29 May–1 June 2017; pp. 307–314. [Google Scholar] [CrossRef]
- Bartoletti, S.; Conti, A.; Win, M.Z. Towards counting via passive radar using OFDM waveforms. In Proceedings of the 2017 IEEE International Conference on Communications Workshops (ICC Workshops), Paris, France, 21–25 May 2017; pp. 803–808. [Google Scholar] [CrossRef]
- Aydogdu, C.Y.; Hazra, S.; Santra, A.; Weigel, R. Multi-Modal Cross Learning for Improved People Counting using Short-Range FMCW Radar. In Proceedings of the 2020 IEEE International Radar Conference (RADAR) 2020, Washington, DC, USA, 28–30 April 2020; pp. 250–255. [Google Scholar] [CrossRef]
- Yang, X.; Yin, W.; Li, L.; Zhang, L. Dense People Counting Using IR-UWB Radar with a Hybrid Feature Extraction Method. IEEE Geosci. Remote Sens. Lett. 2019, 16, 30–34. [Google Scholar] [CrossRef]
- Abuarafah, O.K.; Abdrabou, E. Real-time Crowd Monitoring using Infrared Thermal Video Sequences. Int. J. Eng. Sci. 2012, 8, 133–140. [Google Scholar]
- Tse, R.; Wang, T.; Im, M.; Pau, G. Privacy aware crowd-counting using thermal cameras. Proc. SPIE 2020, 11519, 1151916. [Google Scholar] [CrossRef]
- Sikdar, Y.; Zheng, F.; Xuan, D. An iterative clustering algorithm for classification of object motion direction using infrared sensor array. In Proceedings of the 2015 IEEE International Conference on Technologies for Practical Robot Applications (TePRA), Boston, MA, USA, 11–12 May 2015; pp. 1–6. [Google Scholar] [CrossRef]
- Damarla, T.; Kaplan, L.M. A fusion architecture for tracking a group of people using a distributed sensor network. In Proceedings of the 16th International Conference on Information Fusion, Istanbul, Turkey, 9–12 July 2013; pp. 1776–1783. [Google Scholar]
- Cessford, G.; Muhar, A. Monitoring options for visitor numbers in national parks and natural areas. J. Nat. Conserv. 2003, 11, 240–250. [Google Scholar] [CrossRef]
- Luetto, S. People Counting Using Detection Networks and Self Calibrating Cameras on Edge Computing. Ph.D. Thesis, Politecnicodi Torino, Torino, Italy, 2019. [Google Scholar]
- Tomczyk, M.; Ewertowski, M.W.; White, P.C.L.; Kasprzak, L. A new framework for prioritising decisions on recreational trail management. Landsc. Urban Plan. 2017, 167, 1–13. [Google Scholar] [CrossRef]
- Olive, N.D.; Marion, J.L. The influence of use-related, environmental, and managerial factors on soil loss from recreational trails. J. Environ. Manag. 2009, 90, 1483–1493. [Google Scholar] [CrossRef] [PubMed]
- Kolasinska, P.; Adamski, S.; Ciapala, J.S.; Witkowski, Z. Trail management, off-trail walking and visitor impact in the Pieniny Mts National Park (Polish Carpathians). J. Prot. Mt. Areas Res. Manag. 2015, 7, 26–36. [Google Scholar] [CrossRef]
- Interreg EU. Interreg Atlantic Area Programme. Available online: https://www.atlanticarea.eu/ (accessed on 9 December 2020).








| Discussion Section | Sensor Type | Detection Range | Mounting Requirements | Power Requirements | Data Connectivity Requirements |
|---|---|---|---|---|---|
| Section 3.1 | Visual/3D | Lens and mounting position-dependent. | Overhead. | Mains DC | Ethernet/WiFi/GSM |
| Section 3.2 | Wi-Fi/BLE Sniffer | Approximately 20 m radius. | 3 m or above. | Mains DC | Ethernet/WiFi/GSM |
| Section 3.3 | Radar | 6 m ‘conical’ area. | Parallel (~1.2 m from floor). | Solar/Mains DC | Model dependent |
| Section 3.4 | Pyro Thermal | 4 m ‘conical’ area. | Above 70 cm. | Solar/Mains DC | Ethernet/WiFi/GSM |
| Section 3.5 | PIR Sensor | 10 m linear beam. | Above 70 cm. | Battery DC | None |
| Section 3.6 | Pressure Slab | Equal to size of slab. | Underground. | Battery DC | None |
Publisher’s Note: MDPI stays neutral with regard to jurisdictional claims in published maps and institutional affiliations. |
© 2021 by the authors. Licensee MDPI, Basel, Switzerland. This article is an open access article distributed under the terms and conditions of the Creative Commons Attribution (CC BY) license (http://creativecommons.org/licenses/by/4.0/).
Share and Cite
Madden, K.; Ramsey, E.; Loane, S.; Condell, J. Trailgazers: A Scoping Study of Footfall Sensors to Aid Tourist Trail Management in Ireland and Other Atlantic Areas of Europe. Sensors 2021, 21, 2038. https://doi.org/10.3390/s21062038
Madden K, Ramsey E, Loane S, Condell J. Trailgazers: A Scoping Study of Footfall Sensors to Aid Tourist Trail Management in Ireland and Other Atlantic Areas of Europe. Sensors. 2021; 21(6):2038. https://doi.org/10.3390/s21062038
Chicago/Turabian StyleMadden, Kyle, Elaine Ramsey, Sharon Loane, and Joan Condell. 2021. "Trailgazers: A Scoping Study of Footfall Sensors to Aid Tourist Trail Management in Ireland and Other Atlantic Areas of Europe" Sensors 21, no. 6: 2038. https://doi.org/10.3390/s21062038
APA StyleMadden, K., Ramsey, E., Loane, S., & Condell, J. (2021). Trailgazers: A Scoping Study of Footfall Sensors to Aid Tourist Trail Management in Ireland and Other Atlantic Areas of Europe. Sensors, 21(6), 2038. https://doi.org/10.3390/s21062038

