Event-Triggering State and Fault Estimation for a Class of Nonlinear Systems Subject to Sensor Saturations
Abstract
1. Introduction
2. Problem Formulation
3. Main Results
3.1. Fault Estimation
3.2. State Estimation
| Algorithm 1: ETSFE algorithm |
| 1. Let parameters , , , , be given. Set initial values and , the length of time horizon N and ; |
| 2. Calculate the fault estimator gain matrix according to (24), the upper bound of the fault estimation error covariance via (25), and the fault estimate according to (7); |
| 3. Calculate the state estimator gain matrix according to (34), the upper bound of the state estimation error covariance via (35), and the state estimate according to (7); |
| 4. If , set and go to step 2, else go to step 5; |
| 5. Stop. |
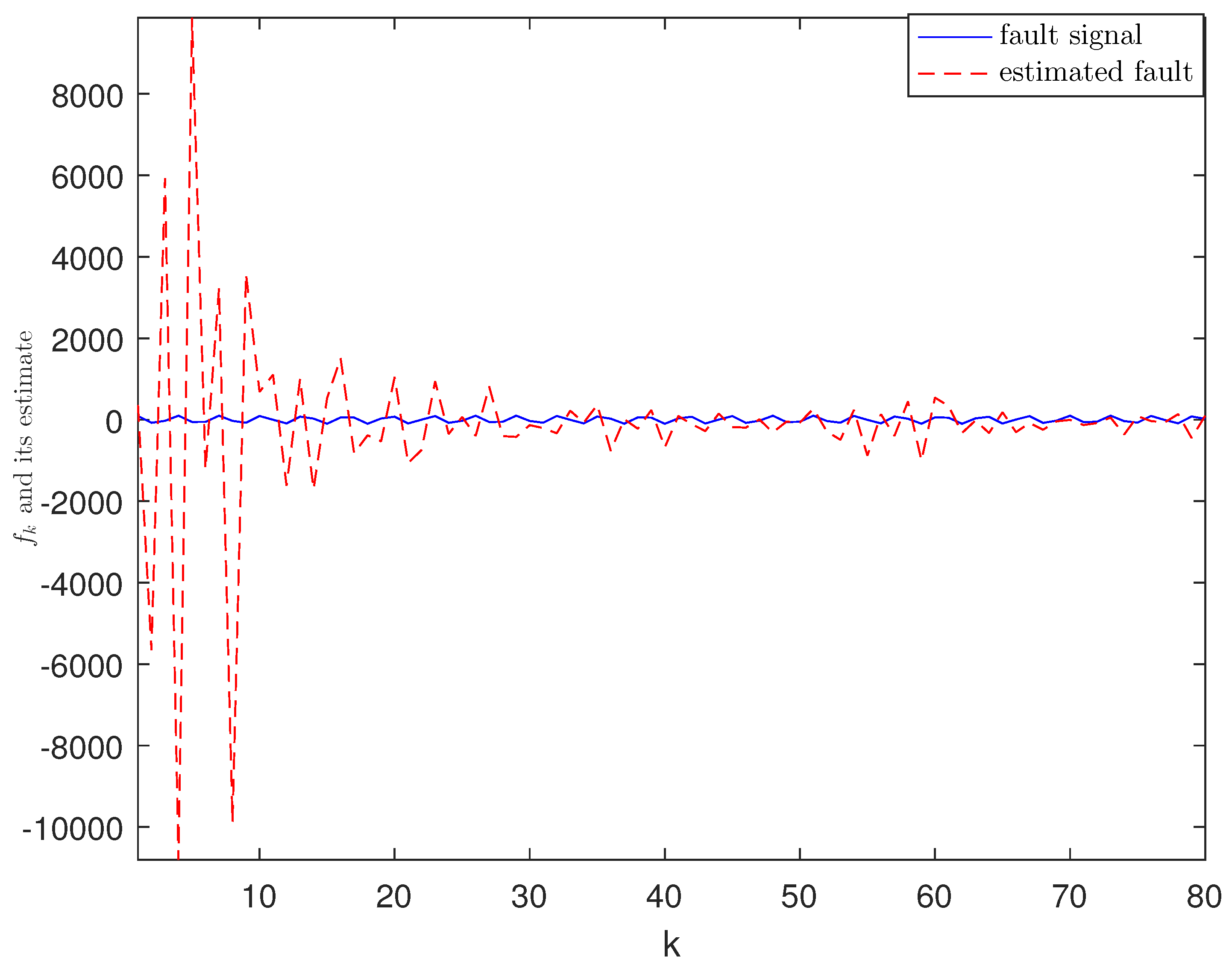
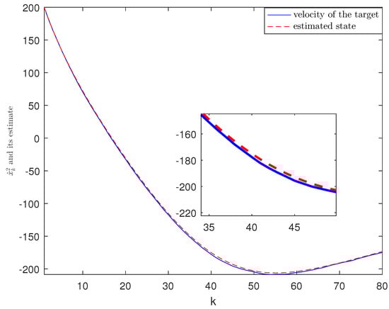
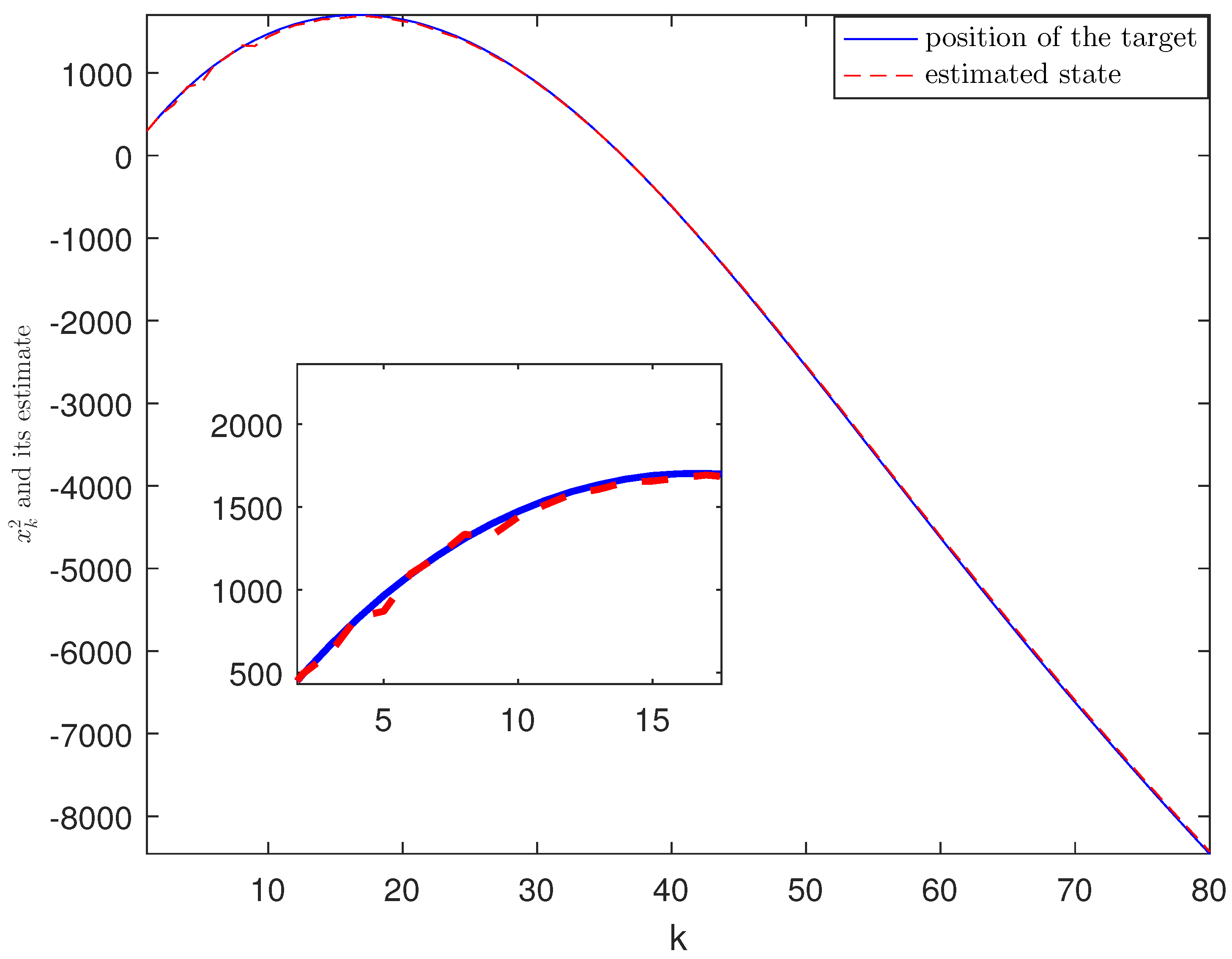
4. Experimental Simulation
5. Conclusions
Author Contributions
Funding
Institutional Review Board Statement
Informed Consent Statement
Data Availability Statement
Conflicts of Interest
References
- Han, Y.; Wang, B.; Deng, Z.; Fu, M. Matching algorithm based on the nonlinear filter and similarity transformation for gravity-aided underwater navigation. IEEE/ASME Trans. Mechatron. 2018, 23, 646–654. [Google Scholar] [CrossRef]
- Kalman, R.E. A new approach to linear filtering and prediction problems. J. Basic Eng. Trans. 1960, 82, 35–45. [Google Scholar] [CrossRef]
- Qu, B.; Li, N.; Liu, Y.; Alsaadi, F.E. Estimation for power quality disturbances with multiplicative noises and correlated noises: A recursive estimation approach. Int. J. Syst. Sci. 2020, 51, 1200–1217. [Google Scholar] [CrossRef]
- Shen, B.; Wang, Z.; Wang, D.; Luo, J.; Pu, H.; Peng, Y. Finite-horizon filtering for a class of nonlinear time-delayed systems with an energy harvesting sensor. Automatica 2019, 100, 144–152. [Google Scholar] [CrossRef]
- Tan, H.; Shen, B.; Peng, K.; Liu, H. Robust recursive filtering for uncertain stochastic systems with amplify-and-forward relays. Int. J. Syst. Sci. 2020, 51, 1188–1199. [Google Scholar] [CrossRef]
- Gu, Z.; Shi, P.; Yue, D.; Ding, Z. Decentralized adaptive event-triggered H∞ filtering for a class of networked nonlinear interconnected systems. IEEE Trans. Cybern. 2019, 49, 1570–1579. [Google Scholar] [CrossRef]
- Liu, J.; Yang, M.; Xie, X.; Peng, C.; Yan, H. Finite-time H∞ filtering for state-dependent uncertain systems with event-triggered mechanism and multiple attacks. IEEE Trans. Circuits Syst. I Regul. Pap. 2020, 67, 1021–1031. [Google Scholar] [CrossRef]
- Mao, J.; Ding, D.; Song, Y.; Liu, Y.; Alsaadi, F.E. Event-based recursive filtering for time-delayed stochastic nonlinear systems with missing measurements. Signal Process. 2017, 134, 158–165. [Google Scholar] [CrossRef]
- Hu, J.; Wang, Z.; Liu, S.; Gao, H. A variance-constrained approach to recursive state estimation for time-varying complex networks with missing measurements. Automatica 2016, 64, 155–162. [Google Scholar] [CrossRef]
- Chan, J.C.L.; Tan, C.P.; Trinh, H.; Kamal, M.A.S. State and fault estimation for a class of non-infinitely observable descriptor systems using two sliding mode observers in cascade. J. Frankl. Inst. 2019, 356, 3010–3029. [Google Scholar] [CrossRef]
- Hosseini, I.; Fiacchini, M.; Karimaghaee, P.; Khayatian, A. Optimal reset unknown input observer design for fault and state estimation in a class of nonlinear uncertain systems. J. Frankl. Inst. 2020, 357, 2978–2996. [Google Scholar] [CrossRef]
- Zhang, K.; Jiang, B.; Shi, P.; Xu, J. Fault estimation observer design for discrete-time Takagi-Sugeno fuzzy systems based on piecewise lyapunov functions. IEEE Trans. Fuzzy Syst. 2012, 20, 192–200. [Google Scholar] [CrossRef]
- Song, Y.; Hu, J.; Chen, D.; Ji, D.; Liu, F. Recursive approach to networked fault estimation with packet dropouts and randomly occurring uncertainties. Neurocomputing 2016, 214, 240–349. [Google Scholar] [CrossRef]
- Zhang, K.; Jiang, B.; Shi, P.; Xu, J. Analysis and design of robust H∞ fault estimation observer with finite-frequency specifications for discrete-time fuzzy systems. IEEE Trans. Cybern. 2015, 45, 1225–1235. [Google Scholar] [CrossRef]
- Jiang, S.; Fang, H. Fault estimation for nonlinear networked systems with time-varying delay and random packet dropout. Asian J. Control 2014, 16, 126–137. [Google Scholar] [CrossRef]
- Li, Z.; Wang, Z.; Ding, D.; Shu, H. H∞ fault estimation with randomly occurring uncertainties, quantization effects and successive packet dropouts: The finite-horizon case. Int. J. Robust Nonlinear Control 2013, 25, 2671–2686. [Google Scholar] [CrossRef]
- Ichalal, D.; Marx, B.; Ragot, J. State estimation and fault detection for 2-D discrete-time systems. In Proceedings of the 26th Mediterranean Conference on Control and Automation, Zadar, Croatia, 19–22 June 2018; pp. 703–708. [Google Scholar]
- Zhao, D.; Wang, Y.; Li, Y.; Ding, S.X. H∞ fault estimation for 2-D linear discrete time-varying systems based on Krein space method. IEEE Trans. Syst. Man Cybern. Syst. 2018, 48, 2070–2079. [Google Scholar] [CrossRef]
- Li, Q.; Shen, B.; Liu, Y.; Huang, T. Event-triggered H∞ state estimation for discrete-time neural networks with mixed time delays and sensor saturations. Neural Comput. Appl. 2017, 28, 3815–3825. [Google Scholar] [CrossRef]
- Ma, L.; Wang, Z.; Lam, H.K. Event-triggered mean-square consensus control for time-varying stochastic multi-agent system with sensor saturations. IEEE Trans. Autom. Control 2017, 62, 3524–3531. [Google Scholar] [CrossRef]
- Hu, J.; Wang, Z.; Gao, H. Joint state and fault estimation for time-varying nonlinear systems with randomly occurring faults and sensor saturations. Automatica 2018, 97, 150–160. [Google Scholar] [CrossRef]
- Dong, H.; Wang, Z.; Lam, J.; Gao, H. Distributed filtering in sensor networks with randomly occurring saturations and successive packet dropouts. Int. J. Robust Nonlinear Control 2014, 24, 1743–1759. [Google Scholar] [CrossRef]
- Wang, Z.; Shen, B.; Liu, X. H∞ filtering with randomly occurring sensor saturations and missing measurements. Automatica 2012, 48, 556–562. [Google Scholar] [CrossRef]
- Battistelli, G.; Chisci, L.; Selvi, D.A. Distributed Kalman filter with event-triggered communication and guaranteed stability. Automatica 2018, 93, 75–82. [Google Scholar] [CrossRef]
- Huang, C.; Shen, B.; Chen, H.; Shu, H. A dynamically event-triggered approach to recursive filtering with censored measurements and parameter uncertainties. J. Frankl. Inst. 2019, 356, 8870–8889. [Google Scholar] [CrossRef]
- Li, W.; Jia, Y.; Du, J. Event-triggered Kalman consensus filter over sensor networks. IET Control Theory Appl. 2016, 10, 103–110. [Google Scholar] [CrossRef]
- Liu, Y.; Wang, Z.; He, X.; Zhou, D. Event-triggered fault estimation for nonlinear systems with missing measurements. In Proceedings of the 33rd Chinese Control Conference, Nanjing, China, 28–30 July 2014; pp. 5533–5538. [Google Scholar]
- Li, Y.; Peng, L. Event-triggered fault estimation for stochastic systems over multi-hop relay networks with randomly occurring sensor nonlinearities and packet dropouts. Sensors 2018, 18, 731. [Google Scholar] [CrossRef]
- Li, Y.; Wu, Q.; Peng, L. Simultaneous event-triggered fault detection and estimation for stochastic systems subject to deception attacks. Sensors 2018, 18, 321. [Google Scholar] [CrossRef]
- Theodor, Y.; Shaked, U. Robust discrete-time minimum-variance filtering. IEEE Trans. Signal Process. 1996, 44, 181–189. [Google Scholar] [CrossRef]
- Shen, B.; Wang, Z.; Wang, D.; Liu, H. Distributed state-saturated recursive filtering over sensor networks under round-robin protocol. IEEE Trans. Cybern. 2020, 50, 3605–3615. [Google Scholar] [CrossRef]
- Farina, A.; Ristic, B.; Benvenuti, D. Tracking a ballistic target: Comparison of several nonlinear filters. IEEE Trans. Aerosp. Electron. Syst. 2002, 38, 854–867. [Google Scholar] [CrossRef]










Publisher’s Note: MDPI stays neutral with regard to jurisdictional claims in published maps and institutional affiliations. |
© 2021 by the authors. Licensee MDPI, Basel, Switzerland. This article is an open access article distributed under the terms and conditions of the Creative Commons Attribution (CC BY) license (http://creativecommons.org/licenses/by/4.0/).
Share and Cite
Huang, C.; Shen, B.; Zou, L.; Shen, Y. Event-Triggering State and Fault Estimation for a Class of Nonlinear Systems Subject to Sensor Saturations. Sensors 2021, 21, 1242. https://doi.org/10.3390/s21041242
Huang C, Shen B, Zou L, Shen Y. Event-Triggering State and Fault Estimation for a Class of Nonlinear Systems Subject to Sensor Saturations. Sensors. 2021; 21(4):1242. https://doi.org/10.3390/s21041242
Chicago/Turabian StyleHuang, Cong, Bo Shen, Lei Zou, and Yuxuan Shen. 2021. "Event-Triggering State and Fault Estimation for a Class of Nonlinear Systems Subject to Sensor Saturations" Sensors 21, no. 4: 1242. https://doi.org/10.3390/s21041242
APA StyleHuang, C., Shen, B., Zou, L., & Shen, Y. (2021). Event-Triggering State and Fault Estimation for a Class of Nonlinear Systems Subject to Sensor Saturations. Sensors, 21(4), 1242. https://doi.org/10.3390/s21041242
