Communication Technologies for Smart Grid: A Comprehensive Survey
Abstract
:1. Introduction
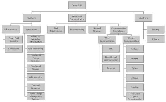
2. Overview of Smart Grid
2.1. Smart Grid Infrastructure
2.1.1. Smart Grid Domains
- Market Domain: Grid assets and services are bought and sold within the domain. The market domain handles actors such as market management, wholesale, trading, and retailing. The market domain communicates with all other domains in the SG. Communication between market domain and the energy supplying domains are critical, due to the need for efficient matching of production and consumption [14].
- Operations Domain: The domain is responsible for operations of the grid. Including monitoring, control, fault detection and management, grid maintenance, and customer support. These are typically the responsibilities of the utilities today. With SGs more of these responsibilities will move over to service providers [12,13].
- Service Provider Domain: Actors in the domain support business processes of power producers, distributors, and customers. Ranging from utility services such as billing to management of energy use and generation. The communication interface is shared with the Generation, Distribution, Markets, Operations, and Customer. Communication with the operations domain is critical to ensure system control and situational awareness [12,13].
- Generation Domain: The power generation domain is responsible for power generation in bulk or non-bulk quantities. This can be from, for example, fossil fuels, water, wind, or solar. For the case of Norway, this is typically hydropower, these are grid-connected power generation stations. Power generation include distributed energy resources. SGs allow for end-users to also operate as producer of electrical energy, for premise use, storage, or for resale. [13,24]. With SGs, power generation is no longer limited to large fossil or hydroelectric power facilities feeding the transmission grid. SGs allow for smaller scale distribution-grid-connected power generation. This can be wind power parks, solar parks, photovoltaic panels mounted on end-users roof-tops, or electric vehicles feeding the grid [13,25]. Communication with the transmission and distribution domains are important to maintain energy delivery to customers [12,13].
- Transmission Domain: The power transmission domain is responsible for the transfer of power from the power generation source to the distribution system. The transmission domain typically consists of transmission lines, substations, energy storage systems, and measurement and control systems. The transmission system is typically monitored and controlled through a Supervisory Control And Data Acquisition (SCADA) system which communicates with field and control devices throughout the transmission grid [12,13].
- Distribution incl. DER Domain: This domain is the connection between the transmission and the customer domain. The distribution domain may include DERs located at customer or at grid operator. In a SG environment, the distribution domain communicates with the market domain due to the market domains potential to affect local power consumption and generation [12,13,14].
- Customer Domain: The customer or end-user could be private, commercial or industrial. In addition to consume the energy, the customer could also generate and feed the grid with excess energy or stored energy. In cases where the customer generate and deliver energy consumer is referred to as a prosumer [14,26].
2.1.2. Architecture
2.2. Smart Grid Applications
3. Smart Grid Communication
3.1. QoS Requirements for Smart Grids
3.2. Interoperability
3.3. Communication Network Structure
3.4. Smart Grid Communication Technologies
3.4.1. Wired Communication
3.4.2. Wireless Communication
4. Challenges of Smart Grid Communication
4.1. Reliable Transmission
4.2. Security
- Norwegian Metrology Service: Measurement accuracy
- Norwegian Directorate for Civil Protection (DSB): Electrical safety
- Norwegian Communications Authority: Communication
- Norwegian Water Resources and Energy directorate: Application, function, and safety of smart meters.
- Protection against unauthorized access to measurement data on the meter.
- Protection against unauthorized retrieval of measurement data.
- Protection against tampering or alteration of measurement data.
- Ensuring that measurement data is available when needed.
4.3. Privacy
5. Conclusions
Author Contributions
Funding
Institutional Review Board Statement
Informed Consent Statement
Data Availability Statement
Conflicts of Interest
References
- Zhou, X.; Ma, Y.; Gao, Z.; Wang, H. Summary of smart metering and smart grid communication. In Proceedings of the IEEE International Conference on Mechatronics and Automation (ICMA), Takamatsu, Japan, 6–9 August 2017; pp. 300–304. [Google Scholar]
- Priya, P.P.S.; Saminadan, V. Performance analysis of WiMAX based smart grid communication traffic priority model. In Proceedings of the International Conference on Communication and Signal Processing, Melmaruvathur, India, 3–5 April 2014; pp. 778–782. [Google Scholar]
- Farhangi, H. The path of the smart grid. IEEE Power Energy Mag. 2009, 8, 18–28. [Google Scholar] [CrossRef]
- Dileep, G. A survey on smart grid technologies and applications. Renew. Energy 2020, 146, 2589–2625. [Google Scholar] [CrossRef]
- Norwegian Smart Grid Research Centre. Norwegian Smart Grid Research Strategy; Norwegian Smart Grid Research Centre. 2015. Available online: https://smartgrids.no/wp-content/uploads/sites/4/2015/08/Norwegian-Smart_Grid__Research_Strategy_DRAFT_June10_WT_ks_hii.pdf (accessed on 9 November 2021).
- Elhub. Årsrapport 2020; Elhub 2021. Available online: https://elhub.no/documents/2021/06/elhub-arsrapport-2020.pdf/ (accessed on 9 November 2021).
- European Commission Joint Research Centre Smart Electricity and Interoperability. Smart Metering Deployment in the European Union. Available online: https://ses.jrc.ec.europa.eu/smart-metering-deployment-european-union (accessed on 20 October 2020).
- Global Smart Grid Federation. Smart Meter Security Survey; Global Smart Grid Federation: Washington, DC, USA, 2016. [Google Scholar]
- International Energy Agency. Technology Roadmap. International Energy Agency. Available online: https://www.iea.org/publications/freepublications/publication/smartgrids_roadmap.pdf (accessed on 18 October 2020).
- Ghalib, M.; Ahmed, A.; Al-Shiab, I.; Bouida, Z.; Ibnkahla, M. Implementation of a smart grid communication system compliant with IEEE 2030.5. In Proceedings of the 2018 IEEE International Conference on Communications Workshops (ICC Workshops), Kansas City, MO, USA, 20–24 May 2018; pp. 1–6. [Google Scholar]
- International Electrotechnical Commission. IEC Smart Grid Standardization Roadmap; SMB Smart Grid Strategic Group (SG3): Geneva, Switzerland, 2010. [Google Scholar]
- National Institute of Standards and Technology. NIST Framework and Roadmap for Smart Grid Interoperability Standards, Release 1.0; Report; National Institute of Standards and Technology: Gaithersburg, MD, USA, 2010. [Google Scholar]
- National Institute of Standards and Technology. NIST Framework and Roadmap for Smart Grid Interoperability Standards, Release 3.0; Report; National Institute of Standards and Technology: Gaithersburg, MD, USA, 2014. [Google Scholar]
- National Institute of Standards and Technology. NIST Framework and Roadmap for Smart Grid Interoperability Standards, Release 4.0; Report; National Institute of Standards and Technology: Gaithersburg, MD, USA, 2021. [Google Scholar]
- DKE, German Commission for Electrical, Information Technologies of DIN and VDE. The German Roadmap E-Energy/Smart Grid 2.0. Available online: https://www.dke.de/resource/blob/778304/96de7a637009007d65182df8c4d1a9aa/the-german-roadmap-e-energy-smart-grids-version-2-0-data.pdf (accessed on 15 September 2019).
- ITU Telecommunication Standardization Bureau Policy & Technology Watch Division. Activities in Smart Grid Standardization Repository (Version 2.0, April 2011). Available online: https://www.itu.int/en/ITU-T/focusgroups/smart/Documents/smartgrid_repository-V2.pdf (accessed on 4 September 2019).
- Chren, S.; Rossi, B.; Pitner, T. Smart grids deployments within EU projects: The role of smart meters. In Proceedings of the 2016 Smart Cities Symposium Prague (SCSP), Prague, Czech Republic, 26–27 May 2016; pp. 1–5. [Google Scholar]
- Gözde, H.; Taplamacıoğlu, M.C.; Arı, M.; Shalaf, H. 4G/LTE technology for smart grid communication infrastructure. In Proceedings of the International Istanbul Smart Grid Congress and Fair (ICSG), Istanbul, Turkey, 29–30 April 2015; pp. 1–4. [Google Scholar]
- Goel, S.; Hong, Y.; Papakonstantinou, V.; Kloza, D. Smart Grid Security, 1st ed.; Springer: London, UK, 2015. [Google Scholar]
- Kuzlu, M.; Pipattanasomporn, M.; Rahman, S. Communication network requirements for major smart grid applications in HAN, NAN and WAN. Comput. Netw. 2014, 67, 74–88. [Google Scholar] [CrossRef]
- Qarabsh, N.A.; Sabry, S.S.; Qarabash, H.A. Smart grid in the context of industry 4.0: An overview of communications technologies and challenges. Indones. J. Electr. Eng. Comput. Sci. 2020, 18, 656–665. [Google Scholar] [CrossRef]
- National Institute of Standards and Technology. Update of the NIST Smart Grid Conceptual Model (Discussion DRAFT); Report; National Institute of Standards and Technology: Gaithersburg, MD, USA, 2018. [Google Scholar]
- Hossain, E.; Han, Z.; Poor, H.V. Smart Grid Communications and Networking; Cambridge University Press: Cambridge, UK, 2012. [Google Scholar]
- Ma, R.; Chen, H.H.; Huang, Y.R.; Meng, W. Smart grid communication: Its challenges and opportunities. IEEE Trans. Smart Grid 2013, 4, 36–46. [Google Scholar] [CrossRef]
- Samad, T.; Annaswamy, A.M. Controls for smart grids: Architectures and applications. Proc. IEEE 2017, 105, 2244–2261. [Google Scholar] [CrossRef]
- Souri, H.; Dhraief, A.; Tlili, S.; Drira, K.; Belghith, A. Smart metering privacy-preserving techniques in a nutshell. Procedia Comput. Sci. 2014, 32, 1087–1094. [Google Scholar] [CrossRef] [Green Version]
- European Committee for Electrotechnical Standardization. CEN-CENELEC-ETSI Smart Grid Coordination Group—Framework Document. 2012. Available online: https://ec.europa.eu/energy/sites/ener/files/documents/xpert_group1_reference_architecture.pdf (accessed on 1 September 2019).
- Smart Grids Austria. In Smart Grids Austria Technology Roadmap; Media Proprietor, Technology Platform Smart Grids: Vienna, Austria, 2015.
- Kimani, K.; Oduol, V.; Langat, K. Cyber security challenges for IoT-based smart grid networks. Int. J. Crit. Infrastruct. Prot. 2019, 25, 36–49. [Google Scholar] [CrossRef]
- Kabalci, E.; Kabalci, Y. Introduction to smart grid architecture. In Smart Grids and Their Communication Systems; Springer: Berlin, Germany, 2019; pp. 3–45. [Google Scholar]
- Bouwmeester, J.; van der Linden, S.; Povalac, A.; Gill, E. Towards an innovative electrical interface standard for PocketQubes and CubeSats. Adv. Space Res. 2018, 62, 3423–3437. [Google Scholar] [CrossRef]
- Fines, S. AMS og HAN-grensesnittet. In NEKs Elsikkerhetskonferanse 2017; Norsk Elektroteknisk Komite: Oslo, Norway, 2017; Available online: https://www.nek.no/wp-content/uploads/2017/11/4-22-11-1110-1135-Steinar-Fines-AMS-HAN-Grensesnittet.pdf (accessed on 10 September 2019).
- Syed, D.; Zainab, A.; Ghrayeb, A.; Refaat, S.S.; Abu-Rub, H.; Bouhali, O. Smart grid big data analytics: Survey of technologies, techniques, and applications. IEEE Access 2020, 9, 59564–59585. [Google Scholar] [CrossRef]
- Faheem, M.; Shah, S.B.H.; Butt, R.A.; Raza, B.; Anwar, M.; Ashraf, M.W.; Ngadi, M.A.; Gungor, V.C. Smart grid communication and information technologies in the perspective of Industry 4.0: Opportunities and challenges. Comput. Sci. Rev. 2018, 30, 1–30. [Google Scholar] [CrossRef]
- Salinas, S.; Li, M.; Li, P.; Fu, Y. Dynamic energy management for the smart grid with distributed energy resources. IEEE Trans. Smart Grid 2013, 4, 2139–2151. [Google Scholar] [CrossRef]
- Tushar, W.; Chai, B.; Yuen, C.; Smith, D.B.; Wood, K.L.; Yang, Z.; Poor, H.V. Three-party energy management with distributed energy resources in smart grid. IEEE Trans. Ind. Electron. 2014, 62, 2487–2498. [Google Scholar] [CrossRef] [Green Version]
- Hui, H.; Ding, Y.; Shi, Q.; Li, F.; Song, Y.; Yan, J. 5G network-based Internet of Things for demand response in smart grid: A survey on application potential. Appl. Energy 2020, 257, 113972. [Google Scholar] [CrossRef]
- Shahinzadeh, H.; Mirhedayati, A.S.; Shaneh, M.; Nafisi, H.; Gharehpetian, G.B.; Moradi, J. Role of Joint 5G-IoT Framework for Smart Grid Interoperability Enhancement. In Proceedings of the 2020 15th International Conference on Protection and Automation of Power Systems (IPAPS), Shiraz, Iran, 30–31 December 2020; pp. 12–18. [Google Scholar]
- Zhang, J.; Hasandka, A.; Alam, S.S.; Elgindy, T.; Florita, A.R.; Hodge, B.M. Analysis of hybrid smart grid communication network designs for distributed energy resources coordination. In Proceedings of the 2019 IEEE Power & Energy Society Innovative Smart Grid Technologies Conference (ISGT), Washington, DC, USA, 18–21 February 2019; pp. 1–5. [Google Scholar]
- Ahmadzadeh, S.; Parr, G.; Zhao, W. A Review on Communication Aspects of Demand Response Management for Future 5G IoT-Based Smart Grids. IEEE Access 2021, in press. [Google Scholar] [CrossRef]
- Lopes, J.A.P.; Madureira, A.G.; Matos, M.; Bessa, R.J.; Monteiro, V.; Afonso, J.L.; Santos, S.F.; Catalão, J.P.; Antunes, C.H.; Magalhães, P. The future of power systems: Challenges, trends, and upcoming paradigms. Wiley Interdiscip. Rev. Energy Environ. 2020, 9, e368. [Google Scholar] [CrossRef]
- Logenthiran, T.; Srinivasan, D. Intelligent management of distributed storage elements in a smart grid. In Proceedings of the IEEE Ninth International Conference on Power Electronics and Drive Systems, Singapore, 5–8 December 2011; pp. 855–860. [Google Scholar]
- Liu, C.; Chau, K.; Wu, D.; Gao, S. Opportunities and challenges of vehicle-to-home, vehicle-to-vehicle, and vehicle-to-grid technologies. Proc. IEEE 2013, 101, 2409–2427. [Google Scholar] [CrossRef] [Green Version]
- Bach Andersen, P.; Hashemi, S.; Sousa, T.; Meier Soerensen, T.; Noel, L.; Christensen, B. The Parker Project: Cross-Brand Service Testing Using V2G. World Electr. Veh. J. 2019, 10, 66. [Google Scholar] [CrossRef] [Green Version]
- Balakumar, P.; Sathiya, S. Demand side management in smart grid using load shifting technique. In Proceedings of the IEEE International Conference on Electrical, Instrumentation and Communication Engineering (ICEICE), Karur, India, 27–28 April 2017; pp. 1–6. [Google Scholar]
- Mohagheghi, S.; Yang, F.; Falahati, B. Impact of demand response on distribution system reliability. In Proceedings of the IEEE Power and Energy Society General Meeting, Detroit, MI, USA, 24-28 July 2011; pp. 1–7. [Google Scholar]
- Tsado, Y.; Lund, D.; Gamage, K.A. Resilient communication for smart grid ubiquitous sensor network: State of the art and prospects for next generation. Comput. Commun. 2015, 71, 34–49. [Google Scholar] [CrossRef] [Green Version]
- Budka, K.C.; Deshpande, J.G.; Thottan, M. Communication Networks for Smart Grids; Springer: Berlin/Heidelberg, Germany, 2016. [Google Scholar]
- Balijepalli, V.M.; Pradhan, V.; Khaparde, S.; Shereef, R. Review of demand response under smart grid paradigm. In Proceedings of the Innovative Smart Grid Technologies Conference (ISGT), Kollam, India, 1–3 December 2011; pp. 236–243. [Google Scholar]
- Jeon, Y.-H. QoS requirements for the smart grid communications system. Int. J. Comput. Sci. Netw. Secur. 2011, 11, 86–94. [Google Scholar]
- Ustun, T.S.; Hadbah, A.; Kalam, A. Interoperability and interchangeability considerations in microgrids employing IEC61850 standard. In Proceedings of the 2013 IEEE International Conference on Smart Energy Grid Engineering (SEGE), Oshawa, ON, Canada, 28–30 August 2013; pp. 1–5. [Google Scholar]
- Aftab, M.A.; Hussain, S.S.; Ali, I.; Ustun, T.S. IEC 61850 and XMPP communication based energy management in microgrids considering electric vehicles. IEEE Access 2018, 6, 35657–35668. [Google Scholar] [CrossRef]
- Kumari, N.; Chernogorov, F.; Ashraf, I.; Torsner, J.; Kronander, J.; Wikström, G.; Sahoo, S. Enabling process bus communication for digital substations using 5G wireless system. In Proceedings of the 2019 IEEE 30th Annual International Symposium on Personal, Indoor and Mobile Radio Communications (PIMRC), Istanbul, Turkey, 8–11 September 2019; pp. 1–7. [Google Scholar]
- Gungor, V.C.; Sahin, D.; Kocak, T.; Ergut, S.; Buccella, C.; Cecati, C.; Hancke, G.P. Smart Grid Technologies: Communication Technologies and Standards. IEEE Trans. Ind. Inform. 2011, 7, 529–539. [Google Scholar] [CrossRef] [Green Version]
- Fan, Z.; Kulkarni, P.; Gormus, S.; Efthymiou, C.; Kalogridis, G.; Sooriyabandara, M.; Zhu, Z.; Lambotharan, S.; Chin, W.H. Smart grid communications: Overview of research challenges, solutions, and standardization activities. IEEE Commun. Surv. Tutor. 2012, 15, 21–38. [Google Scholar] [CrossRef] [Green Version]
- Wang, W.; Xu, Y.; Khanna, M. A survey on the communication architectures in smart grid. Comput. Netw. 2011, 55, 3604–3629. [Google Scholar] [CrossRef]
- Saputro, N.; Akkaya, K.; Uludag, S. A survey of routing protocols for smart grid communications. Comput. Netw. 2012, 56, 2742–2771. [Google Scholar] [CrossRef]
- Meng, W.; Ma, R.; Chen, H.H. Smart grid neighborhood area networks: A survey. IEEE Netw. 2014, 28, 24–32. [Google Scholar] [CrossRef]
- Mohassel, R.R.; Fung, A.; Mohammadi, F.; Raahemifar, K. A survey on advanced metering infrastructure. Int. J. Electr. Power Energy Syst. 2014, 63, 473–484. [Google Scholar] [CrossRef] [Green Version]
- Aravind, E.; Vasudevan, S.K. Smart meter based on real time pricing. Procedia Technol. 2015, 21, 120–124. [Google Scholar]
- Parikh, P.P.; Kanabar, M.G.; Sidhu, T.S. Opportunities and challenges of wireless communication technologies for smart grid applications. In Proceedings of the IEEE PES General Meeting, Minneapolis, MN, USA, 25–29 July 2010; pp. 1–7. [Google Scholar]
- Lee, J.J.; Kim, Y.H.; Bae, J.M.; Seo, J.K.; Nam, D.H.; Kim, J.Y.; In, D.S. AMR field trial on underground power distribution line using BPLC. In Proceedings of the IEEE International Symposium on Power Line Communications and Its Applications, Udine, Italy, 3–6 April 2011; pp. 204–208. [Google Scholar]
- Emmanuel, M.; Rayudu, R. Communication technologies for smart grid applications: A survey. J. Netw. Comput. Appl. 2016, 74, 133–148. [Google Scholar] [CrossRef]
- Ai, Y.; Cheffena, M. Capacity analysis of PLC over Rayleigh fading channels with colored Nakagami-m additive noise. In Proceedings of the IEEE Vehicular Technology Conference (VTC-Fall), Montreal, QC, Canada, 18–21 September 2016; pp. 1–5. [Google Scholar]
- Mathur, A.; Ai, Y.; Cheffena, M.; Bhatnagar, M.R. Performance of Hybrid ARQ over Power Line Communications Channels. In Proceedings of the IEEE Vehicular Technology Conference (VTC2020-Spring), Antwerp, Belgium, 25–28 May 2020; pp. 1–6. [Google Scholar]
- Pinomaa, A.; Ahola, J.; Kosonen, A.; Nuutinen, P. Noise analysis of a power-line communication channel in an LVDC smart grid concept. In Proceedings of the IEEE International Symposium on Power Line Communications and Its Applications, Johannesburg, South Africa, 24–27 March 2013; pp. 41–46. [Google Scholar]
- Ai, Y.; Bhatnagar, M.R.; Cheffena, M.; Mathur, A.; Sedakov, A. Game-theoretical analysis of PLC system performance in the presence of jamming attacks. In Proceedings of the International Conference on Decision and Game Theory for Security, Vienna, Austria, 23–25 October 2017; pp. 74–90. [Google Scholar]
- Ai, Y.; Ohtsuki, T.; Cheffena, M. Performance analysis of PLC over fading channels with colored Nakagami-m background noise. In Proceedings of the IEEE Vehicular Technology Conference (VTC Spring), Sydney, Australia, 4–7 June 2017; pp. 1–6. [Google Scholar]
- Ai, Y.; Kong, L.; Cheffena, M.; Chatzinotas, S.; Ottersten, B. On Performance Characterization of Cascaded Multiwire-PLC/MIMO-RF Communication System. arXiv 2020, arXiv:2010.04099. [Google Scholar]
- Song, J.; Ding, W.; Yang, F.; Yang, H.; Yu, B.; Zhang, H. An indoor broadband broadcasting system based on PLC and VLC. IEEE Trans. Broadcast. 2015, 61, 299–308. [Google Scholar] [CrossRef]
- Mathur, A.; Bhatnagar, M.R.; Ai, Y.; Cheffena, M. Performance analysis of a dual-hop wireless-power line mixed cooperative system. IEEE Access 2018, 6, 34380–34392. [Google Scholar] [CrossRef]
- Hazen, M.E. The technology behind homeplug av powerline communications. Computer 2008, 41, 90–92. [Google Scholar] [CrossRef]
- Pinomaa, A.; Ahola, J.; Kosonen, A.; Nuutinen, P. HomePlug green PHY for the LVDC PLC concept: Applicability study. In Proceedings of the IEEE International Symposium on Power Line Communications and Its Applications (ISPLC), Austin, TX, USA, 29 March–1 April 2015; pp. 205–210. [Google Scholar]
- Bian, D.; Kuzlu, M.; Pipattanasomporn, M.; Rahman, S. Analysis of communication schemes for advanced metering infrastructure (AMI). In Proceedings of the IEEE PES General Meeting| Conference & Exposition, National Harbor, MD, USA, 27–31 July 2014; pp. 1–5. [Google Scholar]
- Karagiannis, G.; Pham, G.T.; Nguyen, A.D.; Heijenk, G.J.; Haverkort, B.R.; Campfens, F. Performance of LTE for smart grid communications. In Proceedings of the International Conference on Measurement, Modelling, and Evaluation of Computing Systems and Dependability and Fault Tolerance, Bamberg, Germany, 17–19 March 2014; pp. 225–239. [Google Scholar]
- Surgiewicz, R.; Strom, N.; Ahmed, A.; Ai, Y. LTE Uplink Transmission Scheme; Chalmers University of Technology: Gothenburg, Sweden, 2014. [Google Scholar]
- Cheng, P.; Wang, L.; Zhen, B.; Wang, S. Feasibility study of applying LTE to Smart Grid. In Proceedings of the IEEE International Workshop on Smart Grid Modeling and Simulation (SGMS), Brussels, Belgium, 17 October 2011; pp. 108–113. [Google Scholar]
- De Dutta, S.; Prasad, R. Security for smart grid in 5G and beyond networks. Wirel. Pers. Commun. 2019, 106, 261–273. [Google Scholar] [CrossRef]
- El-Dessouki, I.; Saeed, N. Smart Grid Integration into Smart Cities. In Proceedings of the 2021 IEEE International Smart Cities Conference (ISC2), Manchester, UK, 7–10 September 2021; pp. 1–4. [Google Scholar]
- Chen, J.; Zhu, H.; Chen, L.; Li, Q.; Bian, B.; Xia, X. 5G Enabling Digital Transformation of Smart Grid: A Review of Pilot Projects and Prospect. In Proceedings of the 2021 IEEE/CIC International Conference on Communications in China (ICCC Workshops), Xiamen, China, 28–30 July 2021; pp. 353–357. [Google Scholar]
- Dragičević, T.; Siano, P.; Prabaharan, S. Future generation 5G wireless networks for smart grid: A comprehensive review. Energies 2019, 12, 2140. [Google Scholar]
- Mao, R.; Julka, V. WiMAX for advanced metering infrastructure. In Proceedings of the International Conference on Green and Ubiquitous Technology, Bandung, Indonesia, 7–8 July 2012; pp. 15–19. [Google Scholar]
- Usman, A.; Shami, S.H. Evolution of communication technologies for smart grid applications. Renew. Sustain. Energy Rev. 2013, 19, 191–199. [Google Scholar] [CrossRef]
- Rengaraju, P.; Lung, C.H.; Srinivasan, A. Communication requirements and analysis of distribution networks using WiMAX technology for smart grids. In Proceedings of the International Wireless Communications and Mobile Computing Conference (IWCMC), Limassol, Cyprus, 27–31 August 2012; pp. 666–670. [Google Scholar]
- Parvez, I.; Sundararajan, A.; Sarwat, A.I. Frequency band for HAN and NAN communication in Smart Grid. In Proceedings of the IEEE Symposium on Computational Intelligence Applications in Smart Grid (CIASG), Orlando, FL, USA, 9–12 December 2014; pp. 1–5. [Google Scholar]
- Mahmood, A.; Javaid, N.; Razzaq, S. A review of wireless communications for smart grid. Renew. Sustain. Energy Rev. 2015, 41, 248–260. [Google Scholar] [CrossRef]
- Zafar, R.; Mahmood, A.; Razzaq, S.; Ali, W.; Naeem, U.; Shehzad, K. Prosumer based energy management and sharing in smart grid. Renew. Sustain. Energy Rev. 2018, 82, 1675–1684. [Google Scholar] [CrossRef]
- Burunkaya, M.; Pars, T. A smart meter design and implementation using ZigBee based wireless sensor network in smart grid. In Proceedings of the International Conference on Electrical and Electronic Engineering (ICEEE), Ankara, Turkey, 8–10 April 2017; pp. 158–162. [Google Scholar]
- Ai, Y.; Cheffena, M.; Li, Q. Radio frequency measurements and capacity analysis for industrial indoor environments. In Proceedings of the European Conference on Antennas and Propagation (EuCAP), Lisbon, Portugal, 13–17 April 2015; pp. 1–5. [Google Scholar]
- Cheffena, M. Industrial Wireless Communications over the Millimeter Wave Spectrum: Opportunities and Challenges. IEEE Commun. Mag. 2016, 54, 66–72. [Google Scholar] [CrossRef]
- Ai, Y.; Cheffena, M.; Li, Q. Power delay profile analysis and modeling of industrial indoor channels. In Proceedings of the European Conference on Antennas and Propagation (EuCAP), Lisbon, Portugal, 13–17 April 2015; pp. 1–5. [Google Scholar]
- Bekara, C. Security Issues and Challenges for the IoT-Based Smart Grid. Procedia Comput. Sci. 2014, 34, 532–537. [Google Scholar] [CrossRef] [Green Version]
- Samuel, S.S.I. A review of connectivity challenges in IoT-smart home. In Proceedings of the MEC International Conference on Big Data and Smart City (ICBDSC), Muscat, Oman, 15–16 March 2016; pp. 1–4. [Google Scholar]
- Granelli, F.; Domeniconi, D.; Da Fonseca, N.L.; Tsetsgee, B. On the Usage of WiFi and LTE for the Smart Grid. In Proceedings of the International Conference on Ubi-Media Computing and Workshops, Ulaanbaatar, Mongolia, 12–14 July 2014; pp. 1–5. [Google Scholar]
- Li, L.; Xiaoguang, H.; Ke, C.; Ketai, H. The applications of wifi-based wireless sensor network in internet of things and smart grid. In Proceedings of the IEEE Conference on Industrial Electronics and Applications, Beijing, China, 21–23 June 2011; pp. 789–793. [Google Scholar]
- Meloni, A.; Atzori, L. The role of satellite communications in the smart grid. IEEE Wirel. Commun. 2017, 24, 50–56. [Google Scholar] [CrossRef]
- De Sanctis, M.; Cianca, E.; Araniti, G.; Bisio, I.; Prasad, R. Satellite communications supporting internet of remote things. IEEE Internet Things J. 2015, 3, 113–123. [Google Scholar] [CrossRef]
- Abrahamsen, F.E.; Ai, Y.; Wold, K.; Mohamed, M. Free-Space Optical Communication: From Space to Ground and Ocean. IEEE Potentials 2021, in press. [Google Scholar] [CrossRef]
- Ai, Y.; Mathur, A.; Cheffena, M.; Bhatnagar, M.R.; Lei, H. Physical layer security of hybrid satellite-FSO cooperative systems. IEEE Photonics J. 2019, 11, 1–14. [Google Scholar] [CrossRef]
- Verma, G.D.; Mathur, A.; Ai, Y.; Cheffena, M. Secrecy performance of FSO communication systems with nonzero boresight pointing errors. IET Commun. 2021, 15, 155–162. [Google Scholar] [CrossRef]
- Ai, Y.; Mathur, A.; Lei, H.; Cheffena, M.; Ansari, I.S. Secrecy enhancement of RF backhaul system with parallel FSO communication link. Opt. Commun. 2020, 475, 126193. [Google Scholar] [CrossRef]
- Ai, Y.; Mathur, A.; Verma, G.D.; Kong, L.; Cheffena, M. Comprehensive Physical Layer Security Analysis of FSO Communications over Mlaga Channels. IEEE Photonics J. 2020, 6, 1–7. [Google Scholar] [CrossRef]
- Sivakumar, P.; Nagaraju, R.; Samanta, D.; Sivaram, M.; Hindia, M.N.; Amiri, I.S. A novel free space communication system using nonlinear InGaAsP microsystem resonators for enabling power-control toward smart cities. Wirel. Netw. 2020, 26, 2317–2328. [Google Scholar] [CrossRef]
- Haider, M.F.; Siddique, A.R.; Alam, S. An approach to implement frees space optical (FSO) technology for smart village energy autonomous systems. Far East J. Electron. Commun. 2018, 18, 439–456. [Google Scholar] [CrossRef]
- Moslehi, K.; Kumar, R. Smart grid—A reliability perspective. In Proceedings of the Innovative Smart Grid Technologies (ISGT), Gaithersburg, MD, USA, 19–21 January 2010; pp. 1–8. [Google Scholar]
- Ai, Y.; Cheffena, M. A comparative study of wireless channel propagation characteristics in industrial and office environments. In Proceedings of the International Symposium on Antennas and Propagation (ISAP), Hobart, Australia, 9–12 November 2015. [Google Scholar]
- Güzelgöz, S.; Arslan, H.; Islam, A.; Domijan, A. A review of wireless and PLC propagation channel characteristics for smart grid environments. J. Electr. Comput. Eng. 2011, 2011, 154040. [Google Scholar] [CrossRef]
- Ai, Y.; Andersen, J.B.; Cheffena, M. Path-loss prediction for an industrial indoor environment based on room electromagnetics. IEEE Trans. Antennas Propag. 2017, 65, 3664–3674. [Google Scholar] [CrossRef] [Green Version]
- Al-Samman, A.M.; Mohamed, M.; Ai, Y.; Cheffena, M.; Azmi, M.H.; Rahman, T.A. Rain attenuation measurements and analysis at 73 GHz E-band link in tropical region. IEEE Commun. Lett. 2020, 24, 1368–1372. [Google Scholar] [CrossRef]
- Ai, Y.; Cheffena, M. On multi-hop decode-and-forward cooperative relaying for industrial wireless sensor networks. Sensors 2017, 17, 695. [Google Scholar] [CrossRef] [PubMed] [Green Version]
- Zhang, J.; Hasandka, A.; Wei, J.; Alam, S.; Elgindy, T.; Florita, A.R.; Hodge, B.M. Hybrid communication architectures for distributed smart grid applications. Energies 2018, 11, 871. [Google Scholar] [CrossRef] [Green Version]
- Yan, Y.; Qian, Y.; Sharif, H.; Tipper, D. A survey on cyber security for smart grid communications. IEEE Commun. Surv. Tutor. 2012, 14, 998–1010. [Google Scholar] [CrossRef] [Green Version]
- Ghanem, K.; Asif, R.; Ugwuanyi, S.; Irvine, J. Bandwidth and Security Requirements for Smart Grid. In Proceedings of the 2020 IEEE PES Innovative Smart Grid Technologies Europe (ISGT-Europe), The Hague, The Netherlands, 26–28 October 2020; pp. 36–40. [Google Scholar]
- Saxena, N.; Xiong, L.; Chukwuka, V.; Grijalva, S. Impact evaluation of malicious control commands in cyber-physical smart grids. IEEE Trans. Sustain. Comput. 2018, 6, 208–220. [Google Scholar] [CrossRef] [Green Version]
- Yang, Q.; Barria, J.A.; Green, T.C. Communication infrastructures for distributed control of power distribution networks. IEEE Trans. Ind. Inform. 2011, 7, 316–327. [Google Scholar] [CrossRef] [Green Version]
- Sgouras, K.I.; Birda, A.D.; Labridis, D.P. Cyber attack impact on critical smart grid infrastructures. In Proceedings of the Innovative Smart Grid Technologies Conference (ISGT), Washington, DC, USA, 19–22 February 2014; pp. 1–5. [Google Scholar]
- Iyer, S. Cyber security for smart grid, cryptography, and privacy. Int. J. Digit. Multimed. Broadcast. 2011, 2011. [Google Scholar] [CrossRef] [Green Version]
- He, D.; Wang, H.; Khan, M.K.; Wang, L. Lightweight anonymous key distribution scheme for smart grid using elliptic curve cryptography. IET Commun. 2016, 10, 1795–1802. [Google Scholar] [CrossRef]
- Gope, P.; Sikdar, B. Privacy-aware authenticated key agreement scheme for secure smart grid communication. IEEE Trans. Smart Grid 2018, 10, 3953–3962. [Google Scholar] [CrossRef]
- Sharma, M.; Agarwal, A. Survey on authentication and encryption techniques for smart grid communication. In Proceedings of the India International Conference on Power Electronics (IICPE), Patiala, India, 17–19 November 2016; pp. 1–5. [Google Scholar]
- Nicanfar, H.; Leung, V.C. Password-authenticated cluster-based group key agreement for smart grid communication. Secur. Commun. Netw. 2014, 7, 221–233. [Google Scholar] [CrossRef]
- Lee, E.K.; Gerla, M.; Oh, S.Y. Physical layer security in wireless smart grid. IEEE Commun. Mag. 2012, 50, 46–52. [Google Scholar] [CrossRef]
- Ai, Y.; Cheffena, M.; Ohtsuki, T.; Zhuang, H. Secrecy performance analysis of wireless sensor networks. IEEE Sens. Lett. 2019, 3, 1–4. [Google Scholar] [CrossRef]
- Islam, S.N.; Baig, Z.; Zeadally, S. Physical layer security for the smart grid: Vulnerabilities, threats, and countermeasures. IEEE Trans. Ind. Inform. 2019, 15, 6522–6530. [Google Scholar] [CrossRef]
- Ai, Y.; Kong, L.; Cheffena, M. Secrecy outage analysis of double shadowed Rician channels. Electron. Lett. 2019, 55, 765–767. [Google Scholar] [CrossRef]
- Norwegian Parliament. Act of 14 April 2000 No. 31 Relating to the Processing of Personal Data (Personal Data Act). Available online: https://app.uio.no/ub/ujur/oversatte-lover/data/lov-20000414-031-eng.pdf (accessed on 2 September 2019).
- Aanensen, L.T.; Fines, S.; Ek, R. AMS + HAN Om å gjøre sanntid måledata tilgjengelig for forbruker; Report; Norwegian Electrotechnical Committee: Lilleaker, Norway, 2015. [Google Scholar]
- Tan, S.; De, D.; Song, W.Z.; Yang, J.; Das, S.K. Survey of security advances in smart grid: A data driven approach. IEEE Commun. Surv. Tutor. 2017, 19, 397–422. [Google Scholar] [CrossRef]
- Norwegian Electrotechnical Committee. Vedlegg 1 – HAN Personvern – et tillegg til utredningen «AMS + HAN - om å gjøre sanntids måledata tilgjengelig for forbruker»; Report; Norwegian Electrotechnical Committee: Lilleaker, Norway, 2018. [Google Scholar]
- Datatilsynet. Automatisk strømmåling. Available online: https://www.datatilsynet.no/personvern-pa-ulike-omrader/overvaking-og-sporing/strommaling/ (accessed on 22 October 2020).
- Kumar, S.; Gaur, N.; Kumar, A. Developing a Secure Cyber Ecosystem for SCADA Architecture. In Proceedings of the International Conference on Computing Methodologies and Communication (ICCMC), Erode, India, 15–16 February 2018; pp. 559–562. [Google Scholar]
- Sun, C.C.; Hahn, A.; Liu, C.C. Cyber security of a power grid: State-of-the-art. Int. J. Electr. Power Energy Syst. 2018, 99, 45–56. [Google Scholar] [CrossRef]
- Liang, G.; Weller, S.R.; Zhao, J.; Luo, F.; Dong, Z.Y. The 2015 Ukraine blackout: Implications for false data injection attacks. IEEE Trans. Power Syst. 2016, 32, 3317–3318. [Google Scholar] [CrossRef]
- Kim, M. A survey on guaranteeing availability in smart grid communications. In Proceedings of the International Conference on Advanced Communication Technology (ICACT), PyeongChang, Korea (South), 19–22 February 2012; pp. 314–317. [Google Scholar]
- Kshetri, N.; Voas, J. Hacking power grids: A current problem. Computer 2017, 50, 91–95. [Google Scholar] [CrossRef] [Green Version]
- Fingrid Oyj. ENTSO-E: Cyber Intrusion on Its Office Network. Available online: https://www.fingrid.fi/en/pages/news/news/2020/entso-e-cyber-intrusion-on-its-e-office-network/ (accessed on 9 November 2021).
- Huseinović, A.; Mrdović, S.; Bicakci, K.; Uludag, S. A Survey of Denial-of-Service Attacks and Solutions in the Smart Grid. IEEE Access 2020, 8, 177447–177470. [Google Scholar] [CrossRef]
- Saxena, N.; Choi, B.J. State of the art authentication, access control, and secure integration in smart grid. Energies 2015, 8, 11883–11915. [Google Scholar] [CrossRef] [Green Version]
- Quinn, E.L. Privacy and the new energy infrastructure. Soc. Sci. Res. Netw. (SSRN) 2009. [Google Scholar] [CrossRef]
- Hart, G.W. Nonintrusive appliance load monitoring. Proc. IEEE 1992, 80, 1870–1891. [Google Scholar] [CrossRef]
- Prudenzi, A. A neuron nets based procedure for identifying domestic appliances pattern-of-use from energy recordings at meter panel. In Proceedings of the IEEE Conference on Power Engineering Society Winter Meeting, New York, NY, USA, 27–31 January 2002; Volume 2, pp. 941–946. [Google Scholar]




| Traditional Grid | Smart Grid | |
|---|---|---|
| Information flow | One-way communication | Two-way communication |
| Power generation | Centralized power generation | Distributed power generation |
| Grid topology | Radial | Network |
| Integration of distributed | Low degree | High degree |
| energy sources | ||
| Sensors | Low degree | High degree |
| Monitoring | Manual monitoring | Self-monitoring |
| Outage recovery | Manual restoration | Self-reconfiguration |
| Testing | Manual | Remote |
| Ability to control | Limited | Pervasive |
| Efficiency | Low | High |
| Domain | Communication Interface | Electrical Interface |
|---|---|---|
| Market | Service provider, Operations, Generation, Transmission, Distribution, Customer | None |
| Operations | Markets, Service provider, Transmission, Distribution, Customer, Generation | None |
| Service provider | Markets, Operations, Customer, Distribution, Generation | None |
| Transmission | Markets, Operations Generation, Distribution | Generation, Distribution |
| Distribution | Operations, Transmission, Customer, Service Provider | Transmission, Customer |
| Customer | Markets, Operations, Service provider, Distribution | Distribution, Generation |
| Generation incl. DER | Markets, Operations, Transmission, Customer | Transmission, Customer |
| Application Layer | Power Transmission and Distribution Applications | Customer Applications | |
|---|---|---|---|
| Communication Layer | Wide Area Network | Neighborhood Area Network/Field Area Network | Premise Area Network (Home Area Network, Building Area Network, Industrial Area Network) |
| Power Control Layer | Power monitoring, control, and management systems | ||
| Power System Layer | Power Generation and Transmission | Power Distribution | Customer |
| Smart Grid Application | Data Rate | Latency | Reliability |
|---|---|---|---|
| Smart Metering | Low | High | Medium |
| SCADA | Medium | Low | High |
| Substation Automation | Low | Low | High |
| DER | Medium | Low | High |
| DR | Low | Low | High |
| Network Type | Coverage | Data Rate Requirements | Data Rate | Technology Alternatives |
|---|---|---|---|---|
| WAN | 10–100 km | High data rate. Devices such as routers and switches. | 10 Mbps −1 Gbps | Wireless: WiMAX, 3G,4G,5G. Wired: Ethernet, Fiber Optic |
| NAN/FAN | 10 m–10 km | Highly dependent on node density and topology. | 100 kbps −10 Mbps | Wireless: ZigBee, Wi-Fi, WiMAX, Cellular. Wired: Power Line Communication |
| HAN/BAN/IAN | 1–100 m | Dependent on application. Generally low data rate required. | 10–100 kbps | Wireless: ZigBee, Z-wave, Wi-Fi. Wired: Ethernet, HomePlug, M-Bus |
| Wired Communication Technologies | ||||||
|---|---|---|---|---|---|---|
| Technology | Data Rate | Coverage | Application | Advantages | Disadvantages | Network Type |
| Ethernet | Up to 100 Gbps | Up to 100 m | In-home communication, SCADA, backbone commnunication | Good on short distances | Coverage limitations | Premise network, NAN/FAN, WAN |
| Broadband PLC | Up to 300 Mbps | Up to 1500 m | SCADA, backbone communication in power generation domain | Existing infrastructure, standardized, high reliability | Noisy channel environment, Disturbance | NAN/FAN, WAN |
| Narrowband PLC | 10-500 Kbps | Up to 3 km | SCADA, backbone communication in power generation domain | Existing infrastructure, standardized, high reliability | Noisy channel environment, Disturbance | NAN/FAN, WAN |
| HomePlug | 4, 5, 10 Mbps | Up to 200 m | In-home communication, Smart appliances | Low cost, low energy | Coverage limitations, Disturbance | Premise network |
| Fiber optic | Up to 100 Gbps | Up to 100 km | SCADA, backbone communication in power generation domain | High bandwidth, high data rate. not susceptible to electromagnetic interference | Costly | WAN |
| Wireless Communication Technologies | ||||||
|---|---|---|---|---|---|---|
| Technology | Data Rate | Coverage | Application | Advantages | Disadvantages | Network Type |
| WiMAX | 75 Mbps | Up to 50 km | In-home communication Smart meter reading | Low cost, low energy | Not widespread, coverage highly reduced if loss in line of sight | NAN/FAN, WAN |
| ZigBee | 20–250 kbps | Up to 100 m | In-home communication, energy monitoring, smart appliances, home automation | Mesh capability, simplicity, mobility, low energy, low cost. | Low data rate, short range, interference | Premise network, NAN/FAN |
| Z-Wave | 9-40 kbps | Up to 30 m | Wireless mesh network | Mesh capability, simplicity, mobility, low energy, low cost. | Low data rate, short range, interference | Premise network |
| Wi-Fi | 2 Mbps– 1.7 Gbps | Up to 100 m | In-come communication, smart appliances, home automation, SCADA | Good on short distances. | Security | Premise network, NAN/FAN |
| 3G | Up to 42 Mbps | 70 km | SCADA, Smart meter reading | Already existing network, high security, low cost, large coverage | Network shared with consumers may result in congestion. | NAN/FAN, WAN |
| 4G/LTE | Up to 979 Mbps | Up to 16 km | SCADA, Smart meter reading | Already existing network, high security, low cost, large coverage | Network shared with consumers may result in congestion. | NAN/FAN, WAN |
| LTE-M | 7 Mbps | 11 km | Smart meter reading | Low cost, low energy, scalability, coverage | Lower data rate | NAN/FAN |
| NB-IoT | 159 kbps | Smart meter reading | Low cost, low energy, scalability, coverage | Lower data rate | NAN/FAN | |
| 5G | Up to 20 Gbps | SCADA, Remote control Smart meter reading | Low energy, Low latency, High data rate, scalability | NAN/FAN, WAN | ||
| Satellite | 50 Mbps | Backup, remote location communication | Good when no other alternative is viable | High cost | WAN | |
Publisher’s Note: MDPI stays neutral with regard to jurisdictional claims in published maps and institutional affiliations. |
© 2021 by the authors. Licensee MDPI, Basel, Switzerland. This article is an open access article distributed under the terms and conditions of the Creative Commons Attribution (CC BY) license (https://creativecommons.org/licenses/by/4.0/).
Share and Cite
Abrahamsen, F.E.; Ai, Y.; Cheffena, M. Communication Technologies for Smart Grid: A Comprehensive Survey. Sensors 2021, 21, 8087. https://doi.org/10.3390/s21238087
Abrahamsen FE, Ai Y, Cheffena M. Communication Technologies for Smart Grid: A Comprehensive Survey. Sensors. 2021; 21(23):8087. https://doi.org/10.3390/s21238087
Chicago/Turabian StyleAbrahamsen, Fredrik Ege, Yun Ai, and Michael Cheffena. 2021. "Communication Technologies for Smart Grid: A Comprehensive Survey" Sensors 21, no. 23: 8087. https://doi.org/10.3390/s21238087
APA StyleAbrahamsen, F. E., Ai, Y., & Cheffena, M. (2021). Communication Technologies for Smart Grid: A Comprehensive Survey. Sensors, 21(23), 8087. https://doi.org/10.3390/s21238087

