Modeling the Influence of Engine Dynamics on Its Indicator Diagram
Abstract
1. Introduction
2. Description of the Conducted Research
- maximum power (Static)—260 kW (353 HP) at 260 km/h,
- maximum power (Dynamic)—300 kW (408 HP),
- maximum speed—260 km/h.
- A KISTLER 6121 piezoelectric pressure sensor with a KISTLER 5011 preamplifier, screwed into the hole in the engine head above one of the cylinders;
- A crankshaft position sensor generating pulses every 1 arc degree and a KISTLER 2613B top dead center (TDC) sensor;
- A system for recording signals, enabling synchronous discrete recording of data: Brüel&Kjaer LAN-XI with modules 3050-B-6/0.
- Operation at a “constant” rotational speed in gears II, III, and IV: 1500, 2000, 2500, 3000 and 3500 rpm;
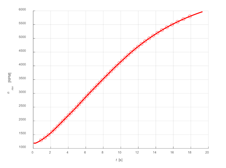
- Acceleration in gear IV for different positions of the accelerator pedal: 50, 70, and 100% from the rotational speed of approximately 1200 rpm to approximately 5900 rpm.
3. Analysis of Signals from Crankshaft Position Sensors
- ti–ti−1 time between successive impulses from the TDC sensor,
- tj–tj−1 time between successive impulses from the sensor of the crankshaft position.
4. Modeling the Pressure Signal in the Cylinder of a Combustion Engine on the Basis of Measurements
- The magnitude of the modelled pressure should be at least a function of rotational speed and the angle of rotation of the crankshaft for the selected gearbox setting;
- The pressure change should be described by a relatively simple function that allows the values to be determined for any angle of rotation of the crankshaft;
- The pressures at the end of the cycle and at the beginning of the next cycle should be similar (with the smallest possible difference).
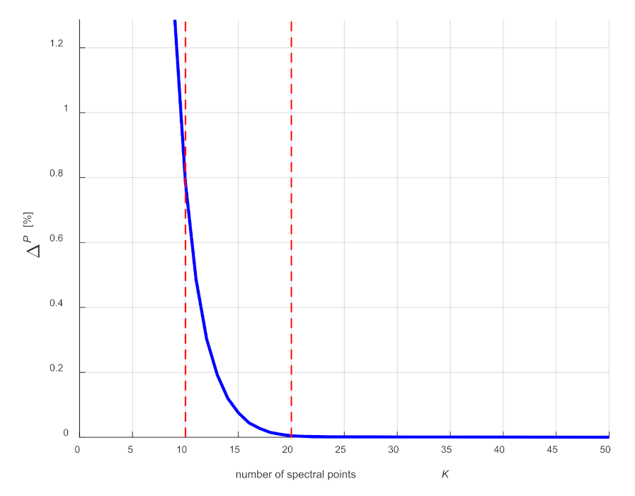
- The point with index k = 0 (corresponds to the frequency equal to 0 Hz) represents the average value of the analyzed signal (occurs once in the spectrum);
- The point with index k = K/2 corresponds to the value of the component with the Nyquist frequency fN (occurs once in the spectrum);
- The points of the positive part for have their counterparts in the negative part for . The points corresponding to each other have the same amplitude value, equal to half the amplitude of the harmonic component of frequency , but the phase angle of the opposite sign—they are complex conjugate numbers.
5. Modelling of Pressure Changes during Acceleration
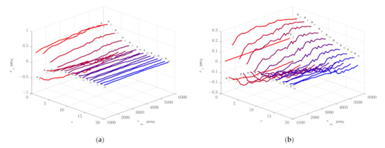
- Approximate each graph of coefficients an and bn by a polynomial;
- Two points with the closest values can be used to determine the values of coefficients an and bn for the required rotational speed.
6. Conclusions
Author Contributions
Funding
Institutional Review Board Statement
Informed Consent Statement
Data Availability Statement
Acknowledgments
Conflicts of Interest
Nomenclature
| Ap | the surface area of the piston crown |
| an | Fourier series coefficient corresponding to the cosine function |
| bn | Fourier series coefficient corresponding to the sine function |
| dt | time resolution |
| fs | sampling frequency |
| Gp | Indicated pressure power spectrum |
| K | number of points on a discrete, two-sided complex spectrum |
| N | selected number of spectrum points |
| Nit | average engine power |
| n | number of cylinders |
| nrev | rotational speed |
| p | indicated pressure |
| t | time |
| ti | appointed time of occurrence of the i-th impulse |
| Wi | indicated work for one cylinder |
| xk | the value of the k-th point determined for the Fourier series |
| Xk | value of the k-th spectral point |
| z | the number of revolutions per duty cycle |
| φ | angle of rotation of the crankshaft |
| φ1 | rotation angle corresponding to successive pulses from the TDC sensor |
| φ2 | rotation angle corresponding to successive pulses from the crankshaft position sensor |
| Δt | absolute error of determining the time period |
Appendix A
| n | an [MPa] | σan [MPa] | bn [MPa] | σbn [MPa] |
|---|---|---|---|---|
| 0 | 0.380270 | 0.011935 | 0.000000 | 0.000000 |
| 1 | −0.709710 | 0.024360 | −0.201070 | 0.003086 |
| 2 | 0.497550 | 0.025099 | 0.238590 | 0.006796 |
| 3 | −0.350460 | 0.023780 | −0.212550 | 0.010679 |
| 4 | 0.268990 | 0.020834 | 0.187910 | 0.014325 |
| 5 | −0.178130 | 0.017722 | −0.187190 | 0.016411 |
| 6 | 0.108520 | 0.014433 | 0.157540 | 0.018228 |
| 7 | −0.057198 | 0.011059 | −0.127240 | 0.018892 |
| 8 | 0.033704 | 0.007954 | 0.100520 | 0.018966 |
| 9 | −0.007477 | 0.005715 | −0.082006 | 0.017949 |
| 10 | −0.004492 | 0.004775 | 0.062251 | 0.016678 |
| 11 | 0.015128 | 0.005042 | −0.045919 | 0.014863 |
| 12 | −0.016386 | 0.005755 | 0.033014 | 0.012987 |
| 13 | 0.019386 | 0.006376 | −0.022720 | 0.010910 |
| 14 | −0.016737 | 0.006734 | 0.015861 | 0.008994 |
| 15 | 0.017252 | 0.006720 | −0.009230 | 0.007158 |
| 16 | −0.012976 | 0.006479 | 0.005916 | 0.005677 |
| 17 | 0.012286 | 0.006006 | −0.002428 | 0.004368 |
| 18 | −0.008706 | 0.005391 | 0.001174 | 0.003508 |
| 19 | 0.007656 | 0.004711 | 0.000463 | 0.002844 |
| n | An [MPa] | σAn [MPa] | Φn [rad] | σΦn [rad] |
|---|---|---|---|---|
| 0 | 0.380270 | 0.011935 | 0.000000 | 0.000000 |
| 1 | 0.737670 | 0.023761 | −0.276310 | 0.008382 |
| 2 | 0.551840 | 0.025173 | −0.447590 | 0.011780 |
| 3 | 0.409900 | 0.025608 | −0.545700 | 0.011765 |
| 4 | 0.328140 | 0.025020 | −0.609830 | 0.010928 |
| 5 | 0.258430 | 0.023783 | −0.810680 | 0.015924 |
| 6 | 0.191350 | 0.022833 | −0.968250 | 0.022303 |
| 7 | 0.139580 | 0.021395 | −1.149800 | 0.032132 |
| 8 | 0.106120 | 0.020050 | −1.246700 | 0.042878 |
| 9 | 0.082482 | 0.018232 | −1.294100 | 0.721130 |
| 10 | 0.062589 | 0.016702 | 0.992010 | 1.102800 |
| 11 | 0.048607 | 0.014871 | 1.237700 | 0.101920 |
| 12 | 0.037156 | 0.013401 | 1.091300 | 0.128330 |
| 13 | 0.030276 | 0.011620 | 0.824010 | 0.180260 |
| 14 | 0.023475 | 0.010338 | 0.709830 | 0.243290 |
| 15 | 0.020094 | 0.008687 | 0.419440 | 0.282500 |
| 16 | 0.014807 | 0.007638 | 0.370660 | 0.327220 |
| 17 | 0.013051 | 0.006455 | 0.136520 | 0.328260 |
| 18 | 0.009407 | 0.005483 | 0.014242 | 0.467080 |
| 19 | 0.008197 | 0.004683 | −0.068641 | 0.453850 |
References
- Mendes, A.S.; Meirelles, P.S.; Zampieri, D.E. Analysis of torsional vibration in internal combustion engines: Modelling and experimental validation. Proc. IMechE Part K J. Multi-Body Dyn. 2008, 222, 155–178. [Google Scholar] [CrossRef]
- Fonte, M.; Duarte, P.; Anes, V.; Freitas, M.; Reisb, L. On the assessment of fatigue life of marine diesel engine crankshafts. Eng. Fail. Anal. 2015, 56, 51–57. [Google Scholar] [CrossRef]
- Dziurdź, J.; Pakowski, R. Analysis of action viscous torsional vibration damper of the crankshaft based on transverse vibration the engine block. Solid State Phenom. 2015, 236, 145–152. [Google Scholar] [CrossRef]
- Yadav, A.; Birari, M.; Bijwe, V.; Billade, D. Critique of Torsional Vibration Damper (TVD) design for powertrain NVH. SAE Tech. Pap. 2017. [Google Scholar] [CrossRef]
- Sun, L.; Luo, F.; Shang, T.; Chen, H.; Moro, A. Research on torsional vibration reduction of crankshaft in off-road diesel engine by simulation and experiment. J. Vibroeng. 2018, 20, 345–357. [Google Scholar] [CrossRef]
- Karimaei, H.; Chamani, H. Parametric study of torsional damper on crankshaft life assessment of an IC engine. IJRRS 2020, 3, 41–50. [Google Scholar] [CrossRef]
- Londhe, A.; Yadav, V. Design and optimization of crankshaft torsional vibration damper for a 4-cylinder 4-stroke engine. SAE Tech. Paper 2008. [Google Scholar] [CrossRef]
- Filipovic, I.; Bibić, D.; Milasinovic, A.; Blazevic, A.; Pecar, A. Preliminary selection of basic parameters of different torsional vibration dampers intended for use in Medium Speed Diesel Engines. Trans. FAMENA 2012, 36, 79–88. [Google Scholar]
- Drápal, L.; Novotný, P. Torsional vibration analysis of crank train with low friction losses. J. Vibroeng. 2017, 19, 5691–5701. [Google Scholar] [CrossRef][Green Version]
- Milata, M.; Musil, M. Reduction of crankshaft stress by using of the torsional vibration damper. J. Mech. Eng. 2020, 70, 117–132. [Google Scholar] [CrossRef]
- Christoloukas, D.; Savaidis, A. Theoretical dynamic simulation software for slider crank mechanism of V8 engines. Mat.-Wiss. Werkst. 2016, 47, 935–943. [Google Scholar] [CrossRef]
- Guerrero, D.P.; Jiménez-Espadafor, F.J. Torsional system dynamics of low speed diesel engines based on instantaneous torque: Application to engine diagnosis. Mech. Syst. Signal Process. 2019, 116, 858–878. [Google Scholar] [CrossRef]
- Sezgen, H.C.; Tinkir, M. Optimization of torsional vibration damper of cranktrain system using a hybrid damping approach. Eng. Sci. Technol. Int. J. 2021, 24, 959–973. [Google Scholar] [CrossRef]
- Tsitsilonis, K.-M.; Theotokatos, G.; Xiros, N.; Habens, M. Systematic investigation of a large two-stroke engine crankshaft dynamics model. Energies 2020, 13, 2486. [Google Scholar] [CrossRef]
- Ogunkoya, D.; Roberts, W.L.; Fang, T.; Thapaliya, N. Investigation of the effects of renewable diesel fuels on engine performance, combustion, and emissions. Fuel 2015, 140, 541–554. [Google Scholar] [CrossRef]
- Fabiś, P.; Flekiewicz, B. Influence of LPG and DME composition on spark ignition engine performance. Energies 2021, 14, 5583. [Google Scholar] [CrossRef]
- Chen, Z.; Liu, J.; Han, Z.; Du, B.; Liu, Y.; Lee, C. Study on performance and emissions of a passenger-car diesel engine fueled with butanol–diesel blends. Energy 2013, 55, 638–646. [Google Scholar] [CrossRef]
- Yontar, A.A. Effects of ignition advance on a dual sequential ignition engine at lean mixture for hydrogen enriched butane usage. Int. J. Hydrogen Energy 2019, 44, 15575–15586. [Google Scholar] [CrossRef]
- Bai, Y.; Wang, Z.; Wang, J. Part-Load characteristics of direct injection spark ignition engine using exhaust gas trap. Appl. Energy 2010, 87, 2640–2646. [Google Scholar] [CrossRef]
- Desbazeille, M.; Randall, R.B.; Guillet, F.; El Badaoui, M.; Hoisnard, C. Model-Based diagnosis of large diesel engines based on angular speed variations of the crankshaft. Mech. Syst. Signal Process. 2010, 24, 1529–1541. [Google Scholar] [CrossRef]
- Tsitsilonis, K.-M.; Theotokatos, G. Engine malfunctioning conditions identification through instantaneous crankshaft torque measurement analysis. Appl. Sci. 2021, 11, 3522. [Google Scholar] [CrossRef]
- Kimmich, F.; Isermann, R. Model based fault detection for the injection, combustion and engine-transmission. IFAC Proc. Vol. 2002, 35, 203–208. [Google Scholar] [CrossRef]
- Zhang, Z.; Liu, F.; Du, W.; Wang, P.; Zhao, Q.; Yan, W. Research on fuel injection strategy of start process for the electronic diesel engine. In Proceedings of the 2014 IEEE Conference and Expo Transportation Electrification Asia-Pacific (ITEC Asia-Pacific), Beijing, China, 1 August–3 September 2014; pp. 1–5. [Google Scholar] [CrossRef]
- Li, Y.; Gu, F.; Harris, G.; Ball, A.; Bennett, N.; Travis, K. The measurement of instantaneous angular speed. Mech. Syst. Signal Process. 2005, 19, 786–805. [Google Scholar] [CrossRef]
- El Badaoui, M.; Bonnardot, F. Impact of the non-uniform angular sampling on mechanical signals. Mech. Syst. Signal Process. 2014, 44, 199–210. [Google Scholar] [CrossRef]
- Dziurdź, J. The use of computer simulations in the analysis of physical phenomena models. Vib. Phys. Syst. 2019, 30, 157–164. [Google Scholar]
- Dziurdź, J. Transformation of nonstationary signals into “Pseudostationary” signals for the needs of vehicle diagnostics. Acta Phys. Pol. A 2010, 118, 49–53. [Google Scholar] [CrossRef]
- Randall, R.B. Frequency Analysis; Bruel and Kjaer: Copenhagen, Denmark, 1987. [Google Scholar]
- Longwic, R.; Sen, A.K.; Górski, K.; Lotko, W.; Litak, G. Cycle-to-Cycle variation of the combustion process in a diesel engine powered by different fuels. J. Vibroeng. 2011, 13, 120–127. [Google Scholar]
- Shi, J.; Wang, T.; Zhao, Z.; Wu, Z.; Zhang, Z. Cycle-to-Cycle variation of a diesel engine fueled with fischer–tropsch fuel synthesized from coal. Appl. Sci. 2019, 9, 2032. [Google Scholar] [CrossRef]
- Bodisco, T.; Brown, R.J. Inter-Cycle variability of in-cylinder pressure parameters in an ethanol fumigated common rail diesel engine. Energy 2013, 52, 55–65. [Google Scholar] [CrossRef]

















| Rotational Speed nrev [rpm] | Time between Successive Pulses ti–ti−1 [ms] | Relative Error of Time Determination [%] |
|---|---|---|
| 1000 | 60 | 0.0127 |
| 2000 | 30 | 0.0254 |
| 3000 | 20 | 0.0381 |
| 4000 | 15 | 0.0509 |
| 5000 | 12 | 0.0636 |
| 6000 | 10 | 0.0763 |
| Rotational Speed nrev [rpm] | Time between Successive Pulses tj–tj−1 [μs] | Relative Error of Time Determination [%] |
|---|---|---|
| 1000 | 166.67 | 4.578 |
| 2000 | 83.33 | 9.155 |
| 3000 | 55.56 | 13.733 |
| 4000 | 41.67 | 18.311 |
| 5000 | 33.33 | 22.888 |
| 6000 | 27.78 | 27.466 |
Publisher’s Note: MDPI stays neutral with regard to jurisdictional claims in published maps and institutional affiliations. |
© 2021 by the authors. Licensee MDPI, Basel, Switzerland. This article is an open access article distributed under the terms and conditions of the Creative Commons Attribution (CC BY) license (https://creativecommons.org/licenses/by/4.0/).
Share and Cite
Deuszkiewicz, P.; Dziurdź, J.; Fabiś, P. Modeling the Influence of Engine Dynamics on Its Indicator Diagram. Sensors 2021, 21, 7885. https://doi.org/10.3390/s21237885
Deuszkiewicz P, Dziurdź J, Fabiś P. Modeling the Influence of Engine Dynamics on Its Indicator Diagram. Sensors. 2021; 21(23):7885. https://doi.org/10.3390/s21237885
Chicago/Turabian StyleDeuszkiewicz, Piotr, Jacek Dziurdź, and Paweł Fabiś. 2021. "Modeling the Influence of Engine Dynamics on Its Indicator Diagram" Sensors 21, no. 23: 7885. https://doi.org/10.3390/s21237885
APA StyleDeuszkiewicz, P., Dziurdź, J., & Fabiś, P. (2021). Modeling the Influence of Engine Dynamics on Its Indicator Diagram. Sensors, 21(23), 7885. https://doi.org/10.3390/s21237885

