Study on the Estimation of Forest Volume Based on Multi-Source Data
Abstract
:1. Introduction
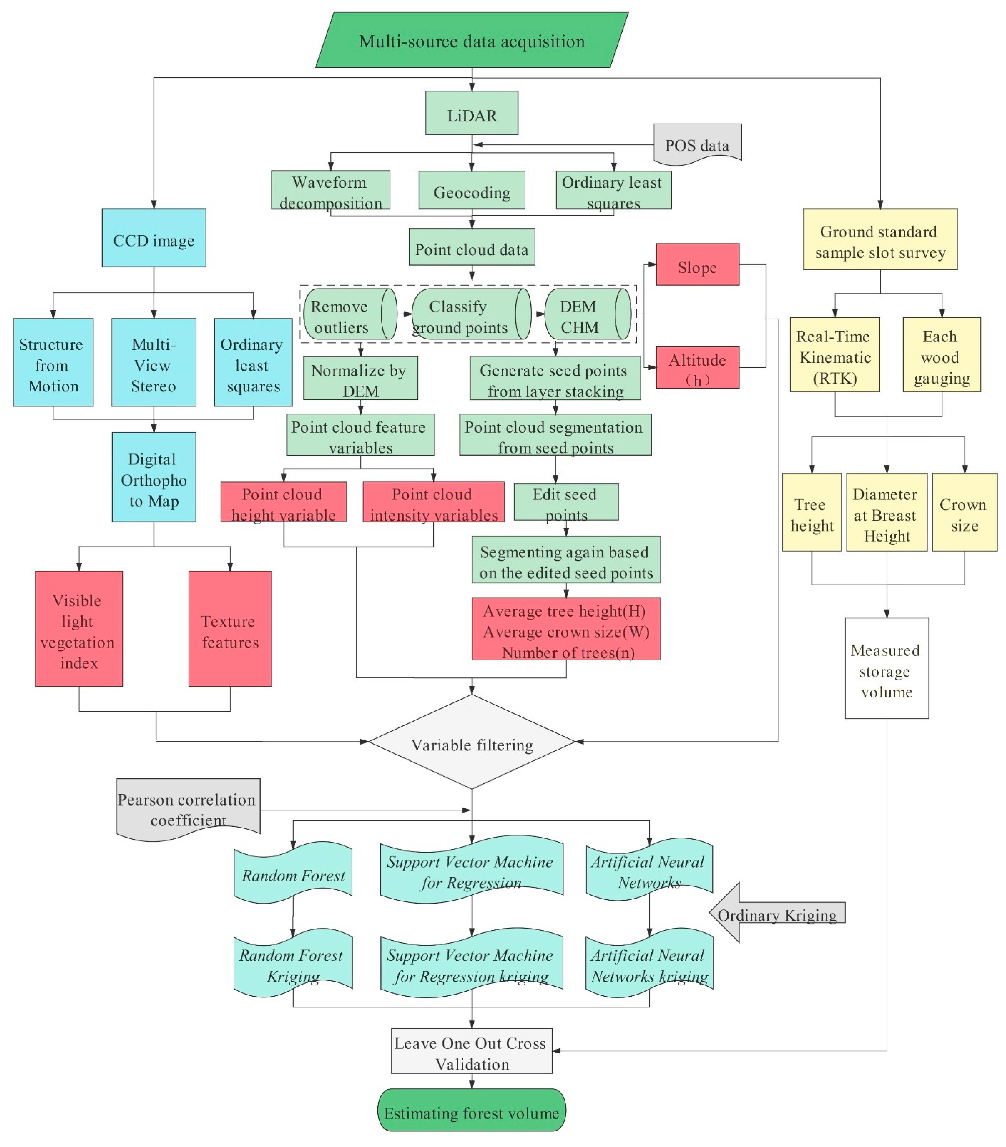
2. Materials and Methods
2.1. Overview of the Study Area
2.2. Data Acquisition
2.2.1. Ground Standard Land Survey
2.2.2. Remote Sensing Data Acquisition
- Airborne CCD
- 2.
- Airborne LiDAR
2.3. Data Preprocessing
2.3.1. Measured Data Processing
2.3.2. Airborne CCD Image Processing
- Extraction of visible vegetation index
- 2.
- Extraction of texture feature
- 3.
- Extraction of terrain factor
2.3.3. Airborne LiDAR Data Processing
2.4. Research Method
2.4.1. Variable Screening
2.4.2. Estimation Model of Forest Volume Based on Machine Learning
- RF model
- 2.
- SVR model
- 3.
- ANN model
2.4.3. Estimation Model of Forest Volume Based on Ordinary Kriging Hybrid Method
2.5. Model Evaluation
3. Results
3.1. Determining the Variables
3.2. Comparison of Model Estimation Accuracy
4. Discussion
4.1. Multi-Source Data
4.2. RF, SVR, and ANN
4.3. RFK, SVRK, and ANNK
5. Conclusions
- (1)
- The machine learning method has a good effect on the estimation of multivariable forest volume, but the shortcomings of machine learning are that it ignores the spatial autocorrelation of neighboring observed data.
- (2)
- By using machine learning to estimate stock volume, the accuracy has been improved to varying degrees when considering the spatial correlation effect. RF is optimal compared with other machine learning methods due to its specific advantages, making it also the optimal basic estimation model for the mixed model. The RFK estimation model is the best among the six models (Figure 10).
- (3)
- As can be seen from Figure 12, among the variables involved in model construction, the variables extracted from LiDAR data are much greater in number than those extracted from other data sources, and their importance scores are also relatively high. This shows that LiDAR data can express forest volume more accurately and provide an accurate and efficient method for future forest resources investigation.
- (4)
- Forest resources are amongst the most important resources on Earth, and they play an irreplaceable role in carbon sequestration, slowing down global warming and maintaining biodiversity. We have studied them in order to better protect and use them and are striving to achieve the sustainable development of the environment.
Author Contributions
Funding
Acknowledgments
Conflicts of Interest
References
- Matsumoto, M.; Oka, H.; Mitsuda, Y.; Hashimoto, S.; Kayo, C.; Tsunetsugu, Y.; Tonosaki, M. Potential Contributions of Forestry and Wood Use to Climate Change Mitigation in Japan. J. For. Res. 2016, 21, 211–222. [Google Scholar] [CrossRef] [Green Version]
- Myllyviita, T.; Soimakallio, S.; Judl, J.; Seppälä, J. Wood Substitution Potential in Greenhouse Gas Emission Reduction–Review on Current State and Application of Displacement Factors. For. Ecosyst. 2021, 8, 1–18. [Google Scholar] [CrossRef]
- Nguyen, T.T.; Pham, T.D.; Nguyen, C.T.; Delfos, J.; Archibald, R.; Dang, K.B.; Hoang, N.B.; Guo, W.; Ngo, H.H. A Novel Intelligence Approach Based Active and Ensemble Learning for Agricultural Soil Organic Carbon Prediction Using Multispectral and SAR Data Fusion. Sci. Total Environ. 2022, 804, 150187. [Google Scholar] [CrossRef] [PubMed]
- Chen, J.; Xu, C.; Wang, Y.; Li, D.; Song, M. Carbon Neutrality Based on Vegetation Carbon Sequestration for China’s Cities and Counties: Trend, Inequality and Driver. Resour. Policy 2021, 74, 102403. [Google Scholar] [CrossRef]
- Yang, C.; Hao, Y.; Irfan, M. Energy Consumption Structural Adjustment and Carbon Neutrality in the Post-COVID-19 Era. Struct. Chang. Econ. Dyn. 2021, 59, 442–453. [Google Scholar] [CrossRef]
- Ťupek, B.; Lehtonen, A.; Mäkipää, R.; Peltonen-Sainio, P.; Huuskonen, S.; Palosuo, T.; Heikkinen, J.; Regina, K. Extensification and Afforestation of Cultivated Mineral Soil for Climate Change Mitigation in Finland. For. Ecol. Manag. 2021, 501, 119672. [Google Scholar] [CrossRef]
- Yan, E.; Lin, H.; Wang, G.; Sun, H. Multi-Resolution Mapping and Accuracy Assessment of Forest Carbon Density by Combining Image and Plot Data from a Nested and Clustering Sampling Design. Remote Sens. 2016, 8, 571. [Google Scholar] [CrossRef] [Green Version]
- Xu, F.; Qiao, D.; Xia, C.; Song, X.; Zheng, W.; He, Y.; Fan, Q. A Semi-Coaxial MEMS LiDAR Design with Independently Adjustable Detection Range and Angular Resolution. Sens. Actuators A Phys. 2021, 326, 112715. [Google Scholar] [CrossRef]
- Chen, Z.; Li, J.; Yang, B. A Strip Adjustment Method of Uav-Borne Lidar Point Cloud Based on Dem Features for Mountainous Area. Sensors 2021, 21, 2782. [Google Scholar] [CrossRef]
- Bialer, O.; Jonas, A.; Tirer, T. Super Resolution Wide Aperture Automotive Radar. IEEE Sens. J. 2021, 21, 17846–17858. [Google Scholar] [CrossRef]
- Yuan, W.; Li, J.; Bhatta, M.; Shi, Y.; Baenziger, P.S.; Ge, Y. Wheat Height Estimation Using LiDAR in Comparison to Ultrasonic Sensor and UAS. Sensors 2018, 18, 3731. [Google Scholar] [CrossRef] [Green Version]
- Alonzo, M.; Bookhagen, B.; Roberts, D.A. Urban Tree Species Mapping Using Hyperspectral and Lidar Data Fusion. Remote Sens. Environ. 2014, 148, 70–83. [Google Scholar] [CrossRef]
- Lazzeri, G.; Frodella, W.; Rossi, G.; Moretti, S. Multitemporal Mapping of Post-Fire Land Cover Using Multiplatform Prisma Hyperspectral and Sentinel-Uav Multispectral Data: Insights from Case Studies in Portugal and Italy. Sensors 2021, 21, 3982. [Google Scholar] [CrossRef] [PubMed]
- Rao, Y.; Zhu, X.; Chen, J.; Wang, J. An Improved Method for Producing High Spatial-Resolution NDVI Time Series Datasets with Multi-Temporal MODIS NDVI Data and Landsat TM/ETM+ Images. Remote Sens. 2015, 7, 7865–7891. [Google Scholar] [CrossRef] [Green Version]
- Meng, L.; Liu, H.; Ustin, S.L.; Zhang, X. Assessment of FSDAF Accuracy on Cotton Yield Estimation Using Different MODIS Products and Landsat Based on the Mixed Degree Index with Different Surroundings. Sensors 2021, 21, 5184. [Google Scholar] [CrossRef] [PubMed]
- Pourdarbani, R.; Sabzi, S.; Manuel Garcia-Amicis, V.; Garcia-Mateos, G.; Miguel Molina-Martinez, J.; Ruiz-Canales, A. Automatic Classification of Chickpea Varieties Using Computer Vision Techniques. Agronomy 2019, 9, 672. [Google Scholar] [CrossRef] [Green Version]
- Lu, N.; Zhou, J.; Han, Z.; Li, D.; Cao, Q.; Yao, X.; Tian, Y.; Zhu, Y.; Cao, W.; Cheng, T. Improved Estimation of Aboveground Biomass in Wheat from RGB Imagery and Point Cloud Data Acquired with a Low-Cost Unmanned Aerial Vehicle System. Plant Methods 2019, 15, 17. [Google Scholar] [CrossRef] [Green Version]
- Niu, Y.; Zhang, L.; Zhang, H.; Han, W.; Peng, X. Estimating Above-Ground Biomass of Maize Using Features Derived from UAV-Based RGB Imagery. Remote Sens. 2019, 11, 1261. [Google Scholar] [CrossRef] [Green Version]
- Hu, X.; Li, X. Information Extraction of Subsided Cultivated Land in High-Groundwater-Level Coal Mines Based on Unmanned Aerial Vehicle Visible Bands. Environ. Earth Sci. 2019, 78, 413. [Google Scholar] [CrossRef]
- Yang, W.; Wang, S.; Zhao, X.; Zhang, J.; Feng, J. Greenness Identification Based on HSV Decision Tree. Inf. Process. Agric. 2015, 2, 149–160. [Google Scholar] [CrossRef] [Green Version]
- Gao, Y.; Lin, Y.; Wen, X.; Jian, W.; Gong, Y. Vegetation Information Recognition in Visible Band Based on UAV Images. Nongye Gongcheng Xuebao/Trans. Chin. Soc. Agric. Eng. 2020, 36, 178–189. [Google Scholar] [CrossRef]
- Sun, Y.; Ao, Z.; Jia, W.; Chen, Y.; Xu, K. A Geographically Weighted Deep Neural Network Model for Research on the Spatial Distribution of the down Dead Wood Volume in Liangshui National Nature Reserve (China). IForest 2021, 14, 353–361. [Google Scholar] [CrossRef]
- Gitelson, A.A.; Kaufman, Y.J.; Stark, R.; Rundquist, D. Novel Algorithms for Remote Estimation of Vegetation Fraction. Remote Sens. Environ. 2002, 80, 76–87. [Google Scholar] [CrossRef] [Green Version]
- Feng, Q.; Liu, J.; Gong, J. UAV Remote Sensing for Urban Vegetation Mapping Using Random Forest and Texture Analysis. Remote Sens. 2015, 7, 1074–1094. [Google Scholar] [CrossRef] [Green Version]
- Chubey, M.S.; Franklin, S.E.; Wulder, M.A. Object-Based Analysis of Ikonos-2 Imagery for Extraction of Forest Inventory Parameters. Photogramm. Eng. Remote Sens. 2006, 72, 383–394. [Google Scholar] [CrossRef]
- Mura, M.; Bottalico, F.; Giannetti, F.; Bertani, R.; Giannini, R.; Mancini, M.; Orlandini, S.; Travaglini, D.; Chirici, G. Exploiting the Capabilities of the Sentinel-2 Multi Spectral Instrument for Predicting Growing Stock Volume in Forest Ecosystems. Int. J. Appl. Earth Obs. Geoinf. 2018, 66, 126–134. [Google Scholar] [CrossRef]
- Li, X.; Liu, Z.; Lin, H.; Wang, G.; Sun, H.; Long, J.; Zhang, M. Estimating the Growing Stem Volume of Chinese Pine and Larch Plantations Based on Fused Optical Data Using an Improved Variable Screening Method and Stacking Algorithm. Remote Sens. 2020, 12, 871. [Google Scholar] [CrossRef] [Green Version]
- Pang, Y.; Li, Z.; Ju, H.; Lu, H.; Jia, W.; Si, L.; Guo, Y.; Liu, Q.; Li, S.; Liu, L.; et al. LiCHy: The CAF’s LiDAR, CCD and Hyperspectral Integrated Airborne Observation System. Remote Sens. 2016, 8, 398. [Google Scholar] [CrossRef] [Green Version]
- Nelson, R. How Did We Get Here? An Early History of Forestry Lidar. Can. J. Remote Sens. 2013, 39, S6–S17. [Google Scholar] [CrossRef] [Green Version]
- Bottalico, F.; Chirici, G.; Giannini, R.; Mele, S.; Mura, M.; Puxeddu, M.; McRoberts, R.E.; Valbuena, R.; Travaglini, D. Modeling Mediterranean Forest Structure Using Airborne Laser Scanning Data. Int. J. Appl. Earth Obs. Geoinf. 2017, 57, 145–153. [Google Scholar] [CrossRef]
- Indirabai, I.; Nair, M.V.H.; Nair, J.R.; Nidamanuri, R.R. Direct Estimation of Leaf Area Index of Tropical Forests Using LiDAR Point Cloud. Remote Sens. Appl. Soc. Environ. 2020, 18, 100295. [Google Scholar] [CrossRef]
- Montealegre, A.L.; Lamelas, M.T.; De La Riva, J.; García-Martín, A.; Escribano, F. Use of Low Point Density ALS Data to Estimate Stand-Level Structural Variables in Mediterranean Aleppo Pine Forest. Forestry 2016, 89, 373–382. [Google Scholar] [CrossRef] [Green Version]
- Maclean, G.A.; Krabill, W.B. Gross-Merchantable Timber Volume Estimation Using an Airborne Lidar System. Can. J. Remote Sens. 1986, 12, 7–18. [Google Scholar] [CrossRef]
- Næsset, E.; Økland, T. Estimating Tree Height and Tree Crown Properties Using Airborne Scanning Laser in a Boreal Nature Reserve. Remote Sens. Environ. 2002, 79, 105–115. [Google Scholar] [CrossRef]
- Li, M.; Li, Z.; Liu, Q.; Chen, E. Comparison of Coniferous Plantation Heights Using Unmanned Aerial Vehicle (Uav) Laser Scanning and Stereo Photogrammetry. Remote Sens. 2021, 13, 2885. [Google Scholar] [CrossRef]
- Peres Silva, A.G.; Goergens, E.B.; Campoe, O.C.; Alvares, C.A.; Stape, J.L.; Estraviz Rodriguez, L.C. Assessing Biomass Based on Canopy Height Profiles Using Airborne Laser Scanning Data in Eucalypt Plantations. Sci. Agric. 2015, 72, 504–512. [Google Scholar] [CrossRef] [Green Version]
- Ashraf, I.M.; Zhao, Z.; Bourque, P.-A.C.; MacLean, D.A.; Meng, F.-R. Integrating Biophysical Controls in Forest Growth and Yield Predictions with Artificial Intelligence Technology. Can. J. For. Res. 2013, 43, 1162–1171. [Google Scholar] [CrossRef]
- Lei, X. Applications of Machine Learning Algorithms in Forest Growth and Yield Prediction. Beijing Linye Daxue Xuebao/J. Beijing For. Univ. 2019, 41, 23–36. [Google Scholar] [CrossRef]
- Cutler, D.R.; Edwards, T.C.; Beard, K.H.; Cutler, A.; Hess, K.T. Random Forests for Classification in Ecology. Ecology 2007, 88, 2783–2792. [Google Scholar] [CrossRef]
- Wu, C.; Shen, H.; Shen, A.; Deng, J.; Gan, M.; Zhu, J.; Xu, H.; Wang, K. Comparison of Machine-Learning Methods for above-Ground Biomass Estimation Based on Landsat Imagery. J. Appl. Remote Sens. 2016, 10, 035010. [Google Scholar] [CrossRef]
- Fan, Z.; Kabrick, J.M.; Shifley, S.R. Classification and Regression Tree Based Survival Analysis in Oak-Dominated Forests of Missouri’s Ozark Highlands. Can. J. For. Res.-Rev. Can. Rech. For. 2006, 36, 1740–1748. [Google Scholar] [CrossRef]
- Freeman, E.A.; Moisen, G.G.; Coulston, J.W.; Wilson, B.T. Random Forests and Stochastic Gradient Boosting for Predicting Tree Canopy Cover: Comparing Tuning Processes and Model Performance. Can. J. For. Res. 2016, 46, 323–339. [Google Scholar] [CrossRef] [Green Version]
- Harris, P.; Fotheringham, A.S.; Crespo, R.; Charlton, M. The Use of Geographically Weighted Regression for Spatial Prediction: An Evaluation of Models Using Simulated Data Sets. Math. Geosci. 2010, 42, 657–680. [Google Scholar] [CrossRef]
- dos Reis, A.A.; Carvalho, M.C.; de Mello, J.M.; Gomide, L.R.; Ferraz Filho, A.C.; Acerbi Junior, F.W. Spatial Prediction of Basal Area and Volume in Eucalyptus Stands Using Landsat TM Data: An Assessment of Prediction Methods. N. Z. J. For. Sci. 2018, 48, 1–17. [Google Scholar] [CrossRef] [Green Version]
- Wasko, C.; Sharma, A.; Rasmussen, P. Improved Spatial Prediction: A Combinatorial Approach. Water Resour. Res. 2013, 49, 3927–3935. [Google Scholar] [CrossRef]
- Kampe, T.U.; Johnson, B.R.; Kuester, M.; Keller, M. NEON: The First Continental-Scale Ecological Observatory with Airborne Remote Sensing of Vegetation Canopy Biochemistry and Structure. J. Appl. Remote Sens. 2010, 4, 043510. [Google Scholar] [CrossRef] [Green Version]
- Cook, B.D.; Corp, L.A.; Nelson, R.F.; Middleton, E.M.; Morton, D.C.; McCorkel, J.T.; Masek, J.G.; Ranson, K.J.; Ly, V.; Montesano, P.M. NASA Goddard’s LiDAR, Hyperspectral and Thermal (G-LiHT) Airborne Imager. Remote Sens. 2013, 5, 4045–4066. [Google Scholar] [CrossRef] [Green Version]
- Yuan, Y.-N.; Peng, D.-L.; Wang, W.; Zeng, W.-S. Estimating Standing Stocks of the Typical Conifer Stands in Northeast China Based on Airborne Lidar Data. Chin. J. Appl. Ecol. 2021, 32, 836–844. [Google Scholar] [CrossRef]
- Verrelst, J.; Schaepman, M.E.; Koetz, B.; Kneubuehler, M. Angular Sensitivity Analysis of Vegetation Indices Derived from CHRIS/PROBA Data. Remote Sens. Environ. 2008, 112, 2341–2353. [Google Scholar] [CrossRef]
- Hunt, E.R., Jr.; Cavigelli, M.; Daughtry, C.S.T.; McMurtrey, J.E., III; Walthall, C.L. Evaluation of Digital Photography from Model Aircraft for Remote Sensing of Crop Biomass and Nitrogen Status. Precis. Agric. 2005, 6, 359–378. [Google Scholar] [CrossRef]
- Sellaro, R.; Crepy, M.; Ariel Trupkin, S.; Karayekov, E.; Sabrina Buchovsky, A.; Rossi, C.; Jose Casal, J. Cryptochrome as a Sensor of the Blue/Green Ratio of Natural Radiation in Arabidopsis. Plant Physiol. 2010, 154, 401–409. [Google Scholar] [CrossRef] [Green Version]
- Zhao, X.; Guo, Q.; Su, Y.; Xue, B. Improved Progressive TIN Densification Filtering Algorithm for Airborne LiDAR Data in Forested Areas. ISPRS J. Photogramm. Remote Sens. 2016, 117, 79–91. [Google Scholar] [CrossRef] [Green Version]
- Chen, Q.; Baldocchi, D.; Gong, P.; Kelly, M. Isolating Individual Trees in a Savanna Woodland Using Small Footprint Lidar Data. Photogramm. Eng. Remote Sens. 2006, 72, 923–932. [Google Scholar] [CrossRef] [Green Version]
- Yang, J.; Kang, Z.; Cheng, S.; Yang, Z.; Akwensi, P.H. An Individual Tree Segmentation Method Based on Watershed Algorithm and Three-Dimensional Spatial Distribution Analysis from Airborne LiDAR Point Clouds. IEEE J. Sel. Top. Appl. Earth Obs. Remote Sens. 2020, 13, 1055–1067. [Google Scholar] [CrossRef]
- Li, W.; Guo, Q.; Jakubowski, M.K.; Kelly, M. A New Method for Segmenting Individual Trees from the Lidar Point Cloud. Photogramm. Eng. Remote Sens. 2012, 78, 75–84. [Google Scholar] [CrossRef] [Green Version]
- Shao, J.; Zhang, W.; Shen, A.; Mellado, N.; Cai, S.; Luo, L.; Wang, N.; Yan, G.; Zhou, G. Seed Point Set-Based Building Roof Extraction from Airborne LiDAR Point Clouds Using a Top-down Strategy. Autom. Constr. 2021, 126, 103660. [Google Scholar] [CrossRef]
- Chen, L.; Ren, C.; Zhang, B.; Wang, Z. Multi-Sensor Prediction of Stand Volume by a Hybrid Model of Support Vector Machine for Regression Kriging. Forests 2020, 11, 296. [Google Scholar] [CrossRef] [Green Version]
- Bergstra, J.; Bengio, Y. Random Search for Hyper-Parameter Optimization. J. Mach. Learn. Res. 2012, 13, 281–305. [Google Scholar]
- Vapnik, V.N. Statistics for Engineering and Information Science. In Discovery, 2nd ed.; Springer: New York, NY, USA, 1999; pp. 10–25. [Google Scholar]
- Vapnik, V. The Nature of Statistic Learning Theory; Springer Science & Business Media: Berlin/Heidelberg, Germany, 2000; pp. 17–34. ISBN 978-1-4419-3160-3. [Google Scholar]
- Sharifi, A.; Amini, J.; Tateishi, R. Estimation of Forest Biomass Using Multivariate Relevance Vector Regression. Photogramm. Eng. Remote Sens. 2016, 82, 41–49. [Google Scholar] [CrossRef] [Green Version]
- Santi, E.; Paloscia, S.; Pettinato, S.; Chirici, G.; Mura, M.; Maselli, F. Application of Neural Networks for the Retrieval of Forest Woody Volume from SAR Multifrequency Data at L and C Bands. Eur. J. Remote Sens. 2015, 48, 673–687. [Google Scholar] [CrossRef] [Green Version]
- Lee, S.; Evangelista, D.G. Earthquake-Induced Landslide-Susceptibility Mapping Using an Artificial Neural Network. Nat. Hazards Earth Syst. Sci. 2006, 6, 687–695. [Google Scholar] [CrossRef]
- Fayad, I.; Baghdadi, N.; Bailly, J.-S.; Barbier, N.; Gond, V.; Herault, B.; El Hajj, M.; Fabre, F.; Perrin, J. Regional Scale Rain-Forest Height Mapping Using Regression-Kriging of Spaceborne and Airborne LiDAR Data: Application on French Guiana. Remote Sens. 2016, 8, 240. [Google Scholar] [CrossRef] [Green Version]
- Motaghian, H.R.; Mohammadi, J. Spatial Estimation of Saturated Hydraulic Conductivity from Terrain Attributes Using Regression, Kriging, and Artificial Neural Networks. Pedosphere 2011, 21, 170–177. [Google Scholar] [CrossRef]
- Kingsley, J.; Afu, S.M.; Isong, I.A.; Chapman, P.A.; Kebonye, N.M.; Ayito, E.O. Estimation of Soil Organic Carbon Distribution by Geostatistical and Deterministic Interpolation Methods: A Case Study of the Southeastern Soils of Nigeria. Environ. Eng. Manag. J. 2021, 20, 1077–1085. [Google Scholar]
- Ceddia, M.B.; Gomes, A.S.; Vasques, G.M.; Pinheiro, É.F.M. Soil Carbon Stock and Particle Size Fractions in the Central Amazon Predicted from Remotely Sensed Relief, Multispectral and Radar Data. Remote Sens. 2017, 9, 124. [Google Scholar] [CrossRef] [Green Version]
- Suparta, W.; Rahman, R. Spatial Interpolation of GPS PWV and Meteorological Variables over the West Coast of Peninsular Malaysia during 2013 Klang Valley Flash Flood. Atmos. Res. 2016, 168, 205–219. [Google Scholar] [CrossRef]
- Nazaripour, H.; Dostkamiyan, M.; Alizadeh, S. The Spatial Distribution Patterns of Temperature, Precipitation, and Humidity Using Geostatistical Exploratory Analysis (Case Study: Central Area of Iran). J. Earth Space Phys. 2015, 41, 99–117. [Google Scholar]
- Wehrhan, M.; Sommer, M. A Parsimonious Approach to Estimate Soil Organic Carbon Applying Unmanned Aerial System (Uas) Multispectral Imagery and the Topographic Position Index in a Heterogeneous Soil Landscape. Remote Sens. 2021, 13, 3557. [Google Scholar] [CrossRef]
- Li, M.-Z.; Wang, X.; Gao, Y.-K.; Fu, Y.; Fan, W.-Y. Inter-Annual Variation in Vegetation Index and Analysis of Factors Affecting It in Daxing’an Mountains. Beijing Linye Daxue Xuebao/J. Beijing For. Univ. 2015, 37, 1–10. [Google Scholar] [CrossRef]
- Deb, D.; Singh, J.P.; Deb, S.; Datta, D.; Ghosh, A.; Chaurasia, R.S. An Alternative Approach for Estimating above Ground Biomass Using Resourcesat-2 Satellite Data and Artificial Neural Network in Bundelkhand Region of India. Environ. Monit. Assess. 2017, 189, 576. [Google Scholar] [CrossRef]
- Iizuka, K.; Yonehara, T.; Itoh, M.; Kosugi, Y. Estimating Tree Height and Diameter at Breast Height (DBH) from Digital Surface Models and Orthophotos Obtained with an Unmanned Aerial System for a Japanese Cypress (Chamaecyparis Obtusa) Forest. Remote Sens. 2018, 10, 13. [Google Scholar] [CrossRef] [Green Version]
- Khatry Chhetri, D.B.; Fowler, G.W. Prediction Models for Estimating Total Heights of Trees from Diameter at Breast Height Measurements in Nepal’s Lower Temperate Broad-Leaved Forests. For. Ecol. Manag. 1996, 84, 177–186. [Google Scholar] [CrossRef]
- Li, Y.-Q.; Deng, X.-W.; Huang, Z.-H.; Xiang, W.-H.; Yan, W.-D.; Lei, P.-F.; Zhou, X.-L.; Peng, C.-H. Development and Evaluation of Models for the Relationship between Tree Height and Diameter at Breast Height for Chinese-Fir Plantations in Subtropical China. PLoS ONE 2015, 10, e0125118. [Google Scholar] [CrossRef] [Green Version]












| Tree Species | a | b | c |
|---|---|---|---|
| Larix olgensis | 0.00005017 | 1.7583 | 1.14967 |
| Pinus koraiensis | 0.00006353 | 1.9436 | 0.89689 |
| Pinus sylvestris | 0.00006938 | 1.7631 | 1.03701 |
| Vegetation Index | Abbreviation | Calculation Formula |
|---|---|---|
| Normalized Green–Red Difference Index | NGRDI | (G − R)/(G + R) |
| Extreme Green Index | EXG | 2g − r − b |
| Color Index of Vegetation | CIVE | 0.44r − 0.88g + 0.39b + 18.79 |
| Vegetation Index | VEG | g/rab1−a, a = 0.67 |
| Excess Green Minus Excess Red Index | EXGR | EXG − 1.4r − g |
| Woebbecke Index | WI | (g − b)/(r − g) |
| Visible Band Different Vegetation Index | VDVI | (2G − R − B)/(2G + R + B) |
| Red–Green Ratio Index | RGRI | r/g |
| Normalized Green–Blue Difference Index | NGBDI | (G − B)/(G + B) |
| Green–Blue Ratio Index | GBRI | b/g |
| Green–Red and Blue Vegetation index | GBRVI | (G2 − B × R)/(G2 + B × R) |
| Modified Green and Red Vegetation Index | MGRVI | (G2 − R2)/(G2 + R2) |
| Differential Enhanced Vegetation Index | DEVI | G/3G + R/3G + B/3G |
| Green Leaf Index | GLI | (2g − r − b)/(2g + r + b) |
| Combination Index | COM | 0.25EXG + 0.3EXGR + 0.33CIVE + 0.12VEG |
| Combination Index 2 | COM2 | 0.36EXG + 0.47CIVE + 0.17VEG |
| Excess Red Index | EXR | 1.4 × r − g |
| Point Cloud Characteristic Variable | Description | |
|---|---|---|
| Point cloud height variable | H1, H5, H10, H20, H25, H30, H40, H50, H60, H70, H75, H80, H90, H95, H99 | Point cloud height percentile |
| Hmax, Hmin, Hmean, Hmed, Hstd, Hvar, Hmad | Maximum, minimum, average, median, standard deviation, variance, and mean absolute deviation of point cloud height | |
| Hskew, Hkurt, Hcrr, Hcv | Skewness, kurtosis, canopy fluctuation rate, and coefficient of variation of point cloud height | |
| Hd0, Hd1, Hd2, Hd3, Hd4, Hd5, Hd6, Hd7, Hd8, Hd9 | Point cloud height density variable | |
| Point cloud intensity variable | I1, I5, I10, I20, I25, I30, I40, I50, I60, I70, I75, I80, I90, I95, I99 | Point cloud intensity percentile |
| Imax, Imin, Imean, Imed, Istd, Ivar, Imad | Maximum, minimum, average, median, standard deviation, variance, mean absolute deviation of point cloud intensity | |
| Iskew, Ikurt, Icv | Skewness, kurtosis, and coefficient of variation of point cloud intensity | |
| Residual (m3/ha) | Model | Range (km) | Nugget | Partial Sill | Sill Effect (Nugget/Sill) | MAE (m3/ha) | RMSE (m3/ha) | R2 |
|---|---|---|---|---|---|---|---|---|
| RRF | Spherical | 3.05 | 803.01 | 1772.39 | 0.31 | 43.9 | 46.3 | 0.25 |
| RSVR | Gaussian | 4.001 | 1136.22 | 4560.93 | 0.20 | 59.8 | 53.4 | 0.40 |
| RANN | Gaussian | 3.572 | 1975.30 | 4668.24 | 0.30 | 65.3 | 68.8 | 0.49 |
| Model | Level of Accuracy Improvement (%) | ||||
|---|---|---|---|---|---|
| RF | 40.8 | 52.3 | 0.90 | / | / |
| SVR | 57.2 | 75.1 | 0.80 | / | / |
| ANN | 69.1 | 93.5 | 0.68 | / | / |
| RFK | 37.4 | 46.3 | 0.92 | 0.02 | 11.47% |
| SVRK | 45.3 | 59.8 | 0.86 | 0.06 | 20.37% |
| ANNK | 53.1 | 68.8 | 0.82 | 0.14 | 26.42% |
Publisher’s Note: MDPI stays neutral with regard to jurisdictional claims in published maps and institutional affiliations. |
© 2021 by the authors. Licensee MDPI, Basel, Switzerland. This article is an open access article distributed under the terms and conditions of the Creative Commons Attribution (CC BY) license (https://creativecommons.org/licenses/by/4.0/).
Share and Cite
Hu, T.; Sun, Y.; Jia, W.; Li, D.; Zou, M.; Zhang, M. Study on the Estimation of Forest Volume Based on Multi-Source Data. Sensors 2021, 21, 7796. https://doi.org/10.3390/s21237796
Hu T, Sun Y, Jia W, Li D, Zou M, Zhang M. Study on the Estimation of Forest Volume Based on Multi-Source Data. Sensors. 2021; 21(23):7796. https://doi.org/10.3390/s21237796
Chicago/Turabian StyleHu, Tao, Yuman Sun, Weiwei Jia, Dandan Li, Maosheng Zou, and Mengku Zhang. 2021. "Study on the Estimation of Forest Volume Based on Multi-Source Data" Sensors 21, no. 23: 7796. https://doi.org/10.3390/s21237796
APA StyleHu, T., Sun, Y., Jia, W., Li, D., Zou, M., & Zhang, M. (2021). Study on the Estimation of Forest Volume Based on Multi-Source Data. Sensors, 21(23), 7796. https://doi.org/10.3390/s21237796

