Building Trust for Smart Connected Devices: The Challenges and Pitfalls of TrustZone
Abstract
:1. Introduction
- Proposes a taxonomy of the currently known public attacks against TEE implementations and conducts an in-depth analysis of them.
- Provides high-level attack paths to describe how vulnerabilities in different architectural components can result in partial or complete takeover of the TrustZone.
- Provides insights into the possible reasons behind the security weaknesses.
- Proposes guidelines that developers and security practitioners should follow in order to enhance the security status of TrustZone and suggests future research directions.
- Draws attention in a very relevant area of research since trusted computing is one of the key factors for applying security and trust in next generation IoT and sensor networks.
2. Background
2.1. ARM TrustZone and Trusted Execution Environments Architecture
- 00: Access is denied. Any access generates a domain fault.
- 01: Access is granted depending on the permissions of the actor. (Read/Write/Execute)
- 10: Reserved. By default, access is denied.
- 11: Access is unconditionally granted.
2.2. GlobalPlatform Specification & Protection Profile
- O.CA_TA_IDENTIFICATION: Protection for the identity of each trusted application from being used from other trusted applications. Also, assurance for the distinction of normal world applications and trusted applications. (Violations: 0)
- O.KEYS_USAGE: Enforcement of defined usage restrictions to cryptographic keys. (Violations: 0)
- O.TEE_ID: Statistical uniqueness and protection of the TEE identifier generated by the TEE. (Violations: 0)
- O.INITIALISATION: Secure boot process that protects the integrity of the TEE initialization code and data, the authenticity of the TEE firmware, the binding of the TEE firmware to the hardware and the protection against TEE firmware downgrade attacks. (Violations: 4)
- O.INSTANCE_TIME: Provisioning of monotonic trusted application instance time. (Violations: 0)
- O.OPERATION: Correct operation of its security functions by (i) protecting itself against bugs and violation of good practices from the normal world and also the trusted applications, (ii) control access to its services by the REE and trusted applications, (iii) have a secure state fallback upon failure detection without exposure of sensitive data. (Violations: 26)
- O.RNG: Cryptographically secure random number generation. (Violations: 0)
- O.RUNTIME_CONFIDENTIALITY: Confidentiality of TEE and trusted application runtime data and keys. (Violations: 12)
- O.RUNTIME_INTEGRITY: Integrity of volatile memory stored TEE firmware and runtime data, trusted application code and runtime data/keys. (Violations: 16)
- O.TA_AUTHENTICITY: Verification of authenticity of trusted applications’ binary code. (Violations: 1)
- O.TA_ISOLATION: Isolation between trusted applications. (Violations: 8)
- O.TEE_DATA_PROTECTION: Protection of TEE persistent data. (Violations: 2)
- O.TEE_ISOLATION: Isolation of TEE context from the trusted applications and the normal world. (Violations: 10)
- O.TRUSTED_STORAGE: Protection of the TEE-provided permanent trusted storage that includes both keys and data and its proper functionality. (Violations: 12)
2.3. TEE Capabilities and Types of Trusted Applications
- Isolated Execution
- Secure Storage
- Device Identification
- Device Authentication
- Device Attestation
- Platform Integrity
2.4. Implementation Details of QSEE
- SurfaceFlinger (running with “system” user-ID): an Android system service, responsible for compositing all the application and system surfaces into a single buffer that is finally to be displayed by display controller.
- DrmServer (running with “drm” user-ID): which is responsible for digital rights management.
- MediaServer (running with “media” user-ID): that handles the media services of Android.
- KeyStore (running with “keystore” user-ID): a service that is responsible for storing, generating, and handling cryptographic keys in Android.
- SW_ID: The software version that this signature belongs to. This acts as a version access control system where its value is compared to an internal eFuse (registers which can only be incremented). If the eFuse comparison indicates that the binary to be loaded is older than the last loaded binary, then it is rejected.
- HW_ID: Attribute to bind the binary to a specific r device family, model, and OEM.
- DEBUG: Indicates whether the binary should have enabled or disabled debugging features.
- OEM_ID: The ID of the OEM from HW_ID.
- SW_SIZE: The size of the signed data. (Hash Table Segment)
- MODEL_ID: The ID of the model from HW_ID.
- SHA256/SHA1: The hashing scheme used for signature verification.
2.5. Hardware Attacks
- Evict + Time [77]: Initially the execution time of the victim program is measured without any changes. Afterwards specific cache sets are evicted that were previously used by the victim program so that in the next execution of the program the time will potentially change. These changes in execution time are correlated to the changes that are made to the cache so that useful information can be extracted which can lead up to secret cryptographic key exposure in the case of AES.
- Prime + Probe [77]: The entire cache is first filled (primed) with known and controlled data by the attacking process. Then the victim process executes while the attacker closely monitors how the initial known state of the cache is changing. Depending on the cache changes that he detects he can obtain information of the victim operation and the nature of its behavior. The main benefit of this technique is that it does not require a shared memory map between the victim and the attacker, making it optimal for targeting the trusted world.
- Flush(Evict) + Reload [74]: For this attack to work the attacker and the victim need to share an identical read-only memory object. The attacker first flushes (or evicts if flush is not available) any cache lines that map to the shared memory object and allows the victim process to run. Afterwards the attacker measures the time it takes to run its own instance of the program so that he can tell what parts of the shared memory object where already loaded in the cache. This is a powerful attack because the attacker can learn exactly what data were loaded in the cache.
- Flush + Flush [78]: This attack is the reverse version of the flush + reload attack. The attacker initially flushes the cache lines that map to the shared object (like before) and then he lets the victim program to run. In the next step, instead of running the program, he flushes the cache once again while measuring the flushing time. Depending on what cache lines were loaded during the victim execution the timing of the flushing operation will change and the attacker will be able to infer information about the victim process. The main benefit of this attack is that it is stealthier from the previous ones because it does not cause any cache misses during its execution something that many attack detection mechanisms seek to identify a cache-based attack.
3. Attacks on Current Implementations
- (1)
- Software Attacks
- (1.1)
- Buffer Overflow & Overread Based: Attacks that exploit common memory attacks (buffer overflows/overreads)
- (1.2)
- Logic Based: Attacks that exploit logical bugs such as faulty comparison branches, incompatible variable types etc.
- (1.3)
- Bad Use of Crypto: Insufficient strength of used cryptography such as usage of digest functions for authenticated secure integrity verification.
- (2)
- Architectural Attacks
- (2.1)
- Unused Security Features: Unused security features such as downgrade prevention functions or pointer sanitization utilities.
- (2.2)
- Underlying Architecture: Exploitation of underlying architectural features of the TrustZone implementation such as debugging functions, device sleep features and interconnects.
- (3)
- Hardware Attacks
- (3.1)
- Side Channel Attacks: Exfiltration of data from the device by passively monitoring hardware components (volatile memory) of the device and inferring data from them.
- (3.2)
- Fault Injection Attacks: Exfiltration of data from the device by monitoring hardware components while actively forcing faulty operations to execute.
- (3.2.1)
- Electromagnetic: Fault injection attacks that use electromagnetic means to induce faults.
- (3.2.2)
- Voltage & Frequency: Fault injection attacks that use voltage and/or the CPU frequency to induce faults.
3.1. Software Attacks
3.1.1. Bits Please (Logic-Based)
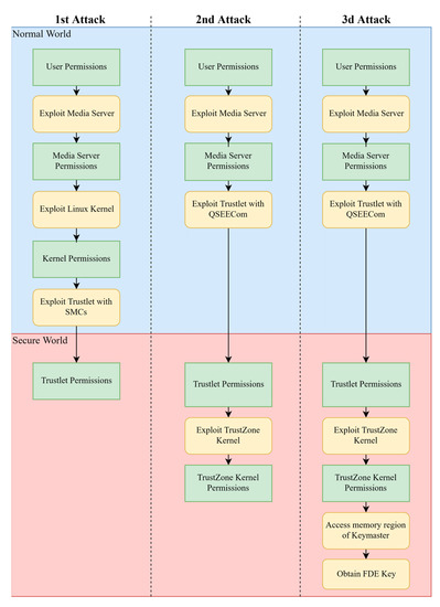
Privilege Escalation to TrustZone
TrustZone Kernel Exploitation
- (1)
- Reading and writing memory (QSEE Memory Access)
- (2)
- Calling system calls exposed by the TrustZone kernel (QSEE System Call Invocation)
Extraction of Master Keys
3.1.2. Unbox Your Phone (Buffer Overflow and Overread-Based/Logic-Based)
3.1.3. Other Software Attacks
3.2. Architectural Attacks
3.2.1. Boomerang Vulnerability (Unused Security Features)
3.2.2. Downgrade Attack (Unused Security Features)
3.2.3. Vulnerabilities in a Heterogeneous SoC (TrustZone Implementation-Based)
- The first attack changes the design in order to modify the security bits of the request and make the AXI think that the requestor is a secure application and as such has access to all IPs regardless of their security level.
- The second attack is a DoS attack that is the reverse of the previous attack, it sets the security bit of every request to non-secure so that any legal request from the secure side to a secure IP is denied from the AXI.
- Like the previous attack, the third attack forces to programmable logic (PL) part to always have a positive response to IP requests. Any non-secure request to a secure IP will have a false positive response when the process should have stopped with an error.
- In the fourth attack the PL is configured to return an error on every access, so that all the IPs connected to the specific AXI will be unusable.
- The fifth attack is different from the previous, as it does not incorporate message manipulation. A FIFO buffer is injected inside the AXI interconnect within the PL and configured to spy on any transaction the AXI handles, especially secure transactions between secure components.
- In the final attack, a malicious IP with a memory mapped master port is designed into the FPGA. With the master port, the IP will have direct access to secure memory with sensitive data. In order for the attack to work, the mapping of the master port should cover the memory containing the information to be extracted.
3.2.4. Other Architectural Attacks (TrustZone Implementation-Based)
3.3. Hardware Attacks
3.3.1. Side Channel Attacks
Cache Timing Attack
Prime + Count
ARMageddon
TruSpy
3.3.2. Other Side-Channel Attacks
3.3.3. Fault Injection Attacks
Rowhammer on TrustZone (Electromagnetic)
CLKscrew (Voltage and Frequency)
BADFET (Electromagnetic)
3.4. Attacks Overview and Comparison
4. Discussion and Observations
- By using the secure world’s ability to map and write to all physical memory belonging to the normal world, an attacker can modify the kernel of the normal OS, thus infecting it even if no vulnerability is present in the normal world kernel.
- As the attacker has trusted application privileges, it can uncover any private data that it may hold in its memory. Things like loaded keys, fingerprint data and other sensitive information could be extracted, depending on which application is compromised.
- Being able to access the secure file system available only to Secure World (SFS), he can extract cryptographic keys and other important data like fingerprints that the normal world is not privileged to access.
- The attacker’s ability to modify secure world memory gives him also the ability to compromise the integrity of every Trusted application.
- Lastly, the potential to modify qFuses, the one-time-programmable (OTP) elements that are used to enable and disable security and debug features is provided, thus bypassing the secure boot sequence, or enabling other capabilities that the vendor has chosen to disable on the platform.
4.1. SMC Exploitation
4.2. Protection Mechanisms of Trusted OS
4.3. Shared Resources
4.4. Other Issues
4.5. Solutions and Future Work
4.5.1. Solutions for Software Vulnerabilities
4.5.2. Solution for Architectural Vulnerabilities
4.5.3. Solution for Side Channel Vulnerabilities
4.6. Future Directions
- Currently there is no formal threat model for the TrustZone TEE. This kind of model would greatly benefit the development and security research of future TEEs as it will set the focus on the most important security threats that a TEE can be affected by.
- More tools are required to evaluate TEE implementations and discover security bugs. For example, custom fuzzers [42] (model based or coverage guided) and static analysis tools aware of TEE protocols that will be able to adapt to the unique requirements of secure-normal world communication. Another possible method is the use of symbolic execution for trusted applications such as [124] or dynamic analysis such as [125].
- As Cortex-M architecture has been optimized for low-power devices such as IoT, the underlying mechanisms of TrustZone technology for Cortex-M and Cortex-A processors are different. Therefore, research efforts must focus also on TEE implementations built for TrustZone Cortex-M variant such as [126].
- Development and widespread availability of TrustZone based hardware platforms is a crucial parameter (for both Cortex-A and Cortex-M) that will allow researchers to evaluate various TEE implementations.
- Security is not the only aspect of TrustZone which requires attention. More works such as [127] are required to investigate TrustZone performance-wise and energy-wise.
- Research efforts should focus on reducing the TCB size of the TEE OS and the optimal distribution of functionalities between the trusted and normal world applications.
- The security of the communication between various parts of a heterogeneous SoC is crucial. That is, novel solutions for the authentication and security of the communication channel between the secure and normal world should be investigated.
- A common use of TrustZone technology is data security such as DRM. However, the powerful capabilities of TEE technology can be leveraged to enable many more interesting privacy-enhancing solutions. Notable cases are the development of Private Contact Tracing (PCT) (e.g., to track COVID-19 contacts) [128] and privacy preserving machine learning at the level of devices [129]. More work is required to unleash the potential of TrustZone and showcase more interesting application scenarios.
- Further investigations for underlying TEE vulnerabilities that are not based on trusted application vulnerabilities but on architectural issues of TEEs could shed light on how the TEE isolated environment could be better secured and also showcase its limitations. An example of such a research [130] implements vulnerable trusted applications that are exploited through memory corruptions on the OP-TEE platform.
5. Conclusions
Author Contributions
Funding
Institutional Review Board Statement
Informed Consent Statement
Data Availability Statement
Acknowledgments
Conflicts of Interest
References
- Yokoyama, A.; Ishii, K.; Tanabe, R.; Papa, Y.; Yoshioka, K.; Matsumoto, T.; Kasama, T.; Inoue, D.; Brengel, M.; Backes, M.; et al. SandPrint: Fingerprinting malware sandboxes to provide intelligence for sandbox evasion. In International Symposium on Research in Attacks, Intrusions, and Defenses; Springer: Cham, Switzerland, 2016. [Google Scholar]
- Zhang, Y.; Juels, A.; Reiter, M.K.; Ristenpart, T. Cross-VM side channels and their use to extract private keys. In Proceedings of the 2012 ACM Conference on Computer and Communications Security, New York, NY, USA, 16–18 October 2012. [Google Scholar]
- Pinto, S.; Gomes, T.; Pereira, J.; Cabral, J.; Tavares, A. IIoTEED: An enhanced, trusted execution environment for industrial IoT edge devices. IEEE Internet Comput. 2017, 21, 40–47. [Google Scholar] [CrossRef]
- Liu, H.; Saroiu, S.; Wolman, A.; Raj, H. Software abstractions for trusted sensors. In Proceedings of the 10th International Conference on Mobile Systems, Applications, and Services, Ambleside, UK, 25–29 June 2012. [Google Scholar]
- Lesjak, C.; Hein, D.; Winter, J. Hardware-security technologies for industrial IoT: TrustZone and security controller. In Proceedings of the IECON 2015-41st Annual Conference of the IEEE Industrial Electronics Society, Yokohama, Japan, 28 January 2016. [Google Scholar]
- Mishra, T.; Chantem, T.; Gerdes, R. TEECheck: Securing Intra-Vehicular Communication Using Trusted Execution. In Proceedings of the 28th International Conference on Real-Time Networks and Systems, Paris, France, 10 June 2020. [Google Scholar]
- Liu, R.; Srivastava, M. PROTC: PROTeCting drone’s peripherals through ARM trustzone. In Proceedings of the 3rd Workshop on Micro Aerial Vehicle Networks, Systems, and Applications, Niagara Falls, NY, USA, 23 June 2017. [Google Scholar]
- Brasser, F.; Kim, D.; Liebchen, C.; Ganapathy, V.; Iftode, L.; Sadeghi, A.R. Regulating arm trustzone devices in restricted spaces. In Proceedings of the 14th Annual International Conference on Mobile Systems, Applications, and Services, Singapore, 25–30 June 2016. [Google Scholar]
- Beniamini, G. Trust Issues: Exploiting TrustZone TEEs, Project Zero. 2017. Available online: https://googleprojectzero.blogspot.com/2017/07/trust-issues-exploiting-trustzone-tees.html (accessed on 4 January 2021).
- Tang, A.; Sethumadhavan, S.; Stolfo, S. CLKSCREW: Exposing the Perils of Security-Oblivious Energy Management. In Proceedings of the 26th USENIX Security Symposium USENIX Security 17, Vancouver, BC, Canada, 23 May 2017. [Google Scholar]
- Komaromy, D. Unbox Your Phone—Part I. 2018. Available online: https://medium.com/taszksec/unbox-your-phone-part-i-331bbf44c30c (accessed on 4 January 2021).
- Lipp, M.; Gruss, D.; Spreitzer, R.; Maurice, C.; Mangard, S. ARMageddon: Cache attacks on mobile devices. In Proceedings of the 25th USENIX Security Symposium USENIX Security 16, Vancouver, BC, Canada, 16–18 August 2017. [Google Scholar]
- Rosenberg, D. Reflections on trusting trustzone. In Proceedings of the BlackHat USA, Las Vegas, NV, USA, 7–10 August 2014. [Google Scholar]
- Machiry, A.; Gustafson, E.; Spensky, C.; Salls, C.; Stephens, N.; Wang, R.; Bianchi, A.; Choe, Y.R.; Kruegel, C.; Vigna, G. BOOMERANG: Exploiting the Semantic Gap in Trusted Execution Environments. In Proceedings of the NDSS, San Diego, CA, USA, 26 February–1 March 2017. [Google Scholar]
- Sabt, M.; Achemlal, M.; Bouabdallah, A. Trusted Execution Environment: What It is, and What It is Not. In Proceedings of the 2015 IEEE Trustcom/BigDataSE/ISPA, Helsinki, Finland, 20–22 August 2015. [Google Scholar]
- Arfaoui, G.; Gharout, S.; Traoré, J. Trusted Execution Environments: A Look under the Hood. In Proceedings of the 2014 2nd IEEE International Conference on Mobile Cloud Computing, Services, and Engineering, Oxford, UK, 8–11 April 2014. [Google Scholar]
- Asokan, N.; Ekberg, J.; Kostiainen, K.; Rajan, A.; Rozas, C.; Sadeghi, A.; Schulz, S.; Wachsmann, C. Mobile Trusted Computing. Proc. IEEE 2014, 102, 1189–1206. [Google Scholar] [CrossRef]
- Mukhtar, M.A.; Bhatti, M.K.; Gogniat, G. Architectures for Security: A comparative analysis of hardware security features in Intel SGX and ARM TrustZone. In Proceedings of the 2nd International Conference on Communication, Computing and Digital systems (C-CODE), Islamabad, Pakistan, 6–7 March 2019. [Google Scholar]
- Ngabonziza, B.; Martin, D.; Bailey, A.; Cho, H.; Martin, S. Trustzone explained: Architectural features and use cases. In Proceedings of the IEEE 2nd International Conference on Collaboration and Internet Computing (CIC), Pittsburgh, PA, USA, 3 November 2016. [Google Scholar]
- Li, W.; Chen, H.; Xia, Y. Research on ARM TrustZone. GetMob. Mob. Comput. Commun. 2019, 22, 17–22. [Google Scholar] [CrossRef]
- Pinto, S.; Santos, N. Demystifying Arm TrustZone: A Comprehensive Survey. ACM Comput. Surv. CSUR 2019, 51. [Google Scholar] [CrossRef]
- Cerdeira, D.; Santos, N.; Fonseca, P.; Pinto, S. SoK: Understanding the prevailing security vulnerabilities in TrustZone-assisted TEE systems. In Proceedings of the IEEE Symposium on Security and Privacy (S&P), San Francisco, CA, USA, 23–27 May 2020. [Google Scholar]
- Texas Instruments. OMAP™ Platform Security Features, White Paper, July 2003. Available online: https://www.ti.com/pdfs/wtbu/omapplatformsecuritywp.pdf (accessed on 4 January 2021).
- Srage, J.; Azema, J. M-Shield Mobile Security Technology, TI White Paper. 2005. Available online: http://focus.ti.com/pdfs/wtbu/ti_mshield_whitepaper.pdf (accessed on 4 January 2021).
- Alves, T.M.; Felton, D. TrustZone: Integrated hardware and software security. Tech. InDepth 2004, 3, 18–24. [Google Scholar]
- GlobalPlatform Specifications, GlobalPlatform. Available online: http://www.globalplatform.org/specificationsdevice.asp (accessed on 4 January 2021).
- Berard, D. Kinibi TEE: Trusted Application Exploitation, 12 October 2018. Available online: https://www.synacktiv.com/posts/exploit/kinibi-tee-trusted-application-exploitation.html (accessed on 4 January 2021).
- Beniamini, G. Exploring Qualcomm’s Secure Execution Environment, April 2016. Available online: http://bits-please.blogspot.gr/2016/04/exploring-qualcomms-secure-execution.html (accessed on 4 January 2021).
- Shen, D. Attacking Your “Trusted Core” Exploiting TrustZone on Android. 2015. Available online: https://www.blackhat.com/docs/us-15/materials/us-15-Shen-Attacking-Your-Trusted-Core-Exploiting-Trustzone-On-Android.pdf (accessed on 4 January 2021).
- SecuriTEE, Hansol Secure. Available online: http://www.hansolsecure.com/en/securiTee/solution01.asp (accessed on 4 January 2021).
- Kostiainen, K.; Ekberg, J.-E.; Asokan, N.; Rantala, A. On-board Credentials with Open Provisioning. In Proceedings of the 4th International Symposium on Information, Computer, and Communications Security, New York, NY, USA, 10 March 2009. [Google Scholar]
- SierraTEE Trusted Execution Environment, Sierraware. Available online: https://www.sierraware.com/open-source-ARM-TrustZone.html (accessed on 4 January 2021).
- Trusty TEE, Google. Available online: https://source.android.com/security/trusty/index.html (accessed on 4 January 2021).
- Cousson, B. An Exploration of ARM TrustZone Technology. 2014. Available online: http://genode.org/documentation/articles/trustzone (accessed on 4 January 2021).
- OP-TEE, Linaro. Available online: https://www.op-tee.org/ (accessed on 4 January 2021).
- McGillion, B.; Dettenborn, T.; Nyman, T.; Asokan, N. Open-TEE—An Open Virtual Trusted Execution Environment. In Proceedings of the IEEE Trustcom/BigDataSE/ISPA, Helsinki, Finland, 20–22 August 2015. [Google Scholar]
- Sangorrin, D.; Honda, S.; Takada, H. Dual operating system architecture for real-time embedded systems. In Proceedings of the 6th International Workshop on Operating Systems Platforms for Embedded Real-Time Applications (OSPERT), Brussels, Belgium, 9 July 2010. [Google Scholar]
- Oh, S.-C.; Koh, K.; Kim, C.-Y.; Kim, K.; Kim, S. Acceleration of dual os virtualization in embedded systems. In Proceedings of the 2012 7th International Conference on Computing and Convergence Technology (ICCCT), Allahabad, India, 23 November 2012. [Google Scholar]
- Santos, N.; Raj, H.; Saroiu, S.; Wolman, A. Using ARM TrustZone to build a trusted language runtime for mobile applications. In ACM SIGARCH Computer Architecture News; ACM: New York, NY, USA, 2014. [Google Scholar]
- ARM Security Technology Building a Secure System Using TrustZone® Technology, ARM. 2005. Available online: http://infocenter.arm.com/help/topic/com.arm.doc.prd29-genc-009492c/PRD29-GENC-009492C_trustzone_security_whitepaper.pdf (accessed on 4 January 2021).
- ARM1176JZF-S Technical Reference Manual—TrustZone Model ARM. 2004. Available online: http://infocenter.arm.com/help/index.jsp?topic=/com.arm.doc.ddi0301h/Chdebaee.html (accessed on 4 January 2021).
- ARM Ltd. Learn the Architecture Exception Model. Available online: https://developer.arm.com/architectures/learn-the-architecture/exception-model/privilege-and-exception-levels (accessed on 30 December 2020).
- An Introduction to Hypervisors and the Trusted Execution Environment (TEE). Available online: https://www.trustonic.com/technical-articles/secure-hypervisors-trusted-execution-environments/ (accessed on 30 December 2020).
- Architecting a More Secure World with Isolation and Virtualization. Available online: https://community.arm.com/developer/ip-products/processors/b/processors-ip-blog/posts/architecting-more-secure-world-with-isolation-and-virtualization (accessed on 30 December 2020).
- ARM-Software/Arm-Trusted-Firmware. Available online: https://github.com/ARM-software/arm-trusted-firmware (accessed on 30 December 2020).
- ARM Power State Coordination Interface. Available online: https://developer.arm.com/documentation/den0022/d/ (accessed on 30 December 2020).
- Trusted Board Boot Requirements Client (TBBR-CLIENT) Armv8-A. Available online: https://developer.arm.com/documentation/den0006/d/ (accessed on 30 December 2020).
- SMC CALLING CONVENTION (SMCCC). Available online: https://developer.arm.com/documentation/den0028/b/ (accessed on 30 December 2020).
- ARM System Control and Management Interface. Available online: https://developer.arm.com/documentation/den0056/a/ (accessed on 30 December 2020).
- Software Delegated Exception Interface (SDEI). Available online: https://developer.arm.com/documentation/den0054/a/ (accessed on 30 December 2020).
- ARM Trusted Firmware, ARM & Linaro. Available online: https://www.trustedfirmware.org/ (accessed on 4 January 2021).
- Cortex-A5 MPCore Technical Reference Manual, ARM. 2010. Available online: http://infocenter.arm.com/help/topic/com.arm.doc.ddi0344b/DDI0344.pdf (accessed on 4 January 2021).
- AMBA 3 APB Protocol Specification, ARM. Available online: https://web.eecs.umich.edu/~prabal/teaching/eecs373-f12/readings/ARM_AMBA3_APB.pdf (accessed on 4 January 2021).
- Koutroumpouchos, N.; Ntantogian, C.; Menesidou, S.A.; Liang, K.; Gouvas, P.; Xenakis, C.; Giannetsos, T. Secure edge computing with lightweight control-flow property-based attestation. In 2019 IEEE Conference on Network Softwarization (NetSoft); IEEE: Piscataway, NJ, USA, 2019; pp. 84–92. [Google Scholar]
- Azab, A.M.; Ning, P.; Shah, J.; Chen, Q.; Bhutkar, R.; Ganesh, G.; Ma, J.; Shen, W. Hypervision Across Worlds: Real-time Kernel Protection from the ARM TrustZone Secure World. In Proceedings of the 2014 ACM SIGSAC Conference on Computer and Communications Security, New York, NY, USA, 3–7 November 2014. [Google Scholar]
- Dietrich, K.; Winter, J. Implementation aspects of mobile and embedded trusted computing. In Proceedings of the International Conference on Trusted Computing, Oxford, UK, 6–8 April 2009. [Google Scholar]
- Ge, X.; Vijayakumar, H.; Jaeger, T. Sprobes: Enforcing Kernel Code Integrity on the TrustZone Architecture. arXiv 2014, arXiv:1410.7747. [Google Scholar]
- Winter, J. Trusted computing building blocks for embedded linux-based ARM trustzone platforms. In Proceedings of the 3rd ACM workshop on Scalable trusted computing, New York, NY, USA, 31 October 2008. [Google Scholar]
- Thom, S.; Cox, J.; Linsley, D.; Nystrom, M.; Raj, H.; Robinson, D.; Saroiu, S.; Spiger, R.; Wolman, A. Firmware-Based Trusted Platform Module for Arm Processor Architectures and Trustzone Security Extensions. U.S. Patent US20130031374A1, 12 February 2013. [Google Scholar]
- Raj, H.; Saroiu, S.; Wolman, A.; Aigner, R.; Cox, J.; England, P.; Fenner, P.; Kinshumann, C.; Kinshumann, K.; Loeser, J.; et al. fTPM: A Software-Only Implementation of a TPM Chip. In Proceedings of the 25th USENIX Security Symposium USENIX Security 16, Austin, TX, USA, 10–12 August 2016. [Google Scholar]
- Pirker, M.; Slamanig, D. A framework for privacy-preserving mobile payment on security enhanced arm trustzone platforms. In Proceedings of the 2012 IEEE 11th International Conference on Trust, Security and Privacy in Computing and Communications, Liverpool, UK, 25–27 June 2012. [Google Scholar]
- Pirker, M.; Slamanig, D.; Winter, J. Practical privacy preserving cloud resource-payment for constrained clients. In International Symposium on Privacy Enhancing Technologies Symposium; Springer: Berlin/Heidelberg, Germany, 2012. [Google Scholar]
- Li, L.; Huang, D.; Shen, Z.; Bouzefrane, S. A cloud based dual-root trust model for secure mobile online transactions. In Proceedings of the 2013 IEEE Wireless Communications and Networking Conference (WCNC), Shanghai, China, 7–10 April 2013. [Google Scholar]
- Tamrakar, S.; Ekberg, J.-E.; Asokan, N. Identity verification schemes for public transport ticketing with NFC phones. In Proceedings of the sixth ACM workshop on Scalable trusted computing, Chicago, IL, USA, 15 October 2011. [Google Scholar]
- Shin, J.; Kim, Y.; Park, W.; Park, C. DFCloud: A TPM-based secure data access control method of cloud storage in mobile devices. In Proceedings of the 4th IEEE International Conference on Cloud Computing Technology and Science Proceedings, Taipei, Taiwan, 4 February 2012. [Google Scholar]
- Ekberg, J.-E.; Afanasyeva, A.; Asokan, N. Authenticated encryption primitives for size-constrained trusted computing. In Proceedings of the International Conference on Trust and Trustworthy Computing, Vienna, Austria, 13–15 June 2012. [Google Scholar]
- Van Rijswijk, R.M.; Poll, E. Using trusted execution environments in two-factor authentication: Comparing approaches. In Proceedings of the Open Identity Summit 2013, Bonn, Germany, 9–11 September 2013. [Google Scholar]
- Marforio, C.; Karapanos, N.; Soriente, C.; Kostiainen, K.; Capkun, S. Smartphones as Practical and Secure Location Verification Tokens for Payments. In Proceedings of the NDSS, San Diego, CA, USA, 23–26 February 2014. [Google Scholar]
- Tögl, R.; Winter, J.; Pirker, M. A path towards ubiquitous protection of media. In Proceedings of the Workshop on Web Applications and Secure Hardware, Series CEUR Workshop Proceedings, London, UK, 20 June 2013. [Google Scholar]
- Christina, M.; Brandenburger, M.; Cachin, C.; Felber, P.; Göttel, C.; Schiavoni, V. TZ4Fabric: Executing Smart Contracts with ARM TrustZone:(Practical Experience Report). In Proceedings of the 2020 International Symposium on Reliable Distributed Systems (SRDS), Shanghai, China, 21–24 September 2020. [Google Scholar]
- Beniamini, G. QSEE Privilege Escalation Vulnerability and Exploit (CVE-2015-6639), May 2016. Available online: http://bits-please.blogspot.gr/2016/05/qsee-privilege-escalation-vulnerability.html (accessed on 4 January 2021).
- TrustZone Support in the Cache Controller. ARM. 2007. Available online: http://infocenter.arm.com/help/index.jsp?topic=/com.arm.doc.ddi0329l/Cjadahee.html (accessed on 4 January 2021).
- Zhang, N.; Sun, K.; Shands, D.; Lou, W.; Hou, Y.T. TruSpy: Cache Side-Channel Information Leakage from the Secure World on ARM Devices. IACR Cryptol. ePrint Arch. 2016, 2016, 980. [Google Scholar]
- Yarom, Y.; Falkner, K. FLUSH+ RELOAD: A high resolution, low noise, L3 cache side-channel attack. In Proceedings of the 23rd USENIX Security Symposium (USENIX Security 14), San Diego, CA, USA, 20–22 August 2014. [Google Scholar]
- Weiß, M.; Heinz, B.; Stumpf, F. A cache timing attack on AES in virtualization environments. In Proceedings of the International Conference on Financial Cryptography and Data Security, Kralendijk, The Netherlands, 27 February–2 March 2012. [Google Scholar]
- Cui, A.; Housley, R. BADFET: Defeating Modern Secure Boot Using Second-Order Pulsed Electromagnetic Fault Injection. In Proceedings of the 11th USENIX Workshop on Offensive Technologies WOOT 17, Vancouver, BC, Canada, 16–18 August 2017. [Google Scholar]
- Osvik, D.A.; Shamir, A.; Tromer, E. Cache attacks and countermeasures: The case of AES. In Proceedings of the Cryptographers’ Track at the RSA Conference; Springer: Berlin/Heidelberg, Germany, 2006; pp. 1–20. [Google Scholar]
- Gruss, D.; Maurice, C.; Wagner, K.; Mangard, S. Flush+ Flush: A fast and stealthy cache attack. In Proceedings of the International Conference on Detection of Intrusions and Malware, and Vulnerability Assessment, San Sebastián, Spain, 7–8 July 2016. [Google Scholar]
- Pengfei, Q.; Wang, D.; Lyu, Y.; Qu, G. Voltjockey: Breaching trustzone by software-controlled voltage manipulation over multi-core frequencies. In Proceedings of the ACM SIGSAC Conference on Computer and Communications Security, London, UK, 11–15 November 2019. [Google Scholar]
- Kim, Y.; Daly, R.; Kim, J.; Fallin, C.; Lee, J.H.; Lee, D.; Wilkerson, C.; Lai, K.; Mutlu, O. Flipping bits in memory without accessing them: An experimental study of DRAM disturbance errors. In ACM SIGARCH Computer Architecture News; IEEE Press: Piscataway, NJ, USA, 2014; pp. 361–372. [Google Scholar]
- 2019 Smartphone Apps Processor Market Share: Shipments Decline 11 Percent, says Strategy Analytics. Available online: https://www.businesswire.com/news/home/20200416005583/en/2019-Smartphone-Apps-Processor-Market-Share-Shipments-Decline-11-Percent-says-Strategy-Analytics (accessed on 4 January 2021).
- Beniamini, G. Full TrustZone Exploit for MSM8974, 8 2015. Available online: https://bits-please.blogspot.com/2015/08/full-trustzone-exploit-for-msm8974.html. (accessed on 4 January 2021).
- Beniamini, G. TrustZone Kernel Privilege Escalation (CVE-2016-2431), May 2016. Available online: https://bits-please.blogspot.com/2016/06/trustzone-kernel-privilege-escalation.html (accessed on 4 January 2021).
- Beniamini, G. Extracting Qualcomm’s KeyMaster Keys—Breaking Android Full Disk Encryption. 2016. Available online: https://bits-please.blogspot.com/2016/06/extracting-qualcomms-keymaster-keys.html (accessed on 4 January 2021).
- Komaromy, D. Unbox Your Phone—Part II. 2018. Available online: https://medium.com/taszksec/unbox-your-phone-part-ii-ae66e779b1d6 (accessed on 4 January 2021).
- Komaromy, D. Unbox Your Phone—Part III. 2018. Available online: https://medium.com/taszksec/unbox-your-phone-part-iii-7436ffaff7c7 (accessed on 4 January 2021).
- Keltner, N. Here Be Dragons: Vulnerabilities in TrustZone. 2014. Available online: https://atredispartners.blogspot.com/2014/08/here-be-dragons-vulnerabilities-in.html (accessed on 4 January 2021).
- Rosenberg, D. Unlocking the Motorola Bootloader. 2013. Available online: http://blog.azimuthsecurity.com/2013/04/unlocking-motorola-bootloader.html (accessed on 4 January 2021).
- Basse, F. Amlogic S905 SoC: Bypassing the (Not so) Secure Boot to dump the BootROM. 2016. Available online: https://fredericb.info/2016/10/amlogic-s905-soc-bypassing-not-so.html (accessed on 4 January 2021).
- Beaupre, S. TRUSTNONE. 2015. Available online: http://theroot.ninja/disclosures/TRUSTNONE_1.0-11282015.pdf (accessed on 4 January 2021).
- Wen, G. EL3 Tour: Get The Ultimate Privilege of Android Phone. In Proceedings of the Infiltrate Security Conference, Miami Beach, FL, USA, 2–3 May 2019. [Google Scholar]
- Busch, M.; Westphal, J.; Mueller, T. Unearthing the TrustedCore: A Critical Review on Huawei’s Trusted Execution Environment. In Proceedings of the 14th USENIX Workshop on Offensive Technologies (WOOT 20), Online Symposium, 11 August 2020; Available online: https://www.usenix.org/conference/woot20 (accessed on 4 January 2021).
- Roth, T. Next generation mobile rootkits. In Proceedings of the Hack in Paris, Paris, France, 17–21 June 2013. [Google Scholar]
- David, F.M.; Chan, E.M.; Carlyle, J.C.; Campbell, R.H. Cloaker: Hardware supported rootkit concealment. In Proceedings of the IEEE Symposium on Security and Privacy (sp 2008), Oakland, CA, USA, 18–21 May 2008. [Google Scholar]
- Chen, Y.; Zhang, Y.; Wang, Z.; Wei, T. Downgrade attack on trustzone. arXiv 2017, arXiv:1707.05082. [Google Scholar]
- Bossuet, L.; Aubert, A.; Benhani, E. The Security of ARM TrustZone in a FPGA-Based SoC. IEEE Trans. Comput. 2019, 68, 1238–1248. [Google Scholar]
- Marchand, C.; Aubert, A.; Bossuet, L. On the security evaluation of the ARM TrustZone extension in a heterogeneous SoC. In Proceedings of the 30th IEEE International System-on-Chip Conference (SOCC), Munich, Germany, 5–8 September 2017. [Google Scholar]
- Zhenyu, N.; Fengwei, Z. Understanding the Security of ARM Debugging Features. In Proceedings of the IEEE Symposium on Security and Privacy (SP), San Francisco, CA, USA, 20–22 May 2019. [Google Scholar]
- Ning, Z.; Zhang, F. Nailgun: Break the Privilege Isolation in ARM Devices. Available online: https://github.com/ningzhenyu/nailgun (accessed on 4 January 2021).
- Scires, M. Jamais vu—A 1.0.0 TrustZone Code Execution Exploit on the Nintendo Switch, 20 January 2018. Available online: https://www.reddit.com/r/SwitchHacks/comments/7rq0cu/jamais_vu_a_100_trustzone_code_execution_exploit/ (accessed on 4 January 2021).
- Brocious, C. Nintendo Switch nvservices Info Leak, 16 October 2018. Available online: https://daeken.svbtle.com/nintendo-switch-nvservices-info-leak (accessed on 4 January 2021).
- Roussel-Tarbouriech, G.T.H.G.; Menard, N.; True, T.; Vi, T. Methodically Defeating Nintendo Switch Security. arXiv 2019, arXiv:1905.07643, 2019. [Google Scholar]
- Cho, H.; Zhang, P.; Kim, D.; Park, J.; Lee, C.-H.; Zhao, Z. Doup’e and G.-J. Ahn, Prime+Count: Novel Cross-world Covert Channels on ARM TrustZone. In Proceedings of the 34th Annual Computer Security Applications Conference, San Juan, CA, USA, 3–7 December 2018. [Google Scholar]
- Lapid, B.; Wool, A. Navigating the Samsung TrustZone and Cache-Attacks on the Keymaster Trustlet. In Proceedings of the European Symposium on Research in Computer Security, Barcelona, Spain, 3–7 September 2018. [Google Scholar]
- Zhang, N.; Sun, K.; Shands, D.; Lou, W.; Hou, T.Y. TruSense: Information Leakage from TrustZone. In Proceedings of the IEEE Conference on Computer Communications (INFOCOM), Honolulu, HI, USA, 15–19 April 2018. [Google Scholar]
- Keegan, R. 34C3 Tool Release: Cachegrab, Nccgroup. 2017. Available online: https://www.nccgroup.trust/us/about-us/newsroom-and-events/blog/2017/december/34C3-Tool-Release-Cachegrab/ (accessed on 4 January 2021).
- Keegan, R. Technical Advisory: Private Key Extraction from Qualcomm Hardware-backed Keystores, Nccgroup. 2019. Available online: https://www.nccgroup.trust/us/our-research/private-key-extraction-qualcomm-keystore/ (accessed on 4 January 2021).
- Carru, P. Attack TrustZone with Rowhammer; GreHack: Grenoble, France, 2017. [Google Scholar]
- Goller, G.; Sigl, G. Side channel attacks on smartphones and embedded devices using standard radio equipment. In International Workshop on Constructive Side-Channel Analysis and Secure Design; Springer: Cham, Switzerland, 2015. [Google Scholar]
- Genkin, D.; Pachmanov, L.; Pipman, I.; Tromer, E.; Yarom, Y. ECDSA key extraction from mobile devices via nonintrusive physical side channels. In Proceedings of the 2016 ACM SIGSAC Conference on Computer and Communications Security, Vienna, Austria, 24–28 October 2016. [Google Scholar]
- Jang, J.S.; Kong, S.; Kim, M.; Kim, D.; Kang, B.B. SeCReT: Secure Channel between Rich Execution Environment and Trusted Execution Environment. In Proceedings of the NDSS, San Diego, CA, USA, 8–11 February 2015. [Google Scholar]
- Li, W.; Xia, Y.; Lu, L.; Chen, H.; Zang, B. TEEv: Virtualizing trusted execution environments on mobile platforms. In Proceedings of the 15th ACM SIGPLAN/SIGOPS International Conference on Virtual Execution Environments, Providence, RI, USA, 13–17 April 2019. [Google Scholar]
- Cicero, G.; Biondi, A.; Buttazzo, G.; Patel, A. Reconciling security with virtualization: A dual-hypervisor design for ARM TrustZone. In Proceedings of the IEEE International Conference on Industrial Technology (ICIT), Lyon, France, 19–22 February 2018. [Google Scholar]
- Kwon, D.; Seo, J.; Cho, Y.; Lee, B.; Paek, Y. PrOS: Light-weight Privatized Secure OSes in ARM TrustZone. IEEE Trans. Mob. Comput. 2020, 19, 1434–1447. [Google Scholar] [CrossRef]
- Sun, H.; Sun, K.; Wang, Y.; Jing, J.; Wang, H. Trustice: Hardware-assisted isolated computing environments on mobile devices. In Proceedings of the 45th Annual IEEE/IFIP International Conference on Dependable Systems and Networks, Rio de Janeiro, Brazil, 22–25 June 2015. [Google Scholar]
- Hua, Z.; Gu, J.; Xia, Y.; Chen, H.; Zang, B.; Guan, H. vTZ: Virtualizing ARM TrustZone. In Proceedings of the 26th USENIXSecurity Symposium USENIX Security 17, Vancouver, BC, Canada, 16–18 August 2017. [Google Scholar]
- Brasser, F.; Gens, D.; Jauernig, P.; Sadeghi, A.-R.; Stapf, E. SANCTUARY: ARMing TrustZone with User-space Enclaves. In Proceedings of the NDSS, San Diego, CA, USA, 24–27 February 2019. [Google Scholar]
- Dessouky, G.; Frassetto, T.; Sadeghi, A.-R. HybCache: Hybrid Side-Channel-Resilient Caches for Trusted Execution Environments. arXiv 2019, arXiv:1909.09599. [Google Scholar]
- Ahn, N.-Y.; Lee, D.H. Countermeasure against side-channel attack in shared memory of trustzone. arXiv 2017, arXiv:1705.08279. [Google Scholar]
- Winter, J. Experimenting with ARM TrustZone—Or: How I Met Friendly Piece of Trusted Hardware. In Proceedings of the 2012 IEEE 11th International Conference on Trust, Security and Privacy in Computing and Communications, Liverpool, UK, 25–27 June 2012. [Google Scholar]
- Poschmann, A.; Moradi, A.; Khoo, K.; Ling, S. Side-channel resistant crypto for less than 2,300 GE. J. Cryptol. 2011, 24, 322–345. [Google Scholar] [CrossRef]
- Brotzman, R.; Liu, S.; Zhang, D.; Tan, G.; Kandemir, M. CaSym: Cache aware symbolic execution for side channel detection and mitigation. In Proceedings of the 2019 IEEE Symposium on Security and Privacy (SP), San Francisco, CA, USA, 20–22 May 2019. [Google Scholar]
- Makkaveev, S. The Road to Qualcomm Trustzone Apps Fuzzing. 2019. Available online: https://research.checkpoint.com/2019/the-road-to-qualcomm-trustzone-apps-fuzzing/ (accessed on 4 January 2021).
- Busch, M.; Dirsch, K. Finding 1-Day Vulnerabilities in Trusted Applications using Selective Symbolic Execution. In Proceedings of the 27th Annual Network and Distributed System Security Symposium (NDSS), San Diego, CA, USA, 23–26 February 2020. [Google Scholar]
- Harrison, L.; Vijayakumar, H.; Padhye, R.; Sen, K.; Grace, M.; Padhye, R.; Vijayakumar, H. Partemu: Enabling dynamic analysis of real-world trustzone software using emulation. In Proceedings of the 29th USENIX Security Symposium (USENIX Security 2020), Online Symposium, 12–14 August 2020. [Google Scholar]
- Luo, L.; Zhang, Y.; Zou, C.C.; Shao, X.; Ling, Z.; Fu, X. On Runtime Software Security of TrustZone-M based IoT Devices. arXiv 2020, arXiv:2007.05876. [Google Scholar]
- Amacher, J.; Schiavoni, V. On the performance of ARM TrustZone. In Proceedings of the IFIP International Conference on Distributed Applications and Interoperable Systems; Springer: Cham, Switzerland, 2019. [Google Scholar]
- Kato, F.; Cao, Y.; Masatoshi, Y. PCT-TEE: Trajectory-based Private Contact Tracing System with Trusted Execution Environment. arXiv 2020, arXiv:2012.03782. [Google Scholar]
- VanNostrand, P.M.; Kyriazis, I.; Cheng, M.; Guo, T.; Walls, R.J. Confidential Deep Learning: Executing Proprietary Models on Untrusted Devices. arXiv 2019, arXiv:1908.10730. [Google Scholar]
- Fleischer, F.; Busch, M.; Kuhrt, P. Memory corruption attacks within Android TEEs: A case study based on OP-TEE. In Proceedings of the 15th International Conference on Availability, Reliability and Security, Virtual Event, Ireland, 25–28 August 2020; pp. 1–9. [Google Scholar]

















| Vulnerability | Description |
|---|---|
| Vuln 0: SVE-2017–8888 | Authentication Bypass in the tlc_server binary. |
| Vuln 1: SVE-2017–8889 | Buffer Overflow in the TLV storing struct within the ESECOMM trusted application. |
| Vuln 2: SVE-2017–8890 | Buffer Over-Read of the TLV containing buffer sent to the ESECOMM trusted application. |
| Vuln 3: SVE-2017–8891 | Buffer Overflow in parse_ca_cert() of a 32-bit buffer with a 400-bit input. |
| Vuln 4: SVE-2017–8892 | Buffer Overflow in the parsing of a Diffie-Hellman parameter in the parse_scp_param() function. |
| Vuln 5: SVE-2017–8893 | Buffer Overflow of the “envelop_len” of the TCI shared buffer. |
| Attack | Method | Read | Write | Execute | Kernel Execute | Info Extraction | GlobalPlatform Protection Profile Objectives Violated |
|---|---|---|---|---|---|---|---|
| Bits Please 1 [28,82] | Logic Exploitation | ○ | ● | ● | ○ | ○ | O.OPERATION O.RUNTIME_INTEGRITY O.TA_ISOLATION |
| Bits Please 2 [71,83] | Logic Exploitation–Return Oriented Programming | ○ | ● | ● | ● | ◒ | O.OPERATION O.RUNTIME_INTEGRITY O.TA_ISOLATION O.TEE_ISOLATION |
| Bits Please 3 [84] | Logic Exploitation | ● | ● | ● | ● | ● | O.OPERATION O.RUNTIME_INTEGRITY O.TA_ISOLATION O.TEE_ISOLATION O.TYO.TEE_D O.TEE_DATA_PROTECTION O.TRUSTED_STORAGE |
| Unbox Your Phone [11,85,86] | Logic Exploitation & Buffer overflow/overread | ● | ● | ● | ● | ◒ | O.OPERATION O.RUNTIME_INTEGRITY O.TA_ISOLATION O.TEE_ISOLATION |
| Here Be Dragons [87] | Failed Memory Validation | ● | ● | ● | ● | ○ | O.OPERATION O.RUNTIME_INTEGRITY O.TA_ISOLATION O.TEE_ISOLATION |
| Reflections on trusting TrustZone [13] | Failed Memory Validation | ● | ● | ● | ● | ○ | O.OPERATION O.RUNTIME_INTEGRITY O.TA_ISOLATION O.TEE_ISOLATION |
| Unlocking the Motorola Bootloader [88] | Buffer Overflow | ● | ● | ○ | ○ | ○ | O.OPERATION O.RUNTIME_INTEGRITY O.TA_ISOLATION O.TEE_ISOLATION |
| Bypassing Secure Boot [89] | Bad use of cryptography | ● | ● | ◒ | ◒ | ◒ | O.OPERATION O.INITIALISATION O.RUNTIME_INTEGRITY O.TEE_ISOLATION |
| TRUSTNONE [90] | Logic Exploitation | ◒ | ● | ◒ | ○ | ○ | O.OPERATION O.RUNTIME_INTEGRITY |
| Attacking Your Trusted Core [29] | Logic Exploitation | ● | ● | ● | ● | ○ | O.OPERATION O.INITIALISATION O.RUNTIME_INTEGRITY O.TEE_ISOLATION |
| EL3 Tour [91] | Buffer Overflow | ● | ● | ◒ | ◒ | ◒ | O.OPERATION O.INITIALISATION O.RUNTIME_INTEGRITY O.TEE_ISOLATION |
| Unearthing the TrustedCore [92] | Bad Usage of Cryptography and Buffer Overflow | ● | ● | ● | ● | ● | O.OPERATION O.RUNTIME_INTEGRITY O.TA_ISOLATION O.TEE_ISOLATION O.RUNTIME_CONFIDENTIALITY O.TEE_DATA_PROTECTION O.TRUSTED_STORAGE |
| Boomerang [14] | Failed Use of Memory Sanitization | ● (KNW) | ● (KNW) | ○ | ○ | ○ | O.OPERATION O.RUNTIME_INTEGRITY |
| Downgrade [95] | Failed Usage of Version Control of TAs | ◒ | ◒ | ◒ | ◒ | ◒ | O.OPERATION O.TA_AUTHENTICITY O.RUNTIME_INTEGRITY |
| FPGA SoC [96,97] | FPGA based manipulation of AXI interconnect | ● | ● | ○ | ○ | ○ | O.OPERATION O.RUNTIME_INTEGRITY |
| CoreSight [98,99] | Exploitation with ARM debugger | ● | ○ | ○ | ○ | ● | O.OPERATION O.RUNTIME_CONFIDENTIALITY O.TRUSTED_STORAGE |
| DeepSleep [100,101,102] | Failed validation of TZ image after device wake up | ◒ | ◒ | ◒ | ◒ | ◒ | O.OPERATION O.INITIALISATION O.RUNTIME_INTEGRITY |
| Cache Timing Attack [75] | Timing of access attempts to the cache | ● | ○ | ○ | ○ | ● | O.OPERATION O.RUNTIME_CONFIDENTIALITY O.TRUSTED_STORAGE |
| Prime + Count [103] | Timing of access attempts to the cache with a known initial state | ● | ○ | ○ | ○ | ● | O.OPERATION O.RUNTIME_CONFIDENTIALITY O.TRUSTED_STORAGE |
| ARMageddon [12] | Flush + Reload, Flush + Flush, Evict + Reload cache timing attacks | ● | ○ | ○ | ○ | ● | O.OPERATION O.RUNTIME_CONFIDENTIALITY O.TRUSTED_STORAGE |
| TruSpy [73,105] | Prime + Probe cache timing information exfiltration | ● | ○ | ○ | ○ | ● | O.OPERATION O.RUNTIME_CONFIDENTIALITY O.TRUSTED_STORAGE |
| Cachegrab [106,107] | Optimized Side Channel Attack on TrustZone | ● | ○ | ○ | ○ | ● | O.OPERATION O.RUNTIME_CONFIDENTIALITY O.TRUSTED_STORAGE |
| Rowhammer [108] | RAM Fault Injection | ● | ○ | ○ | ○ | ● | O.OPERATION O.RUNTIME_CONFIDENTIALITY O.TRUSTED_STORAGE |
| CLKscrew [10] | Voltage & Frequency Based Fault Injection | ● | ○ | ○ | ○ | ● | O.OPERATION O.RUNTIME_CONFIDENTIALITY O.TRUSTED_STORAGE |
| VoltJockey [79] | Voltage Based Fault Injection | ● | ○ | ○ | ○ | ● | O.OPERATION O.RUNTIME_CONFIDENTIALITY O.TRUSTED_STORAGE |
| BADFET [76] | Electromagnetic Fault Injection | ● | ○ | ○ | ○ | ● | O.OPERATION O.RUNTIME_CONFIDENTIALITY O.TRUSTED_STORAGE |
Publisher’s Note: MDPI stays neutral with regard to jurisdictional claims in published maps and institutional affiliations. |
© 2021 by the authors. Licensee MDPI, Basel, Switzerland. This article is an open access article distributed under the terms and conditions of the Creative Commons Attribution (CC BY) license (http://creativecommons.org/licenses/by/4.0/).
Share and Cite
Koutroumpouchos, N.; Ntantogian, C.; Xenakis, C. Building Trust for Smart Connected Devices: The Challenges and Pitfalls of TrustZone. Sensors 2021, 21, 520. https://doi.org/10.3390/s21020520
Koutroumpouchos N, Ntantogian C, Xenakis C. Building Trust for Smart Connected Devices: The Challenges and Pitfalls of TrustZone. Sensors. 2021; 21(2):520. https://doi.org/10.3390/s21020520
Chicago/Turabian StyleKoutroumpouchos, Nikolaos, Christoforos Ntantogian, and Christos Xenakis. 2021. "Building Trust for Smart Connected Devices: The Challenges and Pitfalls of TrustZone" Sensors 21, no. 2: 520. https://doi.org/10.3390/s21020520
APA StyleKoutroumpouchos, N., Ntantogian, C., & Xenakis, C. (2021). Building Trust for Smart Connected Devices: The Challenges and Pitfalls of TrustZone. Sensors, 21(2), 520. https://doi.org/10.3390/s21020520

