Sensor Node Network for Remote Moisture Measurement in Timber Based on Bluetooth Low Energy and Web-Based Monitoring System
Abstract
1. Introduction
- Smart Home: The system can be used for wooden houses or structures to anticipate damages in case of water leak, fungi, or any alteration leading to wood deterioration.
- Cultural Heritage: The system can be used by maintenance services in old buildings made of wood (churches, museums, palaces) since the moisture content is the most important factor that can affect the wood strength.
- Industry: Measuring the moisture content of wood correctly is an important key in the wood processing industry, “e.g., veneer manufacturing: the gluing quality is affected by moisture when multiple veneer sheets are glued to form plywood”.
- Development of a smart and accurate BLE moisture sensor controlled remotely.
- Development of a secure web application with authentication system. This application allows the users to build their networks, and control the BLE sensor nodes.
- Deployment of a scalable and low-cost system for indoor uses with the aim of monitoring the moisture content of different types of wood. This system consists of a central server, multiple gateways and BLE sensor nodes. The whole system is managed remotely through the developed web application, using commercial devices such as smart phones and laptops, etc.
2. Objectives
- Sensor nodes: Create new BLE capable sensor node by designing an electronic circuit in the measurement device to replace Wi-Fi protocol, including a new printed circuit board (PCB).
- Gateway: Build a complete BLE wireless sensor network using the newly created sensor nodes. Each sensor node will transmit the measured values (resistance and moisture) Remotely to a gateway that will store these values in the remote server database. Each gateway may correspond to a different monitoring area: a building, a house, a timber stock, etc.
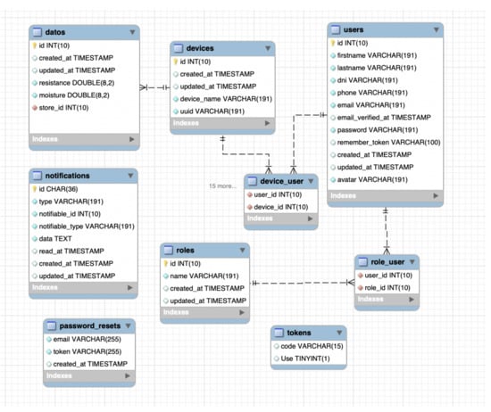
- Remote server: Create the database infrastructure for data receiving and data transfer between users and devices.
- User interface: Develop a web-based application, with the aim of monitoring and controlling the sensor nodes and analyzing their data. The application must allow users to manage gateways and sensor nodes, check the measured values in each node, in the form of charts and tables that can be downloaded from the web application. Additionally, an administration level must be included to manage users.
3. Ble Protocol
- L2CAP (logical link control and adaptation protocol): defines the generic procedures associated with the discovery of BLE devices, it provides fragmentation and reassembly for vast data packets and multiplex the data channels from the upper layers.
- GATT (generic attribute protocol): GATT defines how the devices communicate between each other, a BLE device can be GATT server or GATT Client.
- GAP (Generic access profile): defines how BLE devices discover each other, establish a connection and interact based on their roles (Observer, Peripheral, Broadcaster or Central).
4. Circuit Development
- Ultra-wide measurement range: can measure resistances values from 1 M to 100 G.
- Communications: wireless data transmission via BLE and possibility to attach a local display for visualization options and control.
- Portability: Low power consumption, lightweight and small size.
- Flexibility: The circuit can be customized for different application areas by adapting firmware/software. Consequently, the same electronic system can be used for multiple purposes related to resistance measurement.
5. Experimental Results for the Ble Sensor Node
6. Web-Based Monitoring System
6.1. Architecture of the Monitoring System
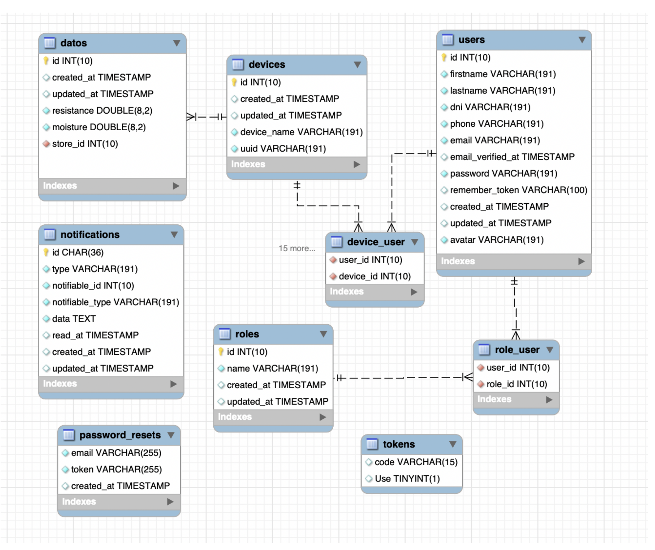
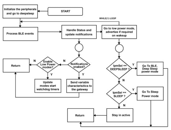
- the first section consists of the BLE sensor nodes and the gateway. A Raspberry Pi 3 is used as a gateway to send system command to the sensor nodes, and receive data from the sensor nodes convert it into float values and write them into the server’s database via HTTP protocol. A Python script is used in the gateway to wake up each BLE device to send new values respecting the period of time defined by the user. This period is defined while configuring a device in the setting page of the web application. This script processes the data for error detection before sending it to the cloud server. Also, it checks the connection between the gateway and the sensor nodes of the network. In case of losing the connection, the gateway sends an error message to the server, and the user will be notified. The developed system is dedicated to indoor use, it will handle a small number of devices due to the range of the communication. The actual gateways have a RAM memory of 1GB LPDDR2 (900 MHz), which is sufficient to handle the connected sensor nodes in the local network taking into consideration that the sensor nodes are not sending data all the time. Thus, we do not expect any memory limitations.
- The second section is consisting of the cloud server and the web application. The cloud server is using Apache web server environment with MySQL database management. This environment is based on a multi-process (MP) architecture which spawns many processes to support many clients [32]. The web application was developed using PHP programming language, one of the most popular scripting languages used in Web development [19]. Users have access to the data without limitations, they can used it anywhere and anytime.
6.2. Experimental Test Bench for the BLE Network
7. Conclusions and Future Work
- The cost: the fabrication of the BLE sensor circuit is not expensive. The price of the final product is very cheap in comparison with the manual one, also the gateway used is a raspberry pi which costs around 30€.
- Central topology: one central server is managing all the system’s transmitted data, this topology has lower hardware and support costs. It is faster to deploy and easier to manage because messaging architecture is simplified: no need to coordinate installation among geographically distant sites. This architecture supports the deployment of large number of BLE devices and gateways which allows a big number of users to use the same server and web application.
- Local data storage: the gateway stores the data into the internal memory before sending it to the cloud server, this process helps to not lose the measured values if there are some connection failures between the gateway and the server.
- Notifications: the users are notified if the value of the measured moisture is out of the range specified previously, also when the connection is lost between the devices and the gateway or between the gateway and the server.
- Authentication system: all the routes leading to the user data are protected. Only the authorized person can access his account to add/remove devices and monitor his data.
- UI/UX design: the user interface design (UI) of the web application is beautiful. It is easy to use and respect the user experience (UX). The design is responsive, and the application works perfectly across all the devices and web browsers.
Author Contributions
Funding
Institutional Review Board Statement
Informed Consent Statement
Data Availability Statement
Conflicts of Interest
References
- Almeida, R.; Junes, V.; Machado, R.; Rosa, D.; Donato, L.; Yamin, A.; Pernas, A. A Distributed Event-Driven Architectural Model based on Situational Awareness applied on Internet of Things. Inf. Softw. Technol. 2019, 111, 144–158. [Google Scholar] [CrossRef]
- Chen, B.W.; Imran, M.; Nasser, N.; Shoaib, M. Self-Aware Autonomous City: From Sensing to Planning. IEEE Commun. Mag. 2019, 57, 33–39. [Google Scholar] [CrossRef]
- Kumari, A.; Tanwar, S.; Tyagi, S.; Kumar, N. Fog computing for Healthcare 4.0 environment: Opportunities and challenges. Comput. Electr. Eng. 2018, 72. [Google Scholar] [CrossRef]
- Patil, K.; Kale, N. A model for smart agriculture using IoT. In Proceedings of the 2016 International Conference on Global Trends in Signal Processing, Information Computing and Communication (ICGTSPICC), Jalgaon, India, 22–24 December 2016; pp. 543–545. [Google Scholar]
- Minoli, D.; Sohraby, K.; Occhiogrosso, B. Iot security (IoTsec) mechanisms for e-health and ambient assisted living applications. In Proceedings of the 2017 IEEE/ACM International Conference on Connected Health: Applications, Systems and Engineering Technologies (CHASE), Philadelphia, PA, USA, 17–19 July 2017; pp. 13–18. [Google Scholar]
- Roque, G.; Padilla, V.S. LPWAN Based IoT Surveillance System for Outdoor Fire Detection. IEEE Access 2020, 8, 114900–114909. [Google Scholar] [CrossRef]
- Siddula, S.S.; Babu, P.; Jain, P.C. Water Level Monitoring and Management of Dams using IoT. In Proceedings of the 2018 3rd International Conference On Internet of Things: Smart Innovation and Usages (IoT-SIU), Bhimtal, India, 23–24 February 2018; pp. 1–5. [Google Scholar] [CrossRef]
- Vedaei, S.S.; Fotovvat, A.; Mohebbian, M.R.; Rahman, G.M.E.; Wahid, K.A.; Babyn, P.; Marateb, H.R.; Mansourian, M.; Sami, R. COVID-SAFE: An IoT-Based System for Automated Health Monitoring and Surveillance in Post-Pandemic Life. IEEE Access 2020, 8, 188538–188551. [Google Scholar] [CrossRef]
- Törmänen, V.M.O.; Mäkynen, A.J. Determination of wood moisture content using angularly, spatially and spectrally resolved reflectance. In Proceedings of the 2011 IEEE International Instrumentation and Measurement Technology Conference, Binjiang, China, 10–12 May 2011; pp. 1–5. [Google Scholar]
- Brischke, C.; Rapp, A.O.; Bayerbach, R. Measurement system for long-term recording of wood moisture content with internal conductively glued electrodes. Build. Environ. 2008, 43, 1566–1574. [Google Scholar] [CrossRef]
- Moron, C.; Garcia-Fuentevilla, L.; Garcia, A.; Moron, A. Measurement of moisture in wood for application in the restoration of old buildings. Sensors 2016, 16, 697. [Google Scholar] [CrossRef] [PubMed]
- Darroudi, S.; Gomez, C.; Crowcroft, J. Bluetooth Low Energy Mesh Networks: A Standards Perspective. IEEE Commun. Mag. 2020, 58. [Google Scholar] [CrossRef]
- Ensworth, J.F.; Reynolds, M.S. BLE-Backscatter: Ultralow-Power IoT Nodes Compatible with Bluetooth 4.0 Low Energy (BLE) Smartphones and Tablets. IEEE Trans. Microw. Theory Tech. 2017, 65, 3360–3368. [Google Scholar] [CrossRef]
- Luo, B.; Xiang, F.; Sun, Z.; Yao, Y. BLE Neighbor Discovery Parameter Configuration for IoT Applications. IEEE Access 2019, 7, 54097–54105. [Google Scholar] [CrossRef]
- Casans, S.; Rosado, A.; Iakymchuk, T. Novel Resistance Measurement Method: Analysis of Accuracy and Thermal Dependence with Applications in Fiber Materials. Sensors 2016, 16, 2129. [Google Scholar] [CrossRef] [PubMed]
- Putra, G.D.; Pratama, A.R.; Lazovik, A.; Aiello, M. Comparison of energy consumption in Wi-Fi and bluetooth communication in a Smart Building. In Proceedings of the 2017 IEEE 7th Annual Computing and Communication Workshop and Conference (CCWC), Las Vegas, NV, USA, 9–11 January 2017; pp. 1–6. [Google Scholar] [CrossRef]
- Siekkinen, M.; Hiienkari, M.; Nurminen, J.; Nieminen, J. How low energy is Bluetooth low energy? Comparative measurements with ZigBee/802.15.4. In Proceedings of the IEEE Wireless Communications and Networking Conference Workshops (WCNCW), Paris, France, 1 April 2012. [Google Scholar] [CrossRef]
- Choi, M.; Han, J.; Lee, I. An efficient energy monitoring method based on bluetooth low energy. In Proceedings of the 2016 IEEE International Conference on Consumer Electronics (ICCE), Las Vegas, NV, USA, 7–11 January 2016; pp. 359–360. [Google Scholar]
- Adam, S.I.; Andolo, S. A New PHP Web Application Development Framework Based on MVC Architectural Pattern and Ajax Technology. In Proceedings of the 2019 1st International Conference on Cybernetics and Intelligent System (ICORIS), Denpasar, Bali, Indonesia, 22–23 August 2019; Volume 1, pp. 45–50. [Google Scholar]
- Fahad, S.M.F.; Uddin, M.S. Cloud-based solution for improvement of response time of MySQL RDBMS. In Proceedings of the 2016 International Workshop on Computational Intelligence (IWCI), Dhaka, Bangladesh, 12–13 December 2016; pp. 7–10. [Google Scholar]
- MySQL Restrictions and Limitations: 12.4 Limits on Table Size. Available online: https://dev.mysql.com/doc/mysql-reslimits-excerpt/8.0/en/table-size-limit.html (accessed on 17 July 2020).
- Zhang, L.; Fan, J.; Zhou, Y. The Security Analysis of MySQL’s Encryption Functions. In Proceedings of the 2015 International Conference on Computer Science and Mechanical Automation (CSMA), Hangzhou, China, 23–25 October 2015; pp. 5–8. [Google Scholar]
- Aguilar, S.; Vidal, R.; Gomez, C. Opportunistic sensor data collection with bluetooth low energy. Sensors 2017, 17, 159. [Google Scholar] [CrossRef] [PubMed]
- Chandan, A.R.; Khairnar, V.D. Bluetooth low energy (BLE) crackdown using IoT. In Proceedings of the 2018 International Conference on Inventive Research in Computing Applications (ICIRCA), Coimbatore, India, 11–12 July 2018; pp. 1436–1441. [Google Scholar]
- Gomez, C.; Oller, J.; Paradells, J. Overview and Evaluation of Bluetooth Low Energy: An Emerging Low-Power Wireless Technology. Sensors 2012, 12, 11734–11753. [Google Scholar] [CrossRef]
- Collotta, M.; Pau, G. A Solution Based on Bluetooth Low Energy for Smart Home Energy Management. Energies 2015, 8, 11916–11938. [Google Scholar] [CrossRef]
- Algredo-Badillo, I.; Feregrino-Uribe, C.; Cumplido, R.; Morales-Sandoval, M. FPGA Implementation Cost and Performance Evaluation of the IEEE 802.16 e and IEEE 802.11 i Security Architectures Based on AES-CCM. In Proceedings of the 2008 5th International Conference on Electrical Engineering, Computing Science and Automatic Control, Mexico City, Mexico, 12–14 November 2008; pp. 304–309. [Google Scholar]
- Federal Information Processing Standards Publication (FIPS PUB) 46-3. Available online: https://csrc.nist.gov/csrc/media\publications/fips/46/3/archive/1999-10-25/documents/fips46-3.pdf (accessed on 22 May 2020).
- Awaj, M.; Rochim, A.; Widianto, E.D. Sistem Pengukur Suhu dan Kelembaban Ruang Server. J. Teknol. Dan Sist. Komput. 2014, 2, 40–47. [Google Scholar] [CrossRef]
- Wibowo, S.B.; Putra, G.D.; Hantono, B.S. Development of embedded gateway for Wireless Sensor Network and Internet Protocol interoperability. In Proceedings of the 2014 6th International Conference on Information Technology and Electrical Engineering (ICITEE), Yogyakarta, Indonesia, 7–8 October 2014; pp. 1–4. [Google Scholar]
- Alfat, L.; Triwiyatno, A.; Isnanto, R.R. Sentinel web: Implementation of Laravel framework in web based temperature and humidity monitoring system. In Proceedings of the 2015 2nd International Conference on Information Technology, Computer, and Electrical Engineering (ICITACEE), Semarang, Indonesia, 16–18 October 2015; pp. 46–51. [Google Scholar]
- Shinozaki, T.; Kawai, E.; Yamaguchi, S.; Yamamoto, H. Performance anomalies of advanced web server architectures in realistic environments. In Proceedings of the 2006 8th International Conference Advanced Communication Technology, Phoenix Park, Korea, 20–22 February 2006; Volume 1, pp. 169–174. [Google Scholar]
- Balasubramanee, V.; Wimalasena, C.; Singh, R.; Pierce, M. Twitter bootstrap and AngularJS: Frontend frameworks to expedite science gateway development. In Proceedings of the 2013 IEEE International Conference on Cluster Computing (CLUSTER), Indianapolis, IN, USA, 23–27 September 2013; IEEE Computer Society: Washington, DC, USA, 2013; p. 1. [Google Scholar]
- Sureswaran, R.; Al Bazar, H.; Abouabdalla, O.; Manasrah, A.M.; El-Taj, H. Active e-mail system SMTP protocol monitoring algorithm. In Proceedings of the 2009 2nd IEEE International Conference on Broadband Network & Multimedia Technology, Beijing, China, 18–20 October 2009; pp. 257–260. [Google Scholar]















| Rn | Rc | Accuracy (%) | Rm | r (%) |
|---|---|---|---|---|
| 1 M | 1.0000057 M | ±0.00002 | 1.0049 M | 0.5 |
| 10 M | 10.000028 M | ±0.0005 | 10.083 M | 0.8 |
| 100 M | 100.00173 M | ±0.01 | 100.4211 M | 0.4 |
| 1 G | 1.000183 G | ±0.005 | 1.0042 G | 0.4 |
| 10 G | 10.016717 G | ±0.005 | 10.0436 G | 0.3 |
| 100 G | 99.89014 G | ±1 | 99.235 G | 0.7 |
| TX output power | –18 dbm to +3 dbm |
| RX output power | –18 dbm to +3 dbm |
| TX current consumption | 15.6 mA (radio only, 0 dbm) |
| RX current consumption | 16.4 mA (radio only) |
| Low-power mode support (Deep Sleep) | 1.3 µA with watch crystal oscillator (WCO) on |
| Low-power mode support (Stop) | 60 nA with GPIO (P2.2) or XRES wakeup |
| Measurement Positions | Distance (m) | RSSI (dBm) | Signal Quality (%) |
|---|---|---|---|
| P1 | 4 | −34 | 100 |
| P2 | 22.2 | −55 | 87 |
| P3 | 38.5 | −72 | 56 |
| P4 | 53.6 | −80 | 43 |
| P5 | 71 | −92 | 13 |
| Wood | Resistance (BLE) M | Moisture (BLE) % | Moisture Meter Value % |
|---|---|---|---|
| Pine, Shortleaf | 11,730 | 8.43 | 8.6 |
| Larch, Western | 3980 | 9.71 | 9.4 |
| Pine, Red | 1570 | 11.47 | 11.7 |
| Pine, Ponderosa | 39,800 | 7.23 | 7.1 |
| Redwood | 22,450 | 7.91 | 7.7 |
Publisher’s Note: MDPI stays neutral with regard to jurisdictional claims in published maps and institutional affiliations. |
© 2021 by the authors. Licensee MDPI, Basel, Switzerland. This article is an open access article distributed under the terms and conditions of the Creative Commons Attribution (CC BY) license (http://creativecommons.org/licenses/by/4.0/).
Share and Cite
Saban, M.; Medus, L.D.; Casans, S.; Aghzout, O.; Rosado, A. Sensor Node Network for Remote Moisture Measurement in Timber Based on Bluetooth Low Energy and Web-Based Monitoring System. Sensors 2021, 21, 491. https://doi.org/10.3390/s21020491
Saban M, Medus LD, Casans S, Aghzout O, Rosado A. Sensor Node Network for Remote Moisture Measurement in Timber Based on Bluetooth Low Energy and Web-Based Monitoring System. Sensors. 2021; 21(2):491. https://doi.org/10.3390/s21020491
Chicago/Turabian StyleSaban, Mohamed, Leandro Daniel Medus, Silvia Casans, Otman Aghzout, and Alfredo Rosado. 2021. "Sensor Node Network for Remote Moisture Measurement in Timber Based on Bluetooth Low Energy and Web-Based Monitoring System" Sensors 21, no. 2: 491. https://doi.org/10.3390/s21020491
APA StyleSaban, M., Medus, L. D., Casans, S., Aghzout, O., & Rosado, A. (2021). Sensor Node Network for Remote Moisture Measurement in Timber Based on Bluetooth Low Energy and Web-Based Monitoring System. Sensors, 21(2), 491. https://doi.org/10.3390/s21020491

