Fault Detection of Wind Turbine Electric Pitch System Based on IGWO-ERF
Abstract
:1. Introduction
2. Materials and Methods
2.1. Grey Wolf Optimization
2.1.1. Algorithms Description
2.1.2. Cosine Model-Based Constriction Factor Change Equation
2.1.3. Grey Wolf Optimization based on Lens Imaging Learning Strategy
2.2. Random Forest
2.3. Extreme Random Forest
- (1)
- The training set of decision tree is obtained in different ways. RF adopts bagging model, which has put back randomly selected equal dimensional training set, and its training set is random, but there may be duplicate samples in the training set, which can not ensure that all samples are fully utilized, and there may be similarity between two arbitrary training sets, resulting in that the trained classifiers can not play their respective functions. The training set of ERF does not use random sampling, but uses all the original training sets, that is, each decision tree applies the same all training samples, which ensures the utilization of training samples and reduces the final prediction deviation to a certain extent.
- (2)
- Characteristics are divided in different ways. The decision tree of RF will select an optimal eigenvalue for division based on the principles of information gain, Gini coefficient and mean square deviation. For example, in candidate attribute set A, select the attribute that minimizes the Gini index after division as the optimal division attribute, . ERF has strong randomness for the acquisition of splitting features and segmentation values. It randomly selects an eigenvalue for division, so that each decision tree presents structural differences
- (1)
- Sample selection. Each decision tree is trained with the original data set.
- (2)
- Select the partition feature. ERT randomly selects an eigenvalue to divide the decision tree. For N*M dimensional sample set D (x, y), given sample xi use m dimensional eigenvector fi represents the characteristics of the sample. Then, a partition value is randomly selected between at the maximum value of the variable and minimum variable of partition. If the value of variable k less than the split value sample , then put them in the left leaf node, and if the value of variable k is greater than or equal to the split value sample , then put them in the right leaf node.
- (3)
- Build the decision tree. The formation of the decision tree is divided and split according to the division rules in step (2) until it can no longer be split.
- (4)
- Extreme random tree prediction. Repeat steps (1), (2) and (3) to establish a large number of decision trees and gradually form a forest until the number of iterations is met. Input the prediction data into the constructed forest, calculate the output results of each decision tree for classification or regression, and get the final classification or regression prediction results.
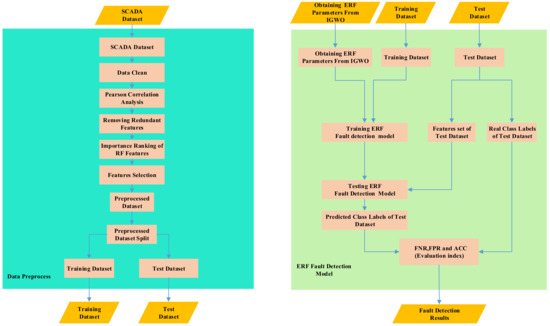
2.4. Wind Turbines Pitch System FD of Random Forest based on Improved Grey Wolf Optimization
2.4.1. Data Preprocessing
| Algorithm 1. IGWO algorithm optimizes Extreme Random Forest |
| Input:N, Maxiters, k, t Output: |
|
1. 2. repeat 3. Surround, The parameters A and C are calculated according to Formulas (3) and (4) 4. Hunting, is calculated according to Formulas (3) and (4), 5. training set 6. test set 7. Track, Assign according to the greed criterion, 8. 9. training set) 10. 11. If < then 12. 13. end if 14. until Maxiter 15. print 16. 17. training set 18. test set 19. (, ) |
2.4.2. Fault Detection Performance Evaluation Index
2.5. Experimental Analysis
2.5.1. Data Description
2.5.2. Sample Feature Selection
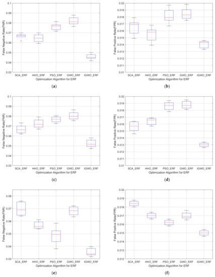
3. Results
4. Conclusions
Author Contributions
Funding
Institutional Review Board Statement
Informed Consent Statement
Data Availability Statement
Conflicts of Interest
References
- Yang, J.; Fang, L.; Song, D.; Su, M.; Yang, X.; Huang, L.; Joo, Y.H. Review of control strategy of large horizontal-axis wind turbines yaw system. Wind Energy 2021, 24, 97–115. [Google Scholar] [CrossRef]
- Chen, J.; Wang, F.; Stelson, K.A. A mathematical approach to minimizing the cost of energy for large utility wind turbines. Appl. Energy 2018, 228, 1413–1422. [Google Scholar] [CrossRef]
- Godwin, J.L.; Matthews, P. Classification and Detection of Wind Turbine Pitch Faults through SCADA Data Analysis. Int. J. Progn. Health Manag. 2013, 4. [Google Scholar] [CrossRef]
- Castellani, F.; Astolfi, D.; Natili, F. SCADA Data Analysis Methods for Diagnosis of Electrical Faults to Wind Turbine Generators. Appl. Sci. 2021, 11, 3307. [Google Scholar] [CrossRef]
- Zhao, Y.Y.; Li, D.S.; Dong, A.; Kang, D.H.; Lv, Q.; Shang, L. Fault Prediction and Diagnosis of Wind Turbine Generators Using SCADA Data. Energies 2017, 10, 1210. [Google Scholar] [CrossRef] [Green Version]
- Li, M.; Wang, S.X. Dynamic Fault Monitoring of Pitch System in Wind Turbines using Selective Ensemble Small-World Neural Networks. Energies 2019, 12, 3256. [Google Scholar] [CrossRef] [Green Version]
- Yiran, S.; Shoutao, L.; Shuangxin, W. Pitch angle control with fault diagnosis and tolerance for wind turbine generation systems. Proc. Inst. Mech. Eng. 2021, 235, 1355–1366. [Google Scholar]
- Wang, H.; Wang, H.B.; Jiang, G.Q.; Wang, Y.L.; Ren, S. A Multiscale Spatio-Temporal Convolutional Deep Belief Network for Sensor Fault Detection of Wind Turbine. Sensors 2020, 20, 3580. [Google Scholar] [CrossRef]
- Pan, J.H.; Qu, L.L.; Peng, K.X. Sensor and Actuator Fault Diagnosis for Robot Joint Based on Deep CNN. Entropy 2021, 23, 751. [Google Scholar] [CrossRef] [PubMed]
- Wang, J.R.; Li, S.M.; Han, B.K.; An, Z.H.; Bao, H.Q.; Ji, S.S. Generalization of Deep Neural Networks for Imbalanced Fault Classification of Machinery Using Generative Adversarial Networks. IEEE Access 2019, 7, 111168–111180. [Google Scholar] [CrossRef]
- Wang, H.T.; Feng, D.G.; Liu, K. Fault detection and diagnosis for multiple faults of VAV terminals using self-adaptive model and layered random forest. Build. Environ. 2021, 193, 107667. [Google Scholar] [CrossRef]
- Fezai, R.; Dhibi, K.; Mansouri, M.; Trabelsi, M.; Hajji, M.; Bouzrara, K.; Nounou, H.; Nounou, M. Effective Random Forest-Based Fault Detection and Diagnosis for Wind Energy Conversion Systems. IEEE Sens. J. 2021, 21, 6914–6921. [Google Scholar] [CrossRef]
- Tang, M.Z.; Chen, Y.T.; Wu, H.W.; Zhao, Q.; Long, W.; Sheng, V.S.; Yi, J.B. Cost-Sensitive Extremely Randomized Trees Algorithm for Online Fault Detection of Wind Turbine Generators. Front. Energy Res. 2021, 9. [Google Scholar] [CrossRef]
- Tang, M.Z.; Zhao, Q.; Ding, S.X.; Wu, H.W.; Li, L.L.; Long, W.; Huang, B. An Improved LightGBM Algorithm for Online Fault Detection of Wind Turbine Gearboxes. Energies 2020, 13, 807. [Google Scholar] [CrossRef] [Green Version]
- Jian, Y.F.; Qing, X.G.; He, L.; Zhao, Y.; Qi, X.; Du, M. Fault diagnosis of motor bearing based on deep learning. Adv. Mech. Eng. 2019, 11. [Google Scholar] [CrossRef]
- Tang, S.N.; Yuan, S.Q.; Zhu, Y. Deep Learning-Based Intelligent Fault Diagnosis Methods toward Rotating Machinery. IEEE Access 2020, 8, 9335–9346. [Google Scholar] [CrossRef]
- Tang, M.Z.; Hu, J.H.; Kuang, Z.J.; Wu, H.W.; Zhao, Q.; Peng, S.H. Fault Detection of the Wind Turbine Variable Pitch System Based on Large Margin Distribution Machine Optimized by the State Transition Algorithm. Math. Probl. Eng. 2020, 2020, 1–9. [Google Scholar] [CrossRef]
- Tang, M.; Ding, S.X.; Yang, C.; Cheng, F.; Shardt, Y.; Long, W.; Liu, D. Cost-sensitive large margin distribution machine for fault detection of wind turbines. Clust. Comput. 2019, 22, 7525–7537. [Google Scholar] [CrossRef]
- Wan, L.J.; Gong, K.; Zhang, G.; Yuan, X.P.; Li, C.Y.; Deng, X.J. An Efficient Rolling Bearing Fault Diagnosis Method Based on Spark and Improved Random Forest Algorithm. IEEE Access 2021, 9, 37866–37882. [Google Scholar] [CrossRef]
- Ma, S.L.; Chen, M.X.; Wu, J.W.; Wang, Y.H.; Jia, B.W.; Jiang, Y. Intelligent Fault Diagnosis of HVCB with Feature Space Optimization-Based Random Forest. Sensors 2018, 18, 1221. [Google Scholar] [CrossRef] [PubMed] [Green Version]
- Ma, S.; Chen, M.; Wu, J.; Wang, Y.; Jia, B.; Jiang, Y. High-Voltage Circuit Breaker Fault Diagnosis Using a Hybrid Feature Transformation Approach Based on Random Forest and Stacked Autoencoder. IEEE Trans. Ind. Electron. 2019, 66, 9777–9788. [Google Scholar] [CrossRef]
- Qin, S.Y.; Zhang, M.Z.; Ma, X.J.; Li, M. A new integrated analytics approach for wind turbine fault detection using wavelet, RLS filter and random forest. Energy Sources Part A Recover. Util. Enviro. Eff. 2019. [Google Scholar] [CrossRef]
- Yan, X.; Jin, Y.; Xu, Y.; Li, R. Wind Turbine Generator Fault Detection Based on Multi-Layer Neural Network and Random Forest Algorithm. In Proceedings of the 2019 IEEE PES Innovative Smart Grid Technologies Asia, ISGT 2019, Chengdu, China, 21–24 May 2019; pp. 4132–4136. [Google Scholar]
- Wang, X.D.; Gao, X.; Liu, Y.M.; Wang, Y.H. Stockwell-transform and random-forest based double-terminal fault diagnosis method for offshore wind farm transmission line. IET Renew. Power Gener. 2021, 15. [Google Scholar] [CrossRef]
- Mansouri, M.; Fezai, R.; Trabelsi, M.; Nounou, H.; Nounou, M.; Bouzrara, K. Reduced Gaussian process regression based random forest approach for fault diagnosis of wind energy conversion systems. IET Renew. Power Gener. 2021. [Google Scholar] [CrossRef]
- Xie, Z.H.; Yang, X.H.; Li, A.Y.; Ji, Z.C. Fault diagnosis in industrial chemical processes using optimal probabilistic neural network. Can. J. Chem. Eng. 2019, 97, 2453–2464. [Google Scholar] [CrossRef]
- Long, W.; Wu, T.B.; Xu, M.; Tang, M.Z.; Cai, S.H. Parameters identification of photovoltaic models by using an enhanced adaptive butterfly optimization algorithm. Energy 2021, 229. [Google Scholar] [CrossRef]
- Macready, W.G.; Wolpert, D.H. No free lunch theorems for optimization. IEEE Trans. Evol. Comput. 1997, 1, 67–82. [Google Scholar]
- Wen, L.; Jianjun, J.; Ximing, L.; Tiebin, W.; Ming, X.; Shaohong, C. Pinhole-imaging-based learning butterfly optimization algorithm for global optimization and feature selection. Appl. Soft Comput. J. 2021, 103, 107146. [Google Scholar]
- Long, W.; Jiao, J.; Liang, X.; Tang, M. Inspired grey wolf optimizer for solving large-scale function optimization problems. Appl. Math. Model. 2018, 60, 112–126. [Google Scholar] [CrossRef]
- Luis Rodríguez, O.C.; Soria, J. Grey Wolf Optimizer with dynamic adaptation of parameters using fuzzy logic. IEEE Congr. Evol. Comput. 2016, 3116–3123. [Google Scholar] [CrossRef]
- Long, W.; Jiao, J.J.; Liang, X.M.; Tang, M.Z. An exploration-enhanced grey wolf optimizer to solve high-dimensional numerical optimization. Eng. Appl. Artif. Intell. 2018, 68, 63–80. [Google Scholar] [CrossRef]
- Malik, M.; Mohideen, E.R.; Ali, L. Weighted distance Grey wolf optimizer for global optimization problems. In Proceedings of the 2015 IEEE International Conference on Computational Intelligence and Computing Research, Tamilnadu, India, 10–12 December 2015. [Google Scholar]
- Gupta, S.; Deep, K. Enhanced leadership-inspired grey wolf optimizer for global optimization problems. Eng. Comput. 2020, 36, 1777–1800. [Google Scholar] [CrossRef]
- Shaheen, M.A.M.; Hasanien, H.M.; Alkuhayli, A. A novel hybrid GWO-PSO optimization technique for optimal reactive power dispatch problem solution. Ain Shams Eng. J. 2021, 12, 621–630. [Google Scholar] [CrossRef]
- Daniel, E.; Anitha, J.; Gnanaraj, J. Optimum laplacian wavelet mask based medical image using hybrid cuckoo search—Grey wolf optimization algorithm. Knowl. Based Syst. 2017, 131, 58–69. [Google Scholar] [CrossRef]
- Xie, Q.Y.; Guo, Z.Q.; Liu, D.F.; Chen, Z.S.; Shen, Z.L.; Wang, X.L. Optimization of heliostat field distribution based on improved Gray Wolf optimization algorithm. Renew. Energy 2021, 176, 447–458. [Google Scholar] [CrossRef]
- Helaleh, A.H.; Alizadeh, M. Performance prediction model of Miscible Surfactant-CO2 displacement in porous media using support vector machine regression with parameters selected by Ant colony optimization. J. Nat. Gas Sci. Eng. 2016, 30, 388–404. [Google Scholar] [CrossRef]
- Jakubik, J.; Binding, A.; Feuerriegel, S. Directed particle swarm optimization with Gaussian-process-based function forecasting. Eur. J. Oper. Res. 2021, 295, 157–169. [Google Scholar] [CrossRef]
- Mirjalili, S. SCA: A Sine Cosine Algorithm for Solving Optimization Problems. Knowl. Based Syst. 2016, 96, 120–133. [Google Scholar] [CrossRef]
- Heidari, A.A.; Mirjalili, S.; Faris, H.; Aljarah, I.; Mafarja, M.; Chen, H. Harris hawks optimization: Algorithm and applications. Futur. Gener. Comput. Syst. 2019, 97, 849–872. [Google Scholar] [CrossRef]
- Song, D.R.; Chang, Q.; Zheng, S.Y.; Yang, S.; Yang, J.; Joo, Y.H. Adaptive Model Predictive Control for Yaw System of Variable-speed Wind Turbines. J. Mod. Power Syst. Clean Energy 2021, 9, 219–224. [Google Scholar] [CrossRef]
- Henderi, H. Comparison of Min-Max normalization and Z-Score Normalization in the K-nearest neighbor (kNN) Algorithm to Test the Accuracy of Types of Breast Cancer. IJIIS: Int. J. Informatics Inf. Syst. 2021, 4, 13–20. [Google Scholar] [CrossRef]






| Parameter | Meaning | Value Range |
|---|---|---|
| n_estimators | The number of weak classifiers parameter, which is used to adjust the number of trees | (4200) |
| min_sample_leaf | Minimum leaf node sample number, which is used to adjust the minimum sample number of leaf nodes of the base classifier | (1300) |
| The Actual Category | The Predict Category | |
|---|---|---|
| Normal | Fault | |
| Normal | TP | FN |
| Fault | FP | TN |
| State Parameter | Time | |||||||||
|---|---|---|---|---|---|---|---|---|---|---|
| 00:00:00 | 00:01:00 | 00:02:00 | … | 08:27:00 | 08:28:00 | 08:29:00 | … | 08:48:00 | 08:49:00 | |
| rotor_speed/(r∙m−1) | 17.383 | 17.338 | 17.586 | … | 16.88 | 17.492 | 17.538 | … | 17.567 | 17.246 |
| converter_motor_speed/(r∙m−1) | 1746.6 | 1751 | 1744.8 | … | 1696.1 | 1757.6 | 1762.2 | … | 1765.1 | 1732.9 |
| … | … | … | … | … | … | … | … | … | … | … |
| pitch_ssb_motor_current_2/A | 15.686 | 4.412 | 9.314 | … | 19.1176 | 3.9216 | 4.4118 | … | 2.9412 | 13.725 |
| State Parameter | Pearson Correlation Coefficient | State Parameter | Pearson Correlation Coefficient |
|---|---|---|---|
| rotor_speed/(r∙m−1) | 0.83827 | generator_winding_temperature_u1/°C | 0.67398 |
| converter_motor_speed/(r∙m−1) | 0.83846 | pitch_ssb_motor_current_1/A | 0.47505 |
| … | … | … | … |
| nacelle_temperature/a | −0.75862 | hydraulic_main_sys_pressure/N | −0.35687 |
Publisher’s Note: MDPI stays neutral with regard to jurisdictional claims in published maps and institutional affiliations. |
© 2021 by the authors. Licensee MDPI, Basel, Switzerland. This article is an open access article distributed under the terms and conditions of the Creative Commons Attribution (CC BY) license (https://creativecommons.org/licenses/by/4.0/).
Share and Cite
Tang, M.; Yi, J.; Wu, H.; Wang, Z. Fault Detection of Wind Turbine Electric Pitch System Based on IGWO-ERF. Sensors 2021, 21, 6215. https://doi.org/10.3390/s21186215
Tang M, Yi J, Wu H, Wang Z. Fault Detection of Wind Turbine Electric Pitch System Based on IGWO-ERF. Sensors. 2021; 21(18):6215. https://doi.org/10.3390/s21186215
Chicago/Turabian StyleTang, Mingzhu, Jiabiao Yi, Huawei Wu, and Zimin Wang. 2021. "Fault Detection of Wind Turbine Electric Pitch System Based on IGWO-ERF" Sensors 21, no. 18: 6215. https://doi.org/10.3390/s21186215
APA StyleTang, M., Yi, J., Wu, H., & Wang, Z. (2021). Fault Detection of Wind Turbine Electric Pitch System Based on IGWO-ERF. Sensors, 21(18), 6215. https://doi.org/10.3390/s21186215

