The Algorithm of a Game-Based System in the Relation between an Operator and a Technical Object in Management of E-Commerce Logistics Processes with the Use of Machine Learning
Abstract
:1. Introduction: E-Commerce Development Ways and Challenges
2. Artificial Intelligence and Machine Learning as Tools for E-Commerce Development
- The status of the system (x),
- Control (action–u),
- Reward–r (or control cost).
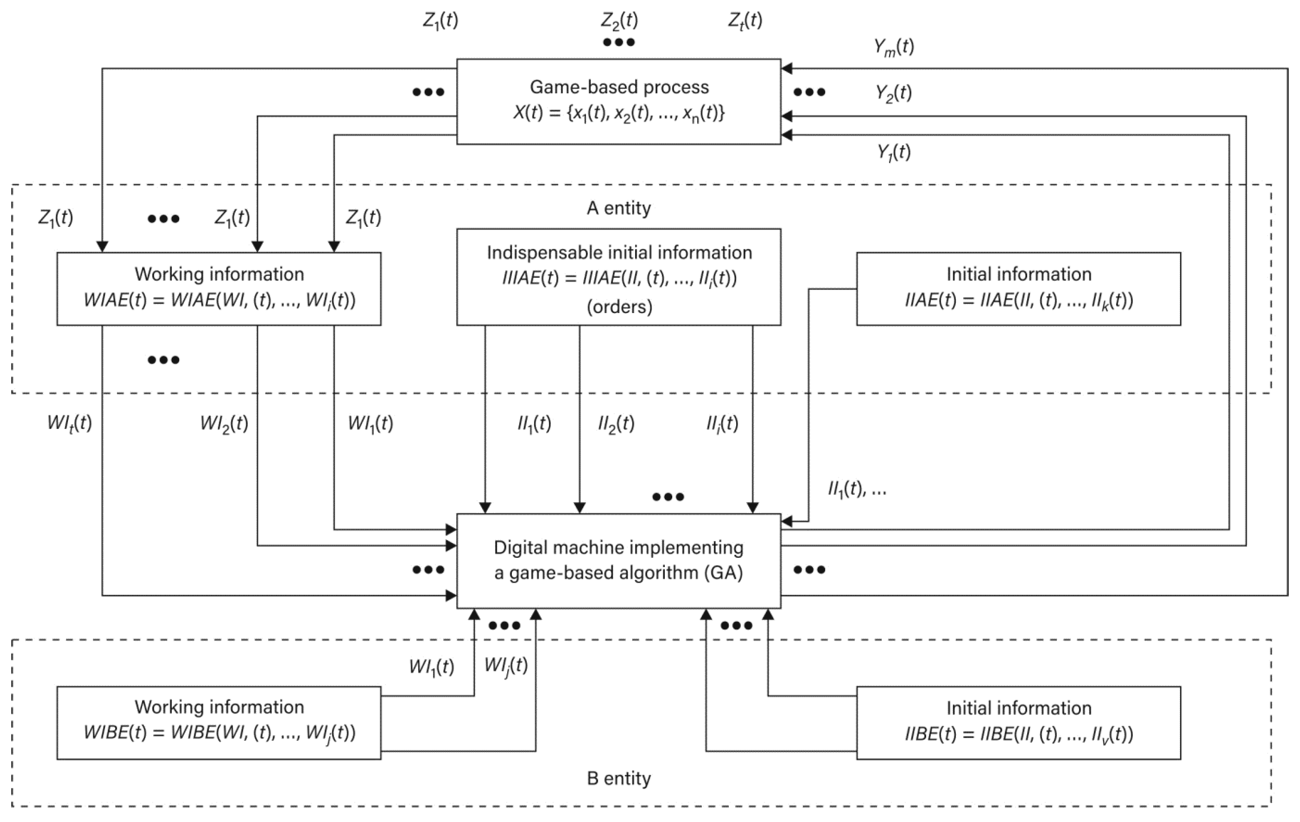
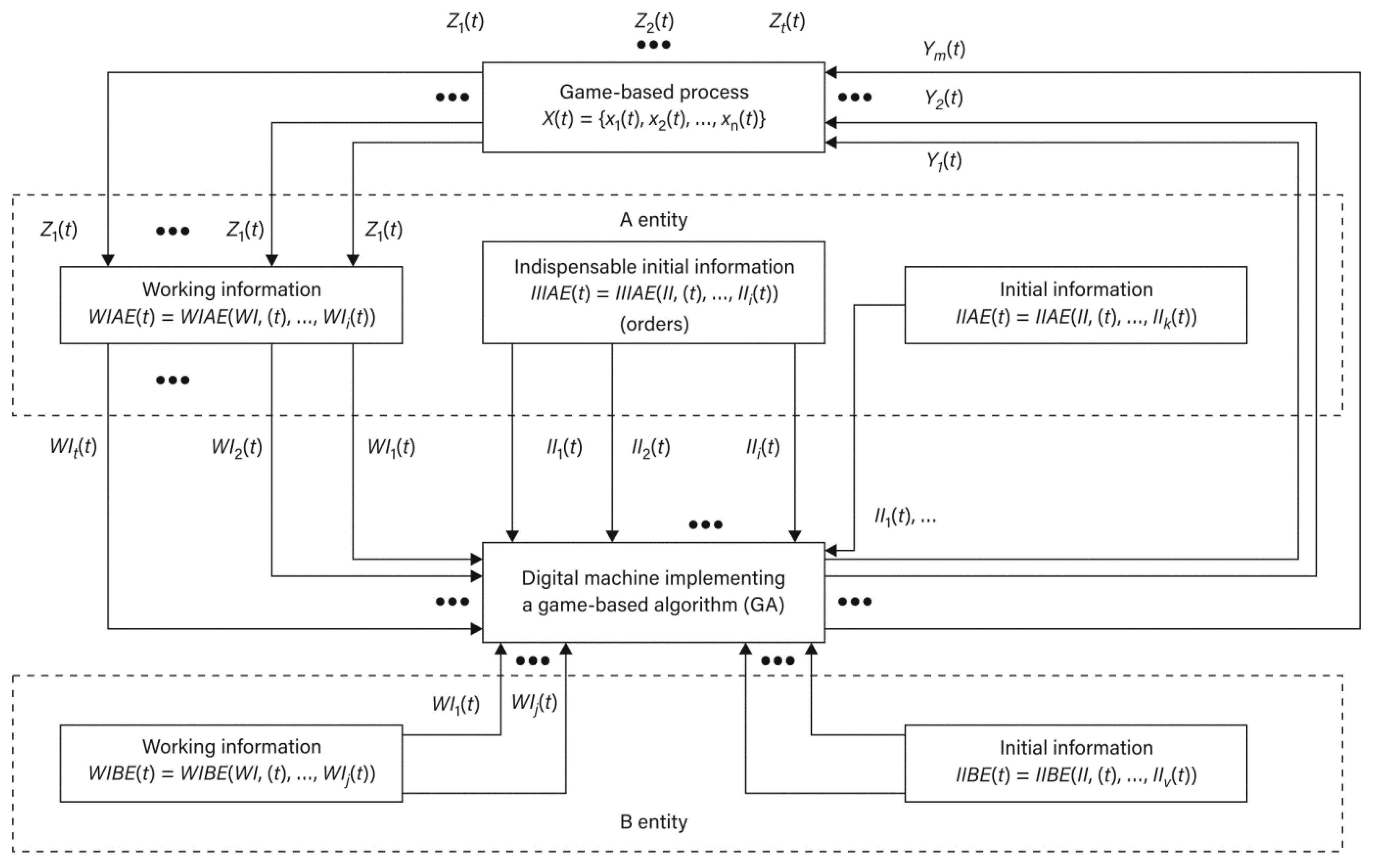
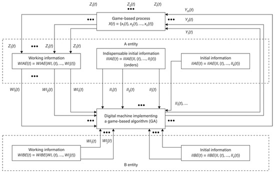
3. Discussion: Selected Elements of a Game-Based System (GS) and Its Usability in ML in the Field Related to E-Commerce Automated Delivery Systems
- Indispensable initial information about the properties of the process (IIPP) , which is to form a set of parameters referring to the properties of the process implemented in (GS), which are necessary to identify a possible set of solutions and tasks of the convenience function (fv);
- Initial (a priori) information referring to the properties of the object (IIPO) , which will become a predefined set of the object parameters, information about limitation, coercion, and other factors indispensable to the implementation of the process in (GS).
- Information about the operator of the object- -
- Information about external factors and interference affecting the object;
- -
- Information about the response of the object to signals.
 
- Information that defines the purpose includes- -
- The criterion defining the quality of the (GS) operation,
- -
- The satisfying signal determining the purpose of operation;
 
- Working information WI , a set of information about the status of the process acquired.
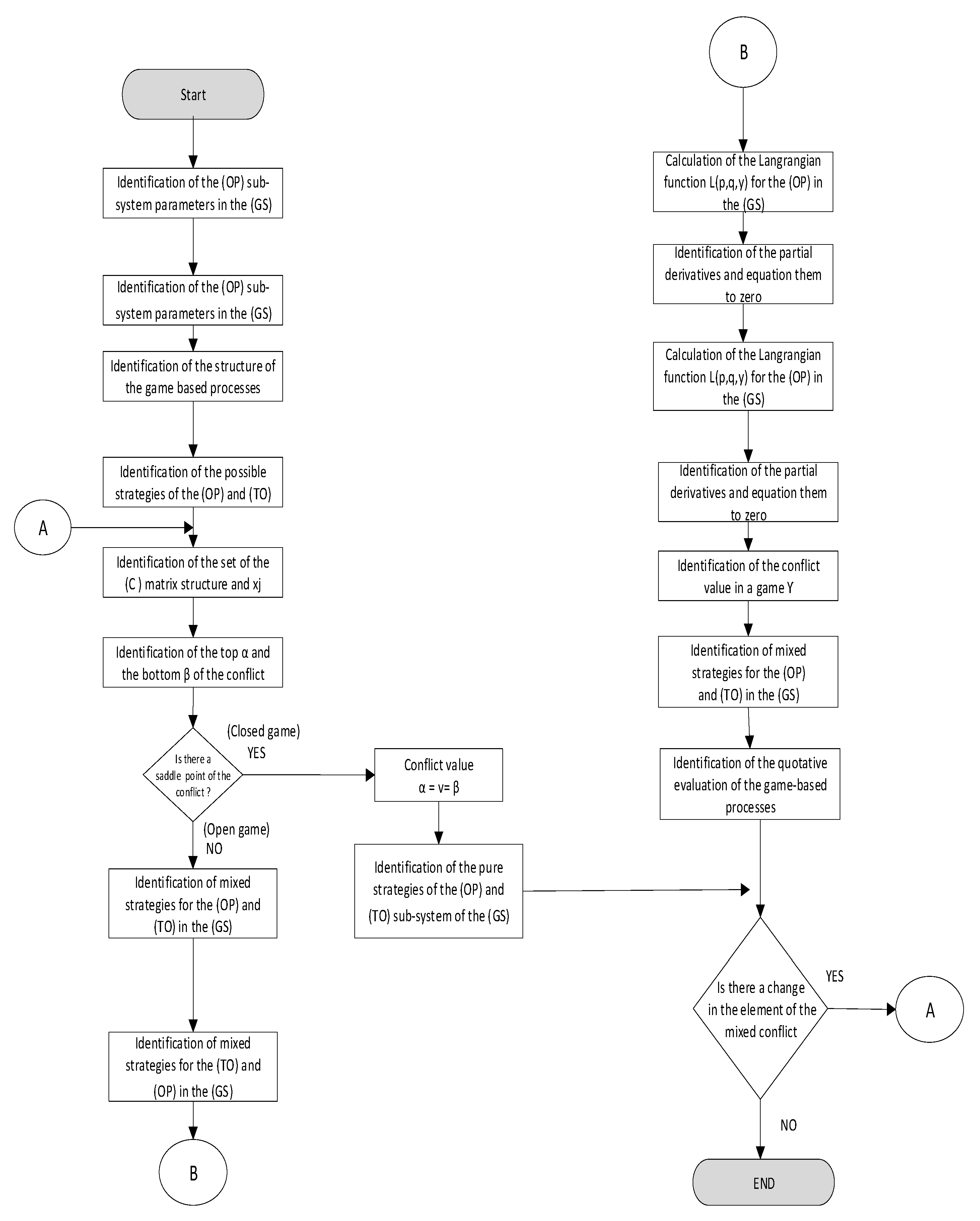
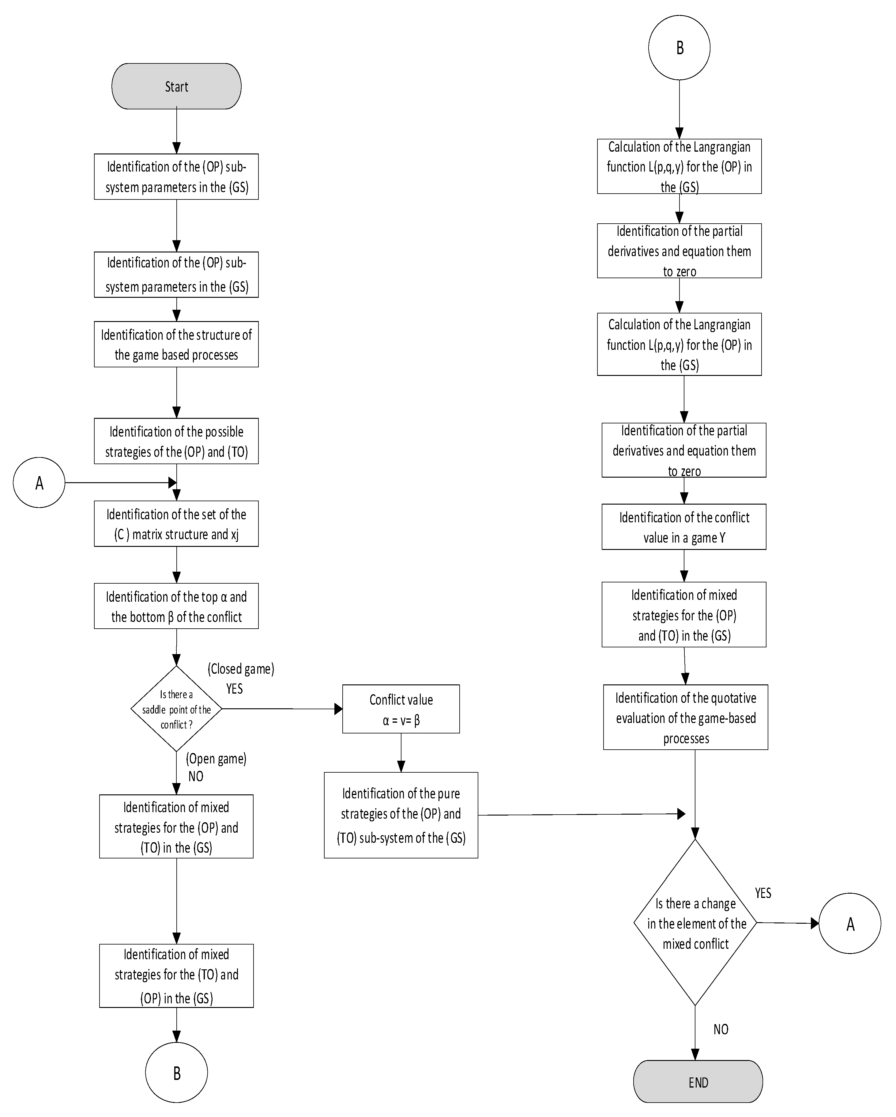
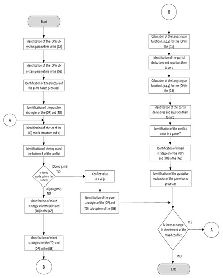
4. Solution: Application of Algebraic Methods Viewed from the Game-Based Perspective of E-Commerce Logistics Processes (Entities: An Operator (OP)—A Technical Object (TO) e.g., a Drone and Its Operator)

- —It is a closed game with optimal pure strategies for the (OP) and (TO) sub-systems in the (GS);
- —It is an open game and sets of mixed strategies for the (OP) and (TO) sub-systems in the (GS).
- —Is the expected value of the gain of the (OP) sub-system in the (GS) if the (TO) sub-system in the (GS) selects the first strategy in the time period ,
- —Is the expected value of the gain of the (OP) sub-system in the (GS) if the (TO) sub-system in the (GS) selects the second strategy in the time period ,
- —Is the expected value of the gain of the (OP) sub-system in the (GS) if the (TO) sub-system in the (GS) selects the third strategy during the time period ,
- —Is the expected value of the gain of the (OP) sub-system in the (GS) if the (TO) sub-system in the (GS) selects the fourth strategy in the time period .and: 
- —Is the expected value of the loss of the (OP) sub-system in the (GS) if the (TO) sub-system in the (GS) selects the first strategy in the time period ;
- —Is the expected value of the loss of the (OP) sub-system in the (GS) if the (TO) sub-system in the (GS) selects the second strategy in the time period ;
- —Is the expected value of the loss of the (OP) sub-system in the (GS) if the (TO) sub-system in the (GS) selects the third strategy in the time period ;
- —Is the expected value of the loss of the (OP) sub-system in the (GS) if the (TO) sub-system in the (GS) selects the fourth strategy in the time period .

- Identify the values and the values , for which the value of the expected gain of the (OP) sub-system in the (GS) is maximal with the use of the Lagrangian function [40]:where are the Lagrangian multipliers, and
- Equate the partial derivatives to zero, obtaining the following [33]:
- Calculate the values and for which the expected value of the loss of the (TO) sub-system in the (GS) reaches its minimum with the use of the Lagrangian function described with the Equation (11) and so:
- To equate the partial derivatives to zero (in a way analogical to the system of Equation (12)).
5. Results: An Original Model of a Game-Based Process as a Logistics Zero-Sum Game with an Algorithm of Choice Optimisation for E-Commerce Services
- A model of a game-based process as an approach toward the theory of logistics games (LG) in the game-based system (GS), as presented in Figure 4;
- An algorithm applied to search for optimal strategies in a set of possible strategies in the (OP) and (TO) sub-systems in the game-based system (GS), as presented in Figure 5.
6. Conclusions: The Value of the Discussed Model for the Algorithmisation of E-Commerce Logistics Processes
- ML algorithms are able to establish priorities and to automate the process of making managerial decisions (also in the context of control) in complex and simple logistics systems (e.g.,: OP-TO);ML algorithms are able to establish priorities and to automate the process of making managerial decisions (also in the context of control) in complex and simple logistics systems (e.g.,: OP-TO);
- ML uses historical and real-time generated data for learning; this fact defines flexibility of management systems that apply ML;
- Algorithm-based business uses advanced ML algorithms to achieve a high level of automation—transition to this type of activity makes way for new innovative business models;
- ML provides the possibility to analyse large resources of complex data and streaming data and to draw conclusions—also from predictive analysis—that can be unavailable to the human mind;
- Intelligent, ML-supported business processes can considerably increase efficiency of logistics-oriented systems; they make it possible to develop precise plans and forecasts, to automate tasks, to reduce costs, and to eliminate most human errors;
- As there is an increasing interest in the development of ML systems to include a function for explainability, it may be further developed in cognitive computing systems.
Author Contributions
Funding
Institutional Review Board Statement
Informed Consent Statement
Data Availability Statement
Conflicts of Interest
Acronym
| A | A set | 
| R | The set of real numbers | 
| {0, …, n} | The set containing all integers between 0 and n | 
| [a, b] | The real interval including a and b | 
| ai | Element i of a | 
| Mij | Element i, j of the M matrix | 
| det(A) | Determinant of A | 
| P(a) | A probability distribution over a discrete variable | 
| p(a) | A probability distribution over a continuous variable | 
| MT | Transpose of the M matrix | 
| () | Time calculated in given timeframe | 
| () | The particular time | 
| λ1, λ2 | The Lagrangian multipliers | 
| f(x; θ) | A function x parametrized by θ; often f(x) argument θ is omitted to lighten notation | 
| f: A→B | The function f with domain A and range B | 
| a⊥b | The random variables a and b are independent | 
| fv | The convenience function | 
| X | A set of training examples | 
| x(i) | The ith example (input) from a dataset | 
| y(i) | The target associated with x(i) for supervised learning | 
| S | Set of strategies | 
References
- Clarke, R. Electronic Commerce Definition. 1999. Available online: http://www.rogerclarke.com/EC/ECDefns.html (accessed on 31 May 2021).
- Wang, B.; Liu, Y.; Parker, K.S. How does the use of information communication technology affect individuals? A work design perspective. Annals 2020, 14, 695–725. [Google Scholar] [CrossRef]
- Zwass, V. Electronic commerce: Structure and issues. Int. J. Electron. Commer. Res. 1996, 1, 3–23. [Google Scholar] [CrossRef]
- Cudjoe, D. Electronic Commerce: State-of-the-Art. Am. J. Intell. Syst. 2014, 4, 135–141. [Google Scholar] [CrossRef]
- Gong, Y.; van Engelenburg, S.; Janssen, M. A Reference Architecture for Blockchain-Based Crowdsourcing Platforms. J. Appl. Electron. Commer. Res. 2021, 16, 937–958. [Google Scholar] [CrossRef]
- Du, X.; Gao, Y.; Chang, L.; Lang, X.; Xue, X.; Bi, D. Assessing the application of big data technology in platform business model: A hierarchical framework. PLoS ONE 2020, 15, e0238152. [Google Scholar] [CrossRef]
- Pabian, A.; Pabian, B.; Reformat, B. E-Customer Security as a Social Value in the Sphere of Sustainability. Sustainability 2020, 12, 10590. [Google Scholar] [CrossRef]
- Jiang, Y.; Lai, P.; Chang, C.-H.; Yuen, K.F.; Li, S.; Wang, X. Sustainable Management for Fresh Food E-Commerce Logistics Services. Sustainability 2021, 136, 3456. [Google Scholar] [CrossRef]
- Khrais, L.T.; Alghamdi, A.M. The Role of Mobile Application Acceptance in Shaping E-Customer Service. Future Internet 2021, 13, 77. [Google Scholar] [CrossRef]
- Hussain, A.; Shahzad, A.; Hassan, R. Organizational and Environmental Factors with the Mediating Role of E-Commerce and SME Performance. J. Open Innov. Technol. Mark. Complex. 2020, 6, 196. [Google Scholar] [CrossRef]
- Wang, C.N.; Dang, T.T.; Nguyen, N.A.T. Outsourcing Reverse Logistics for E-Commerce Retailers. A Two-Stage Fuzzy Optimization Approach. Axioms 2021, 10, 34. [Google Scholar]
- Akkol, E. Analysis of Customers’ Reactions to E-Commerce Companies Using Instagram Data. Proceedings 2021, 74, 12. [Google Scholar] [CrossRef]
- Bonaccorso, G. Algorytmy Uczenia Maszynowego. Zaawansowane Techniki Implementacji. Helion, Warszawa. 2018. Available online: https://pdf.helion.pl/alguma/alguma.pdf (accessed on 31 May 2021).
- Szeliga, M. Praktyczne Uczenie Maszynowe; Wydawnictwo PWN: Warszawa, Poland, 2019; ISBN 9788301207847. [Google Scholar]
- Nielsen, M. Neural Networks and Deep Learning. 2018. Available online: http://neuralnetworksanddeeplearning.com/ (accessed on 31 May 2021).
- Mathrani, S.; Lai, X. Big Data Analytic Framework for Organizational Leverage. Appl. Sci. 2021, 11, 2340. [Google Scholar] [CrossRef]
- Domingos, E.; Ojeme, B.; Daramola, O. Experimental Analysis of Hyperparameters for Deep Learning-Based Churn Prediction in the Banking Sector. Computation 2021, 9, 34. [Google Scholar] [CrossRef]
- Goodfellow, I.; Bengio, Y.; Courville, A. Deep Learning; MIT Press: Cambridge, MA, USA, 2016; Available online: http://www.deeplearningbook.org (accessed on 31 May 2021).
- Mitchell, T. Machine learning and data mining. Commun. ACM 1999, 42, 30–36. [Google Scholar] [CrossRef]
- Kelton, D. Methodological Expectations for Studies Using Computer Simulation. J. Bus. Logist. 2016, 37, 82–86. [Google Scholar] [CrossRef]
- Guido, S.; Mueller, A.C. Introduction to Machine Learning with Python: A Guide for Data Scientists; O’Reilly Publishing: Newton, MA, USA, 2018; ISBN 978-1449369415. [Google Scholar]
- Raschka, S.; Mirjalili, V. Python Machine Learning: Machine Learning and Deep Learning with Python, Scikit-Learn, and Tensor Flow 2, 3rd ed.; Packt Publishing: Birmingham, UK, 2019; ISBN 9781789955750. [Google Scholar]
- Górecki, P. Uczenie Maszynowe, Sztuczna Inteligencja i (Samo)Świadomość. 2019. Available online: https://www.tabletowo.pl/uczenie-maszynowe-sztuczna-inteligencja-i-samoswiadomosc/ (accessed on 31 May 2021).
- van Engelen, J.E.; Hoos, H.H. A survey on semi-supervised learning. Mach. Learn 2020, 109, 373–440. [Google Scholar] [CrossRef] [Green Version]
- Gautier, N.; Aider, J.; Duriez, T.; Noack, B.; Segond,, M.; Abel, M. Closed-loop separation control using machine learning. J. Fluid Mech. 2015, 770, 442–457. [Google Scholar] [CrossRef] [Green Version]
- Miller, J.W.; Golicic, S.; Fugate, B.S. Reconciling Alternative Theories for the Safety of Owner–Operators. J. Busin. Logist. 2018, 39, 101–122. [Google Scholar] [CrossRef]
- Shalev-Shwartz, S.; Ben-David, S. Understanding Machine Learning: From Theory to Algorithms; University Press: Cambridge, UK, 2014; pp. 167–178. [Google Scholar] [CrossRef]
- Wang, C.N.; Dang, T.T.; Nguyen, N.A.T.; Le, T.T.H. Wspieranie lepszego podejmowania decyzji: Połączony szary model i analiza zakresu danych do oceny wydajności na rynkach handlu elektronicznego. Sustainability 2020, 12, 10385. [Google Scholar] [CrossRef]
- Kumar, S.; Lim, W.M.; Pandey, N.; Westland, J.C. 20 years of Electronic Commerce Research. Electron. Commer. Res. 2021, 21, 1–40. [Google Scholar] [CrossRef]
- Suh, N.P. Axiomatic Design Theory for Systems. Res. Eng. Des. 1998, 10, 189–209. [Google Scholar] [CrossRef]
- Lisowski, J. Game control methods in navigator decision support system. Arch. Transp. 2005, 17, 133–147. [Google Scholar] [CrossRef] [Green Version]
- Deptuła, A.; Partyka, M.A. Application of game graphs in optimization of dynamic system structures. Int. J. Appl. Mech. Eng. 2010, 15, 647–656. Available online: https://www.infona.pl/resource/bwmeta1.element.baztech-article-BPZ5-0004-0042 (accessed on 31 May 2021).
- Kuriata, A.; Kordel, Z. Logistyka i Transport. Teoria Oraz Praktyczne Zastosowania; CeDeWu: Warszawa, Poland, 2019; ISBN 978-83-8102-286-6. Available online: https://cedewu.pl/Logistyka-i-transport-Teoria-oraz-praktyczne-zastosowania-p2679 (accessed on 31 May 2021).
- Kordel, Z.; Kuriata, A. Logistyka i Transport w Ujęciu Systemowym; CeDeWu: Warszawa, Poland, 2018; ISBN 978-83-8102-138-8. Available online: https://cedewu.pl/Logistyka-i-transport-w-ujeciu-systemowym-p2199 (accessed on 31 May 2021).
- Massimino, B. Accessing Online Data: Web-Crawling and Information-Scraping Techniques to Automate the Assembly of Research Data. J. Busin. Logist. 2016, 37, 34–42. [Google Scholar] [CrossRef]
- Raj, A.; Biswas, I.; Srivastava, K.S. Designing supply contracts for the sustainable supply chain using game theory. J. Clean Prod. 2018, 185, 275–284. [Google Scholar] [CrossRef]
- Hamister, J.; Magazine, M.; Polak, G. Integrating Analytics through the Big Data Information Chain: A Case from Supply Chain Management. J. Busin. Logist. 2018, 39. [Google Scholar] [CrossRef]
- Beyerer, J.; Nagel, M.; Richter, M. Pattern Recognition; De Gruyter Oldenbourg Karlsruhe: München, Germany, 2017. [Google Scholar] [CrossRef]
- Chena, Y.-W.; Larbani, M. Two-person zero-sum game approach for fuzzy multiple attribute decision making problems. Fuzzy Sets Syst. 2006, 157, 34–51. [Google Scholar] [CrossRef]
- Haller, G. Lagrangian Coherent Structures. Ann. Rev. Fluid Mechan 2015, 47, 137–162. [Google Scholar] [CrossRef] [Green Version]
- Goldsby, T.J.; Zinn, W. Technology Innovation and New Business Models: Can Logistics and Supply Chain Research Accelerate the Evolution? J. Busin. Logist. 2016, 37, 80–81. [Google Scholar] [CrossRef]
- Sanders, N.R.; Boone, T.; Ganeshan, R.; Wood, J.D. Sustainable Supply Chains in the Age of AI and Digitization: Research Challenges and Opportunities. J. Busin. Logist. 2019, 40, 229–240. [Google Scholar] [CrossRef]
- Teschendorff, A.E. Avoiding common pitfalls in machine learning omic data science. Nat. Mater. 2019, 18, 422–427. [Google Scholar] [CrossRef] [PubMed]
- Klumpp, M.; Zijm, W.H.M. Logistics Innovation and Social Sustainability: How to Prevent an Artificial Divide in Human–Computer Interaction. J. Busin. Logist. 2019, 40, 265–278. [Google Scholar] [CrossRef]
- Hong, P.; Schoenherr, T.; Hult, G.T.M.; Zinn, W.; Goldsby, T. Cross-functional Management and Base-of-Pyramid Issues in Logistics and Supply Chain Management. J. Busin. Logist. 2019, 40, 76–80. [Google Scholar] [CrossRef]
- Miller, J.; Ganster, D.; Griffis, S. Leveraging Big Data to Develop Supply Chain Management Theory: The Case of Panel Data. J. Busin. Logist. 2018, 39, 182–202. [Google Scholar] [CrossRef]
- Kopishynska, O.; Utkin, Y.; Kalinichenko, A.; Jelonek, D. Efficacy of the cloud computing technology in the management of communication and business processes of the companies. Pol. J. Manag. Stud. 2016, 14, 104–114. [Google Scholar] [CrossRef]
- Larrañaga, P.; Atienza, D.; Diaz-Rozo, J.; Ogbechie, A.; Puerto-Santana, C.; Bielza, C. Industrial Applications of Machine Learning, 1st ed.; CRC Press: Boca Raton, FL, USA, 2018. [Google Scholar]








| (OP) | |||||
| STB | USE | PREP | MTE | ||
| (TO) | STB | 1 | 0 | 0 | 0 | 
| USE | 0 | 1 | 0 | 0 | |
| PREP | 0 | 0 | 1 | 0 | |
| MTE | 0 | 0 | 0 | 1 | 
| Publisher’s Note: MDPI stays neutral with regard to jurisdictional claims in published maps and institutional affiliations. | 
© 2021 by the authors. Licensee MDPI, Basel, Switzerland. This article is an open access article distributed under the terms and conditions of the Creative Commons Attribution (CC BY) license (https://creativecommons.org/licenses/by/4.0/).
Share and Cite
Miler, R.K.; Kuriata, A.; Brzozowska, A.; Akoel, A.; Kalinichenko, A. The Algorithm of a Game-Based System in the Relation between an Operator and a Technical Object in Management of E-Commerce Logistics Processes with the Use of Machine Learning. Sensors 2021, 21, 5244. https://doi.org/10.3390/s21155244
Miler RK, Kuriata A, Brzozowska A, Akoel A, Kalinichenko A. The Algorithm of a Game-Based System in the Relation between an Operator and a Technical Object in Management of E-Commerce Logistics Processes with the Use of Machine Learning. Sensors. 2021; 21(15):5244. https://doi.org/10.3390/s21155244
Chicago/Turabian StyleMiler, Ryszard K., Andrzej Kuriata, Anna Brzozowska, Akram Akoel, and Antonina Kalinichenko. 2021. "The Algorithm of a Game-Based System in the Relation between an Operator and a Technical Object in Management of E-Commerce Logistics Processes with the Use of Machine Learning" Sensors 21, no. 15: 5244. https://doi.org/10.3390/s21155244
APA StyleMiler, R. K., Kuriata, A., Brzozowska, A., Akoel, A., & Kalinichenko, A. (2021). The Algorithm of a Game-Based System in the Relation between an Operator and a Technical Object in Management of E-Commerce Logistics Processes with the Use of Machine Learning. Sensors, 21(15), 5244. https://doi.org/10.3390/s21155244
 
         
                                                



 
       