Wearable Edge AI Applications for Ecological Environments
Abstract
:1. Introduction
1.1. Main Objectives and Contributions
- A novel co-design pattern considering architectural constraints;
- A new architecture for performing studies and analysis in field research;
- A method for integrating existing and validated solutions in adjustable IoT- and edge computing-based environments.
- An evaluation of a ML tool for detecting diseases in leaves.
1.2. Text Organization
2. Related Work
2.1. Wearable Computing in Field and Forest Research
2.2. Edge and Wearable Computing
2.3. Wearable Edge AI
3. Case Study
4. Materials and Methods
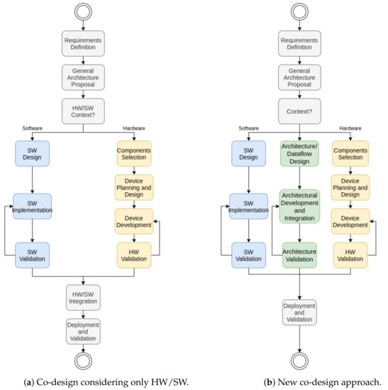
4.1. Rethinking the Hardware/Software Co-Design for Edge AI Solutions
- Architecture/Dataflow Design: In this stage, the proposal must identify how the devices communicate within the network. In the context of IoT and edge computing, devices communicate with each other providing services, insights, and information. Integrating devices in the same WBAN/WPAN, or even multiple devices with multiple WLAN users, requires a dataflow design.
- Architectural Development and Integration: After defining the roles of each device within the network, as well as the integration protocols, the architecture must be developed in parallel with the integration of hardware components and individual software traits.
- Architecture Validation: Like the other branches, the architecture must also be validated using formally-defined tests. This aspect enforces the design process and identifies flaws in the development process that must be assessed.
4.2. System Requirements
4.3. General Architecture Proposal
4.4. Hardware Specification
4.4.1. Smart Helmet Hardware
4.4.2. Edge AI Server Node-Hardware Selection and Integration
4.5. Edge AI Software
- How much improvement can a CNN obtain over a computer vision and MLP;
- How much performance the embedded system loses using this method over a traditional approach.
4.6. Validation Tests
4.6.1. Hardware Validation Tests
4.6.2. Software Validation Tests
4.6.3. Architecture Validation Tests
4.7. Case Study Validation for Deployment
- Ease of use: It is easier to perform regression for a smooth parametric arbitrary three-dimensional distribution function with an evolutionary algorithm than designing an interpolation based in various parameters and kernel functions;
- Flexibility: The same process can be used to obtain a regression to any parametric model by just changing the input parameters on the same algorithm;
- Robustness: The regression algorithm displayed robust results, even with a change on its parameters.
5. Results
5.1. Hardware Validation Tests
- The average predictions per second ratio in 3B was for the MLP pipeline and for the CNN pipeline;
- The average predictions per second ratio in Jetson 5W was for the MLP pipeline and for the CNN pipeline.
- The average predictions per second ratio in Jetson 20W was for the MLP pipeline and for the CNN pipeline;
5.2. Software Validation Tests
5.3. Architecture Validation Tests
5.4. Case Study Validation for Deployment
- Each individual genotype is a tuple;
- The population has 100 individuals;
- Each round generates 70 offspring (30% elitism);
- Each round has a complementary local search in half the population;
- The algorithm stops with a convergence criteria and RMSE lower than 0.05 (5%).
- . The original value was ;
- . The original value was 5;
- . The original value was 2;
- . The original value was ;
- . The original value was 8.
6. Conclusions
6.1. A Novel Co-Design Approach
6.2. Developing a Wearable Edge AI Appliance
6.3. Final Considerations
Author Contributions
Funding
Acknowledgments
Conflicts of Interest
Abbreviations
| AI | Artificial Intelligence |
| COTS | Commercial-Off-The-Shelf |
| CV | Computer Vision |
| HW | Hardware |
| IoT | Internet of Things |
| ML | Machine Learning |
| NLP | Natural Language Processing |
| SW | Software |
| WBAN | Wireless Body Area Network |
| WLAN | Wireless Local Area Network |
| WPAN | Wireless Personal Area Network |
References
- Barona Lopez, L.I.; Valdivieso Caraguay, A.L.; Sotelo Monge, M.A.; García Villalba, L.J. Key technologies in the context of future networks: Operational and management requirements. Future Internet 2017, 9, 1. [Google Scholar] [CrossRef] [Green Version]
- Hassan, W.H.; Hassan, W.H. Current research on Internet of Things (IoT) security: A survey. Comput. Netw. 2019, 148, 283–294. [Google Scholar]
- Chen, B.; Wan, J.; Celesti, A.; Li, D.; Abbas, H.; Zhang, Q. Edge computing in IoT-based manufacturing. IEEE Commun. Mag. 2018, 56, 103–109. [Google Scholar] [CrossRef]
- Manfreda, S.; McCabe, M.F.; Miller, P.E.; Lucas, R.; Pajuelo Madrigal, V.; Mallinis, G.; Ben Dor, E.; Helman, D.; Estes, L.; Ciraolo, G.; et al. On the use of unmanned aerial systems for environmental monitoring. Remote Sens. 2018, 10, 641. [Google Scholar] [CrossRef] [Green Version]
- Wu, F.; Rüdiger, C.; Redouté, J.M.; Yuce, M.R. A wearable multi-sensor IoT network system for environmental monitoring. In Advances in Body Area Networks I; Springer: Cham, Switzerland, 2019; pp. 29–38. [Google Scholar]
- Al Mamun, M.A.; Yuce, M.R. Sensors and systems for wearable environmental monitoring toward IoT-enabled applications: A review. IEEE Sens. J. 2019, 19, 7771–7788. [Google Scholar] [CrossRef]
- Shaikh, S.F.; Mazo-Mantilla, H.F.; Qaiser, N.; Khan, S.M.; Nassar, J.M.; Geraldi, N.R.; Duarte, C.M.; Hussain, M.M. Noninvasive featherlight wearable compliant “Marine Skin”: Standalone multisensory system for deep-sea environmental monitoring. Small 2019, 15, 1804385. [Google Scholar] [CrossRef] [Green Version]
- Yun, T.; Cao, L.; An, F.; Chen, B.; Xue, L.; Li, W.; Pincebourde, S.; Smith, M.J.; Eichhorn, M.P. Simulation of multi-platform LiDAR for assessing total leaf area in tree crowns. Agric. For. Meteorol. 2019, 276, 107610. [Google Scholar] [CrossRef]
- Bielczynski, L.W.; Łącki, M.K.; Hoefnagels, I.; Gambin, A.; Croce, R. Leaf and plant age affects photosynthetic performance and photoprotective capacity. Plant Physiol. 2017, 175, 1634–1648. [Google Scholar] [CrossRef]
- Al-Hiary, H.; Bani-Ahmad, S.; Reyalat, M.; Braik, M.; Alrahamneh, Z. Fast and accurate detection and classification of plant diseases. Int. J. Comput. Appl. 2011, 17, 31–38. [Google Scholar] [CrossRef]
- Hussain, T. Nanotechnology: Diagnosis of plant diseases. Lab Chip 2017, 6, 1293–1299. [Google Scholar] [CrossRef]
- Christin, S.; Hervet, É.; Lecomte, N. Applications for deep learning in ecology. Methods Ecol. Evol. 2019, 10, 1632–1644. [Google Scholar] [CrossRef]
- Cobb, R.C.; Metz, M.R. Tree diseases as a cause and consequence of interacting forest disturbances. Forests 2017, 8, 147. [Google Scholar] [CrossRef]
- PWC. The Wearable Life 2.0—Connected Living in a Wearable. The Netherlands. 2018. Available online: https://www.pwc.nl/en/publicaties/the-wearable-life-2-0.html (accessed on 22 July 2021).
- Delabrida, S.E.; D’Angelo, T.; Rabelo Oliveira, R.A.; Ferreira Loureiro, A.A. Towards a Wearable Device for Monitoring Ecological Environments. In Proceedings of the 2015 Brazilian Symposium on Computing Systems Engineering (SBESC), Foz do Iguacu, Brazil, 3–6 November 2015; pp. 148–153. [Google Scholar] [CrossRef]
- Delabrida, S.; D’Angelo, T.; Oliveira, R.A.R.; Loureiro, A.A.F. Building Wearables for Geology An Operating System Approach. In ACM SIGOPS Operating Systems Review; Association for Computing Machinery: New York, NY, USA, 2015. [Google Scholar]
- Silva, M.; Ribeiro, S.; Delabrida, S.; Rabelo, R. Smart-Helmet development for Ecological Field Research Applications. In Proceedings of the XLVI Integrated Software and Hardware Seminar, SBC, Porto Alegre, Brazil, 14–18 July 2019. [Google Scholar]
- Kobayashi, H.; Ueoka, R.; Hirose, M. Wearable Forest Clothing System: Beyond Human-Computer Interaction. In ACM SIGGRAPH 2009 Art Gallery, Proceedings of the SIGGRAPH09: Special Interest Group on Computer Graphics and Interactive Techniques Conference (SIGGRAPH’09), New Orleans, LA, USA, 3–7 August 2009; Association for Computing Machinery: New York, NY, USA, 2009. [Google Scholar] [CrossRef]
- Patilt, P.A.; Jagyasit, B.G.; Ravalt, J.; Warke, N.; Vaidya, P.P. Design and Development of Wearable Sensor Textile for Precision Agriculture. In Proceedings of the 2015 7th International Conference on Communication Systems and Networks (COMSNETS), Bangalore, India, 6–10 January 2015. [Google Scholar]
- Satyanarayanan, M. The emergence of edge computing. Computer 2017, 50, 30–39. [Google Scholar] [CrossRef]
- Yu, W.; Liang, F.; He, X.; Hatcher, W.G.; Lu, C.; Lin, J.; Yang, X. A survey on the edge computing for the Internet of Things. IEEE Access 2017, 6, 6900–6919. [Google Scholar] [CrossRef]
- Abbas, N.; Zhang, Y.; Taherkordi, A.; Skeie, T. Mobile edge computing: A survey. IEEE Internet Things J. 2017, 5, 450–465. [Google Scholar] [CrossRef] [Green Version]
- Chen, Z.; Hu, W.; Wang, J.; Zhao, S.; Amos, B.; Wu, G.; Ha, K.; Elgazzar, K.; Pillai, P.; Klatzky, R.; et al. An empirical study of latency in an emerging class of edge computing applications for wearable cognitive assistance. In Proceedings of the Second ACM/IEEE Symposium on Edge Computing, San Jose, CA, USA, 12–14 October 2017; pp. 1–14. [Google Scholar]
- Amft, O. How wearable computing is shaping digital health. IEEE Pervasive Comput. 2018, 17, 92–98. [Google Scholar] [CrossRef]
- Lu, W.; Fan, F.; Chu, J.; Jing, P.; Yuting, S. Wearable computing for Internet of Things: A discriminant approach for human activity recognition. IEEE Internet Things J. 2018, 6, 2749–2759. [Google Scholar] [CrossRef]
- Tao, L.; Li, Z.; Wu, L. Outlet: Outsourcing wearable computing to the ambient mobile computing edge. IEEE Access 2018, 6, 18408–18419. [Google Scholar] [CrossRef]
- Chen, J.; Ran, X. Deep Learning With Edge Computing: A Review. Proc. IEEE 2019, 107, 1655–1674. [Google Scholar] [CrossRef]
- Wang, X.; Han, Y.; Leung, V.C.; Niyato, D.; Yan, X.; Chen, X. Convergence of edge computing and deep learning: A comprehensive survey. IEEE Commun. Surv. Tutor. 2020, 22, 869–904. [Google Scholar] [CrossRef] [Green Version]
- Manogaran, G.; Shakeel, P.M.; Fouad, H.; Nam, Y.; Baskar, S.; Chilamkurti, N.; Sundarasekar, R. Wearable IoT smart-log patch: An edge computing-based Bayesian deep learning network system for multi access physical monitoring system. Sensors 2019, 19, 3030. [Google Scholar] [CrossRef] [Green Version]
- Uddin, M.Z. A wearable sensor-based activity prediction system to facilitate edge computing in smart healthcare system. J. Parallel Distrib. Comput. 2019, 123, 46–53. [Google Scholar] [CrossRef]
- Liu, H.; Yao, X.; Yang, T.; Ning, H. Cooperative privacy preservation for wearable devices in hybrid computing-based smart health. IEEE Internet Things J. 2018, 6, 1352–1362. [Google Scholar] [CrossRef]
- Vega-Barbas, M.; Diaz-Olivares, J.A.; Lu, K.; Forsman, M.; Seoane, F.; Abtahi, F. P-Ergonomics Platform: Toward precise, pervasive, and personalized ergonomics using wearable sensors and edge computing. Sensors 2019, 19, 1225. [Google Scholar] [CrossRef] [Green Version]
- Kumari, P.; López-Benítez, M.; Lee, G.M.; Kim, T.S.; Minhas, A.S. Wearable Internet of Things-from human activity tracking to clinical integration. In Proceedings of the 2017 39th Annual International Conference of the IEEE Engineering in Medicine and Biology Society (EMBC), Jeju, Korea, 11–15 July 2017; pp. 2361–2364. [Google Scholar]
- Ribeiro, S.P.; Basset, Y.; Kitching, R. Density of insect galls in the forest understorey and canopy: Neotropical, Gondwana or global patterns? In Neotropical Insect Galls; Springer: Dordrecht, The Netherlands, 2014; pp. 129–141. [Google Scholar]
- García-Guzmán, G.; Dirzo, R. Incidence of leaf pathogens in the canopy of a Mexican tropical wet forest. Plant Ecol. 2004, 172, 41–50. [Google Scholar] [CrossRef]
- Soubeyrand, S.; Enjalbert, J.; Sache, I. Accounting for roughness of circular processes: Using Gaussian random processes to model the anisotropic spread of airborne plant disease. Theor. Popul. Biol. 2008, 73, 92–103. [Google Scholar] [CrossRef] [PubMed]
- Pokharel, G.; Deardon, R. Gaussian process emulators for spatial individual-level models of infectious disease. Can. J. Stat. 2016, 44, 480–501. [Google Scholar] [CrossRef]
- Ketu, S.; Mishra, P.K. Enhanced Gaussian process regression-based forecasting model for COVID-19 outbreak and significance of IoT for its detection. Appl. Intell. 2021, 51, 1492–1512. [Google Scholar] [CrossRef]
- DeMicheli, G.; Sami, M. Hardware/Software Co-Design; Springer Science & Business Media: New York, NY, USA, 2013; Volume 310. [Google Scholar]
- De Michell, G.; Gupta, R.K. Hardware/software co-design. Proc. IEEE 1997, 85, 349–365. [Google Scholar] [CrossRef]
- Hansen, F.O. Energy-Aware Model-Driven Development of a Wearable Healthcare Device. In Software Engineering in Health Care, Proceedings of the 4th International Symposium, FHIES 2014, and 6th International Workshop (SEHC 2014), Washington, DC, USA, 17–18 July 2014; Revised Selected Papers; Springer: Berlin/Heidelberg, Germany, 2017; Volume 9062, p. 44. [Google Scholar]
- Rhodes, B.J. The wearable remembrance agent: A system for augmented memory. Pers. Technol. 1997, 1, 218–224. [Google Scholar] [CrossRef]
- Billinghurst, M.; Starner, T. Wearable devices: New ways to manage information. Computer 1999, 32, 57–64. [Google Scholar] [CrossRef]
- Bonato, P. Wearable sensors/systems and their impact on biomedical engineering. IEEE Eng. Med. Biol. Mag. 2003, 22, 18–20. [Google Scholar] [CrossRef] [PubMed]
- Silva, M.; Delabrida, S.; Ribeiro, S.; Oliveira, R. Toward the Design of a Novel Wearable System for Field Research in Ecology. In Proceedings of the 2018 VIII Brazilian Symposium on Computing Systems Engineering (SBESC), Salvador, Brazil, 5–8 November 2018; pp. 160–165. [Google Scholar]
- Chouhan, S.S.; Kaul, A.; Singh, U.P.; Jain, S. A Database of Leaf Images: Practice towards Plant Conservation with Plant Pathology. In Proceedings of the 2019 4th International Conference on Information Systems and Computer Networks (ISCON), Mathura, India, 21–22 November 2019. [Google Scholar] [CrossRef]
- Silva, M.C.; da Silva, J.C.F.; Oliveira, R.A.R. IDiSSC: Edge-computing-based Intelligent Diagnosis Support System for Citrus Inspection. In Proceedings of the 23rd International Conference on Enterprise Information Systems, ICEIS, INSTICC, Online, 26–28 April 2021; SciTePress: Setubal, Portugal, 2021; Volume 1, pp. 685–692. [Google Scholar] [CrossRef]
- Pedregosa, F.; Varoquaux, G.; Gramfort, A.; Michel, V.; Thirion, B.; Grisel, O.; Blondel, M.; Prettenhofer, P.; Weiss, R.; Dubourg, V.; et al. Scikit-learn: Machine learning in Python. J. Mach. Learn. Res. 2011, 12, 2825–2830. [Google Scholar]
- Silva, M.; Oliveira, R. Analyzing the Effect of Increased Distribution on a Wearable Appliance. In Proceedings of the 2019 IEEE 43rd Annual Computer Software and Applications Conference (COMPSAC), Milwaukee, WI, USA, 15–19 July 2019; Volume 2, pp. 13–18. [Google Scholar]
- Vitor, R.; Keller, B.; Barbosa, D.; Diniz, D.; Silva, M.; Oliveira, R.; Delabrida, S. Synchronous and Asynchronous Requirements for Digital Twins Applications in Industry 4.0. In Proceedings of the 23rd International Conference on Enterprise Information Systems, ICEIS, INSTICC, Online, 26–28 April 2021; SciTePress: Setubal, Portugal, 2021; Volume 2, pp. 637–647. [Google Scholar] [CrossRef]
































| Raspberry Pi Zero W | Raspberry Pi 3B | Raspberry Pi 3B+ | Nvidia Jetson Nano | |
|---|---|---|---|---|
| CPU | 1× ARM11 @ 1 GHz | 4× ARM Cortex-A53 @ 1.2 GHz | 4× ARM Cortex-A53 @ 1.4 GHz | 4× ARM Cortex-A57 @ 1.43 GHz |
| RAM | 512 MB | 1 GB | 1 GB | 4 GB |
| Storage | MicroSD card | MicroSD card | MicroSD card | MicroSD card |
| Nominal Power | 5 V over microUSB
(max. 6 W) | 5 V over microUSB
(max. 12.5 W) | 5 V over microUSB
(max. 12.5 W) | 5 V over P4 Jack Barrell (max. 5 W/20 W modes) |
| Network Platform | 2.4 GHz 802.11n | 2.4 GHz 802.11n | 2.4 GHz/5 GHz 802.11b/g/n/ac | 2.4 GHz 802.11n (over USB) |
| Global Accuracy: 90% | ||||
|---|---|---|---|---|
| Precision | Recall | F1-Score | Support | |
| healthy | 0.89 | 0.90 | 0.90 | 198 |
| diseased | 0.90 | 0.90 | 0.90 | 209 |
| Healthy | Diseased | |
|---|---|---|
| Healthy | 178 | 20 |
| Diseased | 21 | 188 |
| Global Accuracy: 91% | ||||
|---|---|---|---|---|
| Precision | Recall | F1-Score | Support | |
| healthy | 0.93 | 0.88 | 0.91 | 217 |
| diseased | 0.89 | 0.93 | 0.91 | 220 |
| Healthy | Diseased | |
|---|---|---|
| Healthy | 192 | 25 |
| Diseased | 15 | 205 |
| Global Accuracy: 96% | ||||
|---|---|---|---|---|
| Precision | Recall | F1-Score | Support | |
| Healthy | 0.96 | 0.95 | 0.96 | 217 |
| Diseased | 0.95 | 0.96 | 0.96 | 220 |
| Healthy | Diseased | |
|---|---|---|
| Healthy | 207 | 10 |
| Diseased | 9 | 211 |
Publisher’s Note: MDPI stays neutral with regard to jurisdictional claims in published maps and institutional affiliations. |
© 2021 by the authors. Licensee MDPI, Basel, Switzerland. This article is an open access article distributed under the terms and conditions of the Creative Commons Attribution (CC BY) license (https://creativecommons.org/licenses/by/4.0/).
Share and Cite
Silva, M.C.; da Silva, J.C.F.; Delabrida, S.; Bianchi, A.G.C.; Ribeiro, S.P.; Silva, J.S.; Oliveira, R.A.R. Wearable Edge AI Applications for Ecological Environments. Sensors 2021, 21, 5082. https://doi.org/10.3390/s21155082
Silva MC, da Silva JCF, Delabrida S, Bianchi AGC, Ribeiro SP, Silva JS, Oliveira RAR. Wearable Edge AI Applications for Ecological Environments. Sensors. 2021; 21(15):5082. https://doi.org/10.3390/s21155082
Chicago/Turabian StyleSilva, Mateus C., Jonathan C. F. da Silva, Saul Delabrida, Andrea G. C. Bianchi, Sérvio P. Ribeiro, Jorge Sá Silva, and Ricardo A. R. Oliveira. 2021. "Wearable Edge AI Applications for Ecological Environments" Sensors 21, no. 15: 5082. https://doi.org/10.3390/s21155082
APA StyleSilva, M. C., da Silva, J. C. F., Delabrida, S., Bianchi, A. G. C., Ribeiro, S. P., Silva, J. S., & Oliveira, R. A. R. (2021). Wearable Edge AI Applications for Ecological Environments. Sensors, 21(15), 5082. https://doi.org/10.3390/s21155082

