BlockPres: A Novel Blockchain-Based Incentive Mechanism to Mitigate Inequalities for Prescription Management System
Abstract
1. Introduction
- 1.
- An incentive mechanism to encourage underserved communities to participate in the delivery of healthcare services;
- 2.
- A framework that seeks to change patient behaviours by altering perceptions about inequality or unequal access and to encourage underserved communities to participate and use the healthcare system;
- 3.
- A system that provides a patient-centric approach where patients control parts of their record and the authorisation process.
2. Related Work and Theoretical Foundation
3. Problem Definition
4. Methodology
5. BlockPres Framework
5.1. System Components
- MOH
- The government agency that regulates healthcare systems running in New Zealand. All healthcare providers and pharmacies are registered with MOH. In BlockPres, MOH generates parameters for healthcare providers and provides a unique public key.
- HealthNZ
- Exists in each district to control and manage healthcare providers and pharmacies. HealthNZ is responsible for the integration of services provided to healthcare providers and patients.
- Healthcare providers
- Medical service providers who provide medical services to patients. The healthcare providers consist of medical staff such as doctors and nurses. Medical staff have access to local computer systems and HIS. In BlockPres, the doctor enters patient data and the data are copied to a hospital server. The local database maintains a private blockchain that verifies incoming blocks. The doctor broadcasts unique keywords generated from individual patient records to a public blockchain. Patient registration and prescription records are stored locally. When a healthcare provider receives a request from another healthcare provider to a access patient record, the public blockchain provides authentication of the entity.
- User
- Users are patients in the system and are the primary entities in BlockPres. Patients can either register online to see the doctor or visit in person to obtain an appointment. Each user obtains a public key called a National Health Index (NHI) to interact with the healthcare provider or doctor. The specific NHI number is evidence that the patient receives the treatment and the doctor then generates the record.
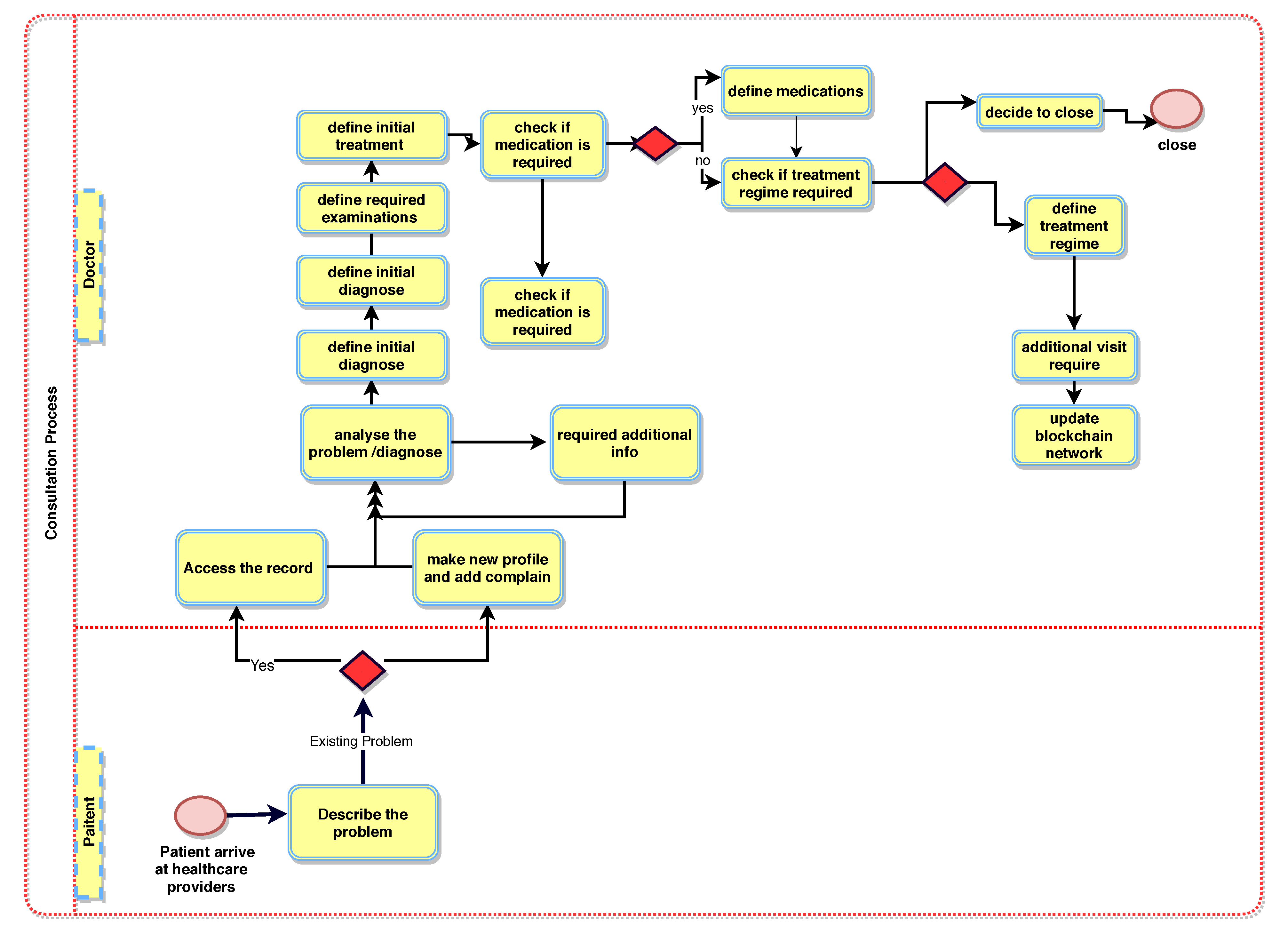
5.2. System Design and Workflow
5.3. BlockPres Application Layers
| Patients | |
| Doctors | |
| Nurses | |
| Hospitals | |
| Pharmacies |
5.4. Data Storage Layer of Proposed Framework
| Algorithm 1: Patient visits the Hospital/GP for a specific problem |
![]() |
| Algorithm 2: Accessing patient’s record from a different healthcare provider |
![]() |
| Algorithm 3: Patient’s visits to a different hospital |
![]() |
5.5. BlockPres Service Layer
| Algorithm 4: Patient Obtaining Incentives |
![]() |
6. Incentive Mechanism to Mitigate Unequal Access
- Case 1
- Whenever patients visit a healthcare provider or doctor for treatment and register with healthcare providers, the patient receives a reward (token). The workflow of the incentivisation process is illustrated in Figure 6.
- Case 2
- When a patient is issued a prescription from the doctor and then visits a pharmacy to obtain the medication, the pharmacy enters the patient NHI to obtain the prescription. The access request alerts the doctor for authorisation and, at the same time, the patient receives an authorisation request. The patient receives a reward for providing authorisation for access with respect to obtaining prescription from the pharmacy.
- Case 3
- Whenever the patient visits other healthcare providers or doctors, for example, in cases of emergency, the doctor accesses the patient’s previous record or history of treatments and prescriptions. The doctor sends a request to the patient healthcare provider for granting access to the patient’s record. In this case, the patient will receive permission requests from their healthcare provider doctor:“the provider, ABC, needs to access your record, do you give permission?” Once the patient’s permission is obtained, the patient will receive a reward.
- Case 4
- When the healthcare provider shares a patient record for any purpose with any other healthcare provider, doctor and organisation, the patient will receive incentives (tokens) for permission to access the record.
7. Utilisation of Cryptographic Keys in BlockPres
7.1. Transactions Patterns
7.2. Genesis Transaction
| is a genesis transaction created by any user in the system; | |
| is a transaction ID; | |
| is a patient ID; | |
| is a secret key; | |
| is a public key; | |
| is a smart contract; | |
| is a private database; | |
| is a message signed by the patient/doctor using a private key which contains attributes related patients medical record. |
7.3. Local Database Transaction
| is a DB transaction created by any user in the system; | |
| is a Doctor ID; | |
| is a doctor secret key; | |
| is a doctor public key. |
7.4. Public Blockchain Transaction
| is a public blockchain transaction; | |
| is a keywords search by healthcare providers in a ; | |
| is a patient record. |
8. BlockPres Protocol Description
8.1. Phase 1: Setup ()
8.2. Phase 2: User Registration
8.2.1. Encryption
- EncryptingFile
- This algorithm takes input in a shared file and provides as output the ciphertext , K and . The selects a set of keywords, , from the shared file, key K from AES keyspace and uploads the to IPFS.
- KeyEncryption
- This algorithm takes input as the public parameter, K as the file encryption key and the location of the file. It provides an output of ciphertext . uses K to encrypt ciphertext and the location and uses the AES algorithm to encrypt file key K. The algorithm uses public parameters to encrypt K and the ciphertext. randomly selects the AES key, K, to encrypt and embeds it into the Ethereum transaction.
- IndexGen
- To access or share a file, this algorithm is run by either or . It takes input a keyword, , and . The output of this algorithm is a keyword index based on from the smart contract initiated by both parties.
8.2.2. Decryption
8.3. Phase 3: Incentive Mechanism Process
9. Experimental Results
9.1. System Specification and Simulation Environment
9.2. Experiment 1: Preliminary Simulation for Blockchain Environment
9.3. Experiment 2: Validation of the BlockPres model
10. Conclusions and Future Work
Author Contributions
Funding
Institutional Review Board Statement
Informed Consent Statement
Conflicts of Interest
References
- Coleman, J.J. Prescribing in 2019: What are the safety concerns? Expert Opin. Drug Saf. 2019, 18, 69–74. [Google Scholar] [CrossRef]
- Cartwright-Smith, L.; Gray, E.; Thorpe, J.H. Health information ownership: Legal theories and policy implications. Vanderbilt J. Entertain. Technol. Law 2016, 19, 207. [Google Scholar]
- Howe, J.L.; Adams, K.T.; Hettinger, A.Z.; Ratwani, R.M. Electronic Health Record Usability Issues and Potential Contribution to Patient Harm. JAMA 2018, 319, 1276–1278. [Google Scholar] [CrossRef]
- Meng, W.; Tischhauser, E.W.; Wang, Q.; Wang, Y.; Han, J. When intrusion detection meets blockchain technology: A review. IEEE Access 2018, 6, 10179–10188. [Google Scholar] [CrossRef]
- Nakamoto, S. Bitcoin: A Peer-to-Peer Electronic Cash System. Available online: https://bitcoin.org/bitcoin.pdf (accessed on 4 July 2021).
- Han, H.; Huang, M.; Zhang, Y.; Bhatti, U.A. An Architecture of Secure Health Information Storage System Based on Blockchain Technology. In International Conference on Cloud Computing and Security; Springer: Berlin/Heidelberg, Germany, 2018; pp. 578–588. [Google Scholar] [CrossRef]
- Litchfield, A.; Khan, A. A Review of Issues in Healthcare Information Management Systems and Blockchain Solutions. In Proceedings of the International Conference on Information Resources Management, Association for Information Systems (AIS), Auckland, New Zealand, 27–29 May 2019; Volume 1. [Google Scholar]
- Gokalp, E.; Gokalp, M.O.; Çoban, S.; Eren, P.E. Analysing Opportunities and Challenges of Integrated Blockchain Technologies in Healthcare. In EuroSymposium on Systems Analysis and Design; Springer: Berlin/Heidelberg, Germany, 2018; pp. 174–183. [Google Scholar] [CrossRef]
- Chen, Y.; Ding, S.; Xu, Z.; Zheng, H.; Yang, S. Blockchain-based medical records secure storage and medical service framework. J. Med. Syst. 2019, 43, 5. [Google Scholar] [CrossRef] [PubMed]
- Azaria, A.; Ekblaw, A.; Vieira, T.; Lippman, A. Medrec: Using blockchain for medical data access and permission management. In Proceedings of the 2016 2nd International Conference on Open and Big Data (OBD), Vienna, Austria, 22–24 August 2016; pp. 25–30. [Google Scholar] [CrossRef]
- Sadiku, M.N.; Eze, K.G.; Musa, S.M. Blockchain Technology in Healthcare. IJASRE 2018, 4, 154–159. [Google Scholar] [CrossRef]
- Dias, J.A.P.; Reis, L.; Ferreira, H.S.; Martins, A. Blockchain for Access Control in e-Health Scenarios. arXiv 2018, arXiv:1805.12267. [Google Scholar]
- Zhang, J.; Xue, N.; Huang, X. A secure system for pervasive social network-based healthcare. IEEE Access 2016, 4, 9239–9250. [Google Scholar] [CrossRef]
- Dagher, G.G.; Mohler, J.; Milojkovic, M.; Marella, P.B. Ancile: Privacy-preserving framework for access control and interoperability of electronic health records using blockchain technology. Sustain. Cities Soc. 2018, 39, 283–297. [Google Scholar] [CrossRef]
- Xia, Q.; Sifah, E.B.; Smahi, A.; Amofa, S.; Zhang, X. BBDS: Blockchain-based data sharing for electronic medical records in cloud environments. Information 2017, 8, 44. [Google Scholar] [CrossRef]
- Alshamari, M. Usability Factors Assessment in Health Information System. Intell. Inf. Manag. 2016, 8, 170. [Google Scholar] [CrossRef]
- Hosseinkhah, F.; Ashktorab, H.; Veen, R. Challenges in data mining on medical databases. In Database Technologies: Concepts, Methodologies, Tools, and Applications; IGI Global: Hershey, PA, USA, 2009; pp. 1393–1404. [Google Scholar]
- Sylim, P.; Liu, F.; Marcelo, A.; Fontelo, P. Blockchain Technology for Detecting Falsified and Substandard Drugs in Distribution: Pharmaceutical Supply Chain Intervention. JMIR Res. Protoc. 2018, 7, e10163. [Google Scholar] [CrossRef] [PubMed]
- Rabah, K. Challenges & Opportunities for Blockchain Powered Healthcare Systems: A Review. Mara Res. J. Med. Health Sci. 2017, 1, 45–52. [Google Scholar]
- Nardi, E.A.; Lentz, L.K.; Winckworth-Prejsnar, K.; Abernethy, A.P.; Carlson, R.W. Emerging issues and opportunities in health information technology. J. Natl. Compr. Cancer Netw. 2016, 14, 1226–1233. [Google Scholar] [CrossRef]
- Patel, V. A framework for secure and decentralized sharing of medical imaging data via blockchain consensus. Health Inform. J. 2018, 24, 1–14. [Google Scholar] [CrossRef] [PubMed]
- Kaur, H.; Alam, M.A.; Jameel, R.; Mourya, A.K.; Chang, V. A Proposed Solution and Future Direction for Blockchain-Based Heterogeneous Medicare Data in Cloud Environment. J. Med. Syst. 2018, 42, 156. [Google Scholar] [CrossRef]
- Chen, J.; Ma, X.; Du, M.; Wang, Z. A Blockchain Application for Medical Information Sharing. In Proceedings of the 2018 IEEE International Symposium on Innovation and Entrepreneurship (TEMS-ISIE), Beijing, China, 30 March–1 April 2018; pp. 1–7. [Google Scholar] [CrossRef]
- Xia, Q.; Sifah, E.B.; Asamoah, K.O.; Gao, J.; Du, X.; Guizani, M. MeDShare: Trust-less medical data sharing among cloud service providers via blockchain. IEEE Access 2017, 5, 14757–14767. [Google Scholar] [CrossRef]
- Griggs, K.N.; Ossipova, O.; Kohlios, C.P.; Baccarini, A.N.; Howson, E.A.; Hayajneh, T. Healthcare Blockchain System Using Smart Contracts for Secure Automated Remote Patient Monitoring. J. Med. Syst. 2018, 42, 1–7. [Google Scholar] [CrossRef]
- Wang, J.; Han, K.; Alexandridis, A.; Chen, Z.; Zilic, Z.; Pang, Y.; Jeon, G.; Piccialli, F. A blockchain-based eHealthcare system interoperating with WBANs. Future Gener. Comput. Syst. 2020, 110, 675–685. [Google Scholar] [CrossRef]
- Brunese, L.; Mercaldo, F.; Reginelli, A.; Santone, A. A blockchain based proposal for protecting healthcare systems through formal methods. Procedia Comput. Sci. 2019, 159, 1787–1794. [Google Scholar] [CrossRef]
- Graham, R.; Masters-Awatere, B. Experiences of Māori of Aotearoa New Zealand’s public health system: A systematic review of two decades of published qualitative research. Aust. N. Z. J. Public Health 2020, 44, 193–200. [Google Scholar] [CrossRef]
- Stephen, K.H. Disability and the Digital Divide; Technical Report Disability Statistics Abstract Number 22; ERIC: New York, NY, USA, 2000. [Google Scholar]
- Goslee, S.; Conte, C. Losing Ground Bit by Bit: Low-Income Communities in the Information Age; What’s Going On Series; Technical Report ED424333; ERIC: New York, NY, USA, 1998. [Google Scholar] [CrossRef]
- Collins, J.F.; Tutone, V.; Walker, C. Kidney Disease in Māori and Pasifika in New Zealand. In Chronic Kidney Disease in Disadvantaged Populations; Elsevier: Amsterdam, The Netherlands, 2017; pp. 157–166. [Google Scholar]
- Lawson-Te Aho, K.; Fariu-Arikia, P.; Ombler, J.; Aspinall, C.; Howden-Chapman, P.; Pierse, N. A principles framework for taking action on Māori/Indigenous Homelessness in Aotearoa New Zealand. SSM Popul. Health 2019, 8. [Google Scholar] [CrossRef]
- Goodyear-Smith, F.; Ashton, T. New Zealand health system: Universalism struggles with persisting inequities. Lancet 2019, 394, 432–442. [Google Scholar] [CrossRef]
- Dresch, A.; Lacerda, D.P.; Antunes, J.A.V. Design science research. In Design Science Research; Springer: Berlin/Heidelberg, Germany, 2015; pp. 67–102. [Google Scholar]
- Furda, R.; Gregus, M. Advanced Information Technologies and Techniques for Healthcare Digital Transformation and Adoption. Data-Centric Bus. Appl. Evolvements Bus. Inf. Process. Manag. 2019, 2, 19. [Google Scholar] [CrossRef]
- Wieringa, R.; Morali, A. Technical action research as a validation method in information systems design science. In International Conference on Design Science Research in Information Systems; Springer: Berlin/Heidelberg, Germany, 2012; pp. 220–238. [Google Scholar] [CrossRef]
- Key Health Sector Organisations and People. Available online: https://www.health.govt.nz/new-zealand-health-system/key-health-sector-organisations-and-people (accessed on 4 July 2021).
- Ismail, L.; Materwala, H. Blockchain Paradigm for Healthcare: Performance Evaluation. Symmetry 2020, 12, 1200. [Google Scholar] [CrossRef]
- Fan, K.; Wang, S.; Ren, Y.; Li, H.; Yang, Y. MedBlock: Efficient and Secure Medical Data Sharing Via Blockchain. J. Med. Syst. 2018, 42, 136. [Google Scholar] [CrossRef]
- Brodersen, C.; Kalis, B.; Leong, C.; Mitchell, E.; Pupo, E.; Truscott, A. Blockchain: Securing a New Health Interoperability Experience; Technical Report; Accenture LLC: Reston, VA, USA, 2016. [Google Scholar]
- Christidis, K.; Devetsikiotis, M. Blockchains and smart contracts for the internet of things. IEEE Access 2016, 4, 2292–2303. [Google Scholar] [CrossRef]
- Ray, J. Consortium Chain Development. Available online: https://bit.ly/3eRAAjA (accessed on 4 July 2021).
- Bell, L.; Buchanan, W.J.; Cameron, J.; Lo, O. Applications of Blockchain Within Healthcare. Blockchain Healthc. Today 2018, 1, 1–7. [Google Scholar] [CrossRef]
- Battah, A.; Madine, M.; Alzaabi, H.; Yaqoob, I.; Salah, K.; Jayaraman, R. Blockchain-based Multi-Party Authorization for Accessing IPFS Encrypted Data. IEEE Access 2020, 8, 196813–196825. [Google Scholar] [CrossRef]
- Gervais, A.; Karame, G.O.; Wüst, K.; Glykantzis, V.; Ritzdorf, H.; Capkun, S. On the security and performance of proof of work blockchains. In Proceedings of the 2016 ACM SIGSAC Conference on Computer and Communications Security, Vienna, Austria, 24–28 October 2016; pp. 3–16. [Google Scholar] [CrossRef]
- Ye, H.; Park, S. Reliable Vehicle Data Storage Using Blockchain and IPFS. Electronics 2021, 10, 1130. [Google Scholar] [CrossRef]
- Vasin, P. Blackcoin’s Proof-of-Stake Protocol v2. Available online: https://blackcoin.co/blackcoin-pos-protocolv2-whitepaper.pdf (accessed on 4 July 2021).
- Hussein, A.F.; Arun Kumar, N.; Ramirez-Gonzalez, G.; Abdulhay, E.; Tavares, J.M.R.; de Albuquerque, V.H.C. A Medical Records Managing and Securing Blockchain Based System Supported by a Genetic Algorithm and Discrete Wavelet Transform. Cogn. Syst. Res. 2018, 52, 1–11. [Google Scholar] [CrossRef]
- Zhou, L.; Wang, L.; Sun, Y. Mistore: A blockchain-based medical insurance storage system. J. Med. Syst. 2018, 42, 149. [Google Scholar] [CrossRef] [PubMed]
- Zhang, P.; Walker, M.A.; White, J.; Schmidt, D.C.; Lenz, G. Metrics for assessing blockchain-based healthcare decentralized apps. In Proceedings of the 2017 IEEE 19th International Conference on e-Health Networking, Applications and Services (Healthcom), Dalian, China, 12–15 October 2017; pp. 1–4. [Google Scholar] [CrossRef]
- Guo, R.; Shi, H.; Zhao, Q.; Zheng, D. Secure attribute-based signature scheme with multiple authorities for Blockchain in electronic health records systems. IEEE Access 2018, 776, 1–12. [Google Scholar] [CrossRef]
- Zheng, X.; Mukkamala, R.R.; Vatrapu, R.; Ordieres-Mere, J. Blockchain-based personal health data sharing system using cloud storage. In Proceedings of the 2018 IEEE 20th International Conference on e-Health Networking, Applications and Services (Healthcom), Ostrava, Czech Republic, 17–20 September 2018; pp. 1–6. [Google Scholar] [CrossRef]
- Rohr, J.; Wright, A. Blockchain-Based Token Sales, Initial Coin Offerings, and the Democratization of Public Capital Markets; Technical Report Paper No. 527, Legal Studies Research Paper No. 338; University of Tennessee: Knoxville, TN, USA, 2017. [Google Scholar] [CrossRef]
- King, S.; Nadal, S. Ppcoin: Peer-to-Peer Crypto-Currency with Proof-of-Stake. Available online: http://people.cs.georgetown.edu/~clay/classes/fall2017/835/papers/peercoin-paper.pdf (accessed on 4 July 2021).
- Al Omar, A.; Bhuiyan, M.Z.A.; Basu, A.; Kiyomoto, S.; Rahman, M.S. Privacy-friendly platform for healthcare data in cloud based on blockchain environment. Future Gener. Comput. Syst. 2019, 95, 511–521. [Google Scholar] [CrossRef]
- Wood, G. Ethereum: A Secure Decentralised Generalised Transaction Ledger. Available online: http://gavwood.com/paper.pdf (accessed on 4 July 2021).
- Friedhelm, V.; Lüders, B.K. Measuring ethereum-based erc20 token networks. In International Conference on Financial Cryptography and Data Security; Springer: Berlin/Heidelberg, Germany, 2019; pp. 113–129. [Google Scholar] [CrossRef]
- Dyson, S.F.; Buchanan, W.J.; Bell, L. Scenario-based creation and digital investigation of ethereum ERC20 tokens. Forensic Sci. Int. Digit. Investig. 2020, 32, 200894. [Google Scholar] [CrossRef]
- Ropsten Testnet Explorer. Available online: https://ropsten.etherscan.io/ (accessed on 4 July 2021).
- Zheng, Z.; Xie, S.; Dai, H.; Chen, X.; Wang, H. An overview of blockchain technology: Architecture, consensus, and future trends. In Proceedings of the 2017 IEEE International Congress on Big Data (BigData Congress), Honolulu, HI, USA, 25–30 June 2017; pp. 557–564. [Google Scholar] [CrossRef]
- Kamel Boulos, M.; Wilson, J.; Clauson, K. Geospatial blockchain: Promises, challenges, and scenarios in health and healthcare. Int. J. Health Geogr. 2018, 17, 25. [Google Scholar] [CrossRef]
- Rahman, M.S.; Khalil, I.; Mahawaga Arachchige, P.C.; Bouras, A.; Yi, X. A novel architecture for tamper proof electronic health record management system using blockchain wrapper. In Proceedings of the 2019 ACM International Symposium on Blockchain and Secure Critical Infrastructure, Auckland, New Zealand, 7–12 July 2019; ACM: New York, NY, USA, 2019; pp. 97–105. [Google Scholar] [CrossRef]
- Gordon, W.; Catalini, C. Blockchain Technology for Healthcare: Facilitating the Transition to Patient-Driven Interoperability. Comput. Struct. Biotechnol. J. 2018, 16, 224–230. [Google Scholar] [CrossRef]
- Dong, X.; Guo, Y.; Li, F.; Dong, L.; Khan, A. Combination Model of Heterogeneous Data for Security Measurement. J. Univers. Comput. Sci. 2019, 25, 270–281. [Google Scholar] [CrossRef]
- Zhou, Y.; Yang, B.; Yu, Y.; Khan, A. Efficient chosen-ciphertext secure hybrid encryption scheme tolerating continuous leakage attacks. J. Chin. Inst. Eng. 2019, 42, 39–47. [Google Scholar] [CrossRef]
- Daniel, R.; Roth, B. Gwei: Ethereum Base Units. Available online: https://gwei.io (accessed on 5 July 2021).














| Symbol | Description | Symbol | Description |
|---|---|---|---|
| Healthcare Provider | Patient Public Key | ||
| Transactions | Patient Secret Key | ||
| Hospitals | Doctor Public Key | ||
| Laboratory | Doctor Secret Key | ||
| Nurse | Smart Contract | ||
| Doctor | Registry Contract | ||
| Other Staff | Hash function | ||
| Patient | Identity of Patients | ||
| Hospital Administration | Keywords | ||
| Time Stamp | m | Message | |
| Pharmacy | Patients record | ||
| General Practitioner Station | K | Key | |
| National Health Index | Auckland District Health Board | ||
| Ministry of Health | Database |
| Transaction | PoS | PoW |
|---|---|---|
| Per Second | (Transaction) | (Transaction) |
| 0.5 | 2.5 | 0.5 |
| 1 | 3.6 | 0.8 |
| 1.5 | 4.2 | 1.8 |
| 2 | 5.1 | 3.1 |
| 2.5 | 5.4 | 3.5 |
| 3 | 6.2 | 4.3 |
| File Size (kb) | PoS | PoW |
|---|---|---|
| Gas (mill.) | Gas (mill.) | |
| 12,098 | 2.0 | 51.0 |
| 6098 | 1.5 | 45.0 |
| 3043 | 1.2 | 40.0 |
| 2034 | 1.0 | 35.0 |
| 456 | 6.0 | 31.0 |
| 75 | 3.0 | 28.0 |
| File Size (kb) | Functions (as Gas Consumed) | |||
|---|---|---|---|---|
| Add File | Delete File | Access File | Retrieve File | |
| 6098 | 56,334 | 29,110 | 79,900 | 79,110 |
| 3043 | 51,023 | 27,990 | 58,009 | 16,012 |
| 2034 | 46,800 | 25,120 | 37,100 | 14,540 |
| 456 | 36,610 | 22,231 | 9210 | 12,203 |
| 75 | 24,022 | 20,021 | 7001 | 10,012 |
| Latency | Throughput | ||
|---|---|---|---|
| Transactions | Latency (ms) | Patients | Throughput (ms) |
| 0.5 | 1123 | 5 | 300 |
| 1 | 2343 | 10 | 500 |
| 2 | 3000 | 20 | 1300 |
| 3 | 4590 | 25 | 1600 |
| 4 | 6712 | 30 | 2400 |
| 5 | 9234 | 40 | 3000 |
| Function | Transaction Cost | Execution Cost |
|---|---|---|
| Add hospital | 290,000 | 240,000 |
| Add doctor | 330,000 | 270,000 |
| Verify doctor | 130,000 | 120,000 |
| Add prescription | 100,000 | 90,000 |
| Modify Prescription | 110,000 | 80,000 |
| Add pharmacy | 95,000 | 86,000 |
Publisher’s Note: MDPI stays neutral with regard to jurisdictional claims in published maps and institutional affiliations. |
© 2021 by the authors. Licensee MDPI, Basel, Switzerland. This article is an open access article distributed under the terms and conditions of the Creative Commons Attribution (CC BY) license (https://creativecommons.org/licenses/by/4.0/).
Share and Cite
Litchfield, A.; Khan, A. BlockPres: A Novel Blockchain-Based Incentive Mechanism to Mitigate Inequalities for Prescription Management System. Sensors 2021, 21, 5035. https://doi.org/10.3390/s21155035
Litchfield A, Khan A. BlockPres: A Novel Blockchain-Based Incentive Mechanism to Mitigate Inequalities for Prescription Management System. Sensors. 2021; 21(15):5035. https://doi.org/10.3390/s21155035
Chicago/Turabian StyleLitchfield, Alan, and Arshad Khan. 2021. "BlockPres: A Novel Blockchain-Based Incentive Mechanism to Mitigate Inequalities for Prescription Management System" Sensors 21, no. 15: 5035. https://doi.org/10.3390/s21155035
APA StyleLitchfield, A., & Khan, A. (2021). BlockPres: A Novel Blockchain-Based Incentive Mechanism to Mitigate Inequalities for Prescription Management System. Sensors, 21(15), 5035. https://doi.org/10.3390/s21155035





