The Use of Collections of Artificial Neural Networks to Improve the Control Quality of the Induction Soldering Process
Abstract
1. Introduction
2. Materials and Methods
- the development of a model for predicting the reliability of complex software systems [18];
- the use of ANN to solve environmental problems [19];
- the recognition of objects by the structure of a material [20];
- the identification and diagnostics of technical objects [21];
- the control of the technological process of thermochemical dehydration [22];
- the management of an energy converter [23];
- the control of the parameters of technological processes at thermal power plants [24];
2.1. Intelligent Technology
- a generator of induction heating;
- a matching device;
- a set of inductors;
- pyrometric temperature sensors;
- an electromechanical drive.
- a remote control;
- a voltage source up to 10 V, output current up to 150 A, and power up to 15 kW;
- an autonomous cooling system;
- a pyrometric temperature stabilization circuit;
- a manipulator.
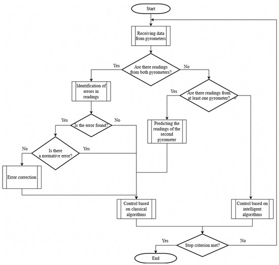
- the emergence of a standard error, the correction of which is not necessary;
- the occurrence of an abnormal error that can be corrected;
- a lack of readings from one of the pyrometric sensors;
- a lack of readings from all pyrometric sensors.
2.2. Algorithm of Induction Brazing Intelligent Control
2.3. Artificial Neural Networks for Induction Brazing Intelligent Control
- T1, …, Tn—input data, which are time-series data from the technological process of brazing, i.e., the temperature of one of the elements to be brazed;
- Pr—output class denoting an error;
- Corr—output class denoting the normality of the error.
- T1, …, Tm—input data, which are time-series data from the technological process of brazing, i.e., the temperature of one of the elements to be brazed;
- Tmcorr—output value representing the corrected measurement.
- T1ctrl, …, Tmctrl—input data representing time-series data from a functioning pyrometer;
- T1corr, …, Tmcorr—input data representing time-series data from a failed pyrometer;
- Tm+1predict—output value representing the predicted measurement.
- T1p1, …, Tnp1—input data representing time-series measurements of the first pyrometer;
- T1p2, …, Tmp2—input data representing time-series measurements of the second pyrometer;
- h1, …, hk—input data representing a time series of distance values from the inductor to the waveguide assembly;
- W1, …, Wk—input data representing a time series of power setpoint values;
- hk+1—ANN output, which is the calculated value of the distance from the inductor to the workpiece;
- Wk+1—ANN output representing the calculated value of the inductor power setting.
2.4. Determination of the Optimal Structures of Artificial Neural Networks Used to Solve the Assigned Tasks
2.4.1. Statement of the Problem of Choosing the Best Structure of an Artificial Neural Network Using a Genetic Algorithm
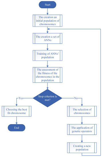
- The creation of an initial population of chromosomes. The genotype of each of these chromosomes is the encoded parameters of an artificial neural network. This step involves the creation of a population of individuals in whose chromosomes the settings of artificial neural networks are encoded in terms of structure. Within the framework of the tasks in the chromosome, it makes sense to encode the number of hidden layers and the number of neurons in each hidden layer. For the input layers involved in the tasks, there is less variability. The number of input neurons directly depends on the depth of immersion into the sliding window. In this task, the meaningful values are the number of neurons, which is between 5 and 25. This is explained by the peculiarities of the technological process. The temperature is measured 5 times per second. The process is fast. Considering this information, as well as the average heating rate of 20–25 °C/sec, significant temperature changes requiring attention or correction, on average, occur over a period of time, which is between 2 and 5 s. Accordingly, experiments are conducted to evaluate the structures of artificial neural networks, with the number of layers corresponding to the immersion in lagged space, which is between 10 and 25 dimensions.
- The creation of many artificial neural networks based on the parameters encoded in the chromosomes of a population. This step involves the creation of an artificial neural network based on the phenotype data of each chromosome.
- Training each artificial neural network based on the available training data and calculating the fitness function based on the training results. This step represents the main action required for the subsequent assessment of the fitness function of each chromosome in the population. For each artificial neural network, there are training data, which depend on the problem being solved. The training data were obtained on the basis of a real technological process involving the induction brazing of waveguide paths of spacecraft.
- The assessment of the fitness of the chromosomes of the current population involves an assessment of the parameters of artificial neural networks associated with the problem of determining the best structure. Most often, such parameters are the recognition error.
- Checking the condition for stopping the algorithm. The work of the genetic algorithm stops after the expiration of the epochs allocated for training.
- The selection of chromosomes. In this study, tournament selection is used.
- The application of genetic operators. In this study, a two-point cross is used, and the probability of mutation is 10%.
- Creating a new population.
- Choosing the “best” structure for the artificial neural network.
2.4.2. Experimental Study on Choosing the Best Structure of an Artificial Neural Network
- Processor: AMD Ryzen 5 4500U, 2.38 GHz, 4 GHz peak, with six physical cores.
- RAM: 8 GB.
- 512 GB solid-state drive, used as a swap file when needed.
- Number of hidden layers of the artificial neural network: from 1 to 10.
- Number of neurons per layer: 1 to 10.
- Number of individuals in the population: 30.
- Selection type: tournament.
- Number of individuals in the tournament: 5.
- Crossing type: uniform.
- Mutation probability: low.
- Maximum number of generations: 200.
- n—number of hidden layers.
- ki—number of neurons in layer i.
- General root–mean–square error of recognition—this parameter is minimized.
- Computational complexity in FLOPS—this parameter is minimized.
- the identification of normative and non-normative errors of measurement instruments;
- the correction of non-standard errors, with the continuation of control based on classical algorithms;
- predicting measurements in the case of a failure of one of the pyrometric temperature measurement sensors, with the continuation of control based on classical algorithms;
- intelligent control in the event of a failure of both pyrometric sensors, which allows both to correctly complete the control of the technological process of induction brazing and to ensure a more even heating of the workpieces at the initial stage of heating. There are no readings from the pyrometric temperature sensors at this stage.
- They allow for the identification of standard and non-standard errors of measurement instruments in the process of induction brazing, with an accuracy of 95.1%, while the operating time of the model is 13 ms.
- They allow for the correction of non-standard errors of measurement instruments in the process of the induction brazing of SCWP, with an accuracy of 96.6%, and the operating time of the model is 12 ms.
- They allow for the prediction of measurements in the process of the induction brazing of SCWP, with an accuracy of 96.7%, while the operating time of the model is 12.5 ms.
- They allow for the intelligent control of the SCWP induction brazing process in the absence of information about the process, with an accuracy of 94.5%, and the operating time of the model is 24 ms.
3. Results
3.1. Practical Implementation of Control Technology for the Induction Brazing of SCWP on the Basis of Intelligent Methods for Information Processing
- The identification of errors of measurement instruments in the process of induction brazing SCWP.
- The correction of non-standard errors of measurement instruments in the process of the induction brazing of SCWP.
- The prediction of measurements in the process of induction brazing SCWP.
- Controlling the induction brazing of the SCWP in the absence of operational information about the heating temperatures of the elements of the SCWP assembly.
3.2. Designing a Software Control System for Induction Brazing SCWP Based on Intelligent Information Processing Methods
- Setting up pyrometric temperature measurement sensors.
- Setting up an artificial neural network for identifying errors in measurement instruments; correcting errors in measurement instruments; and predicting measurements; intelligent control of induction brazing, including training the network both from scratch and additional training.
- Starting the induction brazing control process.
3.3. Experimental Study and Discussion
- The absence of overregulation in the stage of process stabilization.
- The absence of a significant difference in heating temperatures between the brazed elements of the waveguide path assembly.
- The short duration of the induction brazing process, which has a positive effect on the quality of the products, since the heating time is reduced.
- The method of identification and correction of the errors of measurement instruments in the process of induction brazing, developed by the authors, allows the influence of non-standard errors of the measurements of pyrometric sensors to be reduced.
- The method proposed by the authors for predicting measurements of pyrometric sensors makes it possible to perform the induction brazing of SCWP, achieving the required quality under conditions of incomplete information.
- The intelligent control algorithm for the induction brazing of the SCWP developed by the authors allows for the control of the induction brazing of the SCWP, achieving the required quality in the absence of information from pyrometric sensors.
- The developed software makes it possible to improve the control quality of the technological process of induction brazing under conditions of incomplete or unreliable information from pyrometric sensors.
4. Conclusions
- The absence of overregulation in the stage of process stabilization.
- The absence of a significant difference in the heating temperatures between the brazed elements of the assembly of the waveguide path.
- The short duration of the induction brazing process, which has a positive effect on the quality of the products, since the heating time is reduced.
- Designing a model of artificial neural networks for an indefinite number of measurement instruments.
- Developing intelligent technology for use in the case of different types of measurement instruments.
- Adapting and applying a team of intelligent technologies using other types of artificial neural networks, for example, convolutional neural networks for processing visual information about the technological process of induction brazing and Kohonen maps for clustering a variety of different measuring devices.
- Applying explainable artificial intelligence methods to implement reverse inference in order to explain the causes of an automated system for a process unit operator.
Author Contributions
Funding
Institutional Review Board Statement
Informed Consent Statement
Data Availability Statement
Conflicts of Interest
References
- Ma, L.; He, D.Y.; Li, X.Y.; Jiang, J.M. High-frequency induction soldering of magnesium alloy AZ31B using a Zn–Al filler metal. Mater. Lett. 2010, 64, 596–598. [Google Scholar] [CrossRef]
- Lanin, V.L.; Sergachev, I.I. Induction devices for assembly soldering in electronics. Surf. Eng. Appl. Electrochem. 2012, 48, 384–388. [Google Scholar] [CrossRef]
- Nishimura, F.; Nakamura, H.; Takahashi, H.; Takamoto, T. Development of a new investment for high-frequency induction soldering. Dent. Mater. J. 1992, 11, 59–69. [Google Scholar] [CrossRef]
- Milov, A.V.; Tynchenko, V.S.; Murygin, A.V. Effect of flux on the accuracy of measurements during induction brazing of aluminum waveguide paths. Mod. Technol. Syst. Anal. Model. 2018, 4, 38–46. [Google Scholar]
- Bartodziej, C.J. The Concept Industry 4.0; Springer: Berlin/Heidelberg, Germany, 2017; Volume 10, pp. 27–50. [Google Scholar] [CrossRef]
- Selezneva, M.S.; Neusypin, K.A. Development of a measurement complex with intelligent component. Meas. Tech. 2016, 59, 916–922. [Google Scholar] [CrossRef]
- Reznik, L.; Dabke, K.P. Measurement models: Application of intelligent methods. Measurement 2004, 35, 47–58. [Google Scholar] [CrossRef]
- Milov, A.V.; Tynchenko, V.S.; Murygin, A.V. Software for identification and correction of non-normative errors of measuring instruments during induction brazing. Softw. Prod. Syst. 2020, 33, 502–509. [Google Scholar]
- Lasi, H.; Fettke, P.; Kemper, H.G.; Feld, T.; Hoffmann, M. Industry 4.0. Bus. Inf. Syst. Eng. 2014, 6, 239–242. [Google Scholar] [CrossRef]
- Vilches, S.; Ataman, Ç.; Zappe, H. Endoscopic pyrometric temperature sensor. Opt. Lett. 2020, 45, 1730–1733. [Google Scholar] [CrossRef]
- Anferov, V.N.; Vasiliev, S.I.; Kuznetsov, S.M. Reliability of Technical Systems; Directmedia: Moscow, Russia, 2018. [Google Scholar]
- Bosse, L.; Koglin, A.; Olowinsky, A.M.; Kolauch, V.; Nover, M. Laser beam soldering: An attractive alternative to conventional soldering technologies. In Proceedings of the Photon Processing in Microelectronics and Photonics II, San Jose, CA, USA, 17 October 2003; International Society for Optics and Photonics: Bellingham, WA, USA, 2003; pp. 473–480. [Google Scholar] [CrossRef]
- Xing, M.; Zhuo, T.; Lijuan, Z. COM Port Communication and Program Design Between SCM and PC Based on VB. Ordnance Ind. Autom. 2010, 10, 156–180. [Google Scholar]
- Chen, Y.; Cui, H. Effect of Temperature and Hold Time of Induction Brazing on Microstructure and Shear Strength of Martensitic Stainless Steel Joints. Materials 2018, 11, 1586. [Google Scholar] [CrossRef] [PubMed]
- Tynchenko, V.S.; Milov, A.V.; Tynchenko, V.V.; Bukhtoyarov, V.V.; Kukartsev, V.V. Intellectualizing the process of waveguide tracks induction soldering for spacecrafts. Int. Rev. Aerosp. Eng. 2019, 12, 280–289. [Google Scholar] [CrossRef]
- Bukhtoyarov, V.V.; Tynchenko, V.S.; Petrovskiy, E.A.; Tynchenko, S.V.; Milov, A.V. Intelligently informed control over the process variables of oil and gas equipment maintenance. Int. Rev. Autom. Control 2019, 12, 59–66. [Google Scholar] [CrossRef]
- Kulathunga, N.; Ranasinghe, N.R.; Vrinceanu, D.; Kinsman, Z.; Huang, L.; Wang, Y. Effects of Nonlinearity and Network Architecture on the Performance of Supervised Neural Networks. Algorithms 2021, 14, 51. [Google Scholar] [CrossRef]
- Minitaeva, A.M.; Vintova, T.A. Modeling on the example of a predictive reliability model using artificial neural networks. Slav. Forum 2016, 2, 148–155. [Google Scholar]
- Potylitsyna, E.N.; Lipinskiy, L.V.; Sugak, E.V. Using artificial neural networks for solving applied ecological problems. Mod. Probl. Sci. Educ. 2013, 4, 51. [Google Scholar]
- Sorokin, A.B.; Zikeeva, E.A. Object recognition using artificial neural networks based on the texture of the material. Sci. Tech. Bull. Volga Reg. 2018, 7, 143–145. [Google Scholar]
- Mikhailov, A.S.; Staroverov, B.A. Problems and prospects of using artificial neural networks for identification and diagnostics of technical objects. Bull. Ivanovo State Power Eng. Univ. 2013, 3, 64–68. [Google Scholar]
- Artyushkin, I.V.; Maksimov, A.E. Development of an automatic control system for the process of thermochemical dehydration of oil emulsions based on an artificial neural network. Bull. Samara State Tech. Univ. Ser. Eng. 2017, 1, 7–15. [Google Scholar]
- Belova, I.A.; Martinovich, M.V.; Skolota, V.A.; Kanyukov, I.I. An autonomous electrical energy converter with an intelligent control system based on an artificial neural network for photovoltaics. Rep. Acad. Sci. High. Sch. Russ. Fed. 2018, 1, 36–53. [Google Scholar] [CrossRef]
- Mukhutdinov, A.R. Neural network forecasting and control of operational parameters of the fuel combustion process at thermal power plants. Proc. High. Educ. Inst. Energy Probl. 2006, 7–8, 84–89. [Google Scholar]
- Ajbar, W.; Parrales, A.; Cruz-Jacobo, U.; Conde-Gutiérrez, R.A.; Bassam, A.; Jaramillo, O.A.; Hernández, J.A. The multivariable inverse artificial neural network combined with GA and PSO to improve the performance of solar parabolic trough collector. Appl. Therm. Eng. 2021, 189, 116651. [Google Scholar] [CrossRef]
- Cervantes-Bobadilla, M.; Hernández-Pérez, J.A.; Juárez-Romero, D.; Bassam, A.; García-Morales, J.; Huicochea, A.; Jaramillo, O.A. Control scheme formulation for a parabolic trough collector using inverse artificial neural networks and particle swarm optimization. J. Braz. Soc. Mech. Sci. Eng. 2021, 43, 1–14. [Google Scholar] [CrossRef]
- Rinaldi, F.; Najafi, B. Temperature measurement in WTE boilers using suction pyrometers. Sensors 2013, 13, 15633–15655. [Google Scholar] [CrossRef]
- Núñez-Cascajero, A.; Tapetado, A.; Vargas, S.; Vázquez, C. Optical Fiber Pyrometer Designs for Temperature Measurements Depending on Object Size. Sensors 2021, 21, 646. [Google Scholar] [CrossRef] [PubMed]
- Tynchenko, V.S.; Laptenok, V.D.; Petrenko, V.E.; Murygin, A.V.; Milov, A.V. Induction brazing automation system based on two control loops with workpiece positioning. Softw. Prod. Syst. 2019, 32, 167–173. [Google Scholar] [CrossRef]
- Wishart, M.T.; Harley, R.G. Identification and control of induction machines using artificial neural networks. IEEE Trans. Ind. Appl. 1995, 31, 612–619. [Google Scholar] [CrossRef]
- Poznyak, A.; Chairez, I.; Poznyak, T. A survey on artificial neural networks application for identification and control in environmental engineering: Biological and chemical systems with uncertain models. Annu. Rev. Control 2019, 48, 250–272. [Google Scholar] [CrossRef]
- Weerasooriya, S.; El-Sharkawi, M.A. Identification and control of a dc motor using back-propagation neural networks. IEEE Trans. Energy Convers. 1991, 6, 663–669. [Google Scholar] [CrossRef]
- Patra, J.C.; Pal, R.N.; Chatterji, B.N.; Panda, G. Identification of nonlinear dynamic systems using functional link artificial neural networks. IEEE Trans. Syst. Man Cybern. Part B 1999, 29, 254–262. [Google Scholar] [CrossRef]
- Ioffe, S.; Szegedy, C. Batch normalization: Accelerating deep network training by reducing internal covariate shift. In Proceedings of the 32nd International Conference on Machine Learning (PMLR), Lille, France, 7–9 June 2015; pp. 448–456. [Google Scholar]
- Surakhi, O.M.; Zaidan, M.A.; Serhan, S.; Salah, I.; Hussein, T. An Optimal Stacked Ensemble Deep Learning Model for Predicting Time-Series Data Using a Genetic Algorithm—An Application for Aerosol Particle Number Concentrations. Computers 2020, 9, 89. [Google Scholar] [CrossRef]
- Brester, K.Y.; Semenkin, E.S. On the solution of multicriteria optimization problems by a self-adjusting genetic algorithm. Actual Probl. Aviat. Astronaut. 2012, 1, 290–291. [Google Scholar]
- Batishchev, D.I.; Neimark, E.A.; Starostin, N.V. Application of Genetic Algorithms to Solving Discrete Optimization Problems; National Research Lobachevsky State University of Nizhni Novgorod (Lobachevsky University): Nizhny Novgorod, Russia, 2007. [Google Scholar]
- Tynchenko, V.S. Multicriteria optimization of the structure of neural network models by parallel genetic algorithms. Sib. J. Sci. Technol. 2007, 3, 23–27. [Google Scholar]
- Saffre, F.; Hildmann, H. Adaptive Behaviour for a Self-Organising Video Surveillance System Using a Genetic Algorithm. Algorithms 2021, 14, 74. [Google Scholar] [CrossRef]
- Stepanov, K.A. Analysis of the effectiveness of crossing methods in genetic algorithms. Nat. Intell. Resour. Sib. Sibresource 2016, 1, 122. [Google Scholar]
- Labinsky, A.Y. Using a genetic algorithm for multi-criteria optimization. Nat. Technol. Risks (Phys. Math. Appl. Asp.) 2018, 4, 5–9. [Google Scholar]
- Semenikhin, S.V.; Denisova, L.A. Automation of information retrieval based on multi-criteria optimization and genetic algorithms. Dyn. Syst. Mech. Mach. 2014, 3, 224–227. [Google Scholar]
- Efimov, S.N.; Tynchenko, V.V.; Tynchenko, V.S. Designing a computer network of efficient architecture for distributed solution of complex problems. Sib. J. Sci. Technol. 2007, 3, 46–51. [Google Scholar]
- Tynchenko, V.V.; Tynchenko, V.S. On the application of parallel genetic algorithms to automate neural network modeling. Sib. J. Sci. Technol. 2006, 6, 22–24. [Google Scholar]
- Bowles, M. Machine Learning in Python: Essential Techniques for Predictive Analysis; John Wiley & Sons: Indianapolis, IN, USA, 2015. [Google Scholar]
- Khataeva, R.S. Object-oriented programming as a means of computer modeling. Bull. Chechen State Pedagog. Inst. 2009, 1, 251–258. [Google Scholar]
- Meyer, B. Object-Oriented Programming and Software Engineering; Internet University of Information Technologies (INTUIT): Moscow, Russia, 2016. [Google Scholar]























| Comparison Criteria | Classic Technology | Intelligent Technology |
|---|---|---|
| Overregulation (%) | 0–20 | 0 |
| Difference in heating temperatures of the elements of the SCWP assembly to be brazed (°C) | 20–100 | 0–10 |
| Duration of the SCWP induction brazing process (sec) | 20–60 | 30–35 |
Publisher’s Note: MDPI stays neutral with regard to jurisdictional claims in published maps and institutional affiliations. |
© 2021 by the authors. Licensee MDPI, Basel, Switzerland. This article is an open access article distributed under the terms and conditions of the Creative Commons Attribution (CC BY) license (https://creativecommons.org/licenses/by/4.0/).
Share and Cite
Milov, A.V.; Tynchenko, V.S.; Kurashkin, S.O.; Tynchenko, V.V.; Kukartsev, V.V.; Bukhtoyarov, V.V.; Sergienko, R.; Kukartsev, V.A.; Bashmur, K.A. The Use of Collections of Artificial Neural Networks to Improve the Control Quality of the Induction Soldering Process. Sensors 2021, 21, 4199. https://doi.org/10.3390/s21124199
Milov AV, Tynchenko VS, Kurashkin SO, Tynchenko VV, Kukartsev VV, Bukhtoyarov VV, Sergienko R, Kukartsev VA, Bashmur KA. The Use of Collections of Artificial Neural Networks to Improve the Control Quality of the Induction Soldering Process. Sensors. 2021; 21(12):4199. https://doi.org/10.3390/s21124199
Chicago/Turabian StyleMilov, Anton Vladimirovich, Vadim Sergeevich Tynchenko, Sergei Olegovich Kurashkin, Valeriya Valerievna Tynchenko, Vladislav Viktorovich Kukartsev, Vladimir Viktorovich Bukhtoyarov, Roman Sergienko, Viktor Alekseevich Kukartsev, and Kirill Aleksandrovich Bashmur. 2021. "The Use of Collections of Artificial Neural Networks to Improve the Control Quality of the Induction Soldering Process" Sensors 21, no. 12: 4199. https://doi.org/10.3390/s21124199
APA StyleMilov, A. V., Tynchenko, V. S., Kurashkin, S. O., Tynchenko, V. V., Kukartsev, V. V., Bukhtoyarov, V. V., Sergienko, R., Kukartsev, V. A., & Bashmur, K. A. (2021). The Use of Collections of Artificial Neural Networks to Improve the Control Quality of the Induction Soldering Process. Sensors, 21(12), 4199. https://doi.org/10.3390/s21124199

