Applicability of Multi-Agent Systems and Constrained Reasoning for Sensor-Based Distributed Scenarios: A Systematic Mapping Study on Dynamic DCOPs
Abstract
1. Introduction
2. Background
2.1. Multi-Agent Systems as Constraint Problems
2.2. DCSP and DCOP
- is a finite set of autonomous agents.
- is a finite set of variables.
- is a finite set of domains for the variables in X, where .
- is a finite set of functions, commonly called constraints. The set of variables relevant in an is the arity of the constraint.
- is a mapping function where each variable is assigned to an agent . An assignment is complete if all variables are assigned with a value.
2.3. Literature Overview
- Asymmetric DCOPs: Constraints with different costs depending on which agent controls a certain variable.
- Multi-Objective DCOPs: There is more than one objective function to optimise.
- Quantified DCOPs: Agents are competitive or not fully cooperative.
- Probabilistic (Stochastic) DCOPs: Stochastic cost functions to model non-deterministic environments.
- Dynamic DCOPs: DCOP changes over time due to dynamic events.
2.4. Dynamic DCOP
3. Method
3.1. Research Questions
- RQ1: Which real-world scenarios and sensor-based problems have been considered to be modelled as Dynamic Distributed Constraint Optimisation Problems?
- RQ2: Which properties for Dynamic DCOP algorithms have been measured in terms of quality and performance (memory and communication)?
- RQ3: Are there any other properties that are relevant in these algorithms for sensor-based problems?
- RQ4: How has the Dynamic DCOP literature evolved over time?
3.2. Search
- Population: In our context, the population comprises DCOP scenarios in the multi-agent systems field.
- Intervention: In multi-agent optimisation, the intervention is highly driven by the scenario. So, we consider publications where dynamic scenario is defined or an algorithm that handle dynamics is proposed.
- Comparison: In this study we compared the fields and scenarios where Dynamic DCOPs are applied, the features according to the DCOP literature (quality, performance, memory, communication, etc.), and these features that are unmapped a priori but arise from the needs of the problem.
- Outcomes: For this study, we grouped the different candidates according to their features and predecessors. In addition, we drew a genealogical map of the different groups or families according to their evolution over time. Finally, we discussed the trends and gaps in the current dynamic scenarios.
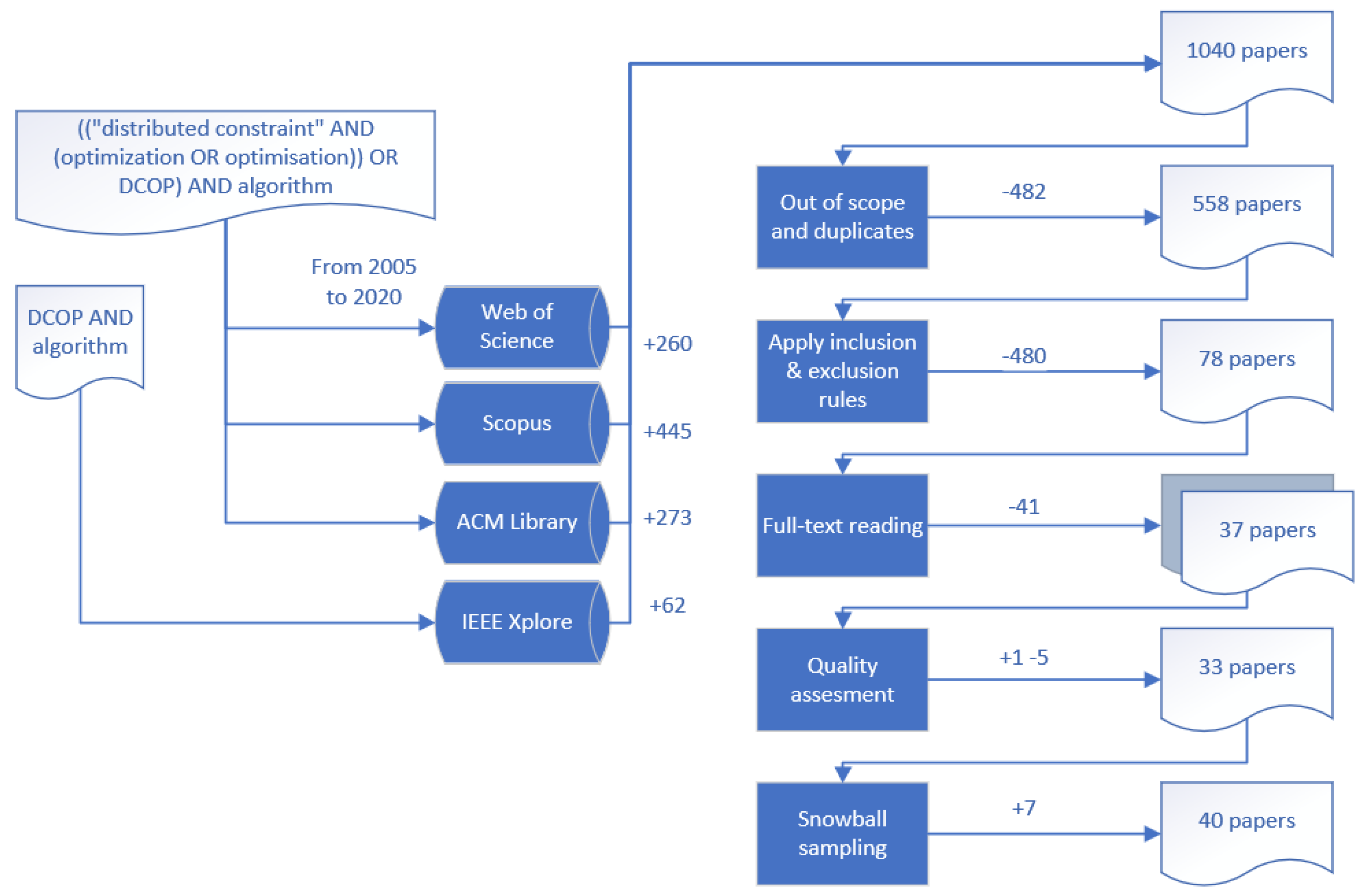
3.3. Study Selection
3.4. Keywording and Classification
- (1)
- General: Involves the basic paper information to classify and its scope. It includes the venue-related info, the field of application where the study is scoped, and the problem definition according to a MAS scenario. The latter should include information about which entities are represented as agents and other aspects such as communication, behaviour (competitive, selfish, collaborative...), and knowledge representation (total or partial), among others.
- (2)
- Modelling: Covers the related DCOP characteristics according to [26], which include the graph representation, complexities, and related properties. In addition, we identified the dynamics that were addressed by the studies to justify the modelling as a Dynamic DCOP.
- (3)
- Related Work: For each included study, we have extracted information on predecessor studies, related work, and selected candidates (if any) to cross-check results during the evaluation/experimentation sections.
3.5. Quality Assessment and Validity
- Does the proposed scenario/solution identify or model dynamics in the scenario or environment?
- Is the background/related work of the paper clearly scoped to DCOP research field?
- Has an evaluation/experimentation been conducted?
4. Results
4.1. Scenarios, Topics and Venues (RQ1)
4.1.1. Scenarios
- Mobile Sensing Agents [17,18,45,55,56,57,58] or MSTs consist on teams of unnamed vehicles with different physical sensors that collect their environments to track different targets, map the environment, covering an area, identify events, or perform collective actions on the ground, among others. In this scenario, sensing agents must solve two sub-problems: exploration and exploitation. Exploration tasks focus on analysing the environment and searching for goals and tasks, while exploitation is about taking actions (in relation to their goals) that maximise their utility. In addition, algorithms must consider the balancing of both tasks. The dynamics that change the DCOPs to be solved are reflected in the modifications in agent communication during exploration (agents appearing and disappearing from the range of their moving neighbours) and tasks appearing and ending during exploitation. Zivan et al. proposed the DCOP_MST model, which works with different incomplete local search-based (MGM, DSA) and inference DCOP algorithms (Max-Sum) for simultaneous exploration that updates the domains and constraints of neighbouring agents and exploitation to solve the new setup accordingly [17]. Taylor et al. proposed a framework where incomplete algorithms (DSA and Max-Sum) allow agents to interleave between “stay” and “explore” states, depending on their attempt to maximise their cumulative reward on their available actions or deciding on exploring to sample and update their reward function given a time horizon [18,55]. Hosseini and Basir proposed a different approach through partitioning of the main DCOP as a target for a sensor allocation problem on different sub-problems such as regional DCOPs in a hierarchical structure, where sensors and targets are mobile, so they traverse between regions modifying the involved DCOPs [45]. Mailer et al. proposes a novel solving proposal through the transformation of Dynamic DCOP onto a thermodynamic system and applying its three laws. This model is evaluated over a simulation of a sensor network problem where dynamics are represented as targets being displaced over a grid being detected by near sensors [58].
- Disaster Response [21,22,41,46] is focused on environments where autonomous agents form teams to face emerging rescue tasks associated with natural disasters and human emergencies, among others. In these scenarios, time is highly constrained, so DCOPs are expected to be solved as fast as possible to allow agents to be available for further tasks. Indeed, there are research projects such as Robocup Rescue (https://rescuesim.robocup.org/, accessed on 14 May 2021) that provides a framework for evaluation and benchmarking of MAS-based response plans to act in real natural disaster situations. Scerri et al. and Ramchurn et al. developed LA-DCOP (Low-communication Approximate DCOP) [22] and Fast Max-Sum (FMS) [41] as inspired faster versions of DSA and Max-Sum algorithms, respectively, for task allocation. Both algorithms greatly speed up the resolution of DCOPs in reduced time windows through techniques that reduce the amount of message passing between agents during resolution, to the detriment of finding optimal solutions.
- Distributed Web Services [59,60] refers to IoT-based elements represented as distributed and cooperative agents in control of their respective web objects and services. The problem to solve is how to perform a continuous distributed orchestration and/or a load balancing of the involved services, where dynamics are represented as variations over time in the demand for such services.
- Smart Grids [23,61,62] scenarios, where agents manage and control different elements from the electricity grid such as generators, dispatchable loads, feeders, etc., and dynamics are represented as variations in the energy supply and demand in consecutive time windows. Fioretto et al. define the Distributed-EDDR problem to model the Economic Dispatch and the Demand Response as two parallel sub-problems being merged in order to solve it through a DPOP-like algorithm solver [61]. Lezama et al.’s approach was based on the resolution of sequential canonical DCOPs with policies that enable agents to maintain or update their domains and constraints between consecutive time windows [23,62].
- Traffic flow [63,64,65] consists of performing plans and scheduling systems over transiting vehicles in order to avoid jams and/or bottlenecks. In these, studies agents are in control of a set of different elements such as traffic lights on crossroads [63,65] or platforms from railway systems [64], where dynamics are represented as the variations in the traffic density from circulating vehicles.
- Other scenarios were Dynamic DCOPs are modelled include collective autonomous vehicles for collision avoidance [66], human resources reorganisation such as scheduling elective surgery for emergencies in hospitals [67], distributed controlling of IoT devices and sensors for minimisation of energy consumption in smart homes [47], and dynamic social simulation through law enforcement problems and market-based mechanisms for dynamic task allocation to agents [68].
- Proposals without scenarios [24,25,39,40,42,43,44,53,54,69,70,71,72,73,74,75] are the majority of the studies found. These studies refer to possible applications but are merely introductory examples without the context of a specific scenario. This evidences to some extent a gap between the extensive study of the field and its application to real-world problems.
4.1.2. Venues of Publication
4.2. Algorithms Properties (RQ2)
4.3. Features (RQ3)
- Scalability [21,22,24,41,60,66,68]: by definition, DCOPs and Dynamic DCOPs are both NP-hard, so algorithm scalability persists as a critical challenge in MAS research. LA-DCOP, FMS, and BnB-FMS (Branch and Bound FMS) outperform other algorithms such as DSA or S-DPOP in both global utility and time execution with a high growth of tasks and agents due to their mechanisms for reducing communication between agents (number of messages and size, respectively) [22,24,41]. Ferreira et al. designed the Swarm-GAP as a heuristic DCOP algorithm based on ant colony optimisation able to achieve similar performance to LA-DCOP in experiments with abstract simulators (up to 5000 agents) and the RoboCup Rescue Simulator, but lowering the communication and computation effort [21].
- Stability [24,40,42,44,47,53,60,74]: Dijkstra defined this property in dynamic systems as the agent’s ability to react and adapt as fast as possible to emerging changes in their environment [76]. DCOP literature adopted this definition to represent the property of an algorithm to minimise the computation required to find a solution each time the problem changes [26]. Petcu and Faltings modelled the Self-Stabilization feature for DPOP agents (S-DPOP) based on the properties of convergence (a stable solution is guaranteed in a finite number of steps) and closure (agents do not change the solution if the scenario does not change either) [40]. Further Dynamic DCOP research based on stability has emerged from this definition, and S-DPOP has become a well-known algorithm for comparing experiments. Yeoh et al. adopted this feature for ADOPT algorithms (any-space ADOPT and any-space BnB-ADOPT) [42] and Macarthur et al. for FMS algorithms (Bounded FMS) [74]. Petcu and Faltings designed RS-DPOP, an improvement of the S-DPOP algorithm based on deadlines in agents on the commitment of their variables. Billiau et al. proposed the SDBO algorithm considering stability from another approach based on fault tolerance, ensuring problem resolution if there are changes in the agent network or if agents fail [44].
- Privacy [59,67,72]: Some distributed scenarios require the preservation of data privacy between those entities managed by agents (Smart buildings, IoT, Web Services, Networks, Competitive scenarios, etc.). In these scenarios, agents do not share critical information with neighbours, but mainly the costs or utility associated with their actions or its local variables assignment. In these scenarios, the concept emerges of intra-agent variables as private and inter-agent variables allowed to be shared, with their respective constraint relationships. Wahbi et al. modelled Data Centres as agents with information related to Virtual Machines, energy consumption, and energy cost as intra-agent variables [59]. Khanna et al. proposed a degree of dissatisfaction value shared between agents based on private intra-agent constraints costs [67]. Billiau et al. modelled privacy as Asymmetric DCOPs because they are suitable when constrained agents incur different costs for a joint action in order to preserve their local utility [26,72].
- Anytime [21,24,41,44,56,66,70,73]: A DCOP algorithm is said to be Anytime if it can return a valid solution (but incomplete) even if the agents are interrupted at any time before the algorithm terminates. Anytime algorithms tend to converge for solutions with better quality as they keep running. Anytime approaches on incomplete algorithms are interesting on large DCOPs, with high frequency of emerging dynamics and uncertain environments. While Stability and Anytime are characteristics related to fault-tolerance, they are not interchangeable. Anytime mechanisms aim to guarantee a solution, either complete or not, whilst stability seeks to minimise efforts between one solution and the next one when the problem changes. In other words, the Anytime property of a Dynamic DCOP is applied over each single DCOP instance, and the stability property states is applied between instances.
- Learning mechanisms [43,55,63,65]: Machine learning techniques are used on agents to find policies that maximise their utility during solving. Nguyen et al. modelled the Markovian Dynamic DCOP (MD-DCOP) as a sequence of classic DCOPs where transitions are represented as a Markov Decision Process (MDP) and proposed a distributed version of the Q-Learning algorithm [43]. Machine learning agents on Dynamic DCOPs based on MDPs and Q-learning algorithms were also approached by [55,63,65].
- Multi-Objective [69,71,72,75]: Okimoto et al. modelled the Dynamic Multi-Objective DCOP (DMO-DCOP) as a sequence of static MO-DCOPs [69,71]. As explained before, Multi-Objective Optimisation consists of solving DCOP problems with more than one objective function that must be optimised simultaneously, with the possible existence of trade-offs among objectives. According to this, there is a possibility that maximising all objectives in the same solution is unfeasible. Instead, MO-DCOPs are solved when a Pareto Front is found, as the set of Pareto Optimal solutions that are dominant for their respective objective functions.
- Uncertain management [55,57,63]: Certain scenarios model dynamics in such a way that agents must act under uncertainty. Taylor et al. coined the term “team uncertainty penalty”, where joint decisions by a team of agents acting on dense graphs with high constraints variability lead to a significant degradation in team performance [55,63]. Fransman et al. represented uncertainty as the positional error between the current and the estimated position of a target being tracked by an agent [57].
- Proactive [25,54] By definition, intelligent agents with goal-driven behaviours are able not only to react to changes but also to take initiatives beyond such reactions in response to their environment. Hoang et al. introduced this concept and identified a new family of DCOP problems as Proactive Dynamic DCOP (PD-DCOP). Proactiveness is connected to the question of how agents can predict future changes assuming some degree of uncertainty. To do so, they extend the DCOP model with a finite horizon as time steps where agents can change the value of their variables, a switching cost of such values between time steps, and a set of transition functions that randomly changes the values in successive time steps. The goal of a PD-DCOP is to find a sequence of assignments for all variables over such horizon. Given this extension, they designed both complete and incomplete algorithms based on DPOP and S-DPOP predecessors [25,54].
- Framework [17,43,55,62]: We identified a set of papers that propose diverse structures or problem definitions to handle Dynamic DCOPs, where a off-the-shelf classic DCOP is assembled instead a pure novel algorithm. The DCOP_MST model introduces changes in constraints through the inclusion of dynamic domains [17]. DCEE problems were defined as a framework to introduce and coordinate two algorithms for exploration and exploitation ofsensing agents [55]. Lezama et al. proposed a framework where classic DCOPs on consecutive time windows are connected by an inter-phase operation where a set of helper agents updates information from dynamics in parallel with the current state of DCOP agents [62].
4.4. Dynamic DCOP Family Tree (RQ4)
- Multi-Objective Dynamic DCOP with algorithms such as DPR, DMOBB, and SSBDO [69,71,72]. Clement et al. formalised first the DMO-DCOP problem as a sequence of a set of MO-DCOPs in the same fashion [71]. In their work, dynamics as changes in successive DCOPs were connected to the changes in the number of objective functions, whilst the number of agents, domains, and costs did not change. Billiau et al. extended the SBDO algorithm, where dynamics are represented as changes in the constraint set of the scenario, to further belongs to the Asymmetric DCOPs model [72]. Agents in asymmetric problems are defined as selfish or untrustworthy but are still cooperative. Thus, agents may associate different costs depending on which agent they share their information with.
- Probabilistic (Stochastic) Dynamic DCOP that merges dynamics with stochastic (constraints) and machine learning mechanisms (distributed Q-Learning) from Probabilistic DCOPs where the MD-DCOP is placed. [43]. Dynamics here represent changes in the cost function from agents, whilst agents, constraints, and domains remain unchanged across all the successive problems.
- Proactive Dynamic DCOP extends the Dynamic DCOP with the definition of horizon as a set of time steps where agents can change the value of their variables, with the aim to find a sequence of current and future assignments for such variables [54]. Further, Hoang et al. defined the Infinite-Horizon PD-DCOP (IPD-DCOP) model, which extends PD-DCOPs to handle infinite horizons through MDP [25]. The main idea is that the Markov chains on proactive problems will converge to a stationary distribution at some time step during the DCOP set sequence (either before a finite or infinite horizon). In these proposals, the dynamics are reflected exclusively in the change of the agents’ cost functions.
5. Discussion
5.1. Applicability of Dynamic DCOPs to Sensor-Based Problems: Research Gaps and Opportunities
5.1.1. RQ1
5.1.2. RQ2
5.1.3. RQ3
5.1.4. RQ4
5.2. Possible Biases or Flaws
6. Conclusions
Author Contributions
Funding
Institutional Review Board Statement
Informed Consent Statement
Data Availability Statement
Conflicts of Interest
References
- Tan, F. The Algorithms of Distributed Learning and Distributed Estimation about Intelligent Wireless Sensor Network. Sensors 2020, 20, 1302. [Google Scholar] [CrossRef] [PubMed]
- Lesser, V.; Tambe, M.; Ortiz, C.L. Distributed Sensor Networks: A Multiagent Perspective; Kluwer Academic Publishers: Norwell, MA, USA, 2003. [Google Scholar]
- Wooldridge, M. An Introduction to Multiagent Systems, 2nd ed.; John Wiley & Sons: Hoboken, NJ, USA, 2009. [Google Scholar]
- Russell, S.J.; Norvig, P.; Candy, J.F.; Malik, J.M.; Edwards, D.D. Artificial Intelligence: A Modern Approach; Prentice-Hall, Inc.: Hoboken, NJ, USA, 1996. [Google Scholar]
- Hayes-Roth, B. An architecture for adaptive intelligent systems. Artif. Intell. 1995, 72, 329–365. [Google Scholar] [CrossRef]
- Ögren, P.; Fiorelli, E.; Leonard, N. Cooperative control of mobile sensor networks: Adaptive gradient climbing in a distributed environment. IEEE Trans. Autom. Control 2004, 49, 1292–1302. [Google Scholar] [CrossRef]
- Zavlanos, M.; Pappas, G. Distributed connectivity control of mobile networks. IEEE Trans. Robot. 2008, 24, 1416–1428. [Google Scholar] [CrossRef]
- Barriuso, A.L.; Villarrubia González, G.; De Paz, J.F.; Lozano, A.; Bajo, J. Combination of Multi-Agent Systems and Wireless Sensor Networks for the Monitoring of Cattle. Sensors 2018, 18, 108. [Google Scholar] [CrossRef]
- Derakhshan, F.; Yousefi, S. A review on the applications of multiagent systems in wireless sensor networks. Int. J. Distrib. Sens. Netw. 2019, 15, 19. [Google Scholar] [CrossRef]
- Nakamura, M.; Sakurai, A.; Nakamura, J. Distributed Environment Control Using Wireless Sensor/Actuator Networks for Lighting Applications. Sensors 2009, 9, 8593–8609. [Google Scholar] [CrossRef]
- Fortino, G.; Guerrieri, A.; Russo, W.; Savaglio, C. Integration of agent-based and Cloud Computing for the smart objects-oriented IoT. In Proceedings of the 2014 IEEE 18th International Conference on Computer Supported Cooperative Work in Design (CSCWD 2014), Hsinchu, Taiwan, 21–23 May 2014; pp. 493–498. [Google Scholar]
- Alvi, S.; Afzal, B.; Shah, G.; Atzori, L.; Mahmood, W. Internet of multimedia things: Vision and challenges. Ad Hoc Netw. 2015, 33, 87–111. [Google Scholar] [CrossRef]
- Leitão, P.; Karnouskos, S.; Ribeiro, L.; Lee, J.; Strasser, T.; Colombo, A. Smart Agents in Industrial Cyber-Physical Systems. Proc. IEEE 2016, 104, 1086–1101. [Google Scholar] [CrossRef]
- Koenig, S.; Liu, Y. Terrain coverage with ant robots: A simulation study. In Proceedings of the International Joint Conference on Autonomous Agents and Multi-agent Systems (AAMAS), Montreal, QC, Canada, 28 May–1 June 2001; pp. 600–607. [Google Scholar]
- Taylor, M.; Jain, M.; Jin, Y.; Yooko, M.; Tambe, M. When should there be a “me” in “team”? Distributed multi-agent optimization under uncertainty. In Proceedings of the International Conference on Autonomous Agents and Multi-Agent Systems (AAMAS), Toronto, ON, Canada, 10–14 May 2010; Volume 1, pp. 109–116. [Google Scholar]
- Tron, R.; Thomas, J.; Loianno, G.; Daniilidis, K.; Kumar, V. A Distributed Optimization Framework for Localization and Formation Control: Applications to Vision-Based Measurements. IEEE Control Syst. 2016, 36, 22–44. [Google Scholar]
- Zivan, R.; Yedidsion, H.; Okamoto, S.; Glinton, R.; Sycara, K. Distributed constraint optimization for teams of mobile sensing agents. Auton. Agents Multi-Agent Syst. 2015, 29, 495–536. [Google Scholar] [CrossRef]
- Yedidsion, H.; Zivan, R.; Farinelli, A. Explorative max-sum for teams of mobile sensing agents. In Proceedings of the International Conference on Autonomous Agents and Multi-Agent Systems (AAMAS), Paris, France, 5–9 May 2014; Volume 1, pp. 549–556. [Google Scholar]
- Yeoh, W.; Yokoo, M. Distributed problem solving. AI Mag. 2012, 33, 53–65. [Google Scholar] [CrossRef]
- Modi, P.J.; Shen, W.M.; Tambe, M.; Yokoo, M. Adopt: Asynchronous Distributed Constraint Optimization with Quality Guarantees. Artif. Intell. 2005, 161, 149–180. [Google Scholar] [CrossRef]
- Ferreira, P.R., Jr.; Boffo, F.S.; Bazzan, A.L.C. Using Swarm-GAP for Distributed Task Allocation in Complex Scenarios. In Proceedings of the 1st International Workshop on Coordination and Control in Massively Multi-Agent Systems, Honolulu, HI, USA, 15 May 2007; Volume 5043. [Google Scholar]
- Scerri, P.; Farinelli, A.; Okamoto, S.; Tambe, M. Allocating tasks in extreme teams. In Proceedings of the International Joint Conference on Autonomous Agents and Multiagent Systems (AAMAS), Utrecht, The Netherlands, 25–26 July 2005; pp. 859–866. [Google Scholar]
- Lezama, F.; Palominos, J.; Rodríguez-González, A.Y.; Farinelli, A.; Munoz, D.C. Agent-Based Microgrid Scheduling: An ICT Perspective. Mob. Netw. Appl. 2017, 24, 1682–1698. [Google Scholar] [CrossRef]
- Macarthur, K.; Stranders, R.; Ramchurn, S.; Jennings, N. A Distributed Anytime Algorithm for Dynamic Task Allocation in Multi-Agent Systems. In Proceedings of the Twenty-Fifth Conference on Artificial Intelligence (AAAI), San Francisco, CA, USA, 7–11 August 2011; pp. 701–706. [Google Scholar]
- Hoang, K.D.; Fioretto, F.; Hou, P.; Yokoo, M.; Yeoh, W.; Zivan, R. Proactive dynamic distributed constraint optimization. In Proceedings of the International Joint Conference on Autonomous Agents and Multiagent Systems (AAMAS), Singapore, 9–13 May 2016; pp. 597–605. [Google Scholar]
- Fioretto, F.; Pontelli, E.; Yeoh, W. Distributed Constraint Optimization Problems and Applications: A Survey. J. Artif. Intell. Res. 2018, 61, 623–698. [Google Scholar] [CrossRef]
- Yokoo, M.; Hirayama, K. Algorithms for Distributed Constraint Satisfaction: A Review. Auton. Agents Multi-Agent Syst. 2000, 3, 185–207. [Google Scholar] [CrossRef]
- Meisels, A. Distributed Search by Constrained Agents—Algorithms, Performance, Communication; Springer Science & Business Media: New York, NY, USA, 2008. [Google Scholar]
- Leite, A.R.; Enembreck, F.; Barthès, J.P.A. Distributed Constraint Optimization Problems: Review and perspectives. Expert Syst. Appl. 2014, 41, 5139–5157. [Google Scholar] [CrossRef]
- Maurício, R.D.A.; Veado, L.; Moreira, R.T.; Figueiredo, E.; Costa, H. A systematic mapping study on game-related methods for software engineering education. Inf. Softw. Technol. 2018, 95, 201–218. [Google Scholar]
- Pedreira, O.; García, F.; Brisaboa, N.; Piattini, M. Gamification in software engineering—A systematic mapping. Inf. Softw. Technol. 2015, 57, 157–168. [Google Scholar] [CrossRef]
- Petersen, K.; Vakkalanka, S.; Kuzniarz, L. Guidelines for conducting systematic mapping studies in software engineering: An update. Inf. Softw. Technol. 2015, 64, 1–18. [Google Scholar] [CrossRef]
- Petersen, K.; Feldt, R.; Mujtaba, S.; Mattsson, M. Systematic Mapping Studies in Software Engineering. In Proceedings of the 12th International Conference on Evaluation and Assessment in Software Engineering, Bari, Italy, 26–27 June 2008; pp. 68–77. [Google Scholar]
- Petcu, A.; Faltings, B. A Scalable Method for Multiagent Constraint Optimization. In Proceedings of the 19th International Joint Conference on Artificial Intelligence, San Francisco, CA, USA, 31 July–5 August 2005; pp. 266–271. [Google Scholar]
- Zhang, W.; Wang, G.; Xing, Z.; Wittenburg, L. Distributed stochastic search and distributed breakout: Properties, comparison and applications to constraint optimization problems in sensor networks. Artif. Intell. 2005, 161, 55–87. [Google Scholar] [CrossRef]
- Maheswaran, R.; Pearce, J.; Tambe, M. Distributed Algorithms for DCOP: A Graphical-Game-Based Approach. In Proceedings of the ISCA 17th International Conference on Parallel and Distributed Computing Systems, San Francisco, CA, USA, 15–17 September 2004; pp. 432–439. [Google Scholar]
- Farinelli, A.; Rogers, A.; Petcu, A.R.; Jennings, N. Decentralised Coordination of Low-Power Embedded Devices Using the Max-Sum Algorithm. In Proceedings of the International Conference on Autonomous Agents and Multi-Agent Systems (AAMAS), Estoril, Portugal, 12–13 May 2008; Volume 2, pp. 639–646. [Google Scholar]
- Yeoh, W. Speeding Up Distributed Constraint Optimization Search Algorithms. Ph.D. Thesis, University of Southern California, Los Ángeles, CA, USA, 2014. [Google Scholar]
- Mailler, R. Comparing Two Approaches to Dynamic, Distributed Constraint Satisfaction. In Proceedings of the Fourth International Joint Conference on Autonomous Agents and Multiagent Systems, Utrecht, The Netherlands, 25–29 July 2005; pp. 1049–1056. [Google Scholar]
- Petcu, A.; Faltings, B. Superstabilizing, Fault-containing Distributed Combinatorial Optimization. In Proceedings of the 20th National Conference on Artificial Intelligence, Pittsburgh, PA, USA, 9–13 July 2005; Volume 1, pp. 449–454. [Google Scholar]
- Ramchurn, S.D.; Farinelli, A.; MacArthur, K.S.; Jennings, N.R. Decentralized coordination in RoboCup Rescue. Comput. J. 2010, 53, 1447–1461. [Google Scholar] [CrossRef]
- Yeoh, W.; Varakantham, P.; Sun, X.; Koenig, S. Incremental DCOP search algorithms for solving dynamic DCOP problems. In Proceedings of the International Joint Conference on Autonomous Agents and Multiagent Systems (AAMAS), Singapore, 9–13 May 2016; Volume 2, pp. 257–264. [Google Scholar]
- Nguyen, D.T.; Yeoh, W.; Lau, H.C.; Zilberstein, S.; Zhang, C. Decentralized multi-agent reinforcement learning in average-reward dynamic DCOPs. In Proceedings of the International Conference on Autonomous Agents and Multi-Agent Systems (AAMAS), Paris, France, 5–9 May 2014; Volume 2, pp. 1447–1455. [Google Scholar]
- Billiau, G.; Chang, C.F.; Ghose, A. SBDO: A new robust approach to dynamic distributed constraint optimisation. In Proceedings of the International Conference on Principles and Practice of Multi-Agent Systems (PRIMA), Kuching, Malaysia, 3–7 September 2012; Volume 7057. [Google Scholar]
- Hosseini Semnani, S.; Basir, O.A. Target to sensor allocation: A hierarchical dynamic Distributed Constraint Optimization approach. Comput. Commun. 2013, 36, 1024–1038. [Google Scholar] [CrossRef]
- Iizuka, Y.; Iizuka, K. Disaster Evacuation Assistance System Based on Multi-agent Cooperation. In Proceedings of the 2015 48th Hawaii International Conference on System Sciences, Honolulu, HI, USA, 5–8 January 2015; pp. 173–181. [Google Scholar]
- Rust, P.; Picard, G.; Ramparany, F. On the Deployment of Factor Graph Elements to Operate Max-Sum in Dynamic Ambient Environments. In Proceedings of the International Conference on Autonomous Agents and Multi-agent Systems (AAMAS), Sao Paulo, Brazil, 8–13 May 2017; Volume 10642. [Google Scholar]
- Misirli, A.T.; Bener, A.B. A Mapping Study on Bayesian Networks for Software Quality Prediction. In Proceedings of the 3rd International Workshop on Realizing Artificial Intelligence Synergies in Software Engineering, Hyderabad, India, 3 June 2014; pp. 7–11. [Google Scholar]
- Tasar, C.O.; Komesli, M.; Unalir, M.O. Systematic mapping study on question answering frameworks over linked data. IET Softw. 2018, 12, 461–472. [Google Scholar] [CrossRef]
- Vakkuri, V.; Abrahamsson, P. The Key Concepts of Ethics of Artificial Intelligence. In Proceedings of the 2018 IEEE International Conference on Engineering, Technology and Innovation (ICE/ITMC 2018), Stuttgart, Germany, 17–20 June 2018. [Google Scholar]
- Moreira, L.; Ralha, C. A Multi-agent Planning Model Applied to Teamwork Management. In Proceedings of the 2018 IEEE Congress on Evolutionary Computation (CEC 2018), Rio de Janeiro, Brazil, 8–13 July 2018. [Google Scholar]
- Kitchenham, B.; Charters, S. Guidelines for Performing Systematic Literature Reviews in Software Engineering; Keele University: Keele, UK, 2007. [Google Scholar]
- Petcu, A.; Faltings, B. Optimal solution stability in dynamic, distributed constraint optimization. In Proceedings of the IEEE/WIC/ACM International Conference on Intelligent Agent Technology, Fremont, CA, USA, 2–5 November 2007; pp. 321–327. [Google Scholar]
- Hoang, K.D.; Hou, P.; Fioretto, F.; Yeoh, W.; Zivan, R.; Yokoo, M. Infinite-horizon proactive dynamic DCOPs. In Proceedings of the International Joint Conference on Autonomous Agents and Multi-agent Systems (AAMAS), Sao Paulo, Brazil, 8–12 May 2017; Volume 1, pp. 212–220. [Google Scholar]
- Taylor, M.E.; Jain, M.; Tandon, P.; Yokoo, M.; Tambe, M. Distributed on-line multi-agent optimization under uncertainty: Balancing exploration and exploitation. Adv. Complex Syst. 2011, 14, 471–528. [Google Scholar] [CrossRef]
- Sinha, P.K.; Dutta, A. Multi-satellite task allocation algorithm for Earth observation. In Proceedings of the 2016 IEEE Region 10 Conference (TENCON), Singapore, 22–25 November 2016; pp. 403–408. [Google Scholar]
- Fransman, J.; Sijs, J.; Dol, H.; Theunissen, E.; De Schutter, B. Distributed constraint optimization for autonomous multi AUV mine counter-measures. In Proceedings of the OCEANS 2018 MTS/IEEE Charleston, Charleston, SC, USA, 22–25 October 2018; pp. 1–7. [Google Scholar]
- Mailler, R.; Zheng, H.; Ridgway, A. Dynamic, distributed constraint solving and thermodynamic theory. Auton. Agents Multi-Agent Syst. 2018, 32, 188–217. [Google Scholar] [CrossRef]
- Wahbi, M.; Grimes, D.; Mehta, D.; Brown, K.N.; O’Sullivan, B. A distributed optimization method for the geographically distributed data centres problem. In Proceedings of the International Conference on AI and OR Techniques in Constraint Programming for Combinatorial Optimization Problems, Prague, Czech Republic, 31 May–1 June 2017; Volume 10335. [Google Scholar]
- Cheng, S.; Raja, A.; Xie, J.; Howitt, I. DLB-SDPOP: A Multiagent Pseudo-tree Repair Algorithm for Load Balancing in WLANs. In Proceedings of the 2010 IEEE/WIC/ACM International Conference on Web Intelligence and Intelligent Agent Technology, Toronto, ON, Canada, 31 August–3 September 2010; Volume 2, pp. 311–318. [Google Scholar]
- Fioretto, F.; Yeoh, W.; Pontelli, E.; Ma, Y.; Ranade, S.J. A distributed constraint optimization (DCOP) approach to the economic dispatch with demand response. In Proceedings of the International Joint Conference on Autonomous Agents and Multiagent Systems (AAMAS), Sao Paulo, Brazil, 8–12 May 2017; Volume 2, pp. 999–1007. [Google Scholar]
- Lezama, F.; Munoz de Cote, E.; Farinelli, A.; Soares, J.; Pinto, T.; Vale, Z. Distributed Constrained Optimization Towards Effective Agent-Based Microgrid Energy Resource Management. Prog. Artif. Intell. 2019, 11804, 438–449. [Google Scholar]
- Pham, T.T.; Brys, T.; Taylor, M.E. Learning coordinated traffic light control. In Proceedings of the International Joint Conference on Autonomous Agents and Multi-agent Systems (AAMAS), Saint Paul, MN, USA, 6–10 May 2013. [Google Scholar]
- Dalapati, P.; Singh, A.J.; Dutta, A.; Bhattacharya, S. Multi agent based railway scheduling and optimization. In Proceedings of the 2014 IEEE Region 10 Conference (TENCON), Bangkok, Thailand, 22–25 October 2014; pp. 1–6. [Google Scholar]
- Madruga, M.; Prendinger, H. iC02: Multi-user eco-driving training environment based on distributed constraint optimization. In Proceedings of the International Joint Conference on Autonomous Agents and Multi-agent Systems (AAMAS), Saint Paul, MN, USA, 6–10 May 2013; Volume 2, pp. 925–932. [Google Scholar]
- Bekris, K.E.; Tsianos, K.I.; Kavraki, L.E. A Distributed Protocol for Safe Real-time Planning of Communicating Vehicles with Second-order Dynamics. In Proceedings of the 1st International Conference on Robot Communication and Coordination, Athens, Greece, 14–16 October 2007; pp. 1–8. [Google Scholar]
- Khanna, S.; Sattar, A.; Hansen, D.; Stantic, B. An efficient algorithm for solving dynamic complex DCOP problems. In Proceedings of the 2009 IEEE/WIC/ACM International Joint Conference on Web Intelligence and Intelligent Agent Technology, Milan, Italy, 15–18 September 2009; Volume 2, pp. 339–346. [Google Scholar]
- Nelke, S.A.; Okamoto, S.; Zivan, R. Market Clearing–Based Dynamic Multi-Agent Task Allocation. ACM Trans. Intell. Syst. Technol. 2020, 11, 1–25. [Google Scholar] [CrossRef]
- Okimoto, T.; Clement, M.; Inoue, K. AOF-based algorithm for dynamic multi-objective distributed constraint optimization. In Proceedings of the International Workshop on Multi-Disciplinary Trends in Artificial Intelligence, Krabi, Thailand, 9–11 December 2013; Volume 8271. [Google Scholar]
- Matsui, T.; Matsuo, H. Applying distributed constraint optimization method to dynamic problem. In Proceedings of the International Conference on Computational Intelligence (IASTED), Innsbruck, Austria, 16–17 February 2005; Volume 2005, pp. 170–175. [Google Scholar]
- Clement, M.; Okimoto, T.; Ribeiro, T.; Inoue, K. Model and algorithm for dynamic multi-objective distributed optimization. In Proceedings of the International Conference on Principles and Practice of Multi-Agent Systems (PRIMA), Dunedin, New Zealand, 1–6 December 2013; Volume 8291. [Google Scholar]
- Billiau, G.; Chang, C.F.; Ghose, A. Multi-objective distributed constraint optimization using semi-rings. Scalable Comput. 2015, 16, 403–422. [Google Scholar]
- Mertens, K.; Holvoet, T.; Berbers, Y. The DynCOAA algorithm for dynamic constraint optimization problems. In Proceedings of the International Joint Conference on Autonomous Agents and Multi-agent Systems (AAMAS), Hakodate, Japan, 8–12 May 2006; Volume 2006, pp. 1421–1429. [Google Scholar]
- Macarthur, K.; Farinelli, A.; Ramchurn, S.; Jennings, N. Efficient, Superstabilizing Decentralised Optimisation for Dynamic Task Allocation Environments. In Proceedings of the Third International Workshop on Optimisation in Multi-Agent Systems (OptMas) at the Ninth Joint Conference on Autonomous and Multi-Agent Systems, Toronto, ON, Canada, 10 May 2010; pp. 25–32. [Google Scholar]
- Clement, M.; Okimoto, T.; Schwind, N.; Inoue, K. Finding Resilient Solutions for Dynamic Multi-Objective Constraint Optimization Problems. In Proceedings of the ICAART 2015—7th International Conference on Agents and Artificial Intelligence, Toronto, ON, Canada, 10–12 January 2015; Volume 2, pp. 509–516. [Google Scholar]
- Dijkstra, E.W. Self-Stabilizing Systems in Spite of Distributed Control. Commun. ACM 1974, 17, 643–644. [Google Scholar] [CrossRef]
Short Biography of Authors
![]() | Jose Barambones is a PhD student in Software, Systems, and Computation and holds a degree and a Master’s degree in Computer Science from the Universidad Politécnica de Madrid. He is a Senior Researcher at the Madrid Human–Computer Interaction Laboratory (MadHCILab) at UPM. He is also an Assistant Professor on Software Engineering and Game Design subjects at Universidad CEU San Pablo and the Centro Universitario de Tecnología, Arte y Diseño (U-TAD) of the Universidad Camilo Jose Cela in Madrid, Spain. He was invited as a research intern at the National Institute of Informatics in Tokyo, Japan in 2015 and 2018. His research is mainly focused on Distributed Artificial Intelligence and User Experience, in particular on Intelligent Virtual Agents, Multi-Agent Systems, and Human–Agent Interaction in real-time scenarios. |
![]() | Ricardo Imbert (Madrid, Spain, 1973) received a B.Sc. degree in computer science from the Universidad Politécnica de Madrid (UPM), Spain, in 1997, a M.Sc. degree in software engineering from the UPM in 2000, and a Ph.D. degree in computer science from the UPM in 2005. He has been a Researcher at the Madrid HCI Lab at UPM since 1996. In 1999e, he was a Visiting Ph.D. Scholar at the Consorzio Roma Ricerche from Università Tor Vergata of Rome, Italy. Since 2000, he has been an Associate Professor at the Computer Science and Engineering School (ETSIINF) of the UPM. From 2008 to 2017, he has coordinated the European Master in Software Engineering at UPM, an Erasmus Mundus Master Program. From 2012 to 2016, he was Vice-Dean for Student Affairs of the ETSIINF-UPM, and since 2016 he has been the Associate Vice-Rector for Information Systems of the UPM. His research interests deal with Human–Computer Interaction, Interactive Systems, User Experience, Cognitive Architectures, and Agent-Based Software Engineering. He has been member of ACM since 2000. |
![]() | Cristian Moral received his MSc and PhD degrees in Computer Science from Universidad Politécnica de Madrid in 2011 and 2016, respectively. He has been Assistant Professor at the Computer Science School at UPM since 2014. His main research interests are Human-Computer Interaction in ICT for healthy ageing, Information Retrieval and Visualization, Virtual and Augmented Reality, and eHealth. Currently, his research focuses on the use of sensor-based platforms to monitor and improve the quality of life of the ageing population. |









| Database | Search String | Publications |
|---|---|---|
| IEEE | DCOP AND algorithm | 69 |
| ACM Inspec Scopus | ((“distributed constraint” AND (optimisation OR optimisation)) OR DCOP) AND algorithm | 285 176 378 |
| Criteria | Rules |
|---|---|
| Inclusion |
|
| Exclusion |
|
| Author 1 | |||
|---|---|---|---|
| Included (A) | Doubt (B) | Excluded (C) | |
| Authors 2 and 3 | AAA | BAA | CAA |
| ABA | BBA | CBA | |
| ACA | BCA | CCA | |
| AAB | BAB | CAB | |
| ABB | BBB | CBB | |
| ACB | BCB | CCB | |
| AAC | BAC | CAC | |
| ABC | BBC | CBC | |
| ACC | BCC | CCC | |
| Data Item | Value | RQ |
|---|---|---|
| General | ||
| Article | Bibliography ID | - |
| Title | Article name | - |
| Authors | Authors set | - |
| Year | Publication date | RQ4 |
| Venue | Publication venue | RQ1 |
| Area | Field application | RQ1 |
| MAS problem | Agents and problem definition | RQ1 |
| Modelling | ||
| Graph | Constraint/Pseudo-tree/Factor graph | RQ2 |
| Solution type | Complete/Incomplete | RQ2 |
| Complexity | Time execution complexity | RQ2 |
| Messages | Number of messages complexity | RQ2 |
| Memory | Agent memory complexity | RQ2 |
| Dynamics | Set of identified dynamics to model | RQ1 |
| Properties | Set of highlighted properties | RQ3 |
| extracted from keywording | ||
| Related Work | ||
| Related | Set of related DCOP works | RQ4 |
| Evaluation | Set of compared DCOP algorithms | RQ4 |
| Rank | Venue | Number | Studies |
|---|---|---|---|
| 1 | AAMAS | 13 | [17,18,22,25,39,43,54,58,61,63,65,73,74] |
| 2 | LNAI/LNCS | 6 | [21,44,47,59,69,71] |
| 3 | WI-IAT | 4 | [42,53,60,67] |
| 4 | AAAI | 2 | [24,40] |
| Reference | Algorithm | Family/ Framework | Graph Topology | Optimal (Complete) | Proof of Complexity Analysis | ||
|---|---|---|---|---|---|---|---|
| Time | N° Msgs | Msg Size | |||||
| [21] | Swarm-GAP | Constraint | ✗ | Linear | Linear | ||
| [22] | LA-DCOP | Constraint | ✗ | • | Linear | Linear | |
| [23] | DER | ✓ | ✗ | • | • | • | |
| [24] | BnB-FMS | Factor | ✗ | Exp. | Poly. | Linear | |
| [25] | PD-DCOP(LS-SDPOP) | ✓ | Pseudo-tree | ✓ | Exp. | ||
| [39] | DynDBA/DynAPO | Constraint | ✗/✓ | Poli/Linear | |||
| [40] | S-DPOP | Pseudo-tree | ✓ | Exp. | Linear | Exp. | |
| [41] | FMS | Factor | ✗ | Exp. | Poly. | Linear | |
| [42] | I-BnB-ADOPT | Pseudo-tree | ✓ | Exp. | |||
| [43] | MD-DCOP | ✓ | ✗ | ||||
| [44] | SDBO | Constraint | ✗ | Exp. | Exp. | Linear | |
| [45] | HD-ADOPT/HD-DBA | Pseudo-tree | ✗ | Exp. | Poly. | ||
| [46] | Iizuka et al. | Constraint | ✗ | ||||
| [47] | ILP-SECP | Factor | ✗ | Linear | Poly. | ||
| [17] | MST | ✓ | ✗ | • | • | ||
| [53] | RS-DPOP | Pseudo-tree | ✓ | Exp. | Linear | Exp. | |
| [54] | IPD-DCOP | ✓ | Constraint | ✗ | • | ||
| [55] | DCEE | ✓ | ✗ | ||||
| [18] | MST_Max-sum | Factor | ✗ | Linear | |||
| [56] | Sat-MGM | Constraint | ✗ | Poly. | Poly. | ||
| [57] | C-DPOP | Pseudo-tree | ✓ | • | |||
| [58] | Mailler et al. | ✗ | Exp. | ||||
| [59] | AGAG-ng | Constraint | ✓ | ||||
| [60] | DLB-SDPOP | Pseudo-tree | ✓ | Exp. | Linear | Exp. | |
| [61] | DEEDS/R-DEEDS | Pseudo-tree | ✓ | Exp. | Linear | Exp. | |
| [62] | Lezama et al. | ✗ | Exp. | Linear | |||
| [63] | K1/K2 | ✓ | Constraint | ✗ | |||
| [64] | Dalapati et al. | Constraint | ✓ | ||||
| [65] | iCO2 | Pseudo-tree | ✓ | ||||
| [66] | DisSP | Pseudo-tree | ✗ | ||||
| [67] | DC-DCOP | Constraint | ✓ | Exp. | Exp. | ||
| [68] | Dis FMC_TA | Constraint | ✗ | Poly. | |||
| [69] | DPR | Pseudo-tree | Pareto | Exp. | Linear | Exp. | |
| [70] | DynADOPT | Pseudo-tree | ✓ | Exp. | Exp. | Linear | |
| [71] | DMO-DCOP(DMOBB) | ✓ | Pseudo-tree | Pareto | Exp. | Exp. | |
| [72] | S-DCOP(SSBDO) | ✓ | Constraint | ✗ | Exp. | ||
| [73] | DynCOAA | Constraint | ✗ | ||||
| [74] | BFMS | Factor/Tree | ✗ | Exp. | Poly. | Linear | |
| [75] | ASR | Constraint | Pareto | Exp. | |||
Publisher’s Note: MDPI stays neutral with regard to jurisdictional claims in published maps and institutional affiliations. |
© 2021 by the authors. Licensee MDPI, Basel, Switzerland. This article is an open access article distributed under the terms and conditions of the Creative Commons Attribution (CC BY) license (https://creativecommons.org/licenses/by/4.0/).
Share and Cite
Barambones, J.; Imbert, R.; Moral, C. Applicability of Multi-Agent Systems and Constrained Reasoning for Sensor-Based Distributed Scenarios: A Systematic Mapping Study on Dynamic DCOPs. Sensors 2021, 21, 3807. https://doi.org/10.3390/s21113807
Barambones J, Imbert R, Moral C. Applicability of Multi-Agent Systems and Constrained Reasoning for Sensor-Based Distributed Scenarios: A Systematic Mapping Study on Dynamic DCOPs. Sensors. 2021; 21(11):3807. https://doi.org/10.3390/s21113807
Chicago/Turabian StyleBarambones, Jose, Ricardo Imbert, and Cristian Moral. 2021. "Applicability of Multi-Agent Systems and Constrained Reasoning for Sensor-Based Distributed Scenarios: A Systematic Mapping Study on Dynamic DCOPs" Sensors 21, no. 11: 3807. https://doi.org/10.3390/s21113807
APA StyleBarambones, J., Imbert, R., & Moral, C. (2021). Applicability of Multi-Agent Systems and Constrained Reasoning for Sensor-Based Distributed Scenarios: A Systematic Mapping Study on Dynamic DCOPs. Sensors, 21(11), 3807. https://doi.org/10.3390/s21113807




