Industrial Semi-Supervised Dynamic Soft-Sensor Modeling Approach Based on Deep Relevant Representation Learning
Abstract
1. Introduction
- 1.
- A novel semi-supervised soft-sensor modeling based on deep representative learning is proposed to enhance soft-sensing prediction performance. The proposed method can be applied to soft sensors under scarce labeled data, high non-linearity, and dynamic behavior.
- 2.
- A deep representative learning method extracts high-level features from unlabeled data and then eliminates non-relevant representations and highlights relevant information for efficient soft-sensing development.
- 3.
- MI analysis evaluates the relation among targeted-output variables and an SAE model representations in a layer-by-layer manner. Thus, the pretrained deep architecture is more suitable and reliable for soft-sensing.
- 4.
- An LSTM model couples to the pretrained SAE to address the inherent dynamic features of the process. A soft-sensor specifically trained to handle systems dynamic outperforms other traditional and enhanced-SAE-based methods.
2. Preliminares
2.1. Stacked Autoencoders
2.2. Mutual Information
2.3. Long-Short Term Memory
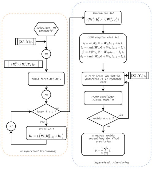
3. The Proposed MISAEL Method
3.1. Data Preprocessing
3.2. Unsupervised Pre-training: MI-Based SAE
- Step 1.
- The first step is the calculation of an effectual MI threshold value. A 1000 random vectors are generated under an uniform distribution with values range of . MI analysis between the generated arbitrary vectors and the targeted output is performed. MI values are sorted in descending order, and the 50th value indicates the threshold value. Therefore, MI analysis obtains a confidence level of 95% when the MI value is higher than . In the proposed method, is not adaptive, and its value does not change during the entire training process.
- Step 2.
- By using the labeled training dataset , MI analysis indicates the relevance of all process variables. The procedure eliminates irrelevant variables to use only preserved variables in the training of the first AE. Retained unlabeled variables are used to train the first AE as follows:where is the hidden representation of the first AE. According to Equation (6) the first AE is trained.
- Step 3.
- As hidden representations of first AE are computed, MI evaluation is performed to remove irrelevant representations and retain important information only. By using , hidden representations are calculated to perform MI analysis. The MI between each representation and the corresponding target-output is evaluated: . According to MI values, the procedure wipes out the respective lines of data in the weighting matrix and bias that corresponds to non-relevant hidden representations, generating a new parameters set . Then unimportant representations are eliminated while meaningful representations are kept and used as input of the second AE.
- Step 4.
- By reiterating the procedure in the previous step over the L stacked AE, high-level representative information is obtained over all the deep structure.where is the hidden representation of the L-th AE, , are parameters set of AE-L, and the retained representations of the AE-(L-1). A set of optimized parameters is acquired. Therefore, this procedure implements an MI-based SAE with soft-sensing relevant representations only.
3.3. Supervised Fine-Tuning: MI-SAE-LSTM
- Step 1.
- The relevant parameters set obtained in the unsupervised pre-training initializes the SAE model for the supervised fine-tuning. As a result, at layer L, high-level relevant extracted features constitute the output the SAE and then the input of the next coupled structure.
- Step 2.
- Step 3.
- The k-fold cross-validation uses the training set to generate k subsets randomly. One of the k subsets composes the validation set, and the remaining k−1 subsets train the deep model. This procedure is then repeated k times with each of the k subsets used exactly once as the validation set.
- Step 4.
- The previous step generated k MISAEL candidate deep models to compose the soft-sensor. The output of each candidate model is correspondingly weighted to compute ensemble prediction of MISAEL .where k is the number of generated MISAEL candidates.
4. Case Studies and Results
- 1.
- traditional learning methods: PLS, MLP, and SVR.
- 2.
- Deep learning-based methods: SAE.
- 3.
- Proposed deep relevant learning-based soft-sensor: MISAEL and eMISAEL (ensemble MISAEL) designed by using the proposed soft-sensing method.
4.1. Industrial Debutanizer Column Process
4.2. Sulfur Recovery Unit Process
5. Conclusions
Author Contributions
Funding
Institutional Review Board Statement
Informed Consent Statement
Data Availability Statement
Conflicts of Interest
References
- Kadlec, P.; Gabrys, B.; Strandt, S. Data-driven Soft Sensors in the process industry. Comput. Chem. Eng. 2009, 33, 795–814. [Google Scholar] [CrossRef]
- Zamprogna, E.; Barolo, M.; Seborg, D.E. Optimal selection of soft sensor inputs for batch distillation columns using principal component analysis. J. Process Control 2005, 15, 39–52. [Google Scholar] [CrossRef]
- Fortuna, L.; Graziani, S.; Rizzo, A.; Xibilia, M.G. Soft Sensors for Monitoring and Control of Industrial Processes; Springer Science & Business Media: London, UK, 2007. [Google Scholar]
- Gopakumar, V.; Tiwari, S.; Rahman, I. A deep learning based data driven soft sensor for bioprocesses. Biochem. Eng. J. 2018, 136, 28–39. [Google Scholar] [CrossRef]
- Shokry, A.; Vicente, P.; Escudero, G.; Pérez-Moya, M.; Graells, M.; Espuña, A. Data-driven soft-sensors for online monitoring of batch processes with different initial conditions. Comput. Chem. Eng. 2018, 118, 159–179. [Google Scholar] [CrossRef]
- Tang, J.; Yu, W.; Chai, T.; Zhao, L. On-Line Principal Component Analysis with Application to Process Modeling. Neurocomputing 2012, 82, 167–178. [Google Scholar] [CrossRef]
- Ge, Z. Active learning strategy for smart soft sensor development under a small number of labeled data samples. J. Process Control 2014, 24, 1454–1461. [Google Scholar] [CrossRef]
- Shang, C.; Yang, F.; Huang, D.; Lyu, W. Data-driven soft sensor development based on deep learning technique. J. Process Control 2014, 24, 223–233. [Google Scholar] [CrossRef]
- Ren, M.; Song, Y.; Chu, W. An improved locally weighted PLS based on particle swarm optimization for industrial soft sensor modeling. Sensors 2019, 19, 4099. [Google Scholar] [CrossRef] [PubMed]
- Gao, X.; Hou, J. An improved SVM integrated GS-PCA fault diagnosis approach of Tennessee Eastman process. Neurocomputing 2016, 174, 906–911. [Google Scholar] [CrossRef]
- Hernández-del Olmo, F.; Gaudioso, E.; Duro, N.; Dormido, R. Machine learning weather soft-sensor for advanced control of wastewater treatment plants. Sensors 2019, 19, 3139. [Google Scholar] [CrossRef]
- Sheng, X.; Ma, J.; Xiong, W. Smart Soft Sensor Design with Hierarchical Sampling Strategy of Ensemble Gaussian Process Regression for Fermentation Processes. Sensors 2020, 20, 1957. [Google Scholar] [CrossRef] [PubMed]
- Liu, Y.; Pan, Y.; Huang, D. Development of a Novel Adaptive Soft-Sensor Using Variational Bayesian PLS with Accounting for Online Identification of Key Variables. Ind. Eng. Chem. Res. 2015, 54, 338–350. [Google Scholar] [CrossRef]
- Grbić, R.; Slišković, D.; Kadlec, P. Adaptive soft sensor for online prediction and process monitoring based on a mixture of Gaussian process models. Comput. Chem. Eng. 2013, 58, 84–97. [Google Scholar] [CrossRef]
- Souza, A.M.F.D.; Soares, F.M.; Castro, M.A.G.D.; Nagem, N.F.; Bitencourt, A.H.D.J.; Affonso, C.D.M.; Oliveira, R.C.L.D. Soft Sensors in the Primary Aluminum Production Process Based on Neural Networks Using Clustering Methods. Sensors 2019, 19, 5255. [Google Scholar] [CrossRef] [PubMed]
- Shao, W.; Ge, Z.; Song, Z.; Wang, K. Nonlinear industrial soft sensor development based on semi-supervised probabilistic mixture of extreme learning machines. Control Eng. Pract. 2019, 91, 104098. [Google Scholar] [CrossRef]
- He, X.; Ji, J.; Liu, K.; Gao, Z.; Liu, Y. Soft sensing of silicon content via bagging local semi-supervised models. Sensors 2019, 19, 3814. [Google Scholar] [CrossRef]
- Kanno, Y.; Kaneko, H. Improvement of predictive accuracy in semi-supervised regression analysis by selecting unlabeled chemical structures. Chemom. Intell. Lab. Syst. 2019, 191, 82–87. [Google Scholar] [CrossRef]
- Li, D.; Liu, Y.; Huang, D. Development of semi-supervised multiple-output soft-sensors with Co-training and tri-training MPLS and MRVM. Chemom. Intell. Lab. Syst. 2020, 199, 103970. [Google Scholar] [CrossRef]
- Noda, K.; Yamaguchi, Y.; Nakadai, K.; Okuno, H.G.; Ogata, T. Audio-visual speech recognition using deep learning. Appl. Intell. 2015, 42, 722–737. [Google Scholar] [CrossRef]
- Krizhevsky, A.; Sutskever, I.; Hinton, G.E. ImageNet Classification with Deep Convolutional Neural Networks. In Advances in Neural Information Processing Systems 25; Pereira, F., Burges, C.J.C., Bottou, L., Weinberger, K.Q., Eds.; Curran Associates, Inc.: Red Hook, NY, USA, 2012; Volume 25, pp. 1097–1105. [Google Scholar]
- Li, P.; Yu, H.; Zhang, W.; Xu, G.; Sun, X. SA-NLI: A Supervised Attention based framework for Natural Language Inference. Neurocomputing 2020, 407, 72–82. [Google Scholar] [CrossRef]
- Jiang, L.; Ge, Z.; Song, Z. Semi-supervised fault classification based on dynamic Sparse Stacked auto-encoders model. Chemom. Intell. Lab. Syst. 2017, 168, 72–83. [Google Scholar] [CrossRef]
- Luo, X.; Li, X.; Wang, Z.; Liang, J. Discriminant autoencoder for feature extraction in fault diagnosis. Chemom. Intell. Lab. Syst. 2019, 192, 103814. [Google Scholar] [CrossRef]
- Zheng, S.; Liu, K.; Xu, Y.; Chen, H.; Zhang, X.; Liu, Y. Robust soft sensor with deep kernel learning for quality prediction in rubber mixing processes. Sensors 2020, 20, 695. [Google Scholar] [CrossRef]
- Wang, Y.; Pan, Z.; Yuan, X.; Yang, C.; Gui, W. A novel deep learning based fault diagnosis approach for chemical process with extended deep belief network. ISA Trans. 2020, 96, 457–467. [Google Scholar] [CrossRef]
- Gong, B.; Ergu, D.; Cai, Y.; Ma, B. Real-Time Detection for Wheat Head Applying Deep Neural Network. Sensors 2021, 21, 191. [Google Scholar] [CrossRef]
- Su, H.; Zio, E.; Zhang, J.; Xu, M.; Li, X.; Zhang, Z. A hybrid hourly natural gas demand forecasting method based on the integration of wavelet transform and enhanced Deep-RNN model. Energy 2019, 178, 585–597. [Google Scholar] [CrossRef]
- Guo, H.; Sung, Y. Movement estimation using soft sensors based on Bi-LSTM and two-layer LSTM for human motion capture. Sensors 2020, 20, 1801. [Google Scholar] [CrossRef] [PubMed]
- Yuan, X.; Wang, Y.; Yang, C.; Gui, W. Stacked isomorphic autoencoder based soft analyzer and its application to sulfur recovery unit. Inf. Sci. 2020, 534, 72–84. [Google Scholar] [CrossRef]
- Wang, Y.; Liu, C.; Yuan, X. Stacked locality preserving autoencoder for feature extraction and its application for industrial process data modeling. Chemom. Intell. Lab. Syst. 2020, 203, 104086. [Google Scholar] [CrossRef]
- Guo, F.; Xie, R.; Huang, B. A deep learning just-in-time modeling approach for soft sensor based on variational autoencoder. Chemom. Intell. Lab. Syst. 2020, 197, 103922. [Google Scholar] [CrossRef]
- Yuan, X.; Ou, C.; Wang, Y.; Yang, C.; Gui, W. Deep quality-related feature extraction for soft sensing modeling: A deep learning approach with hybrid VW-SAE. Neurocomputing 2020, 396, 375–382. [Google Scholar] [CrossRef]
- Yu, J.; Zheng, X.; Wang, S. A deep autoencoder feature learning method for process pattern recognition. J. Process Control 2019, 79, 1–15. [Google Scholar] [CrossRef]
- Yuan, X.; Huang, B.; Wang, Y.; Yang, C.; Gui, W. Deep Learning-Based Feature Representation and Its Application for Soft Sensor Modeling With Variable-Wise Weighted SAE. IEEE Trans. Ind. Inform. 2018, 14, 3235–3243. [Google Scholar] [CrossRef]
- Li, Z.; Tian, L.; Jiang, Q.; Yan, X. Distributed-ensemble stacked autoencoder model for non-linear process monitoring. Inf. Sci. 2021, 542, 302–316. [Google Scholar] [CrossRef]
- Mallak, A.; Fathi, M. Sensor and Component Fault Detection and Diagnosis for Hydraulic Machinery Integrating LSTM Autoencoder Detector and Diagnostic Classifiers. Sensors 2021, 21, 433. [Google Scholar] [CrossRef]
- Tsinghua, W.K.; Huang, D.; Yang, F.; Jiang, Y. Soft sensor development and applications based on LSTM in deep neural networks. In Proceedings of the 2017 IEEE Symposium Series on Computational Intelligence (SSCI), Honolulu, HI, USA, 27 November–1 December 2017. [Google Scholar] [CrossRef]
- Shen, F.; Zheng, J.; Ye, L.; Ma, X. LSTM Soft Sensor Development of Batch Processes with Multivariate Trajectory-Based Ensemble Just-in-Time Learning. IEEE Access 2020, 8, 73855–73864. [Google Scholar] [CrossRef]
- Pisa, I.; Santín, I.; Vicario, J.L.; Morell, A.; Vilanova, R. ANN-based soft sensor to predict effluent violations in wastewater treatment plants. Sensors 2019, 19, 1280. [Google Scholar] [CrossRef]
- Pisa, I.; Santin, I.; Morell, A.; Vicario, J.L.; Vilanova, R. LSTM-Based Wastewater Treatment Plants Operation Strategies for Effluent Quality Improvement. IEEE Access 2019, 7, 159773–159786. [Google Scholar] [CrossRef]
- Yuan, X.; Li, L.; Wang, Y. Nonlinear Dynamic Soft Sensor Modeling with Supervised Long Short-Term Memory Network. IEEE Trans. Ind. Informatics 2020, 16, 3168–3176. [Google Scholar] [CrossRef]
- Yuan, X.; Li, L.; Shardt, Y.; Wang, Y.; Yang, C. Deep learning with spatiotemporal attention-based LSTM for industrial soft sensor model development. IEEE Trans. Ind. Electron. 2021, 68, 4404–4414. [Google Scholar] [CrossRef]
- Zhang, X.; Zou, Y.; Li, S.; Xu, S. A weighted auto regressive LSTM based approach for chemical processes modeling. Neurocomputing 2019, 367, 64–74. [Google Scholar] [CrossRef]
- Zhu, X.; Hao, K.; Xie, R.; Huang, B. Soft Sensor Based on eXtreme Gradient Boosting and Bidirectional Converted Gates Long Short-Term Memory Self-Attention Network. Neurocomputing 2021, 434, 126–136. [Google Scholar] [CrossRef]
- Chadha, G.S.; Rabbani, A.; Schwung, A. Comparison of semi-supervised deep neural networks for anomaly detection in industrial processes. In Proceedings of the 2019 IEEE 17th International Conference on Industrial Informatics (INDIN), Helsinki, Finland, 22–25 July 2019; pp. 214–219. [Google Scholar] [CrossRef]
- Ng, A. Sparse Autoencoder. CS294A Lecture Notes. 2011. Available online: https://web.stanford.edu/class/cs294a/sparseAutoencoder_2011new.pdf (accessed on 8 January 2021).
- Bengio, Y.; Lamblin, P.; Popovici, D.; Larochelle, H. Greedy layer-wise training of deep networks. Adv. Neural Inf. Process. Syst. 2006, 19, 153–160. [Google Scholar]
- Hinton, G.E.; Salakhutdinov, R.R. Reducing the dimensionality of data with neural networks. Science 2006, 313, 504–507. [Google Scholar] [CrossRef]
- Yan, X.; Wang, J.; Jiang, Q. Deep relevant representation learning for soft sensing. Inf. Sci. 2020, 514, 263–274. [Google Scholar] [CrossRef]
- Kraskov, A.; Stögbauer, H.; Grassberger, P. Estimating mutual information. Phys. Rev. E 2004, 69, 066138. [Google Scholar] [CrossRef] [PubMed]
- Guo, F.; Huang, B. A mutual information-based Variational Autoencoder for robust JIT soft sensing with abnormal observations. Chemom. Intell. Lab. Syst. 2020, 204, 104118. [Google Scholar] [CrossRef]
- Song, Y.; Ren, M. A Novel Just-in-Time Learning Strategy for Soft Sensing with Improved Similarity Measure Based on Mutual Information and PLS. Sensors 2020, 20, 3804. [Google Scholar] [CrossRef] [PubMed]
- Zhang, X.; Deng, X.; Wang, P. Double-Level Locally Weighted Extreme Learning Machine for Soft Sensor Modeling of Complex Nonlinear Industrial Processes. IEEE Sensors J. 2021, 21, 1897–1905. [Google Scholar] [CrossRef]
- Graves, A. Supervised sequence labelling. In Supervised Sequence Labelling with Recurrent Neural Networks; Springer: Berlin/Heidelberg, Germany, 2012; pp. 5–13. [Google Scholar]
- Goodfellow, I.; Bengio, Y.; Courville, A.; Bengio, Y. Deep Learning; MIT Press: Cambridge, UK, 2016; Volume 1. [Google Scholar]
- Cofta, P.; Karatzas, K.; Orłowski, C. A Conceptual Model of Measurement Uncertainty in IoT Sensor Networks. Sensors 2021, 21, 1827. [Google Scholar] [CrossRef]
- Razavi-Far, R.; Hallaji, E.; Farajzadeh-Zanjani, M.; Saif, M.; Kia, S.H.; Henao, H.; Capolino, G.A. Information fusion and semi-supervised deep learning scheme for diagnosing gear faults in induction machine systems. IEEE Trans. Ind. Electron. 2019, 66, 6331–6342. [Google Scholar] [CrossRef]
- Yuan, X.; Qi, S.; Shardt, Y.A.; Wang, Y.; Yang, C.; Gui, W. Soft sensor model for dynamic processes based on multichannel convolutional neural network. Chemom. Intell. Lab. Syst. 2020, 203, 104050. [Google Scholar] [CrossRef]
- Pan, B.; Jin, H.; Wang, L.; Qian, B.; Chen, X.; Huang, S.; Li, J. Just-in-time learning based soft sensor with variable selection and weighting optimized by evolutionary optimization for quality prediction of nonlinear processes. Chem. Eng. Res. Des. 2019, 144, 285–299. [Google Scholar] [CrossRef]
- Liu, Z.; Ge, Z.; Chen, G.; Song, Z. Adaptive soft sensors for quality prediction under the framework of Bayesian network. Control Eng. Pract. 2018, 72, 19–28. [Google Scholar] [CrossRef]
- Yuan, X.; Gu, Y.; Wang, Y.; Yang, C.; Gui, W. A Deep Supervised Learning Framework for Data-Driven Soft Sensor Modeling of Industrial Processes. IEEE Trans. Neural Netw. Learn. Syst. 2020, 31, 4737–4746. [Google Scholar] [CrossRef]
- Liu, Y.; Yang, C.; Gao, Z.; Yao, Y. Ensemble deep kernel learning with application to quality prediction in industrial polymerization processes. Chemom. Intell. Lab. Syst. 2018, 174, 15–21. [Google Scholar] [CrossRef]
- Zhu, J.; Ge, Z.; Song, Z. Robust semi-supervised mixture probabilistic principal component regression model development and application to soft sensors. J. Process Control 2015, 32, 25–37. [Google Scholar] [CrossRef]
- Fortuna, L.; Rizzo, A.; Sinatra, M.; Xibilia, M.G. Soft analysers for a sulfur recovery unit. Control. Eng. Pract. 2003, 11, 1491–1500. [Google Scholar] [CrossRef]
- Shao, W.; Tian, X. Adaptive soft sensor for quality prediction of chemical processes based on selective ensemble of local partial least squares models. Chem. Eng. Res. Des. 2015, 95, 113–132. [Google Scholar] [CrossRef]













| Variable 1 | Variable Description | Unit |
|---|---|---|
| u1 | Top temperature | C |
| u2 | Top pressure | kg/cm2 |
| u3 | Reflux flow | m3/h |
| u4 | Flow to next process | m3/h |
| u5 | Sixth tray temperature | C |
| u6 | Bottom temperature A | C |
| u7 | Bottom temperature B | C |
| Output | Butane C4 content in IC5 | - |
| Model | ||
|---|---|---|
| PLS | 0.0935 ± 0.00918 | 0.7594 |
| SVR | 0.0667 ± 0.00682 | 0.8777 |
| MLP | 0.0538 ± 0.00716 | 0.9204 |
| SAE | 0.0396 ± 0.00603 | 0.9568 |
| HVW-SAE [33] | 0.0308 ± NOT PROVIDED | 0.9615 |
| SSED [62] | 0.0339 ± NOT PROVIDED | 0.9557 |
| MISAEL | 0.0208 ± 0.00482 | 0.9880 |
| eMISAEL | 0.0194 ± 0.00331 | 0.9897 |
| Variable 1 | Variable Description | Unit |
|---|---|---|
| u1 | Gas flow MEA GAS Air | Nm3/h |
| u2 | Air flow AIR MEA | Nm3/h |
| u3 | Secondary air flow AIR MEA 2 | Nm3/h |
| u4 | Gas flow in SWS zone Air | Nm3/h |
| u5 | Air flow in SWS zone | Nm3/h |
| Output | Concentration of SO2 in the tail gas | - |
| Model | ||
|---|---|---|
| PLS | 0.0692 ± 0.00874 | 0.0978 |
| SVR | 0.0422 ± 0.00598 | 0.6650 |
| MLP | 0.0378 ± 0.00612 | 0.7311 |
| SAE | 0.0305 ± 0.00561 | 0.8253 |
| SIAE [30] | 0.0279 ± NOT PROVIDED | 0.7720 |
| MISAEL | 0.0169 ± 0.00499 | 0.9462 |
| eMISAEL | 0.0133 ± 0.00323 | 0.9668 |
Publisher’s Note: MDPI stays neutral with regard to jurisdictional claims in published maps and institutional affiliations. |
© 2021 by the authors. Licensee MDPI, Basel, Switzerland. This article is an open access article distributed under the terms and conditions of the Creative Commons Attribution (CC BY) license (https://creativecommons.org/licenses/by/4.0/).
Share and Cite
Moreira de Lima, J.M.; Ugulino de Araújo, F.M. Industrial Semi-Supervised Dynamic Soft-Sensor Modeling Approach Based on Deep Relevant Representation Learning. Sensors 2021, 21, 3430. https://doi.org/10.3390/s21103430
Moreira de Lima JM, Ugulino de Araújo FM. Industrial Semi-Supervised Dynamic Soft-Sensor Modeling Approach Based on Deep Relevant Representation Learning. Sensors. 2021; 21(10):3430. https://doi.org/10.3390/s21103430
Chicago/Turabian StyleMoreira de Lima, Jean Mário, and Fábio Meneghetti Ugulino de Araújo. 2021. "Industrial Semi-Supervised Dynamic Soft-Sensor Modeling Approach Based on Deep Relevant Representation Learning" Sensors 21, no. 10: 3430. https://doi.org/10.3390/s21103430
APA StyleMoreira de Lima, J. M., & Ugulino de Araújo, F. M. (2021). Industrial Semi-Supervised Dynamic Soft-Sensor Modeling Approach Based on Deep Relevant Representation Learning. Sensors, 21(10), 3430. https://doi.org/10.3390/s21103430

