Sensitivity Enhanced Photoacoustic Imaging Using a High-Frequency PZT Transducer with an Integrated Front-End Amplifier
Abstract
1. Introduction
2. Materials and Methods
2.1. PZT Transducer with an Integrated Front-End Amplifier
2.2. Transducer Characterization
2.3. System Configuration
2.4. Phantom Preparation
2.5. Data Processing
3. Results and Discussion
3.1. Transducer Characterization
3.2. Enhanced Detection of the PA Signal
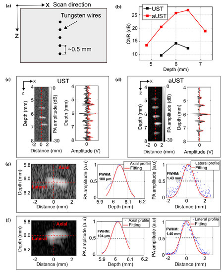
3.3. Imaging of Wire Phantoms
3.4. Imaging of Chicken Breast Tissue
4. Conclusions
Author Contributions
Funding
Conflicts of Interest
References
- Ntziachristos, V. Going deeper than microscopy: the optical imaging frontier in biology. Nat. Methods 2010, 7, 603–614. [Google Scholar] [CrossRef]
- Zackrisson, S.; van de Ven, S.M.W.Y.; Gambhir, S.S. Light In and Sound Out: Emerging Translational Strategies for Photoacoustic Imaging. Cancer Res. 2014, 74, 979–1004. [Google Scholar] [CrossRef]
- Meng, J.; Song, L. Biomedical photoacoustics in China. Photoacoustics 2013, 1, 43–48. [Google Scholar] [CrossRef][Green Version]
- Taruttis, A.; Ntziachristos, V. Advances in real-time multispectral optoacoustic imaging and its applications. Nat. Photonics 2015, 9, 219–227. [Google Scholar] [CrossRef]
- Choi, W.; Park, E.Y.; Jeon, S.; Kim, C. Clinical photoacoustic imaging platforms. Biomed. Eng. Lett. 2018, 8, 139–155. [Google Scholar] [CrossRef] [PubMed]
- Valluru, K.S.; Chinni, B.K.; Rao, N.; Bhatt, S.; Dogra, V.S. Basics and Clinical Applications of Photoacoustic Imaging. Ultrasound Clin. 2009, 4, 403–429. [Google Scholar] [CrossRef]
- Xia, J.; Yao, J.; Wang, L. Photoacoustic Tomography: Principles and Advances. Prog. Electromagn. Res. 2014, 147, 1–22. [Google Scholar] [CrossRef] [PubMed]
- Steinberg, I.; Huland, D.M.; Vermesh, O.; Frostig, H.E.; Tummers, W.S.; Gambhir, S.S. Photoacoustic clinical imaging. Photoacoustics 2019, 14, 77–98. [Google Scholar] [CrossRef]
- Zeng, L.; Piao, Z.; Huang, S.; Jia, W.; Chen, Z. Label-free optical-resolution photoacoustic microscopy of superficial microvasculature using a compact visible laser diode excitation. Opt. Express 2015, 23, 31026–31033. [Google Scholar] [CrossRef]
- Zhang, E.; Laufer, J.G.; Pedley, R.B.; Beard, P.C. In vivo high-resolution 3D photoacoustic imaging of superficial vascular anatomy. Phys. Med. Biol. 2009, 54, 1035–1046. [Google Scholar] [CrossRef]
- Zhang, H.; Maslov, K.; Li, M.; Stoica, G.; Wang, L. In vivo volumetric imaging of subcutaneous microvasculature by photoacoustic microscopy. Opt. Express 2006, 14, 9317–9323. [Google Scholar] [CrossRef]
- Stylogiannis, A.; Prade, L.; Buehler, A.; Aguirre, J.; Sergiadis, G.; Ntziachristos, V. Continuous wave laser diodes enable fast optoacoustic imaging. Photoacoustics 2018, 9, 31–38. [Google Scholar] [CrossRef] [PubMed]
- Schwarz, M.; Aguirre, J.; Buehler, A.; Omar, M.; Ntziachristos, V. Visualization of the microcirculatory network in skin by high frequency optoacoustic mesoscopy. In Proceedings of the Opto-Acoustic Methods and Applications in Biophotonics II, Munich, Germany, 21–25 June 2015; p. 9539. [Google Scholar]
- Wang, X.; Pang, Y.; Ku, G.; Xie, X.; Stoica, G.; Wang, L. Noninvasive laser-induced photoacoustic tomography for structural and functional in vivo imaging of the brain. Nat. Biotechnol. 2003, 21, 803–806. [Google Scholar] [CrossRef] [PubMed]
- Qin, W.; Jin, T.; Guo, H.; Xi, L. Large-field-of-view optical resolution photoacoustic microscopy. Opt. Express 2018, 26, 4271–4278. [Google Scholar] [CrossRef] [PubMed]
- Aguirre, J.; Schwarz, M.; Soliman, D.; Buehler, A.; Omar, M.; Ntziachristos, V. Broadband mesoscopic optoacoustic tomography reveals skin layers. Opt. Lett. 2014, 39, 6297–6300. [Google Scholar] [CrossRef] [PubMed]
- Jansen, K.; Van Soest, G.; Van Der Steen, A.F.W. Intravascular photoacoustic imaging: a new tool for vulnerable plaque identification. Ultrason. Med. Biol. 2014, 40, 1037–1048. [Google Scholar] [CrossRef] [PubMed]
- Hui, J.; Cao, Y.; Zhang, Y.; Kole, A.; Wang, P.; Yu, G.; Eakins, G.; Sturek, M.; Chen, W.; Cheng, J.-X. Real-time intravascular photoacoustic-ultrasound imaging of lipid-laden plaque in human coronary artery at 16 frames per second. Sci. Rep. 2017, 7, 1–11. [Google Scholar] [CrossRef]
- Zhang, J.; Yang, S.; Ji, X.; Zhou, Q.; Xing, D. Characterization of Lipid-Rich Aortic Plaques by Intravascular Photoacoustic Tomography Ex Vivo and In Vivo Validation in a Rabbit Atherosclerosis Model With Histologic Correlation. J. Am. Coll. Cardiol. 2014, 64, 385–390. [Google Scholar] [CrossRef]
- Bendinger, A.L.; Glowa, C.; Peter, J.; Karger, C.P. Photoacoustic imaging to assess pixel-based sO(2) distributions in experimental prostate tumors. J. Biomed. Opt. 2018, 23, 11. [Google Scholar] [CrossRef]
- Wood, C.; Harutyunyan, K.; De La Cerda, J.; Kaffes, C.; Millward, N.Z.; Shanmugavelandy, S.; Konopleva, M.; Bouchard, R. Assessment of blood oxygen saturation using spectroscopic photoacoustic imaging as a biomarker for disease progression in a small-animal leukemia model. In Medical Imaging 2018: Ultrasonic Imaging And Tomography; International Society for Optics and Photonics: Houston, TX, USA, 2018; Volume 10580. [Google Scholar]
- Zhang, H.F.; Maslov, K.; Stoica, G.; Wang, L.V. Functional photoacoustic microscopy for high-resolution and noninvasive in vivo imaging. Nat. Biotechnol. 2006, 24, 848–851. [Google Scholar] [CrossRef]
- Cao, R.; Li, J.; Ning, B.; Sun, N.; Wang, T.; Zuo, Z.; Hu, S. Functional and oxygen-metabolic photoacoustic microscopy of the awake mouse brain. Neuroimage 2017, 150, 77–87. [Google Scholar] [CrossRef]
- Larina, I.V.; Larin, K.V.; Esenaliev, R.O. Real-time optoacoustic monitoring of temperature in tissues. J. Phys. D Appl. Phys. 2005, 38, 2633–2639. [Google Scholar] [CrossRef]
- Yao, J.; Ke, H.; Tai, S.; Zhou, Y.; Wang, L. Absolute photoacoustic thermometry in deep tissue. Opt. Lett. 2013, 38, 5228–5231. [Google Scholar] [CrossRef] [PubMed]
- Landa, F.J.O.; Dean-Ben, X.L.; Sroka, R.; Razansky, D. Four-dimensional optoacoustic temperature mapping in laser-induced thermotherapy. In Photons Plus Ultrasound: Imaging And Sensing; International Society for Optics and Photonics: Houston, TX, USA, 2018. [Google Scholar]
- Nie, L.; Chen, M.; Sun, X.; Rong, P.; Zheng, N.; Chen, X. Palladium nanosheets as highly stable and effective contrast agents for in vivo photoacoustic molecular imaging. Nanoscale 2014, 6, 1271–1276. [Google Scholar] [CrossRef] [PubMed]
- Paproski, R.J.; Forbrich, A.; Harrison, T.; Hitt, M.; Zemp, R.J. Photoacoustic imaging of gene expression using tyrosinase as a reporter gene. In Photons Plus Ultrasound: Imaging and Sensing; International Society for Optics and Photonics: Houston, TX, USA, 2011; Volume 7899. [Google Scholar]
- Paproski, R.J.; Heinmiller, A.; Wachowicz, K.; Zemp, R.J. Multi-wavelength photoacoustic imaging of inducible tyrosinase reporter gene expression in xenograft tumors. Sci. Rep. 2014, 4, 5329. [Google Scholar] [CrossRef] [PubMed]
- Weber, J.; Beard, P.C.; Bohndiek, S.E. Contrast agents for molecular photoacoustic imaging. Nat. Methods 2016, 13, 639–650. [Google Scholar] [CrossRef]
- Liu, W.; Shcherbakova, D.M.; Kurupassery, N.; Li, Y.; Zhou, Q.F.; Verkhushaz, V.V.; Yao, J.J. Quad-mode functional and molecular photoacoustic microscopy. Sci. Rep. 2018, 8. [Google Scholar] [CrossRef]
- Ji, X.R.; Xiong, K.D.; Yang, S.H.; Xing, D. Intravascular confocal photoacoustic endoscope with dual-element ultrasonic transducer. Opt. Express 2015, 23, 9130–9136. [Google Scholar] [CrossRef]
- Galanzha, E.I.; Shashkov, E.V.; Kelly, T.; Kim, J.W.; Yang, L.; Zharov, V.P. In vivo magnetic enrichment and multiplex photoacoustic detection of circulating tumour cells. Nat. Nanotechnol. 2009, 4, 855–860. [Google Scholar] [CrossRef]
- Mehrmohammadi, M.; Yoon, S.J.; Yeager, D.; Emelianov, S.Y. Photoacoustic Imaging for Cancer Detection and Staging. Curr. Mol. Imaging 2013, 2, 89–105. [Google Scholar] [CrossRef]
- Beard, P. Biomedical photoacoustic imaging. Interface Focus 2011, 1, 602–631. [Google Scholar] [CrossRef] [PubMed]
- Rosenthal, A.; Razansky, D.; Ntziachristos, V. High-sensitivity compact ultrasonic detector based on a pi-phase-shifted fiber Bragg grating. Opt. Lett. 2011, 36, 1833–1835. [Google Scholar] [CrossRef] [PubMed]
- Hoskins, P.; thrush, a.; Martin, K.; Whittingham, T. Diagnostic ultrasound: physics and equipment; CRC Press: Boca Raton, FL, USA, 2003. [Google Scholar]
- Yao, J.; Wang, L.V. Sensitivity of photoacoustic microscopy. Photoacoustics 2014, 2, 87–101. [Google Scholar] [CrossRef] [PubMed]
- White, I.J.; Dederich, H.D. American National Standard for the Safe Use of Lasers, ANSI Standard Z 136.1 2007; Laser Institute of America: Orlando, FL, USA, 2007. [Google Scholar]
- Chan, J.; Zheng, Z.; Bell, K.; Le, M.; Reza, P.H.; Yeow, J.T.W. Photoacoustic Imaging with Capacitive Micromachined Ultrasound Transducers: Principles and Developments. Sensors 2019, 19, 3617. [Google Scholar] [CrossRef]
- Lutzweiler, C.; Razansky, D. Optoacoustic Imaging and Tomography: Reconstruction Approaches and Outstanding Challenges in Image Performance and Quantification. Sensors 2013, 13, 7345–7384. [Google Scholar] [CrossRef]
- Chen, C.; Raghunathan, S.B.; Yu, Z.; Shabanimotlagh, M.; Chen, Z.; Chang, Z.; Blaak, S.; Prins, C.; Ponte, J.; Noothout, E.; et al. A Prototype PZT Matrix Transducer With Low-Power Integrated Receive ASIC for 3-D Transesophageal Echocardiography. IEEE Trans. Ultrason. Ferroelectr. Freq. Control 2016, 63, 47–59. [Google Scholar] [CrossRef]
- Wildes, D.; Lee, W.; Haider, B.; Cogan, S.; Sundaresan, K.; Mills, D.M.; Yetter, C.; Hart, P.H.; Haun, C.R.; Concepcion, M.; et al. 4-D ICE: A 2-D Array Transducer With Integrated ASIC in a 10-Fr Catheter for Real-Time 3-D Intracardiac Echocardiography. IEEE Trans. Ultrason. Ferroelectr. Freq. Control 2016, 63, 2159–2173. [Google Scholar] [CrossRef]
- Moini, A.; Nikoozadeh, A.; Choe, J.W.; Chang, C.; Stephens, D.N.; Sahn, D.J.; Khuri-Yakub, P.T. Fully Integrated 2D CMUT Ring Arrays for Endoscopic Ultrasound. In Proceedings of the 2016 IEEE International Ultrasonics Symposium (IUS), Tours, France, 18–21 September 2016. [Google Scholar]
- Jeon, S.; Kim, J.; Lee, D.; Baik, J.W.; Kim, C. Review on practical photoacoustic microscopy. Photoacoustics 2019, 15, 100141. [Google Scholar] [CrossRef]
- Yang, C.; Jian, X.; Zhu, X.; Lv, J.; Han, Z.; Sergiadis, G.; Cui, Y. Highly sensitive PZT transducer with integrated miniature amplifier for photoacoustic imaging. In Proceedings of the 2019 IEEE International Ultrasonics Symposium (IUS), Galsgow, UK, 6–9 October 2019; pp. 981–984. [Google Scholar]
- Hicks, B.; Erickson, B. Bias-T Design Considerations for LWA. LWA Memo 135. 2018. Available online: http://www. ece. vt. edu/swe/lwa (accessed on 29 April 2008).
- Chen, B.; Chu, F.; Liu, X.; Li, Y.; Rong, J.; Jiang, H. AlN-based piezoelectric micromachined ultrasonic transducer for photoacoustic imaging. Appl. Phys. Lett. 2013, 103, 031118. [Google Scholar] [CrossRef]
- Wygant, I.O.; Zhuang, X.; Yeh, D.T.; Oralkan, O.; Ergun, A.S.; Karaman, M.; Khuri-Yakub, B.T. Integration of 2D CMUT arrays with front-end electronics for volumetric ultrasound imaging. IEEE Trans. Ultrason. Ferroelectr. Freq. Control 2008, 55, 327–342. [Google Scholar] [CrossRef]
- Vallet, M.; Varray, F.; Boutet, J.; Dinten, J.M.; Caliano, G.; Savoia, A.S.; Vray, D. Quantitative comparison of PZT and CMUT probes for photoacoustic imaging: Experimental validation. Photoacoustics 2017, 8, 48–58. [Google Scholar] [CrossRef] [PubMed]










| Specifications | ||||||
|---|---|---|---|---|---|---|
| Transducers | Pulse Width (ns) | Center Frequency (MHz) | −6 dB Bandwidth (%) | SNR at 3 mm (dB) | Sensitivity at 20 MHz (μV/Pa) | NEP at 20 MHz (mPa/√Hz) |
| UST | 99.8 | 19.75 | 41.6 | 50.5 | 4.3 | 0.64 |
| aUST | 101.0 | 19.25 | 40.5 | 62.5 | 62.1 | 0.24 |
© 2020 by the authors. Licensee MDPI, Basel, Switzerland. This article is an open access article distributed under the terms and conditions of the Creative Commons Attribution (CC BY) license (http://creativecommons.org/licenses/by/4.0/).
Share and Cite
Yang, C.; Jian, X.; Zhu, X.; Lv, J.; Jiao, Y.; Han, Z.; Stylogiannis, A.; Ntziachristos, V.; Sergiadis, G.; Cui, Y. Sensitivity Enhanced Photoacoustic Imaging Using a High-Frequency PZT Transducer with an Integrated Front-End Amplifier. Sensors 2020, 20, 766. https://doi.org/10.3390/s20030766
Yang C, Jian X, Zhu X, Lv J, Jiao Y, Han Z, Stylogiannis A, Ntziachristos V, Sergiadis G, Cui Y. Sensitivity Enhanced Photoacoustic Imaging Using a High-Frequency PZT Transducer with an Integrated Front-End Amplifier. Sensors. 2020; 20(3):766. https://doi.org/10.3390/s20030766
Chicago/Turabian StyleYang, Chen, Xiaohua Jian, Xinle Zhu, Jiabing Lv, Yang Jiao, Zhile Han, Antonios Stylogiannis, Vasilis Ntziachristos, George Sergiadis, and Yaoyao Cui. 2020. "Sensitivity Enhanced Photoacoustic Imaging Using a High-Frequency PZT Transducer with an Integrated Front-End Amplifier" Sensors 20, no. 3: 766. https://doi.org/10.3390/s20030766
APA StyleYang, C., Jian, X., Zhu, X., Lv, J., Jiao, Y., Han, Z., Stylogiannis, A., Ntziachristos, V., Sergiadis, G., & Cui, Y. (2020). Sensitivity Enhanced Photoacoustic Imaging Using a High-Frequency PZT Transducer with an Integrated Front-End Amplifier. Sensors, 20(3), 766. https://doi.org/10.3390/s20030766

