An Energy-Efficient Coverage Enhancement Strategy for Wireless Sensor Networks Based on a Dynamic Partition Algorithm for Cellular Grids and an Improved Vampire Bat Optimizer
Abstract
1. Introduction
2. Related Works
- (1)
- We present a stacking strategy based on cellular grid (SSBCG) for splicing the two-dimensional sensing area optimally with the length and width given.
- (2)
- A cellular grids dynamic partitioning algorithm (CGDPA) is proposed to dynamically adjust the size of the cellular grid based on the actual number of sensor nodes to optimize the coverage effect when the number of sensors changes.
- (3)
- The optimization problem of coverage enhancement and energy consumption is converted into a task distributing problem of assigning cellular grids for sensor nodes. We improved the vampire bat optimizer (IVBO), which has been introduced and discussed in [35], to solve the asymmetric competition problem by introducing virtual bats and virtual preys, namely not only the multi-objective problem of minimizing and balancing the energy cost of nodes, but also the asymmetric assignment problem once the number of cellular grids is not equal to that of sensor nodes.
- (4)
- Simulation experiments are performed with MATLAB, and the proposed strategy is compared with VFA, VFPSO and LGWO, and the reasons for their performance differences in energy cost of nodes and final coverage rate are revealed and discussed.
3. Problem Statement
3.1. Two-Dimensional Coverage Model of Sensors
3.2. Coverage Enhancement
3.3. Energy Consumption During Coverage Enhancement
4. Proposed Algorithm
4.1. Stacking Strategy Based on Cellular Grid
4.2. Improved Vampire Bat Optimizer
4.2.1. Seeking the Favorite Prey
4.2.2. Predation Competition
4.2.3. Back Feeding
4.3. Cellular Grids Dynamic Partitioning Algorithm
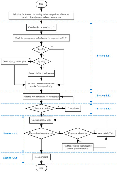
4.4. Energy-Efficient Coverage Enhancement Strategy for WSNs
4.4.1. Calculating the Radius of Cellular Grids and the Distance Matrix
4.4.2. Seeking the Optimal Moving Destination for Sensors
4.4.3. Competition
4.4.4. Exchanging the Moving Tasks
- Condition of task exchange: Given that sensors and with and as their moving destination, the task exchange condition is:
- Lemma of task exchange: The benefit of and can be balanced by Equation (17) once they satisfy the condition of task exchange:
- Theorem of task exchange: schemes can be found once sensors satisfying the condition of task exchange simultaneously based on the lemma of task exchange. We define as the optimal exchangeable sensor for once it has the largest fitness value among sensors, which can be calculated by:where and are the weights of the summary and difference of the benefit of them, respectively.
4.4.5. Redeployment
5. Simulation Results
5.1. Parameter Setting
5.2. Simulation Results
6. Discussion
7. Conclusions
Supplementary Materials
Author Contributions
Funding
Conflicts of Interest
References
- Lazarescu, M.T. Design of a WSN platform for long-term environmental monitoring for IoT applications. IEEE J. Emerg. Sel. Top. Circuits Syst. 2013, 3, 45–54. [Google Scholar] [CrossRef]
- Ahmed, M.; Salleh, M.; Channa, M.I. Routing protocols based on node mobility for Underwater Wireless Sensor Network (UWSN): A survey. J. Netw. Comput. Appl. 2017, 78, 242–252. [Google Scholar] [CrossRef]
- Hui, X.; Bailing, W.; Jia, S.; Haohan, H.; Xiaolei, Z. An algorithm for calculating coverage rate of WSNs based on geometry decomposition approach. Peer-to-Peer Netw. Appl. 2019, 12, 568–576. [Google Scholar] [CrossRef]
- Wang, X.; Zhang, H.; Fan, S.; Gu, H. Coverage control of sensor networks in IoT based on RPSO. IEEE Internet Things J. 2018, 5, 3521–3532. [Google Scholar] [CrossRef]
- Pal, V.; Singh, G.; Yadav, R.P. Balanced cluster size solution to extend lifetime of wireless sensor networks. IEEE Internet Things J. 2015, 2, 399–401. [Google Scholar] [CrossRef]
- Wang, J.; Ju, C.; Kim, H.; Sherratt, R.S.; Lee, S. A mobile assisted coverage hole patching scheme based on particle swarm optimization for WSNs. Clust. Comput. 2017, 22, 1–9. [Google Scholar] [CrossRef]
- Zou, Y.; Chakrabarty, K. Sensor deployment and target localization based on virtual forces. In Proceedings of the Twenty-second Annual Joint Conference of the IEEE Computer and Communications Societies (IEEE Cat. No.03CH37428), IEEE INFOCOM 2003, San Francisco, CA, USA, 30 March–3 April 2003; Volume 2, pp. 1293–1303. [Google Scholar]
- Chen, J.; Li, S.; Sun, Y. Novel deployment schemes for mobile sensor networks. Sensors 2007, 7, 2907–2919. [Google Scholar] [CrossRef]
- Wang, X.; Wang, S.; Bi, D. Virtual force-directed particle swarm optimization for dynamic deployment in wireless sensor networks. In International Conference on Intelligent Computing; Springer: Berlin/Heidelberg, Germany, 2007; pp. 292–303. [Google Scholar]
- Boufares, N.; Khoufi, I.; Minet, P.; Saidane, L.; Saied, Y.B. Three dimensional mobile wireless sensor networks redeployment based on virtual forces. In Proceedings of the 2015 International Wireless Communications and Mobile Computing Conference (IWCMC), Dubrovnik, Croatia, 24–28 August 2015; pp. 563–568. [Google Scholar]
- Wang, S.; Yang, X.; Wang, X.; Qian, Z. A Virtual Force Algorithm-Lévy-Embedded Grey Wolf Optimization Algorithm for Wireless Sensor Network Coverage Optimization. Sensors 2019, 19, 2735. [Google Scholar] [CrossRef]
- Mohamed, S.M.; Hamza, H.S.; Saroit, I.A. Coverage in mobile wireless sensor networks (M-WSN): A survey. Comput. Commun. 2017, 110, 133–150. [Google Scholar] [CrossRef]
- Dao, T.P.; Huang, S.C.; Thang, P.T. Hybrid Taguchi-cuckoo search algorithm for optimization of a compliant focus positioning platform. Appl. Soft Comput. 2017, 57, 526–538. [Google Scholar] [CrossRef]
- Arivudainambi, D.; Balaji, S.; Poorani, T.S. Sensor deployment for target coverage in underwater wireless sensor network. In Proceedings of the 2017 International Conference on Performance Evaluation and Modeling in Wired and Wireless Networks (PEMWN), Paris, France, 28–30 November 2017; pp. 1–6. [Google Scholar]
- Heidari, A.A.; Pahlavani, P. An efficient modified grey wolf optimizer with Lévy flight for optimization tasks. Appl. Soft Comput. 2017, 60, 115–134. [Google Scholar] [CrossRef]
- Zhao, X.; Zhu, H.; Aleksic, S.; Qiang, G. Energy-Efficient Routing Protocol for Wireless Sensor Networks Based on Improved Grey Wolf Optimizer. KSII Trans. Internet Inf. Syst. 2018, 12, 2644–2657. [Google Scholar]
- Alsaidi, A.S.; Wan, T.C.; Munther, A. Application of Harmony Search Optimization Algorithm to Improve Connectivity in Wireless Sensor Network with Non-uniform Density. J. Inf. Sci. Eng. 2015, 31, 1475–1489. [Google Scholar]
- Abo-Zahhad, M.; Sabor, N.; Sasaki, S. A centralized immune-Voronoi deployment algorithm for coverage maximization and energy conservation in mobile wireless sensor networks. Inf. Fusion 2016, 30, 36–51. [Google Scholar] [CrossRef]
- Tretyakova, A.; Seredynski, F.; Bouvry, P. Graph cellular automata approach to the maximum lifetime coverage problem in wireless sensor networks. Simulation 2016, 92, 153–164. [Google Scholar] [CrossRef]
- Kulkarni, R.V.; Venayagamoorthy, G.K. Particle swarm optimization in wireless-sensor networks: A brief survey. IEEE Trans. Syst. Man Cybern. Part C (Appl. Rev.) 2010, 41, 262–267. [Google Scholar] [CrossRef]
- Ni, Q.; Du, H.; Pan, Q.; Cao, C.; Zhai, Y. An improved dynamic deployment method for wireless sensor network based on multi-swarm particle swarm optimization. Nat. Comput. 2017, 16, 5–13. [Google Scholar] [CrossRef]
- Yu, B.; Yuanping, W.; Liang, Z.; Yuan, H.; Aijuan, Z. Relay node deployment for wireless sensor networks based on PSO. In Proceedings of the 2015 IEEE International Conference on Computer and Information Technology, Liverpool, UK, 26–28 October 2015; pp. 2393–2398. [Google Scholar]
- Hao, Z.; Qu, N.; Dang, X.; Hou, J. Node optimization coverage method under link model in passive monitoring system of three-dimensional wireless sensor network. Int. J. Distrib. Sens. Netw. 2019, 15, 9877. [Google Scholar] [CrossRef]
- Wang, J.; Ju, C.; Gao, Y.; Sangaiah, A.K.; Gwang-jun, K. A PSO based energy efficient coverage control algorithm for wireless sensor networks. Comput. Mater. Contin. 2018, 56, 433–446. [Google Scholar]
- Ab Aziz, N.A.B.; Mohemmed, A.W.; Alias, M.Y. A wireless sensor network coverage optimization algorithm based on particle swarm optimization and Voronoi diagram. In Proceedings of the 2009 International Conference on Networking, Sensing and Control, Okayama, Japan, 26–29 March 2009; pp. 602–607. [Google Scholar]
- Mini, S.; Udgata, S.K.; Sabat, S.L. Sensor deployment and scheduling for target coverage problem in wireless sensor networks. IEEE Sens. J. 2013, 14, 636–644. [Google Scholar] [CrossRef]
- Deng, X.; Jiang, Y.; Yang, L.T.; Lin, M.; Yi, L.; Wang, M. Data fusion based coverage optimization in heterogeneous sensor networks: A survey. Inf. Fusion 2019, 52, 90–105. [Google Scholar] [CrossRef]
- Deng, X.; Yang, L.T.; Yi, L.; Wang, M.; Zhu, Z. Detecting confident information coverage holes in industrial Internet of Things: An energy-efficient perspective. IEEE Commun. Mag. 2018, 56, 68–73. [Google Scholar] [CrossRef]
- Wang, Y.C.; Huang, J.W. Efficient dispatch of mobile sensors in a WSN with wireless chargers. Pervasive Mob. Comput. 2018, 51, 104–120. [Google Scholar] [CrossRef]
- Lin, K.; Xu, T.; Hassan, M.M.; Alamri, A.; Alelaiwi, A. An energy-efficiency node scheduling game based on task prediction in WSNs. Mob. Netw. Appl. 2015, 20, 583–592. [Google Scholar] [CrossRef]
- Céspedes-Mota, A.; Castañón, G.; Martínez-Herrera, A.F.; Cárdenas-Barrón, L.E.; Sarmiento, A.M. Differential evolution algorithm applied to wireless sensor distribution on different geometric shapes with area and energy optimization. J. Netw. Comput. Appl. 2018, 119, 14–23. [Google Scholar] [CrossRef]
- Wang, Z.; Cao, Q.; Qi, H.; Chen, H.; Wang, Q. Cost-effective barrier coverage formation in heterogeneous wireless sensor networks. Ad Hoc Netw. 2017, 64, 65–79. [Google Scholar] [CrossRef]
- Naderan, M.; Dehghan, M.; Pedram, H. Sensing task assignment via sensor selection for maximum target coverage in WSNs. J. Netw. Comput. Appl. 2013, 36, 262–273. [Google Scholar] [CrossRef]
- Wang, Z.; Wang, B.; Xiong, Z. A novel coverage algorithm based on 3D-Voronoi cell for underwater wireless sensor networks. In Proceedings of the 2015 International Conference on Wireless Communications & Signal Processing (WCSP), Nanjing, China, 15–17 October 2015; pp. 1–5. [Google Scholar]
- Zhao, X.Q.; Cui, Y.P.; Gao, C.Y.; Guo, Z.; Gao, Q. Energy-efficient Coverage Enhancement Strategy for Three-dimensional Wireless Sensor Networks Based on a Vampire Bat Optimizer. IEEE Internet Things J. 2020, 7, 325–338. [Google Scholar] [CrossRef]
- Alam, S.M.; Haas, Z.J. Coverage and connectivity in three-dimensional networks. In Proceedings of the 12th Annual International Conference on Mobile Computing and Networking, Los Angeles, CA, USA, 23–26 September 2006; pp. 346–357. [Google Scholar]
- Wang, B.; Lim, H.B.; Ma, D. A survey of movement strategies for improving network coverage in wireless sensor networks. Comput. Commun. 2009, 32, 1427–1436. [Google Scholar] [CrossRef]
- Al-Turjman, F. Optimized hexagon-based deployment for large-scale ubiquitous sensor networks. J. Netw. Syst. Manag. 2018, 26, 255–283. [Google Scholar] [CrossRef]
- Carter, G.G.; Wilkinson, G.S. Food sharing in vampire bats: Reciprocal help predicts donations more than relatedness or harassment. Proc. R. Soc. B Biol. Sci. 2013, 280, 20122573. [Google Scholar] [CrossRef] [PubMed]
- Carter, G.; Wilkinson, G. Does food sharing in vampire bats demonstrate reciprocity? Commun. Integr. Biol. 2013, 6, e25783. [Google Scholar] [CrossRef] [PubMed][Green Version]


















| Parameters | Value |
|---|---|
| Length of sensing area | 60 m |
| Width of sensing area | 50 m |
| Perceived radius of sensors | 5 m |
| Number of grids (to calculate coverage) | 601 × 501 |
| Number of sensors | 30~80 |
| Single step moving distance during actual movement | 1 m |
| Energy cost by moving unit distance | 50.4 J/m |
| Radius of cellular grids | 5 m~5.72 m |
| Initial energy of sensors | 3000 Joules |
| Distance threshold of virtual force | 8.58 m |
| Weight of TEC | 0.2 |
| Weight of URE | 0.8 |
| Updating factor | 0.1 |
| Maximum number of iterations | 100 |
| Amount of wolfs | 20 |
| Number of particles | 20 |
| Inertial factor | 0.8 |
| Individual cognitive coefficient | 2 |
| Global cognitive coefficient | 2 |
| Performance Index | LGWO | VFA | VFPSO | IVBODCG |
|---|---|---|---|---|
| FCR | 92.47% | 93.46% | 95.51% | 100% |
| TEC/Joules | 28,447.5 | 25,266.8 | 20,172.1 | 16,490.5 |
| MEC/Joules | 1362.8 | 1205.8 | 932.1 | 699.6 |
| URE/Joules | 299.4 | 264.3 | 205.4 | 154.6 |
| Performance Index | LGWO | VFA | VFPSO | IVBODCG |
|---|---|---|---|---|
| FCR | 0.85% | 0.66% | 0.54% | 0.00% |
| TEC/Joules | 2742.1 | 2537.6 | 2333.1 | 2533.9 |
| MEC/Joules | 226.1 | 181.6 | 144.4 | 102.6 |
| URE/Joules | 36.8 | 33.4 | 26.3 | 20.5 |
© 2020 by the authors. Licensee MDPI, Basel, Switzerland. This article is an open access article distributed under the terms and conditions of the Creative Commons Attribution (CC BY) license (http://creativecommons.org/licenses/by/4.0/).
Share and Cite
Zhao, X.; Cui, Y.; Guo, Z.; Hao, Z. An Energy-Efficient Coverage Enhancement Strategy for Wireless Sensor Networks Based on a Dynamic Partition Algorithm for Cellular Grids and an Improved Vampire Bat Optimizer. Sensors 2020, 20, 619. https://doi.org/10.3390/s20030619
Zhao X, Cui Y, Guo Z, Hao Z. An Energy-Efficient Coverage Enhancement Strategy for Wireless Sensor Networks Based on a Dynamic Partition Algorithm for Cellular Grids and an Improved Vampire Bat Optimizer. Sensors. 2020; 20(3):619. https://doi.org/10.3390/s20030619
Chicago/Turabian StyleZhao, Xiaoqiang, Yanpeng Cui, Zheng Guo, and Zhanjun Hao. 2020. "An Energy-Efficient Coverage Enhancement Strategy for Wireless Sensor Networks Based on a Dynamic Partition Algorithm for Cellular Grids and an Improved Vampire Bat Optimizer" Sensors 20, no. 3: 619. https://doi.org/10.3390/s20030619
APA StyleZhao, X., Cui, Y., Guo, Z., & Hao, Z. (2020). An Energy-Efficient Coverage Enhancement Strategy for Wireless Sensor Networks Based on a Dynamic Partition Algorithm for Cellular Grids and an Improved Vampire Bat Optimizer. Sensors, 20(3), 619. https://doi.org/10.3390/s20030619

